2023年,杭州跃升为中国第八座“两万亿GDP之城”,实力瞩目。截至2023年底,杭州市企业注册数量已攀升至94.2万家,这不仅是经济活力的生动体现,更是创新创业氛围日益浓厚的有力证明。同时,近五年来每年新增企业注册数量持续保持增长态势,并在2023年底达到了峰值,新增了14.54万家企业,充分彰显了杭州作为创新之都的吸引力。
核心发现:
在企业迁入迁出方面,虽然近五年来杭州市迁出企业的数量略多于迁入企业,但迁入企业的总注册资本数值却超过了迁出企业,这从一个侧面反映了杭州在吸引高质量企业落地的优势。此外,迁入企业的主要来源以及迁出企业的主要去向均为浙江省内的其他城市,这也进一步凸显了杭州在区域经济发展中的核心地位。
值得一提的是,杭州市在培育专精特新企业方面也取得了显著成效。目前,杭州市已经累计培育专精特新“小巨人”企业320余家,数量位居全国省会城市首位。同时,专精特新中小企业、省创新中小企业和省隐形冠军企业的数量也均居全省第一,充分展现了杭州市在推动企业发展、优化产业结构方面的卓越能力。
在投融资领域,杭州市近五年来其融资事件与金额呈现出先上升后下降的波动态势,与此同时,专业机构对杭州市企业的投资也呈现出相似的趋势。电子信息产业成为了专业机构近五年来对杭州市企业投资的主要方向,紧随其后的是医疗健康产业。
在产业结构方面,这座城市的第三产业如日中天,其2023年增长量在GDP总增长量中占比70%,充分展现了产业结构优化升级方面的显著成效。本文选取的三大产业注册企业数量累计已达到22.65万家,其中智能物联产业作为重点产业中的核心发展领域,新增企业注册数量增速尤为显著,展现了杭州在高科技领域的强劲发展势头。同时,三大重点产业在融资事件和金额方面均呈现出积极的增长态势。智能物联同样受到专业机构的青睐,成为了他们投资的重点领域。
此外,杭州市在园区建设方面也取得了显著成就。全市共计拥有1,718个园区,其中余杭区园区数量最多,达到了272个;园区不仅数量众多,而且占地面积广阔,其中临平区园区的占地面积最大,达到了24.86万亩。在园区内,企业数量众多,涵盖了上市企业、新三板企业、国家高新技术企业等多个层次。
报告正文:
一、杭州市经济结构总体分析
1、杭州市GDP位于全国第八位,第三产业规模不断扩大
2023年杭州市GDP总额为20,059亿元。其中,第一产业增加值347亿元,比上年增长3.7%;第二产业增加值5,667亿元,增长1.8%;第三产业增加值14,045亿元,增长7.2%。
2、2019-2023年杭州市注册企业数量呈现逐年递增态势,新增企业注册数量于2023年达到峰值,融资事件及金额呈现波动态势
2019-2023年,杭州市注册企业总数呈现逐年增加态势,2023年杭州市新增企业注册数量达到数值高峰,5年间杭州市新注册企业数量波动增长。近5年,杭州市注册企业数量已由2019年的63.66万家上升至2023年的94.20万家,合计增加30.54万家。


2019-2023年杭州市融资事件与金额均呈现波动态势。近5年,杭州市共发生3,601次融资事件,共计融资金额2,775.63亿元,其中,2021年发生的融资事件次数最多,且当年融资金额达到数值高峰。

3、2019-2023年杭州市迁出企业数量大于迁入企业数量,但迁入企业总注册资本数值大于迁出企业相应数值,迁入企业主要地区来源以及迁出企业主要去向均为浙江省除杭州市外的其他城市
2019-2023年,杭州市迁出企业数量大于迁入企业相应数值,但迁入企业总注册资本数值大于迁出企业相应数值。近5年杭州市迁入企业合计7,241家,总注册资本2,365.19亿元,迁出企业合计10,113家,总注册资本1,727.46亿元。2022年,杭州市迁入企业数量达到数值高峰,当年迁入企业总注册资本大于迁出企业总注册资本。


2019-2023年,杭州市迁入企业主要地区来源以及迁出企业主要去向均为浙江省除杭州市外的其他城市。杭州市迁入企业来源方面,来自金华市的企业占比最高,为22%,数量为1,573家;其次是来自嘉兴市的企业,数量为514家,占比7.1%;来自温州市的企业数量为506家,占比7.0%。

杭州市迁出企业去向方面,迁出至金华市的企业占比最高,为13%,数量为1,342家;其次为湖州市,数量为787家,占比7.78%;迁出至绍兴市的企业数量为710家,占比7.02%。

4、2019-2023杭州市获投企业以及对外部地区的投资企业数量与金额均呈现逐年上升趋势
近5年,杭州市获投企业数量及金额均呈现逐年上升趋势,并于2023年均达到峰值,杭州市对外地区投资企业数量及金额与其表现相同。


5、2019-2023年,电子信息产业为专业机构对杭州市企业投资的主要产业,专业机构对杭州市企业投资数量、投资事件数量及金额均呈现波动下降态势
2019-2023年,电子信息产业为专业机构对杭州市企业投资的主要产业,其次为医疗健康。

2019-2023年,专业机构对杭州市企业投资数量呈现波动下降态势。2023年专业机构对杭州市企业投资数量为历史最低值345家,2021年投资数量达到657家,为历史最高水平。

2019-2023年,专业机构对杭州市企业投资事件数量及金额均呈现波动下降态势。近5年,专业机构对杭州市企业投资事件呈现波动下降趋势,2021年为最高值1,762起,2023年达到最低值763起;专业机构对于杭州市企业投资金额呈现波动下降趋势,于2023年达到最低值。


二、杭州市重点园区发展情况分析
杭州市共有1,718个园区,市内行政区分布以余杭区为主,其数量达到272个,其次为萧山区,数量为262个,西湖区数量为182个。杭州市总园区占地面积共计约42.56万亩,其中临平区园区占地面积最高,为24.86万亩,其次为上城区园区占地面积为3.08万亩。

杭州市下辖10个区、2个县,代管1个县级市,共计1,718个产业园区,其中,919个园区未披露具体信息,披露的799个园区中共计企业数量21.83万家、上市企业82家、新三板企业83家、“国高”企业3,977家、规模企业8,615家、“专精特新”企业693家,具体分布情况如下图所示。

数据来源:召募智慧招商系统
杭州市各行政区重点产业园区主要产业为数字经济 、生物医药及文化产业等,具体内容如下所示。

三、杭州市重点产业分析
杭州市产业变迁至今,已形成了“5+3”现代产业体系——五大支柱产业和三大先导产业 。进入“十四五”,杭州加大推动制造业高质量发展,提出打造“九大标志性产业链”,包括视觉智能(数字安防)、生物医药与健康、智能计算、集成电路、网络通信、节能与新能源汽车、智能家居、智能装备、现代纺织、时尚及文化。因此,行业分类参考投中数据库,本节将选取智能物联、生物医药产业以及文化产业为杭州市三大重点发展产业并分析。
1、2019-2023年杭州市三大重点产业融资事件占杭州市全部产业融资事件比例呈现上升趋势,融资金额比例呈现先上升后下降趋势,智能物联为三大重点产业中核心发展产业
2019-2023年杭州市三大重点产业企业注册数量以智能物联企业为主,且近5年新增智能物联企业数量为11.78万家。2023年,三大重点产业注册企业数量累计22.65万家。智能物联、生物医药以及文化产业企业注册数量近5年均呈现上升趋势,其中,智能物联新增企业注册数量增速较快,生物医药行业保持较为稳定态势,文化产业增速较缓。


2019-2023年杭州市三大重点产业融资事件占杭州市当年融资事件比例呈现上升趋势。2019年-2023年,杭州市三大重点产业融资事件占当年总融资事件数量比例分别为54.55%、59.35%、58.27%、63.02%以及60.67%,且文化产业融资事件数量占比在2020年达到峰值,生物医药于2022年达到峰值,智能物联于2023年达到峰值。

近五年,三大重点产业融资金额占比呈现先上升后下降趋势。2019-2023年,杭州市三大重点产业融资金额占当年总融资金额比例分别为58.77%、58.19%、66.18%、68.12%以及51.84%,其中,文化产业融资金额占比于2019年达到峰值,生物医药于2021年达到峰值,智能物联于2022年达到峰值。

2、2019-2023年专业机构愈发重视对杭州市智能物联的投资
2019-2023年三大重点产业企业被投数量占当年杭州市被投企业总数比例呈现先上升后下降趋势。近5年,专业机构对杭州市三大重点产业企业投资数量分别为259家、288家、395家、338家以及214家。

2019-2023年三大重点产业企业被投事件数量占当年杭州市企业被投事件总数比例呈现先上升后下降再上升趋势。近5年,专业机构对杭州市三大重点产业企业投资事件数量分别为551次、782次、1,160次、900次以及506次。

2019-2023年三大重点产业企业被投金额占当年杭州市企业被投金额总数比例呈现先上升后下降趋势。近5年,专业机构对杭州市三大重点产业企业投资金额分别为180.52亿元、224.92亿元、398.11亿元、170.35亿元以及106.26亿元,其中,智能物联以及生物医药产业企业投资金额占比呈现先上升后下降趋势,并分别于2022年与2020年达到峰值;文化产业企业投资金额占比呈现逐年下降趋势,并于2023年达到低谷值。

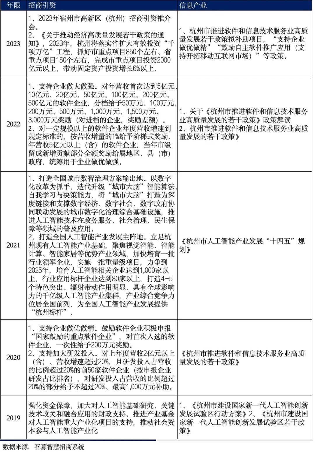
附录:杭州市政策梳理
2019年-2023年,杭州市出台了多条招商引资及信息产业政策,其中将杭州市招商引资和信息产业政策进行部分整理,并展示如下:

这个“两万亿GDP之城”,顶级VC/PE都去了
截至2023年底,杭州市企业注册数量已攀升至94.2万家。同时,近五年来每年新增企业注册数量持续保持增长态势,并在2023年底达到了峰值,新增了14.54万家企业。
2023年,杭州跃升为中国第八座“两万亿GDP之城”,实力瞩目。截至2023年底,杭州市企业注册数量已攀升至94.2万家,这不仅是经济活力的生动体现,更是创新创业氛围日益浓厚的有力证明。同时,近五年来每年新增企业注册数量持续保持增长态势,并在2023年底达到了峰值,新增了14.54万家企业,充分彰显了杭州作为创新之都的吸引力。
核心发现:
在企业迁入迁出方面,虽然近五年来杭州市迁出企业的数量略多于迁入企业,但迁入企业的总注册资本数值却超过了迁出企业,这从一个侧面反映了杭州在吸引高质量企业落地的优势。此外,迁入企业的主要来源以及迁出企业的主要去向均为浙江省内的其他城市,这也进一步凸显了杭州在区域经济发展中的核心地位。
值得一提的是,杭州市在培育专精特新企业方面也取得了显著成效。目前,杭州市已经累计培育专精特新“小巨人”企业320余家,数量位居全国省会城市首位。同时,专精特新中小企业、省创新中小企业和省隐形冠军企业的数量也均居全省第一,充分展现了杭州市在推动企业发展、优化产业结构方面的卓越能力。
在投融资领域,杭州市近五年来其融资事件与金额呈现出先上升后下降的波动态势,与此同时,专业机构对杭州市企业的投资也呈现出相似的趋势。电子信息产业成为了专业机构近五年来对杭州市企业投资的主要方向,紧随其后的是医疗健康产业。
在产业结构方面,这座城市的第三产业如日中天,其2023年增长量在GDP总增长量中占比70%,充分展现了产业结构优化升级方面的显著成效。本文选取的三大产业注册企业数量累计已达到22.65万家,其中智能物联产业作为重点产业中的核心发展领域,新增企业注册数量增速尤为显著,展现了杭州在高科技领域的强劲发展势头。同时,三大重点产业在融资事件和金额方面均呈现出积极的增长态势。智能物联同样受到专业机构的青睐,成为了他们投资的重点领域。
此外,杭州市在园区建设方面也取得了显著成就。全市共计拥有1,718个园区,其中余杭区园区数量最多,达到了272个;园区不仅数量众多,而且占地面积广阔,其中临平区园区的占地面积最大,达到了24.86万亩。在园区内,企业数量众多,涵盖了上市企业、新三板企业、国家高新技术企业等多个层次。
报告正文:
一、杭州市经济结构总体分析
1、杭州市GDP位于全国第八位,第三产业规模不断扩大
2023年杭州市GDP总额为20,059亿元。其中,第一产业增加值347亿元,比上年增长3.7%;第二产业增加值5,667亿元,增长1.8%;第三产业增加值14,045亿元,增长7.2%。
2、2019-2023年杭州市注册企业数量呈现逐年递增态势,新增企业注册数量于2023年达到峰值,融资事件及金额呈现波动态势
2019-2023年,杭州市注册企业总数呈现逐年增加态势,2023年杭州市新增企业注册数量达到数值高峰,5年间杭州市新注册企业数量波动增长。近5年,杭州市注册企业数量已由2019年的63.66万家上升至2023年的94.20万家,合计增加30.54万家。
2019-2023年杭州市融资事件与金额均呈现波动态势。近5年,杭州市共发生3,601次融资事件,共计融资金额2,775.63亿元,其中,2021年发生的融资事件次数最多,且当年融资金额达到数值高峰。
3、2019-2023年杭州市迁出企业数量大于迁入企业数量,但迁入企业总注册资本数值大于迁出企业相应数值,迁入企业主要地区来源以及迁出企业主要去向均为浙江省除杭州市外的其他城市
2019-2023年,杭州市迁出企业数量大于迁入企业相应数值,但迁入企业总注册资本数值大于迁出企业相应数值。近5年杭州市迁入企业合计7,241家,总注册资本2,365.19亿元,迁出企业合计10,113家,总注册资本1,727.46亿元。2022年,杭州市迁入企业数量达到数值高峰,当年迁入企业总注册资本大于迁出企业总注册资本。
2019-2023年,杭州市迁入企业主要地区来源以及迁出企业主要去向均为浙江省除杭州市外的其他城市。杭州市迁入企业来源方面,来自金华市的企业占比最高,为22%,数量为1,573家;其次是来自嘉兴市的企业,数量为514家,占比7.1%;来自温州市的企业数量为506家,占比7.0%。
杭州市迁出企业去向方面,迁出至金华市的企业占比最高,为13%,数量为1,342家;其次为湖州市,数量为787家,占比7.78%;迁出至绍兴市的企业数量为710家,占比7.02%。
4、2019-2023杭州市获投企业以及对外部地区的投资企业数量与金额均呈现逐年上升趋势
近5年,杭州市获投企业数量及金额均呈现逐年上升趋势,并于2023年均达到峰值,杭州市对外地区投资企业数量及金额与其表现相同。
5、2019-2023年,电子信息产业为专业机构对杭州市企业投资的主要产业,专业机构对杭州市企业投资数量、投资事件数量及金额均呈现波动下降态势
2019-2023年,电子信息产业为专业机构对杭州市企业投资的主要产业,其次为医疗健康。
2019-2023年,专业机构对杭州市企业投资数量呈现波动下降态势。2023年专业机构对杭州市企业投资数量为历史最低值345家,2021年投资数量达到657家,为历史最高水平。
2019-2023年,专业机构对杭州市企业投资事件数量及金额均呈现波动下降态势。近5年,专业机构对杭州市企业投资事件呈现波动下降趋势,2021年为最高值1,762起,2023年达到最低值763起;专业机构对于杭州市企业投资金额呈现波动下降趋势,于2023年达到最低值。
二、杭州市重点园区发展情况分析
杭州市共有1,718个园区,市内行政区分布以余杭区为主,其数量达到272个,其次为萧山区,数量为262个,西湖区数量为182个。杭州市总园区占地面积共计约42.56万亩,其中临平区园区占地面积最高,为24.86万亩,其次为上城区园区占地面积为3.08万亩。
杭州市下辖10个区、2个县,代管1个县级市,共计1,718个产业园区,其中,919个园区未披露具体信息,披露的799个园区中共计企业数量21.83万家、上市企业82家、新三板企业83家、“国高”企业3,977家、规模企业8,615家、“专精特新”企业693家,具体分布情况如下图所示。
数据来源:召募智慧招商系统
杭州市各行政区重点产业园区主要产业为数字经济 、生物医药及文化产业等,具体内容如下所示。
三、杭州市重点产业分析
杭州市产业变迁至今,已形成了“5+3”现代产业体系——五大支柱产业和三大先导产业 。进入“十四五”,杭州加大推动制造业高质量发展,提出打造“九大标志性产业链”,包括视觉智能(数字安防)、生物医药与健康、智能计算、集成电路、网络通信、节能与新能源汽车、智能家居、智能装备、现代纺织、时尚及文化。因此,行业分类参考投中数据库,本节将选取智能物联、生物医药产业以及文化产业为杭州市三大重点发展产业并分析。
1、2019-2023年杭州市三大重点产业融资事件占杭州市全部产业融资事件比例呈现上升趋势,融资金额比例呈现先上升后下降趋势,智能物联为三大重点产业中核心发展产业
2019-2023年杭州市三大重点产业企业注册数量以智能物联企业为主,且近5年新增智能物联企业数量为11.78万家。2023年,三大重点产业注册企业数量累计22.65万家。智能物联、生物医药以及文化产业企业注册数量近5年均呈现上升趋势,其中,智能物联新增企业注册数量增速较快,生物医药行业保持较为稳定态势,文化产业增速较缓。
2019-2023年杭州市三大重点产业融资事件占杭州市当年融资事件比例呈现上升趋势。2019年-2023年,杭州市三大重点产业融资事件占当年总融资事件数量比例分别为54.55%、59.35%、58.27%、63.02%以及60.67%,且文化产业融资事件数量占比在2020年达到峰值,生物医药于2022年达到峰值,智能物联于2023年达到峰值。
近五年,三大重点产业融资金额占比呈现先上升后下降趋势。2019-2023年,杭州市三大重点产业融资金额占当年总融资金额比例分别为58.77%、58.19%、66.18%、68.12%以及51.84%,其中,文化产业融资金额占比于2019年达到峰值,生物医药于2021年达到峰值,智能物联于2022年达到峰值。
2、2019-2023年专业机构愈发重视对杭州市智能物联的投资
2019-2023年三大重点产业企业被投数量占当年杭州市被投企业总数比例呈现先上升后下降趋势。近5年,专业机构对杭州市三大重点产业企业投资数量分别为259家、288家、395家、338家以及214家。
2019-2023年三大重点产业企业被投事件数量占当年杭州市企业被投事件总数比例呈现先上升后下降再上升趋势。近5年,专业机构对杭州市三大重点产业企业投资事件数量分别为551次、782次、1,160次、900次以及506次。
2019-2023年三大重点产业企业被投金额占当年杭州市企业被投金额总数比例呈现先上升后下降趋势。近5年,专业机构对杭州市三大重点产业企业投资金额分别为180.52亿元、224.92亿元、398.11亿元、170.35亿元以及106.26亿元,其中,智能物联以及生物医药产业企业投资金额占比呈现先上升后下降趋势,并分别于2022年与2020年达到峰值;文化产业企业投资金额占比呈现逐年下降趋势,并于2023年达到低谷值。
附录:杭州市政策梳理
2019年-2023年,杭州市出台了多条招商引资及信息产业政策,其中将杭州市招商引资和信息产业政策进行部分整理,并展示如下:
0
第一时间获取股权投资行业新鲜资讯和深度商业分析,请在微信公众账号中搜索投中网,或用手机扫描左侧二维码,即可获得投中网每日精华内容推送。
发表评论
全部评论