一家从北交所撤回的IPO,转向港股市场。
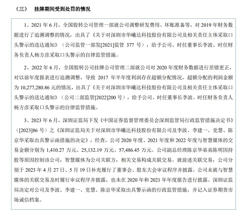
5月23日,深圳市华曦达科技股份有限公司(以下简称“华曦达”)向港交所递表,拟在港交所主板上市。而华曦达曾在2023年6月申请在北交所IPO,在北交所的上市审核过程中,共经历了三轮问询,但最终在2024年1月,撤回了发行上市申请。
华曦达是一家于2003年在深圳创立的公司,是一家AI Home整体解决方案提供商,致力推动AI技术在家庭空间场景的落地应用。
发展期间,华曦达获得过腾讯、立讯精密等知名机构的定增。在2025年从新三板摘牌后,腾讯及立讯精密分列第五及第十大股东。
根据弗若斯特沙利文资料,按2024年收益计,在全球面向企业级客户的AI Home解决方案市场中,华曦达是全球第八大提供商,也是中国第三大提供商。同时,华曦达也是全球最大的Android TV智能终端供应商。
在新三板挂牌期间,对于第一大客户的身份避而不谈,最后竟被查出系关联方,因此被深圳证监局出具警示函,其北交所IPO也被审核机构提出质疑。
华曦达在内地IPO审核中未能过关,此次赴港上市,又能否如愿?
年入25亿,系全球最大Android TV智能终端供应商
华曦达创立至今已有22年,创始人李波从中南大学毕业后,在深圳工作了六年便开启创业生涯。
华曦达核心业务几经转换,创业初期主要从事数字电视机顶盒相关芯片设计,2010年,华曦达进行业务转型,朝OTT互联网电视软件平台、智能终端整体技术和商业解决方案转变。
2017年,华曦达成为中国首批获得Google Android TV认证的企业之一,开始进入Android TV终端市场。Android TV 智能终端是指搭载了 Android操作系统 的电视、机顶盒、智能音响等多媒体终端设备。
据悉,华曦达目前的AI Home设备组合包含电视终端、投影仪、摄像头等商业化智能产品以及音箱、机器人、眼镜、家庭算力中心等AI+在研产品。其产品已经成为Google生态重要组成部分。
如今,华曦达已经是一家AI Home整体解决方案提供商,业务覆盖智能硬件、软件平台及云服务。
业绩方面,招股书显示,2022年、2023年及2024年,华曦达营收分别为25.29亿元、23.67亿元及25.41亿元;毛利分别为4.77亿元、5亿元及4.83亿元;年内溢利分别为2.51亿元、1.91亿元及1.37亿元。

来源:华曦达港股招股书
而据华曦达北交所招股书信息在2020年、2021年及2022年,华曦达主营业务收入分别为6.83亿元、12.96亿元、25.29亿元,分别实现归母净利润0.49亿元、0.55亿元、2.51亿元。
近三年,华曦达营收规模没有出现前几年的高速增长情况,盈利能力也呈现下降趋势。
从收入构成来看,硬件产品为核心收入来源。招股书显示,2022年、2023年及2024年,华曦达来自硬件产品的收入分别为24.70亿元、22.98亿元及23.15亿元,占营收比例分别为97.7%、97.1%及91.1%。

来源:华曦达港股招股书
其中,2022年、2023年及2024年,来自AI Home设备收入分别为20.22亿元、17.01亿元及17.88亿元,占总营收比例分别为80%、71.9%及70.3%;来自AI Home基础设施产品的收入分别为4.48亿元、5.97亿元及5.28亿元,占总营收的比例分别为17.7%、25.2%及20.8%。
值得注意的是,此次华曦达转战港交所的原因中,着重提到了进一步发展业务,尤其是实现在海外市场的增长等国际性因素。实际上,华曦达的收入主要来自海外市场。2022年、2023年 及2024年,其自海外市场产生的收益分别占市场总额的97.0%、95.8%及94.7%。
招股书显示,截至2024年12月31日,华曦达客户包含全球超过80个国家和地区超过300家企业,客户主要为电信运营商。已与欧洲、北美洲、拉丁美洲及亚洲的主要电信运营商建立合作关系。
招股书显示,根据弗若斯特沙利文资料,按2024年收益计,在全球面向企业级客户的AIHome解决方案市场中,华曦达位列全球第八,中国第三。按2024年销量计,华曦达是全球最大的Android TV智能终端供应商。
此外,在新三板挂牌期间,华曦达进行了六次定增,累计获得定增资金超3亿元,引入投资方腾讯、立讯精密、凯盈资本、金品创业等机构。在从新三板摘牌后,腾讯及立讯精密仍在大股东序列。
按照2022年10月最后一次定增情况,华曦达当时的估值约为24亿元。
股权结构方面,创始人李波持股控制36.61%的股权,腾讯持股3.13%,为最大机构股东,立讯精密持股2.09%,为第十大股东。

来源:华曦达港股招股书
隐瞒关联交易三年,副总家属竟是第一大客户
华曦达早在2014年就获准在全国中小企业股份转让系统上市,但在新三板,华曦达却有着自己的“黑历史”。
华曦达主要以轻资产运营,主要客户由全球电信运营商、贸易公司及电子产品零售商组成。其中有一家在香港成立的贸易公司让华曦达陷入漩涡之中。
华曦达在2020年、2021年及2022年,其主营业务收入分别为6.83亿元、12.96亿元、25.29亿元,同比分别增长63.96%、89.75%、95.23%;分别实现归母净利润0.49亿元、0.55亿元、2.51亿元,同比分别增长86.08%、12.79%、353.17%。
而业绩猛涨的原因,离不开第一大客户的支持。据悉,在2020年、2021年及2022年,华曦达来自第一大客户的销售收入分别为0.14亿元、2.51亿元、5.75亿元,占各期总营收的比例分别为2.1%、19.52%、22.73%。
这第一大客户就是智慧媒体科技有限公司(以下简称“智慧媒体”),但在之前,华曦达对该客户的信息却没有透露分毫。
据悉,这主要是华曦达 “鉴于对商业秘密的保护、最大限度规避商业风险对公司的不利影响”,自2017年起,年度报告中对主要客户和供应商名称不予披露。
但华曦达的隐瞒,并没有逃过证监局的法眼。
在向北交所递交招股书的前两个月,即2023年4月,华曦达北交所IPO的保荐机构世纪证券,根据全国股转公司相关要求出具了《关于深圳市华曦达科技股份有限公司治理专项自查及规范活动的专项核查报告》。
该报告显示,由于华曦达高管对关联交易规则理解不到位,副总经理陈京华的近亲属持股企业未纳入关联方主体及关联方交易,因此2020年至2022年发行人存在违规关联交易。其中提到,客户智慧媒体及其同一控制下的瀚源实业,系华曦达副总经理陈京华的弟弟陈明及陈杰共同控制的企业。
据悉,智慧媒体2019年8月设立于香港,主要从事机顶盒、网通类、电源适配器、集成电路等产品的贸易业务。截至2024年底,智慧媒体仅有4名员工。
从过往交易来看,智慧媒体创立后不久,便与华曦达开展业务。但对于这一关联交易,华曦达竟然隐瞒了三年之久。
对此,2023 年 6 月,深圳证监局下发关于对深圳市华曦达科技股份有限公司及李波、李建一、党慧、陈京华采取出具警示函措施的决定,并记入证券期货市场诚信档案。
如今,智慧媒体仍是华曦达大客户,只不过已经不在水面之下了。
值得注意的是,上述事件提到的副总陈京华,在2020年3月5日入职华曦达,其履历显示,2008年3月至2019年11月,陈京华任职于同洲电子,先后担任同洲电子的采购部经理、采购部总监、供应链部总经理、国际业务事业部副总经理。华曦达的创始人李波也曾在同洲电子任职。
此外,陈京华的弟弟陈明的配偶魏晶于2018年6月入股华曦达。分别于2019年10月、2020年4月至10月及2021年8月至9月通过全国中小企业股份转让系统市场购买而收购150万股、168.74万股及5.01万股股份。截至北交所IPO前,魏晶持有华曦达3.49%股权,为华曦达第四大股东。
被两次口头警告,四次更换主办券商
华曦达曾暴露出来的问题,不只是隐瞒关联交易。2021年及2022年,华曦达连续两年在财报中进行会计差错更正,也因此收到两次口头警告。

来源:华曦达北交所招股书
招股书显示,2022年6月,华曦达及两名时任高管因截至2017年半年报的综合财务报表的一项会计错误,涉及收益、销售成本、开支及纯利等多项数据调整,因此导致截至2017年上半年超额分派溢利1027.73万元,因此收到全国中小企业股份转让系统的口头警告。
由于超额分派溢利无法予以纠正,故截至2021年财政年度的可分派溢利已因该错误作出相应调减。
此外,在2021年6月,华曦达及两名时任高管因截至2019年年度综合财务报表的一项会计错误而收到全国中小企业股份转让系统的口头警告。因此,销售成本、以股份为基础的付款及收益等项目因成本重新分类、收益确认时间等原因而有所调整。
其中,调整影响2019年净利润260.49万元,调整前2019年净利润为2428.91万元,调整后2019年净利润为2689.39万元,调整比例为10.72%;调整影响2019年净资产3233.63万元,调整前2019年期末净资产为1.54亿元,调整后2019年期末净资产为1.22亿元,调整比例为-20.99%。
此外,在2020-2022年期间,华曦达曾四次更换主办券商。2021年6月,华曦达因调整2019年研发费用、坏账准备被口头警示。2022年6月,华曦达因2020年财务数据差错更正,进行追溯调整导致超额分配利润再次被口头警示。
两次财报数据差错,不免让人质疑华曦达请来的中介机构的质量。
值得注意的是,在申请IPO前,华曦达自2020年起更换了四次主办券商。据悉,在2020年3月,华曦达将挂牌新三板的并持续督导近六年的国泰君安更换为长城证券;2021年4月,又从长城证券变更为中天国富;2022年4月,中天国富变更为东吴证券;两个月后的2022年6月,主办券商从东吴证券变更为世纪证券。
此外,在华曦达还更换了四次审计机构,造成此前两度口头警告的财务数据差错事件的审计机构为中天运。

来源:华曦达北交所招股书
值得注意的是,华曦达最终选定的中介机构,也不让人安心。申请北交所IPO时,世纪证券因招股书多次出现信息披露矛盾、披露不完整等被北交所质疑其执业质量。世纪证券与大信不仅被交易所要求全面核查华曦达招股说明书中的错漏之处、逻辑错误,而且两个中介机构还被要求其项目组、质控及内核部门对申报材料质量发表明确意见。
此次从北交所转向港股市场,华曦达将保荐机构换成了中信证券。面对国际资本市场,华曦达这一次又能否顺利IPO?
腾讯押注的小巨人,转战港股IPO
年入25亿,系全球最大Android TV智能终端供应商。
一家从北交所撤回的IPO,转向港股市场。
5月23日,深圳市华曦达科技股份有限公司(以下简称“华曦达”)向港交所递表,拟在港交所主板上市。而华曦达曾在2023年6月申请在北交所IPO,在北交所的上市审核过程中,共经历了三轮问询,但最终在2024年1月,撤回了发行上市申请。
华曦达是一家于2003年在深圳创立的公司,是一家AI Home整体解决方案提供商,致力推动AI技术在家庭空间场景的落地应用。
发展期间,华曦达获得过腾讯、立讯精密等知名机构的定增。在2025年从新三板摘牌后,腾讯及立讯精密分列第五及第十大股东。
根据弗若斯特沙利文资料,按2024年收益计,在全球面向企业级客户的AI Home解决方案市场中,华曦达是全球第八大提供商,也是中国第三大提供商。同时,华曦达也是全球最大的Android TV智能终端供应商。
在新三板挂牌期间,对于第一大客户的身份避而不谈,最后竟被查出系关联方,因此被深圳证监局出具警示函,其北交所IPO也被审核机构提出质疑。
华曦达在内地IPO审核中未能过关,此次赴港上市,又能否如愿?
年入25亿,系全球最大Android TV智能终端供应商
华曦达创立至今已有22年,创始人李波从中南大学毕业后,在深圳工作了六年便开启创业生涯。
华曦达核心业务几经转换,创业初期主要从事数字电视机顶盒相关芯片设计,2010年,华曦达进行业务转型,朝OTT互联网电视软件平台、智能终端整体技术和商业解决方案转变。
2017年,华曦达成为中国首批获得Google Android TV认证的企业之一,开始进入Android TV终端市场。Android TV 智能终端是指搭载了 Android操作系统 的电视、机顶盒、智能音响等多媒体终端设备。
据悉,华曦达目前的AI Home设备组合包含电视终端、投影仪、摄像头等商业化智能产品以及音箱、机器人、眼镜、家庭算力中心等AI+在研产品。其产品已经成为Google生态重要组成部分。
如今,华曦达已经是一家AI Home整体解决方案提供商,业务覆盖智能硬件、软件平台及云服务。
业绩方面,招股书显示,2022年、2023年及2024年,华曦达营收分别为25.29亿元、23.67亿元及25.41亿元;毛利分别为4.77亿元、5亿元及4.83亿元;年内溢利分别为2.51亿元、1.91亿元及1.37亿元。
来源:华曦达港股招股书
近三年,华曦达营收规模没有出现前几年的高速增长情况,盈利能力也呈现下降趋势。
从收入构成来看,硬件产品为核心收入来源。招股书显示,2022年、2023年及2024年,华曦达来自硬件产品的收入分别为24.70亿元、22.98亿元及23.15亿元,占营收比例分别为97.7%、97.1%及91.1%。
来源:华曦达港股招股书
其中,2022年、2023年及2024年,来自AI Home设备收入分别为20.22亿元、17.01亿元及17.88亿元,占总营收比例分别为80%、71.9%及70.3%;来自AI Home基础设施产品的收入分别为4.48亿元、5.97亿元及5.28亿元,占总营收的比例分别为17.7%、25.2%及20.8%。
值得注意的是,此次华曦达转战港交所的原因中,着重提到了进一步发展业务,尤其是实现在海外市场的增长等国际性因素。实际上,华曦达的收入主要来自海外市场。2022年、2023年 及2024年,其自海外市场产生的收益分别占市场总额的97.0%、95.8%及94.7%。
招股书显示,截至2024年12月31日,华曦达客户包含全球超过80个国家和地区超过300家企业,客户主要为电信运营商。已与欧洲、北美洲、拉丁美洲及亚洲的主要电信运营商建立合作关系。
招股书显示,根据弗若斯特沙利文资料,按2024年收益计,在全球面向企业级客户的AIHome解决方案市场中,华曦达位列全球第八,中国第三。按2024年销量计,华曦达是全球最大的Android TV智能终端供应商。
此外,在新三板挂牌期间,华曦达进行了六次定增,累计获得定增资金超3亿元,引入投资方腾讯、立讯精密、凯盈资本、金品创业等机构。在从新三板摘牌后,腾讯及立讯精密仍在大股东序列。
按照2022年10月最后一次定增情况,华曦达当时的估值约为24亿元。
股权结构方面,创始人李波持股控制36.61%的股权,腾讯持股3.13%,为最大机构股东,立讯精密持股2.09%,为第十大股东。
来源:华曦达港股招股书
隐瞒关联交易三年,副总家属竟是第一大客户
华曦达早在2014年就获准在全国中小企业股份转让系统上市,但在新三板,华曦达却有着自己的“黑历史”。
华曦达主要以轻资产运营,主要客户由全球电信运营商、贸易公司及电子产品零售商组成。其中有一家在香港成立的贸易公司让华曦达陷入漩涡之中。
而业绩猛涨的原因,离不开第一大客户的支持。据悉,在2020年、2021年及2022年,华曦达来自第一大客户的销售收入分别为0.14亿元、2.51亿元、5.75亿元,占各期总营收的比例分别为2.1%、19.52%、22.73%。
这第一大客户就是智慧媒体科技有限公司(以下简称“智慧媒体”),但在之前,华曦达对该客户的信息却没有透露分毫。
据悉,这主要是华曦达 “鉴于对商业秘密的保护、最大限度规避商业风险对公司的不利影响”,自2017年起,年度报告中对主要客户和供应商名称不予披露。
但华曦达的隐瞒,并没有逃过证监局的法眼。
在向北交所递交招股书的前两个月,即2023年4月,华曦达北交所IPO的保荐机构世纪证券,根据全国股转公司相关要求出具了《关于深圳市华曦达科技股份有限公司治理专项自查及规范活动的专项核查报告》。
该报告显示,由于华曦达高管对关联交易规则理解不到位,副总经理陈京华的近亲属持股企业未纳入关联方主体及关联方交易,因此2020年至2022年发行人存在违规关联交易。其中提到,客户智慧媒体及其同一控制下的瀚源实业,系华曦达副总经理陈京华的弟弟陈明及陈杰共同控制的企业。
据悉,智慧媒体2019年8月设立于香港,主要从事机顶盒、网通类、电源适配器、集成电路等产品的贸易业务。截至2024年底,智慧媒体仅有4名员工。
从过往交易来看,智慧媒体创立后不久,便与华曦达开展业务。但对于这一关联交易,华曦达竟然隐瞒了三年之久。
对此,2023 年 6 月,深圳证监局下发关于对深圳市华曦达科技股份有限公司及李波、李建一、党慧、陈京华采取出具警示函措施的决定,并记入证券期货市场诚信档案。
如今,智慧媒体仍是华曦达大客户,只不过已经不在水面之下了。
值得注意的是,上述事件提到的副总陈京华,在2020年3月5日入职华曦达,其履历显示,2008年3月至2019年11月,陈京华任职于同洲电子,先后担任同洲电子的采购部经理、采购部总监、供应链部总经理、国际业务事业部副总经理。华曦达的创始人李波也曾在同洲电子任职。
此外,陈京华的弟弟陈明的配偶魏晶于2018年6月入股华曦达。分别于2019年10月、2020年4月至10月及2021年8月至9月通过全国中小企业股份转让系统市场购买而收购150万股、168.74万股及5.01万股股份。截至北交所IPO前,魏晶持有华曦达3.49%股权,为华曦达第四大股东。
被两次口头警告,四次更换主办券商
华曦达曾暴露出来的问题,不只是隐瞒关联交易。2021年及2022年,华曦达连续两年在财报中进行会计差错更正,也因此收到两次口头警告。
来源:华曦达北交所招股书
招股书显示,2022年6月,华曦达及两名时任高管因截至2017年半年报的综合财务报表的一项会计错误,涉及收益、销售成本、开支及纯利等多项数据调整,因此导致截至2017年上半年超额分派溢利1027.73万元,因此收到全国中小企业股份转让系统的口头警告。
由于超额分派溢利无法予以纠正,故截至2021年财政年度的可分派溢利已因该错误作出相应调减。
此外,在2021年6月,华曦达及两名时任高管因截至2019年年度综合财务报表的一项会计错误而收到全国中小企业股份转让系统的口头警告。因此,销售成本、以股份为基础的付款及收益等项目因成本重新分类、收益确认时间等原因而有所调整。
其中,调整影响2019年净利润260.49万元,调整前2019年净利润为2428.91万元,调整后2019年净利润为2689.39万元,调整比例为10.72%;调整影响2019年净资产3233.63万元,调整前2019年期末净资产为1.54亿元,调整后2019年期末净资产为1.22亿元,调整比例为-20.99%。
此外,在2020-2022年期间,华曦达曾四次更换主办券商。2021年6月,华曦达因调整2019年研发费用、坏账准备被口头警示。2022年6月,华曦达因2020年财务数据差错更正,进行追溯调整导致超额分配利润再次被口头警示。
两次财报数据差错,不免让人质疑华曦达请来的中介机构的质量。
值得注意的是,在申请IPO前,华曦达自2020年起更换了四次主办券商。据悉,在2020年3月,华曦达将挂牌新三板的并持续督导近六年的国泰君安更换为长城证券;2021年4月,又从长城证券变更为中天国富;2022年4月,中天国富变更为东吴证券;两个月后的2022年6月,主办券商从东吴证券变更为世纪证券。
此外,在华曦达还更换了四次审计机构,造成此前两度口头警告的财务数据差错事件的审计机构为中天运。
来源:华曦达北交所招股书
值得注意的是,华曦达最终选定的中介机构,也不让人安心。申请北交所IPO时,世纪证券因招股书多次出现信息披露矛盾、披露不完整等被北交所质疑其执业质量。世纪证券与大信不仅被交易所要求全面核查华曦达招股说明书中的错漏之处、逻辑错误,而且两个中介机构还被要求其项目组、质控及内核部门对申报材料质量发表明确意见。
此次从北交所转向港股市场,华曦达将保荐机构换成了中信证券。面对国际资本市场,华曦达这一次又能否顺利IPO?
0
第一时间获取股权投资行业新鲜资讯和深度商业分析,请在微信公众账号中搜索投中网,或用手机扫描左侧二维码,即可获得投中网每日精华内容推送。
发表评论
全部评论