斗鱼与虎牙3年前“夭折的合并”,有了新动态。
日前,有传言称,直播平台斗鱼、虎牙即将合并。针对这一传言,斗鱼方面对新消费日报方面回应称斗鱼、虎牙存在业务合作,但没有合并计划,外界传闻不属实。而虎牙方面截至发稿暂无回应。
虽然两家都没有承认,不过斗鱼官方微信公众号却在今晚18点左右官宣,将和虎牙在2月6日至7日跨平台共创“龙争虎斗超级晚”,共有40多名主播参与。
值得注意的是,前不久《*荣耀》和《和平精英》官方赛事先后宣布在抖音开播后,腾讯子公司“拳头游戏”的大流量端游《英雄联盟》和衍生IP《云顶之弈》也已基本确定将向抖音开放。而在腾讯旗下热门游戏IP对抖音集体解禁后,旭旭宝宝、张大仙外会有更多头部游戏主播流向抖音已成定局。
业内普遍认为,这是双方合作的一大诱因。
对于互联网传媒分析师李星向新消费日报记者表示,虎牙、斗鱼还能在游戏直播领域保有一席之地,重要原因之一就是握有《*荣耀》的直播权。
但日前作为大股东的腾讯将《*荣耀》直播开放给抖音,这意味着《*荣耀》的流量红利外溢到腾讯系之外,面对新的挑战,虎牙、斗鱼需要“抱团取暖”。
此前,为了打造游戏产业链闭环,腾讯看上了斗鱼和虎牙,先后注资这两家游戏直播平台,并成为*大股东。在“千播大战”中存活下来的斗鱼和虎牙,后来也一度占据了游戏直播领域的大部分市场份额。
不过,随着游戏直播行业增长趋缓,加上抖音、快手、B站等平台迅速崛起,腾讯有意协调虎牙、斗鱼、企鹅电竞三者,以避免内耗,于是在2020年试图推动虎牙和斗鱼合并。
2020年8月10日,斗鱼发布公告称,腾讯控股发出的初步建议书提议斗鱼和虎牙订立换股合并协议,虎牙或其附属公司将收购斗鱼的每股已发行普通股(包括以美国存托股票为代表的普通股),斗鱼股东将获得虎牙新发行的A类普通股的议定数量。斗鱼方面表示,董事会计划审查和评估这笔潜在交易,尚未作出任何决定。
同年10月12日,斗鱼和虎牙联合宣布合并,已签订“合并协议与计划”。
按照协议,斗鱼、虎牙将按整体市值1:1换股合并,即按1股斗鱼ADS换0.730股虎牙ADS的比例进行合并。合并后的新公司中,斗鱼和虎牙的现有股东将各占50%的经济权益,隐含的对斗鱼的估值和虎牙市值相等。若合并完成,斗鱼将成为虎牙私有全资子公司,将不再在纳斯达克挂牌上市。
合并后,新公司采取联席CEO制度,原斗鱼CEO陈少杰、原虎牙CEO董荣杰任联席CEO,陈少杰将与包括董荣杰在内的虎牙合并前董事会成员成为合并后新公司的董事会成员。
同时斗鱼与腾讯也在10月12日签订了一份“重组协议”,腾讯将以5亿美元把“企鹅电竞”游戏直播业务转让给斗鱼,斗鱼与企鹅电竞合并后的整体再与虎牙合并。
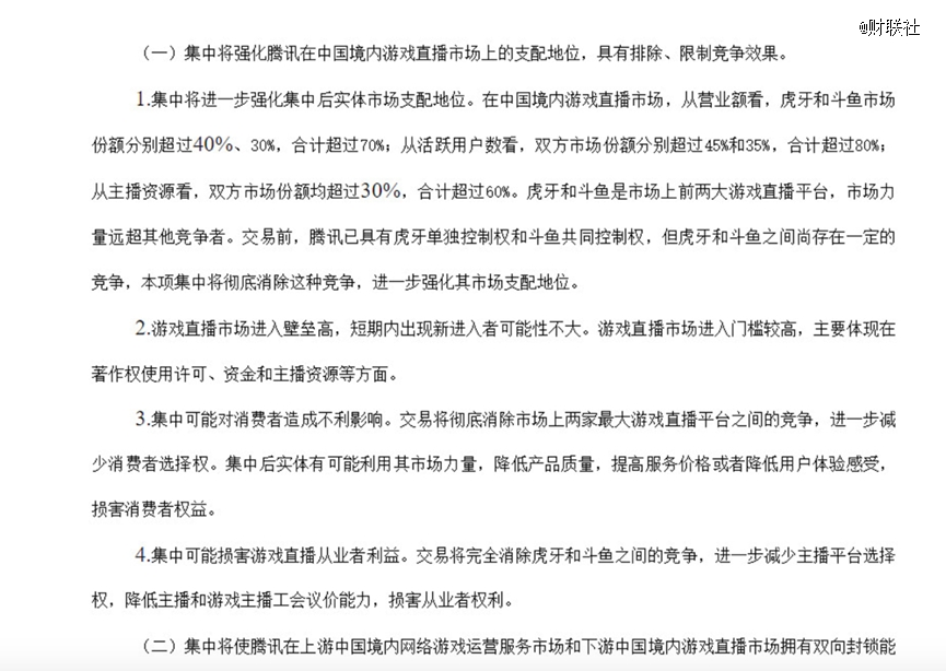
不过,此次合并因存在垄断风险被国家市场监管总局叫停。

2021年7月10日,国家市场监管总局公布了《关于禁止虎牙公司与斗鱼国际控股有限公司合并案反垄断审查决定的公告》,正式决定依法禁止此项经营者集中。
“现在其实有机会的,现在随着抖快等直播平台的快速崛起,即便虎牙、斗鱼合并也难以够成垄断了”。李星向新消费日报记者说道,即便双方要合并,也要看虎牙、斗鱼谈判的博弈。
游戏直播曾经是“躺赚”的行业。2018年-2019年,斗鱼和虎牙在上市前后,面对行业竞争,曾花费数亿元签约头部主播、抢夺版权,营收增长率一度达到三位数。但从2021年开始,斗鱼和虎牙就先后从盈转亏,全年营收也不足百亿规模。
近日虎牙和斗鱼相继发布了2023年第三季度财报。其中斗鱼2023年总净收入为 13.59 亿元,同比下降24.4%,直播是斗鱼的核心业务,在第三季度斗鱼的直播收入下降32.5%至11.51亿元,2022年同期为17.05亿元。
至于虎牙,今年第三季度,公司总收入16.48亿元(人民币),去年同期为23.785亿元。同比下滑 30.7%,直播收入为15.32亿元(约2.1亿美元),上年同期来自直播的收入为20.17亿元。

种种迹象表明,尽管选择对抖音开放部分生态,腾讯却并未放弃斗鱼、虎牙这两个平台,并且为两个游戏直播平台加注资源。据报道,虎牙、斗鱼目前在测试与微信视频号生态的融合。
而市场对斗鱼与虎牙合作的前景较为看好。美东时间2月5日开盘前,斗鱼盘前价格0.75美元,微涨0.67%;虎牙涨1.56%,盘前价格3.25美元。
虎牙、斗鱼又要合并?
面对新的挑战,虎牙、斗鱼需要“抱团取暖”。
斗鱼与虎牙3年前“夭折的合并”,有了新动态。
日前,有传言称,直播平台斗鱼、虎牙即将合并。针对这一传言,斗鱼方面对新消费日报方面回应称斗鱼、虎牙存在业务合作,但没有合并计划,外界传闻不属实。而虎牙方面截至发稿暂无回应。
虽然两家都没有承认,不过斗鱼官方微信公众号却在今晚18点左右官宣,将和虎牙在2月6日至7日跨平台共创“龙争虎斗超级晚”,共有40多名主播参与。
值得注意的是,前不久《*荣耀》和《和平精英》官方赛事先后宣布在抖音开播后,腾讯子公司“拳头游戏”的大流量端游《英雄联盟》和衍生IP《云顶之弈》也已基本确定将向抖音开放。而在腾讯旗下热门游戏IP对抖音集体解禁后,旭旭宝宝、张大仙外会有更多头部游戏主播流向抖音已成定局。
业内普遍认为,这是双方合作的一大诱因。
对于互联网传媒分析师李星向新消费日报记者表示,虎牙、斗鱼还能在游戏直播领域保有一席之地,重要原因之一就是握有《*荣耀》的直播权。
但日前作为大股东的腾讯将《*荣耀》直播开放给抖音,这意味着《*荣耀》的流量红利外溢到腾讯系之外,面对新的挑战,虎牙、斗鱼需要“抱团取暖”。
此前,为了打造游戏产业链闭环,腾讯看上了斗鱼和虎牙,先后注资这两家游戏直播平台,并成为*大股东。在“千播大战”中存活下来的斗鱼和虎牙,后来也一度占据了游戏直播领域的大部分市场份额。
不过,随着游戏直播行业增长趋缓,加上抖音、快手、B站等平台迅速崛起,腾讯有意协调虎牙、斗鱼、企鹅电竞三者,以避免内耗,于是在2020年试图推动虎牙和斗鱼合并。
2020年8月10日,斗鱼发布公告称,腾讯控股发出的初步建议书提议斗鱼和虎牙订立换股合并协议,虎牙或其附属公司将收购斗鱼的每股已发行普通股(包括以美国存托股票为代表的普通股),斗鱼股东将获得虎牙新发行的A类普通股的议定数量。斗鱼方面表示,董事会计划审查和评估这笔潜在交易,尚未作出任何决定。
同年10月12日,斗鱼和虎牙联合宣布合并,已签订“合并协议与计划”。
按照协议,斗鱼、虎牙将按整体市值1:1换股合并,即按1股斗鱼ADS换0.730股虎牙ADS的比例进行合并。合并后的新公司中,斗鱼和虎牙的现有股东将各占50%的经济权益,隐含的对斗鱼的估值和虎牙市值相等。若合并完成,斗鱼将成为虎牙私有全资子公司,将不再在纳斯达克挂牌上市。
合并后,新公司采取联席CEO制度,原斗鱼CEO陈少杰、原虎牙CEO董荣杰任联席CEO,陈少杰将与包括董荣杰在内的虎牙合并前董事会成员成为合并后新公司的董事会成员。
同时斗鱼与腾讯也在10月12日签订了一份“重组协议”,腾讯将以5亿美元把“企鹅电竞”游戏直播业务转让给斗鱼,斗鱼与企鹅电竞合并后的整体再与虎牙合并。
不过,此次合并因存在垄断风险被国家市场监管总局叫停。
2021年7月10日,国家市场监管总局公布了《关于禁止虎牙公司与斗鱼国际控股有限公司合并案反垄断审查决定的公告》,正式决定依法禁止此项经营者集中。
“现在其实有机会的,现在随着抖快等直播平台的快速崛起,即便虎牙、斗鱼合并也难以够成垄断了”。李星向新消费日报记者说道,即便双方要合并,也要看虎牙、斗鱼谈判的博弈。
游戏直播曾经是“躺赚”的行业。2018年-2019年,斗鱼和虎牙在上市前后,面对行业竞争,曾花费数亿元签约头部主播、抢夺版权,营收增长率一度达到三位数。但从2021年开始,斗鱼和虎牙就先后从盈转亏,全年营收也不足百亿规模。
近日虎牙和斗鱼相继发布了2023年第三季度财报。其中斗鱼2023年总净收入为 13.59 亿元,同比下降24.4%,直播是斗鱼的核心业务,在第三季度斗鱼的直播收入下降32.5%至11.51亿元,2022年同期为17.05亿元。
至于虎牙,今年第三季度,公司总收入16.48亿元(人民币),去年同期为23.785亿元。同比下滑 30.7%,直播收入为15.32亿元(约2.1亿美元),上年同期来自直播的收入为20.17亿元。
种种迹象表明,尽管选择对抖音开放部分生态,腾讯却并未放弃斗鱼、虎牙这两个平台,并且为两个游戏直播平台加注资源。据报道,虎牙、斗鱼目前在测试与微信视频号生态的融合。
而市场对斗鱼与虎牙合作的前景较为看好。美东时间2月5日开盘前,斗鱼盘前价格0.75美元,微涨0.67%;虎牙涨1.56%,盘前价格3.25美元。
0
第一时间获取股权投资行业新鲜资讯和深度商业分析,请在微信公众账号中搜索投中网,或用手机扫描左侧二维码,即可获得投中网每日精华内容推送。
发表评论
全部评论