知名数字建筑平台服务商广联达,因将全体员工年终绩效强制清零引发强烈反弹。
面对种种质疑,官方出面作了澄清,“年终奖额度还没有决定,正在进行绩效打分,此次事件与股票解禁完全无关”。
这番言论显然不能平息员工的怒火,有广联达内部员工向新浪科技回忆了整个事件的细节。
在刚刚过去的一周,在北京的一间会议室里,董事长在面对员工时,究竟说了什么?

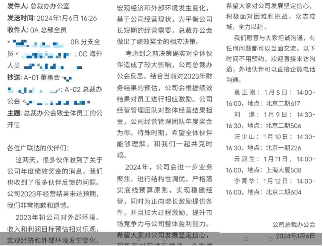
广联达内部公开信
那天,董事长说了很多“金句”
“总裁办在上周六发了一封公开信,解释绩效清零,然后在公开信发布后的8号到12号,安排了高层的人,固定地点、两个小时时间,跟员工谈话。”广联达员工张明(化名)这样说。
张明表示,“第一天谈话时大家情绪比较激动,现场去了很多人,相当于是一群人对董事长,从第二天开始就变成了在一个会议室里,只能一个人一个人地进去谈话。”
“后面4天都是这样,但人越来越少了。”张明坦言,从第一天开始,其实大家就已经知道这个事情基本上已经定调了,不会有太大的改变了。
“袁董事长当时是在北京的一个会议室里,当时他就坐在桌子对面,周围站了很多员工,可能还有一些总裁办公室的人,然后大家问他一些问题,”据参加对话的人士透露,广联达董事长袁正刚在沟通过程中说了几句令人印象深刻的话。“董事长开始一直在发表演讲,说这两年公司经营情况比较困难,友商也经营比较差,现在大环境都不好,之后就说公司在经营扩张过程当中,人力门槛是公司很大的一项支出,然后就说员工成本是广联达需要迈过的一道坎。”
“他还说,公司的发展需要先保证客户成功,又说员工是公司的私利,是会比较靠后再考虑的,现在先考虑客户。”上述人士还表示,在沟通会上,董事长袁正刚还谈到高层,“他说为什么现场的人,还有内部论坛上的人都骂总裁办,说为什么我们高高在上,这就是我们存在的责任。”
该人士还谈道,袁正刚还说了一句话,原话是,“现在这个节骨眼上,你要是想走的话就走,我们只会留下真正愿意跟广联达共渡难关的员工。”
这位人士表示,当时袁的意思就是清零不会给大家发,因为今年确实很困难,后面上财务结果之后,可能会给大家发一些奖金,只能给绩效A和B+的员工发,也就是说,可能10%的人能拿到。
但张明表示,这个激励会看每个人的得分,如果绩效表现是A,可能只有5%不到的人才会有。“按照我们之前的绩效评定规则,A的话系数可能是1.5,就是1.5倍的年终绩效工资,如果年终绩效是2万的话,表现为A的人可以拿到3万块钱。”
张明还提到,绩效清零的消息传出后,公司内部某一级部门的负责人在内部论坛发了一篇文章,说员工没办法接受年度绩效清零这个事情。
他回忆,那篇文章开始讲了对公司的感情,“因为作者是2008年校招入职的,在这家公司已经干了很多年,他觉得这种行为是有悖于广联达的价值观,以及损害员工利益和感情的行为,然后提出了自己的想法。”
“之后文章提出了三方面观点。第一个是率先垂范,公司经营不善导致的困难,不应该由员工来担责,而应该由高层来担责。因为员工是没办法决策那么高层面的,第二个要员工优先,先考虑员工利益,而不是先考虑财报多么好看,以及考虑股东利益。第三步是要坚持长期主义,广联达收购了很多企业,很多板块上面都想去分一杯羹,但无论如何公司都是建筑行业的,所有做的事情都是在这个行业里。”张明对文章的内容印象很深。
他表示,以前广联达内部倡导公司是大家庭大学校,所以他们这一批人是真的受这种价值观熏陶,留在这里并且能够做出一定建树的人,“他们是能够把广联达的价值观渗透进自己工作角色的人,这也是这位领导站出来说话的很大一部分原因。”
“简单粗暴,对我们的伤害有多大?”
所谓的“绩效清零”,到底对广联达员工有多大影响?
“对我个人来说,这一笔钱大概是11%的工资,”张明强调,“这不是年终奖,绩效工资就是绩效工资。”
他解释了绩效工资的意思,“比如开始签合同约定的是14薪,1月到12月发12个月工资,然后有2个月的工资是在第二年3月份发,它就是固定年薪包里规定的工资,只不过会根据绩效评分,给一个系数。”
张明表示,公司之前已经调整了薪酬结构,相当于把本来工资里的一部分拿给了年终绩效。“我改得比较晚,之前还是基本工资,所以绩效工资占比只有11%左右,但像产研那边能达到20%—30%,还有一些级别比较高的中层以上管理人员,他们这一部分绩效工资可能占比是30%以上。”
“大家都知道干好活了以后可以拿到这笔钱,结果现在把活干完了,告诉你这笔钱不发给你,而且也没有说是我们工作表现不好。”张明透露,最近广联达内部系统里已经提醒大家填报年度任务绩效了,但因为绩效清零的事情估计也没有落实到位,但基本上每个人的绩效得分已经出来了。“就像述职一样,领导其实已经知道你的工作能力和工作成果了,述职只是走一个流程,即使绩效没有出来,但大家的结果完成得怎么样,工作表现怎么样,心里都有底。”
他表示,公司至今也没有说为什么就给大家清零,就简单粗暴地直接都不给。
绩效清零事件应该和广联达业绩欠佳有直接关系。2023年至2025年是广联达第九个三年战略规划期(简称“九三”)。2023年是承上启下之年,但广联达2023年的成绩单并不理想。财报数据显示,2023年前三季度,净利润同比下降59.02%,归母净利润同比下降65.20%,经营现金流净额下降了220.12%。

广联达2023年三季报主要财务指标
作为员工,张明担心绩效清零后引发的各种连锁反应,“相当于说今年拿到手的绩效工资少了,明年的社保和公积金全部都会下降。如果现在已经清零的话,后面可能还会把五险一金的比例下调。”
经历这几天的风波后,现在广联达内部的情况怎么样?“反正就挺魔幻的。”张明表示,员工肯定会有一些消极情绪,但还该上班上班,该打卡打卡。
“我有跟领导谈过自己的看法。”张明坦言,在这个时候,其实对于员工最有利的情况是公司有裁员名额,然后直接拿名额和年终绩效工资走人,“但我问了领导,他说裁员名单已经递上去了,没有我。”
他还听说,有同业公司听闻广联达搞绩效清零,也准备效仿。
「绩效奖金全清零」后续:广联达董事长在会议室,跟员工说了什么?
所谓的“绩效清零”,到底对广联达员工有多大影响?
知名数字建筑平台服务商广联达,因将全体员工年终绩效强制清零引发强烈反弹。
面对种种质疑,官方出面作了澄清,“年终奖额度还没有决定,正在进行绩效打分,此次事件与股票解禁完全无关”。
这番言论显然不能平息员工的怒火,有广联达内部员工向新浪科技回忆了整个事件的细节。
在刚刚过去的一周,在北京的一间会议室里,董事长在面对员工时,究竟说了什么?
广联达内部公开信
那天,董事长说了很多“金句”
“总裁办在上周六发了一封公开信,解释绩效清零,然后在公开信发布后的8号到12号,安排了高层的人,固定地点、两个小时时间,跟员工谈话。”广联达员工张明(化名)这样说。
张明表示,“第一天谈话时大家情绪比较激动,现场去了很多人,相当于是一群人对董事长,从第二天开始就变成了在一个会议室里,只能一个人一个人地进去谈话。”
“后面4天都是这样,但人越来越少了。”张明坦言,从第一天开始,其实大家就已经知道这个事情基本上已经定调了,不会有太大的改变了。
“袁董事长当时是在北京的一个会议室里,当时他就坐在桌子对面,周围站了很多员工,可能还有一些总裁办公室的人,然后大家问他一些问题,”据参加对话的人士透露,广联达董事长袁正刚在沟通过程中说了几句令人印象深刻的话。“董事长开始一直在发表演讲,说这两年公司经营情况比较困难,友商也经营比较差,现在大环境都不好,之后就说公司在经营扩张过程当中,人力门槛是公司很大的一项支出,然后就说员工成本是广联达需要迈过的一道坎。”
“他还说,公司的发展需要先保证客户成功,又说员工是公司的私利,是会比较靠后再考虑的,现在先考虑客户。”上述人士还表示,在沟通会上,董事长袁正刚还谈到高层,“他说为什么现场的人,还有内部论坛上的人都骂总裁办,说为什么我们高高在上,这就是我们存在的责任。”
该人士还谈道,袁正刚还说了一句话,原话是,“现在这个节骨眼上,你要是想走的话就走,我们只会留下真正愿意跟广联达共渡难关的员工。”
这位人士表示,当时袁的意思就是清零不会给大家发,因为今年确实很困难,后面上财务结果之后,可能会给大家发一些奖金,只能给绩效A和B+的员工发,也就是说,可能10%的人能拿到。
但张明表示,这个激励会看每个人的得分,如果绩效表现是A,可能只有5%不到的人才会有。“按照我们之前的绩效评定规则,A的话系数可能是1.5,就是1.5倍的年终绩效工资,如果年终绩效是2万的话,表现为A的人可以拿到3万块钱。”
张明还提到,绩效清零的消息传出后,公司内部某一级部门的负责人在内部论坛发了一篇文章,说员工没办法接受年度绩效清零这个事情。
他回忆,那篇文章开始讲了对公司的感情,“因为作者是2008年校招入职的,在这家公司已经干了很多年,他觉得这种行为是有悖于广联达的价值观,以及损害员工利益和感情的行为,然后提出了自己的想法。”
“之后文章提出了三方面观点。第一个是率先垂范,公司经营不善导致的困难,不应该由员工来担责,而应该由高层来担责。因为员工是没办法决策那么高层面的,第二个要员工优先,先考虑员工利益,而不是先考虑财报多么好看,以及考虑股东利益。第三步是要坚持长期主义,广联达收购了很多企业,很多板块上面都想去分一杯羹,但无论如何公司都是建筑行业的,所有做的事情都是在这个行业里。”张明对文章的内容印象很深。
他表示,以前广联达内部倡导公司是大家庭大学校,所以他们这一批人是真的受这种价值观熏陶,留在这里并且能够做出一定建树的人,“他们是能够把广联达的价值观渗透进自己工作角色的人,这也是这位领导站出来说话的很大一部分原因。”
“简单粗暴,对我们的伤害有多大?”
所谓的“绩效清零”,到底对广联达员工有多大影响?
“对我个人来说,这一笔钱大概是11%的工资,”张明强调,“这不是年终奖,绩效工资就是绩效工资。”
他解释了绩效工资的意思,“比如开始签合同约定的是14薪,1月到12月发12个月工资,然后有2个月的工资是在第二年3月份发,它就是固定年薪包里规定的工资,只不过会根据绩效评分,给一个系数。”
张明表示,公司之前已经调整了薪酬结构,相当于把本来工资里的一部分拿给了年终绩效。“我改得比较晚,之前还是基本工资,所以绩效工资占比只有11%左右,但像产研那边能达到20%—30%,还有一些级别比较高的中层以上管理人员,他们这一部分绩效工资可能占比是30%以上。”
“大家都知道干好活了以后可以拿到这笔钱,结果现在把活干完了,告诉你这笔钱不发给你,而且也没有说是我们工作表现不好。”张明透露,最近广联达内部系统里已经提醒大家填报年度任务绩效了,但因为绩效清零的事情估计也没有落实到位,但基本上每个人的绩效得分已经出来了。“就像述职一样,领导其实已经知道你的工作能力和工作成果了,述职只是走一个流程,即使绩效没有出来,但大家的结果完成得怎么样,工作表现怎么样,心里都有底。”
他表示,公司至今也没有说为什么就给大家清零,就简单粗暴地直接都不给。
绩效清零事件应该和广联达业绩欠佳有直接关系。2023年至2025年是广联达第九个三年战略规划期(简称“九三”)。2023年是承上启下之年,但广联达2023年的成绩单并不理想。财报数据显示,2023年前三季度,净利润同比下降59.02%,归母净利润同比下降65.20%,经营现金流净额下降了220.12%。
广联达2023年三季报主要财务指标
作为员工,张明担心绩效清零后引发的各种连锁反应,“相当于说今年拿到手的绩效工资少了,明年的社保和公积金全部都会下降。如果现在已经清零的话,后面可能还会把五险一金的比例下调。”
经历这几天的风波后,现在广联达内部的情况怎么样?“反正就挺魔幻的。”张明表示,员工肯定会有一些消极情绪,但还该上班上班,该打卡打卡。
“我有跟领导谈过自己的看法。”张明坦言,在这个时候,其实对于员工最有利的情况是公司有裁员名额,然后直接拿名额和年终绩效工资走人,“但我问了领导,他说裁员名单已经递上去了,没有我。”
他还听说,有同业公司听闻广联达搞绩效清零,也准备效仿。
0
第一时间获取股权投资行业新鲜资讯和深度商业分析,请在微信公众账号中搜索投中网,或用手机扫描左侧二维码,即可获得投中网每日精华内容推送。
发表评论
全部评论