从新东方二把手,到创办高途,到被做空16次,行业遭遇“团灭”,两千亿市值灰飞烟灭,如今又因东方甄选“内耗”迎来“泼天富贵”。陈向东的人生经历了一轮过山车般的沉浮起落。
12月14日晚,高途佳品直播间粉丝破100万,陈向东难言激动之情,洒下“男儿泪“,现场发表演讲,和主播拥抱,并演唱了自己喜爱的《大海》。最新的粉丝数已突破233万。
高途的逆袭普遍被认为源于友商的“助攻”。近些天,东方甄选“小作文”事件持续发酵,董宇辉“丈母娘”粉丝涌入高途,助推其带货GMV飙升,股价四天上涨72.83%。
“双减”政策发布后,陈向东遭遇人生至暗时刻,高途开始转向成人和职业教育,靠着雷厉风行的变革,高途在此后的第二个财报季就实现了盈利。
也许是受到老东家的启发,去年底,高途佳品成立,今年初,陈向东入驻抖音打造个人IP。起初,高途带货极为惨淡,直播间在线人数最低时只有可怜的八个人。
但就在此时,友商“遇难” ,高途佳品以一种“捡漏”的方式被外界所熟知。
但新东方是这条赛道上“第一个吃螃蟹的人”,高途要想蜕变为第二个“东方甄选”并不容易。当在线教育企业纷纷涌入,相同的风格,观众未免审美疲劳,更何况高途没有董宇辉那样的超级大主播,还要面临供应链、选品、内部管理等等的考验。
正如陈向东扪心自问的那样:“当泼天富贵来的时候,我们有没有做好准备?我们能不能接得住?我们能不能配得上?"
这是高途佳品当下最需要解答的问题。
奇幻翻盘
商场征战就是如此玄妙。
就像一场足球比赛,很多时候,进球来自于对方的失误。
因“小作文”出自谁手,东方甄选小编公开和董宇辉叫板,随后公司CEO孙东旭在12日的直播间对双方各打五十大板,“向饭圈行为说不”,并透露了董宇辉的收入。这被董宇辉粉丝认为是不尊重人才,缺乏职业精神,摔手机的行为更像是在训斥消费者。
虽然孙东旭此后出面道歉,俞敏洪也进行解释和澄清,并最终选择让孙东旭卸任CEO,但该事件引发的余波,如同一波波的涟漪向外扩散。
12月11日起,东方甄选直播间观看人次和粉丝数大幅锐减。12月9日,其粉丝数仍有3116万,但到了16日早间,粉丝数量为2916万,不到一周已掉粉200万。
与此同时,董宇辉的拥趸们迅速流向竞品高途佳品,用自己的行动对东方甄选表达不满。
12月11日晚,许多顶着东方甄选灯牌的网友涌入高途佳品直播间。当晚,高途佳品直播间人数一度飙升至上万人,达到开播以来的巅峰。

12月14日晚,高途直播间粉丝破100万,GMV突破千万,甚至一度排在抖音带货总榜头名,日均带货销售额较前一个月的平均值翻了100倍。公司股价四天飙升近73%。
陈向东喜极而泣。一年多前,他力排众议转型带货,如今终于看到了曙光。
去年,正逢董宇辉爆红出圈之际,陈向东对老东家也是心有戚戚,“他们太火了,做得真是蛮不错。”也许是受到俞敏洪的刺激,他决心切入带货领域。
起初,高途旗下“高途好物”在抖音首播,聚焦母婴用品,但只有6100人观看,后来的销量更加惨淡,最终停播。去年11月13日,高途再宣布成立“高途佳品”,由陈向东亲自挂帅,品类转向生鲜食品等,当年12月24日首播。
陈向东曾坦言:
任何一次伟大的商业革命总是伴随着渠道的刷新。沃尔玛当年的兴盛是因为美国的郊区城镇化,淘宝的兴起是因为PC互联网,当下是短视频直播互联网时代。这个伟大的时代没有高途的座位,我们可能会错失这个时代。
今年初,陈向东个人也入驻抖音,以“人生导师”的人设,分享职场、商业、人生感悟,3月份就已经“俘获”250多万粉丝。
但即便如此,他个人的影响力并未能给带货导流,高途佳品从最初在线三千多人,掉到了十几人甚至最低只有八人,有好事者也曾在直播间调侃,你们还播吗?
彼时,高途佳品带货转化率仅为0.37%,场均销售额1万~2.5万,甚至不及学而思的学家优品。但商场征战就是如此玄妙,敌人的失误就是自己的机会,在董宇辉停播的档口,高途以一种十分奇幻的方式,逆风翻盘。
师从新东方
2000多亿元市值灰飞烟灭。
陈向东曾是俞敏洪的亲密战友,更是新东方的股肱之臣。
28岁,他加盟新东方,31岁,拿着3万元创办武汉新东方学校,一年之后就做到了4000多万的收入、1500多万的利润。
陈的才能让俞敏洪颇为赏识,“如果说新东方有一个人比我更好学、更勤奋,那这个人非(陈)向东莫属”。
2010年起,他担任新东方二把手,但3年后陈向东便选择离开。5个月后,创办了跟谁学。彼时,恰逢在线教育烈火烹油的疯狂阶段,仅成立6个月就拿到了5000万美元的A轮融资,超越小米成为创业融资王。
创业5年后的2019年6月6日,跟谁学在美国纽交所上市,它是首家盈利的K12在线教育公司在纽交所上市,也是第一家只融了A轮就上市的在线教育企业。
从职业经理人到创业者,陈向东无日不在战斗中渡过。褪去新东方二当家的光环,这个创业领域的新人,也经历了融资、烧钱、试错、纠错的痛苦摸索。
A轮融资后,公司定位教育O2O,团队开始疯狂烧钱,试图靠传统的流量打法,先建立规模优势,但很快资金枯竭,仍没有找到有效的变现路径。
2016年,陈向东启动直播大班课为商业模式的高途课堂,次年大笔押注,获得了成功,商业模式从O2O变为B2C的自营模式。
这一转变让跟谁学度过了难关,实现了正向循环,2018年净收入3.97亿元,增长3倍多。直播课程贡献了当年73%的收入。2021年4月,跟谁学正式更名为高途。
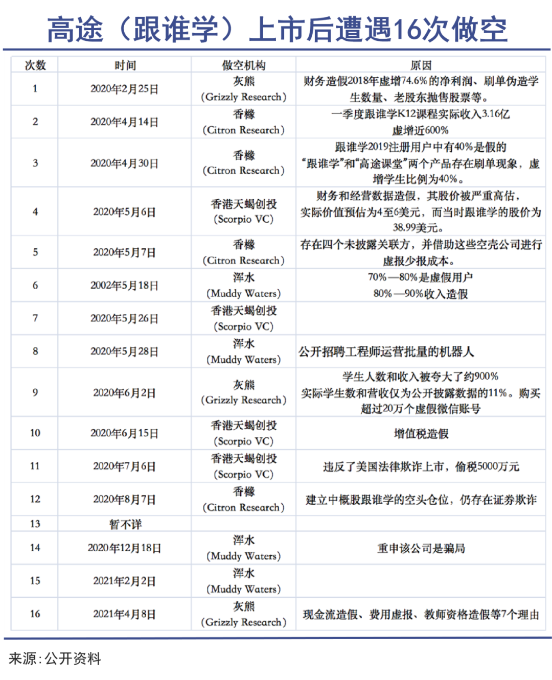
上市后,跟谁学连续几个季度都呈现300%多的增长,并且还是盈利性增长。这实在让海外机构看不太懂。上市后,跟谁学遭遇了罕见的16次做空,但每一次做空后,其股价反而继续上拉,外界也因此称陈向东为“拉总”。

2021年初,其市值曾一度高达380亿美元,当年的胡润全球富豪榜上,陈向东的财富达750亿元,是曾经的老板俞敏洪的2倍多。

然而也就是在这一年的7月24日,针对教培行业监管的“40号”文件正式落地,K12教育服务行业被“团灭”,在线教育上市公司股价巨幅下跌,高途股价跌破1美元,市值最低只剩巅峰期的0.4%,2000多亿元市值灰飞烟灭。
陈向东快速调整,进行了颇为激进的裁员和优化,业务转向成人和职业教育,效果立竿见影,第二个财报季就实现盈利。
只是,高途的处境还难言乐观,今年第三季度公司又亏了5766万元。当行业空间日渐逼仄,又眼看着老东家东山再起,转换赛道也不失为良策。
第二个东方甄选?
只是刚刚跨过生死的关卡。
60岁再出发,俞敏洪带领新东方于危难中焕发第二春,成功转型。
东方甄选2023财年(2022年6月1日至2023年5月31日)实现净营收45亿元,同比增加651%,一年净赚9.71亿元,要知道上两个财年一共亏了22个亿。
俞敏洪再度走红,成为业内公认的商业教父,荣获2022年十大经济人物,当选亚布力中国企业家论坛轮值主席,被财经媒体引为反败为胜的经典商战案例。
虽然东方甄选风波不断,粉丝数锐减,但高途佳品和其相比仍不在一个量级。12月16日,高途佳品粉丝数突破180万,差距高达15倍,日均销售额相差5倍左右。
但令陈向东欣慰的是,自己的坚持终于有所回报,至少高途借助一次全网暴热的舆论话题,得到了幸运的露脸机会。在十分热闹的15日直播中,高途佳品GMV1295万,和交个朋友的1739万差距在不断缩小。
可以说,高途佳品拥有了从肩部到头部的潜质。

直播电商最重要的是流量,但流量如水流,有汹涌澎湃之时,也有小溪涓流之处,就如同罗永浩刚刚跨入带货行业,董宇辉去年横空出世,收获了巨量的粉丝,但当热度退去,销售额也会归于平稳。
这时,考验的是带货机构的供应链、选品、产品品质、售后、服务等等,东方甄选此前就陷入用养殖虾当野生虾卖的风波中,最后被消费者起诉,并被判承担连带责任。
此后,东方甄选上线自营产品,并打造了自己的APP,2023财年自营品类贡献超26亿元的收入,俞敏洪曾要求“到2024年底,自营品种要达到400-500种。”
目前看,高途佳品和东方甄选就像是一个模子刻出来的,都是教育行业转型,主播都是教师出身,无论是品牌LOGO、主播风格、直播间气质几乎毫无二致。把双方的主播互换,也没有什么违和感。
俞敏洪曾将东方甄选的成功归结为 “降噪”,董宇辉在一片歇斯底里的叫卖声中带来了一股清流,让芸芸大众在高节奏高压的生活中沉静下来,董宇辉带来的情绪价值几乎是难以复刻的。
孙东旭已被免去CEO职务,董宇辉和俞敏洪也共同出现在直播间,这场“闹剧”似乎已经接近尾声,董宇辉将在18日晚间复播,而那些“丈母娘”粉们也很有可能重新回到偶像的怀抱。
而对于陈向东而言,高途佳品也只是刚刚跨过生死的关卡,还远未到达成功的彼岸,距离东方甄选还相去甚远。更何况,高途还没有一个像董宇辉那样的超级主播,就连陈向东自己也不是。
写在最后
继俞敏洪之后,陈向东是第二个经历如此动荡人生之后,再度崛起的教师企业家。
他出生在“一个贫困大省最贫困的乡里最贫困的村中最贫困的家庭”,17岁毕业后,在乡村支教整整十年,拿着200块钱一个月的工资。后来到北京,机缘巧合加入新东方,2001年就买了一套168平米的房子,他觉得世界美妙极了。
平步青云的创业经历和随后堪称渡劫的经历,远非一般企业家所能体会。O2O寒潮、B2C转型、上市后16次做空、“双减”来袭、成人教育、直播电商,但他每一次都能转危为安,99.6%的身价归零又不断谋图东山再起,其心脏之大可想而知。
目前,陈向东的粉丝数量超过420万,而高途佳品粉丝刚刚超过230万。虽然高途没有董宇辉,但几乎可以确信的是,他自己就是高途佳品的“董宇辉”。
陈向东复制俞敏洪
“当泼天富贵来的时候,我们有没有做好准备?我们能不能接得住?我们能不能配得上?"
从新东方二把手,到创办高途,到被做空16次,行业遭遇“团灭”,两千亿市值灰飞烟灭,如今又因东方甄选“内耗”迎来“泼天富贵”。陈向东的人生经历了一轮过山车般的沉浮起落。
12月14日晚,高途佳品直播间粉丝破100万,陈向东难言激动之情,洒下“男儿泪“,现场发表演讲,和主播拥抱,并演唱了自己喜爱的《大海》。最新的粉丝数已突破233万。
高途的逆袭普遍被认为源于友商的“助攻”。近些天,东方甄选“小作文”事件持续发酵,董宇辉“丈母娘”粉丝涌入高途,助推其带货GMV飙升,股价四天上涨72.83%。
“双减”政策发布后,陈向东遭遇人生至暗时刻,高途开始转向成人和职业教育,靠着雷厉风行的变革,高途在此后的第二个财报季就实现了盈利。
也许是受到老东家的启发,去年底,高途佳品成立,今年初,陈向东入驻抖音打造个人IP。起初,高途带货极为惨淡,直播间在线人数最低时只有可怜的八个人。
但就在此时,友商“遇难” ,高途佳品以一种“捡漏”的方式被外界所熟知。
但新东方是这条赛道上“第一个吃螃蟹的人”,高途要想蜕变为第二个“东方甄选”并不容易。当在线教育企业纷纷涌入,相同的风格,观众未免审美疲劳,更何况高途没有董宇辉那样的超级大主播,还要面临供应链、选品、内部管理等等的考验。
正如陈向东扪心自问的那样:“当泼天富贵来的时候,我们有没有做好准备?我们能不能接得住?我们能不能配得上?"
这是高途佳品当下最需要解答的问题。
奇幻翻盘
就像一场足球比赛,很多时候,进球来自于对方的失误。
因“小作文”出自谁手,东方甄选小编公开和董宇辉叫板,随后公司CEO孙东旭在12日的直播间对双方各打五十大板,“向饭圈行为说不”,并透露了董宇辉的收入。这被董宇辉粉丝认为是不尊重人才,缺乏职业精神,摔手机的行为更像是在训斥消费者。
虽然孙东旭此后出面道歉,俞敏洪也进行解释和澄清,并最终选择让孙东旭卸任CEO,但该事件引发的余波,如同一波波的涟漪向外扩散。
12月11日起,东方甄选直播间观看人次和粉丝数大幅锐减。12月9日,其粉丝数仍有3116万,但到了16日早间,粉丝数量为2916万,不到一周已掉粉200万。
与此同时,董宇辉的拥趸们迅速流向竞品高途佳品,用自己的行动对东方甄选表达不满。
12月11日晚,许多顶着东方甄选灯牌的网友涌入高途佳品直播间。当晚,高途佳品直播间人数一度飙升至上万人,达到开播以来的巅峰。
12月14日晚,高途直播间粉丝破100万,GMV突破千万,甚至一度排在抖音带货总榜头名,日均带货销售额较前一个月的平均值翻了100倍。公司股价四天飙升近73%。
陈向东喜极而泣。一年多前,他力排众议转型带货,如今终于看到了曙光。
去年,正逢董宇辉爆红出圈之际,陈向东对老东家也是心有戚戚,“他们太火了,做得真是蛮不错。”也许是受到俞敏洪的刺激,他决心切入带货领域。
起初,高途旗下“高途好物”在抖音首播,聚焦母婴用品,但只有6100人观看,后来的销量更加惨淡,最终停播。去年11月13日,高途再宣布成立“高途佳品”,由陈向东亲自挂帅,品类转向生鲜食品等,当年12月24日首播。
陈向东曾坦言:
今年初,陈向东个人也入驻抖音,以“人生导师”的人设,分享职场、商业、人生感悟,3月份就已经“俘获”250多万粉丝。
但即便如此,他个人的影响力并未能给带货导流,高途佳品从最初在线三千多人,掉到了十几人甚至最低只有八人,有好事者也曾在直播间调侃,你们还播吗?
彼时,高途佳品带货转化率仅为0.37%,场均销售额1万~2.5万,甚至不及学而思的学家优品。但商场征战就是如此玄妙,敌人的失误就是自己的机会,在董宇辉停播的档口,高途以一种十分奇幻的方式,逆风翻盘。
师从新东方
陈向东曾是俞敏洪的亲密战友,更是新东方的股肱之臣。
28岁,他加盟新东方,31岁,拿着3万元创办武汉新东方学校,一年之后就做到了4000多万的收入、1500多万的利润。
陈的才能让俞敏洪颇为赏识,“如果说新东方有一个人比我更好学、更勤奋,那这个人非(陈)向东莫属”。
2010年起,他担任新东方二把手,但3年后陈向东便选择离开。5个月后,创办了跟谁学。彼时,恰逢在线教育烈火烹油的疯狂阶段,仅成立6个月就拿到了5000万美元的A轮融资,超越小米成为创业融资王。
创业5年后的2019年6月6日,跟谁学在美国纽交所上市,它是首家盈利的K12在线教育公司在纽交所上市,也是第一家只融了A轮就上市的在线教育企业。
从职业经理人到创业者,陈向东无日不在战斗中渡过。褪去新东方二当家的光环,这个创业领域的新人,也经历了融资、烧钱、试错、纠错的痛苦摸索。
A轮融资后,公司定位教育O2O,团队开始疯狂烧钱,试图靠传统的流量打法,先建立规模优势,但很快资金枯竭,仍没有找到有效的变现路径。
2016年,陈向东启动直播大班课为商业模式的高途课堂,次年大笔押注,获得了成功,商业模式从O2O变为B2C的自营模式。
这一转变让跟谁学度过了难关,实现了正向循环,2018年净收入3.97亿元,增长3倍多。直播课程贡献了当年73%的收入。2021年4月,跟谁学正式更名为高途。
上市后,跟谁学连续几个季度都呈现300%多的增长,并且还是盈利性增长。这实在让海外机构看不太懂。上市后,跟谁学遭遇了罕见的16次做空,但每一次做空后,其股价反而继续上拉,外界也因此称陈向东为“拉总”。
2021年初,其市值曾一度高达380亿美元,当年的胡润全球富豪榜上,陈向东的财富达750亿元,是曾经的老板俞敏洪的2倍多。
然而也就是在这一年的7月24日,针对教培行业监管的“40号”文件正式落地,K12教育服务行业被“团灭”,在线教育上市公司股价巨幅下跌,高途股价跌破1美元,市值最低只剩巅峰期的0.4%,2000多亿元市值灰飞烟灭。
陈向东快速调整,进行了颇为激进的裁员和优化,业务转向成人和职业教育,效果立竿见影,第二个财报季就实现盈利。
只是,高途的处境还难言乐观,今年第三季度公司又亏了5766万元。当行业空间日渐逼仄,又眼看着老东家东山再起,转换赛道也不失为良策。
第二个东方甄选?
60岁再出发,俞敏洪带领新东方于危难中焕发第二春,成功转型。
东方甄选2023财年(2022年6月1日至2023年5月31日)实现净营收45亿元,同比增加651%,一年净赚9.71亿元,要知道上两个财年一共亏了22个亿。
俞敏洪再度走红,成为业内公认的商业教父,荣获2022年十大经济人物,当选亚布力中国企业家论坛轮值主席,被财经媒体引为反败为胜的经典商战案例。
虽然东方甄选风波不断,粉丝数锐减,但高途佳品和其相比仍不在一个量级。12月16日,高途佳品粉丝数突破180万,差距高达15倍,日均销售额相差5倍左右。
但令陈向东欣慰的是,自己的坚持终于有所回报,至少高途借助一次全网暴热的舆论话题,得到了幸运的露脸机会。在十分热闹的15日直播中,高途佳品GMV1295万,和交个朋友的1739万差距在不断缩小。
可以说,高途佳品拥有了从肩部到头部的潜质。
直播电商最重要的是流量,但流量如水流,有汹涌澎湃之时,也有小溪涓流之处,就如同罗永浩刚刚跨入带货行业,董宇辉去年横空出世,收获了巨量的粉丝,但当热度退去,销售额也会归于平稳。
这时,考验的是带货机构的供应链、选品、产品品质、售后、服务等等,东方甄选此前就陷入用养殖虾当野生虾卖的风波中,最后被消费者起诉,并被判承担连带责任。
此后,东方甄选上线自营产品,并打造了自己的APP,2023财年自营品类贡献超26亿元的收入,俞敏洪曾要求“到2024年底,自营品种要达到400-500种。”
目前看,高途佳品和东方甄选就像是一个模子刻出来的,都是教育行业转型,主播都是教师出身,无论是品牌LOGO、主播风格、直播间气质几乎毫无二致。把双方的主播互换,也没有什么违和感。
俞敏洪曾将东方甄选的成功归结为 “降噪”,董宇辉在一片歇斯底里的叫卖声中带来了一股清流,让芸芸大众在高节奏高压的生活中沉静下来,董宇辉带来的情绪价值几乎是难以复刻的。
孙东旭已被免去CEO职务,董宇辉和俞敏洪也共同出现在直播间,这场“闹剧”似乎已经接近尾声,董宇辉将在18日晚间复播,而那些“丈母娘”粉们也很有可能重新回到偶像的怀抱。
而对于陈向东而言,高途佳品也只是刚刚跨过生死的关卡,还远未到达成功的彼岸,距离东方甄选还相去甚远。更何况,高途还没有一个像董宇辉那样的超级主播,就连陈向东自己也不是。
写在最后
继俞敏洪之后,陈向东是第二个经历如此动荡人生之后,再度崛起的教师企业家。
他出生在“一个贫困大省最贫困的乡里最贫困的村中最贫困的家庭”,17岁毕业后,在乡村支教整整十年,拿着200块钱一个月的工资。后来到北京,机缘巧合加入新东方,2001年就买了一套168平米的房子,他觉得世界美妙极了。
平步青云的创业经历和随后堪称渡劫的经历,远非一般企业家所能体会。O2O寒潮、B2C转型、上市后16次做空、“双减”来袭、成人教育、直播电商,但他每一次都能转危为安,99.6%的身价归零又不断谋图东山再起,其心脏之大可想而知。
目前,陈向东的粉丝数量超过420万,而高途佳品粉丝刚刚超过230万。虽然高途没有董宇辉,但几乎可以确信的是,他自己就是高途佳品的“董宇辉”。
0
第一时间获取股权投资行业新鲜资讯和深度商业分析,请在微信公众账号中搜索投中网,或用手机扫描左侧二维码,即可获得投中网每日精华内容推送。
发表评论
全部评论