索尼,这次“坑”惨了视频博主。
近期多位视频工作者向《财瞭》反映,他们正因索尼牌小蜜蜂麦克风而苦恼,频繁出现的收音不准、意外消音以及等问题,让他们招致观众和客户的骂声。
一项以产品工艺优良著称的索尼,为何会出现这么多“残次品”?
原来,近一年来很多人买的索尼麦克风产品,使用的都是700MHz频段,而该频段在2020年3月就已被工信部划分给了中国广电等电信运营商使用。换句话说,该系列麦克风所使用的频段已经被业界“抛弃”。
然而,即便如此,在淘宝、京东等电商平台以及部分索尼线下代理商店,这些产品依然被公开销售,仍有众多投身视频领域的消费者购入其中,他们正成为下一个潜在的“受害者”。
直播影响最大,5G手机响铃也会干扰使用
在视频博主吴喜的个人视频号上,一则他本人揭露“索尼D11、D21小蜜蜂不能用了”的视频内容,一经发出便引发了圈内影像从业者们的强烈关注。
据他描述,自己使用的三台小蜜蜂麦克风产品,今年以来使用过程中连续出现“噼里啪啦、噼里啪啦”的噪音及“吞字”情况,尤其在做直播时,情况更为严重。
在将产品全部拿到索尼售后服务中心检查后,吴喜发现,出现这种情况是因为这些麦克风用于通信的700mHz频段,2020年3月时被工信部划分给了中国广电等5G通讯运营商。但对于这件两年前就已发生的事,索尼至今没有向公众出具过相关说明文件,也没有就相关问题给出补救措施。“没有人通知我出现了什么问题,我们没有一点产品的知情权”,吴喜表示。
而据索尼官方介绍,“索尼在2020年10月份时,就已经停止了生产700MHz频段的产品,但由于没有收到强制召回已经停产产品的要求,之前销售给经销商的产品仍在市面流通,消费者仍可能买到700MHz的产品。”
更加令吴喜不解的是,在他今年8月购买的新款索尼麦克风产品中,该产品的生产日期是2021年7月,但频率同样以700MHz及以上为主,这与索尼官方所说的2020年10月份便已停产相关频段产品生产相悖。“也许索尼并不像他们所说的那样在2020年10月份就停产了相关设备。”吴喜说道。
据悉,如果在录播的时候,由于只需要声音的录制而不是播出,目前采用小蜜蜂麦克风仍然可以有比较稳定的录音效果,但如果做直播需要现场声音播出,采用了700MHz频段的麦克风,在身边有5G手机的时候,便经常会出现吞字乃至噪音等现象。
“由于和5G信号存在冲突,700MHz已经不能用了。目前索尼和经销商们都知道这个情况,但是他们没有告知消费者,还在对外售卖这些产品,而且卖出后想要退换货非常困难。”他表示,在今年8月份购买的小蜜蜂麦克风无法退换货之后,如今已经向消保委提起了诉讼,目前正在咨询律师并等待诉讼结果中。
与吴喜一样使用小蜜蜂设备并受到5G信号干扰的用户应该不在少数。
不少视频博主纷纷评价指出,“自己也遇到了类似的情况”、“碰到过两次,太可气了”。另有在影像拍摄行业从业超过十年的谭文对《财瞭》表示,“我亲自实测验证了5G信号干扰的存在,我的小蜜蜂麦克风在靠近5G信号发生器时,会出现明显的声音减弱或声音消失情况,之前在拍摄现场也多次遇到过类似情况。”
据谭文说,由于索尼在影像拍摄设备领域影响力极大,目前国内绝大多数专业的影像拍摄人员,所用的麦克风设备主要以索尼为主。“目前我身边的影像从业者,大多数的频段都是700MHz开头的,随着后续5G基站覆盖率的提升,这些设备受到影响的程度将会进一步扩大。”
经销商仍在售卖,知情者已在闲鱼抛售
事实上,在今年6月由浙江卫视广电制作中心推出的《奔跑吧》真人秀节目中,有关于5G通信对无线设备频段干扰的问题便曾引起过讨论。据当时踩点人员测试发现,使用索尼模拟V1发射机的频段为758.125-781.875MHz,但这恰好完全处于5G低频率段的覆盖范围内,5G信号的存在令这批设备几乎“全军覆没”。
如今,随着影视从业人员再次对索尼部分型号麦克风易被5G信号干扰提出问题,如何避免5G信号带来新的频率干扰问题,正引起越来越多人的重视。不过对于大多数索尼电子产品经销商而言,出于利益的考量,他们并没有因此而停售这些存在侵占5G信号频段问题的设备。
《财瞭》调查发现,目前,在京东、天猫以及淘宝商城中,仍有大量在售的索尼D11、D21型号产品,而在这些产品的介绍信息中,频率范围在710-780MHz区间的不在少数。更有售价高达9250元的索尼URX-P03D一拖二D11 D21小蜜蜂无线麦克风产品,其可用载波频率更是与5G信号频段完全重合在了一起,因此也面临了强烈地被5G信号干扰风险。

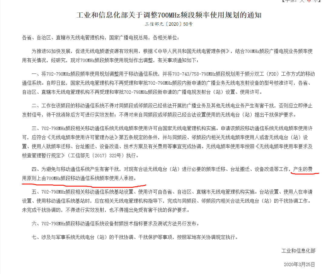
据工信部2020年3月公布文件显示,在调整700MHz频段之后,为避免与移动通信系统产生有害干扰,对现有合法无线电台(站)进行必要的频率迁移、台址搬迁、设备改造等工作,产生的费用原则上由700MHz频段移动通信系统频率使用人承担。

在一定层面上,具备信号发射及传播能力的麦克风相当于一个小型无线电站台设备,在700MHz频率被调整供通信运营商使用后,麦克风因此受到的影响也将由其使用者承担。当具有与5G信号同等频段的麦克风被销售给用户后,被干扰的风险以及需要承担的损失也就转移到了消费者身上,但对于大多数消费者而言,谁会愿意买一款易被干扰且会“吞音”的麦克风呢?
“索尼应告知用户实情并着手召回隐患设备。”谭文直言道。
不过目前大多数的消费者并不知道这一情况。在闲鱼上,一些被5G信号占用了频段信号的麦克风已经开始流出,最先知情的一批影像工作者们,已经开始着手低价出售自己手里的麦克风,而新购入的人,则将成为下一个风险的承担者。

有哪些可供选择的国产替代品?
在回应《财瞭》的问询中,索尼客服人员承认了5G信号干扰的存在,但表示暂时没有产品召回计划,也不支持产品换新和退货。对于公司客服此前所说2020年10月便已停产700MHz以上麦克风,却至今仍有用户能够买到“问题”麦克风一事,索尼的解释是——“经销商可能有清理存货的需要,但我们无法控制这一事情。”
一连串的问题,引发了一部分影像行业从业者对于索尼的不满。“作为一家国际化的大公司,索尼为何对于国内政策的响应却如此地滞后?而且出现问题了也没有快速地给出解决方案。”有从业者表示。
索尼之外,近年来国内猛犸、大疆以及科大讯飞等企业推出的麦克风产品,也正逐渐获得越来越多影像从业者的认可。“虽然在专业、高端的摄像产品领域,索尼仍然有着不可替代的行业地位,但在麦克风这些配件领域,索尼的优势不见得一直存在。”谭文表示。
另有讯飞听见科技AI音视频硬件业务部产品经理杨基民进一步介绍指出,目前除一些小国产品牌外,大部分品牌已经不采用700mhz频段进行传输了。相较于索尼等国外麦克风,国内麦克风产品在低延时高品质音频编解码传输和远距离天线的技术积累上有一些区别,但随着国产品牌的不断投入,差距正在不断缩小。
至今仍有停产麦克风流向市场的索尼,或许真的有必要重视一下自己的经销商管理与售后服务体验了。
索尼坑惨视频博主
索尼旗下多款麦克风产品使用的700MHz频段,而该频段早在两年多前就被工信部划分给了中国广电等电信运营商,这也导致相关产品频繁出现吞字、消音等现象。
索尼,这次“坑”惨了视频博主。
近期多位视频工作者向《财瞭》反映,他们正因索尼牌小蜜蜂麦克风而苦恼,频繁出现的收音不准、意外消音以及等问题,让他们招致观众和客户的骂声。
一项以产品工艺优良著称的索尼,为何会出现这么多“残次品”?
原来,近一年来很多人买的索尼麦克风产品,使用的都是700MHz频段,而该频段在2020年3月就已被工信部划分给了中国广电等电信运营商使用。换句话说,该系列麦克风所使用的频段已经被业界“抛弃”。
然而,即便如此,在淘宝、京东等电商平台以及部分索尼线下代理商店,这些产品依然被公开销售,仍有众多投身视频领域的消费者购入其中,他们正成为下一个潜在的“受害者”。
直播影响最大,5G手机响铃也会干扰使用
在视频博主吴喜的个人视频号上,一则他本人揭露“索尼D11、D21小蜜蜂不能用了”的视频内容,一经发出便引发了圈内影像从业者们的强烈关注。
据他描述,自己使用的三台小蜜蜂麦克风产品,今年以来使用过程中连续出现“噼里啪啦、噼里啪啦”的噪音及“吞字”情况,尤其在做直播时,情况更为严重。
在将产品全部拿到索尼售后服务中心检查后,吴喜发现,出现这种情况是因为这些麦克风用于通信的700mHz频段,2020年3月时被工信部划分给了中国广电等5G通讯运营商。但对于这件两年前就已发生的事,索尼至今没有向公众出具过相关说明文件,也没有就相关问题给出补救措施。“没有人通知我出现了什么问题,我们没有一点产品的知情权”,吴喜表示。
而据索尼官方介绍,“索尼在2020年10月份时,就已经停止了生产700MHz频段的产品,但由于没有收到强制召回已经停产产品的要求,之前销售给经销商的产品仍在市面流通,消费者仍可能买到700MHz的产品。”
更加令吴喜不解的是,在他今年8月购买的新款索尼麦克风产品中,该产品的生产日期是2021年7月,但频率同样以700MHz及以上为主,这与索尼官方所说的2020年10月份便已停产相关频段产品生产相悖。“也许索尼并不像他们所说的那样在2020年10月份就停产了相关设备。”吴喜说道。
据悉,如果在录播的时候,由于只需要声音的录制而不是播出,目前采用小蜜蜂麦克风仍然可以有比较稳定的录音效果,但如果做直播需要现场声音播出,采用了700MHz频段的麦克风,在身边有5G手机的时候,便经常会出现吞字乃至噪音等现象。
“由于和5G信号存在冲突,700MHz已经不能用了。目前索尼和经销商们都知道这个情况,但是他们没有告知消费者,还在对外售卖这些产品,而且卖出后想要退换货非常困难。”他表示,在今年8月份购买的小蜜蜂麦克风无法退换货之后,如今已经向消保委提起了诉讼,目前正在咨询律师并等待诉讼结果中。
与吴喜一样使用小蜜蜂设备并受到5G信号干扰的用户应该不在少数。
不少视频博主纷纷评价指出,“自己也遇到了类似的情况”、“碰到过两次,太可气了”。另有在影像拍摄行业从业超过十年的谭文对《财瞭》表示,“我亲自实测验证了5G信号干扰的存在,我的小蜜蜂麦克风在靠近5G信号发生器时,会出现明显的声音减弱或声音消失情况,之前在拍摄现场也多次遇到过类似情况。”
据谭文说,由于索尼在影像拍摄设备领域影响力极大,目前国内绝大多数专业的影像拍摄人员,所用的麦克风设备主要以索尼为主。“目前我身边的影像从业者,大多数的频段都是700MHz开头的,随着后续5G基站覆盖率的提升,这些设备受到影响的程度将会进一步扩大。”
经销商仍在售卖,知情者已在闲鱼抛售
事实上,在今年6月由浙江卫视广电制作中心推出的《奔跑吧》真人秀节目中,有关于5G通信对无线设备频段干扰的问题便曾引起过讨论。据当时踩点人员测试发现,使用索尼模拟V1发射机的频段为758.125-781.875MHz,但这恰好完全处于5G低频率段的覆盖范围内,5G信号的存在令这批设备几乎“全军覆没”。
如今,随着影视从业人员再次对索尼部分型号麦克风易被5G信号干扰提出问题,如何避免5G信号带来新的频率干扰问题,正引起越来越多人的重视。不过对于大多数索尼电子产品经销商而言,出于利益的考量,他们并没有因此而停售这些存在侵占5G信号频段问题的设备。
《财瞭》调查发现,目前,在京东、天猫以及淘宝商城中,仍有大量在售的索尼D11、D21型号产品,而在这些产品的介绍信息中,频率范围在710-780MHz区间的不在少数。更有售价高达9250元的索尼URX-P03D一拖二D11 D21小蜜蜂无线麦克风产品,其可用载波频率更是与5G信号频段完全重合在了一起,因此也面临了强烈地被5G信号干扰风险。
据工信部2020年3月公布文件显示,在调整700MHz频段之后,为避免与移动通信系统产生有害干扰,对现有合法无线电台(站)进行必要的频率迁移、台址搬迁、设备改造等工作,产生的费用原则上由700MHz频段移动通信系统频率使用人承担。
在一定层面上,具备信号发射及传播能力的麦克风相当于一个小型无线电站台设备,在700MHz频率被调整供通信运营商使用后,麦克风因此受到的影响也将由其使用者承担。当具有与5G信号同等频段的麦克风被销售给用户后,被干扰的风险以及需要承担的损失也就转移到了消费者身上,但对于大多数消费者而言,谁会愿意买一款易被干扰且会“吞音”的麦克风呢?
“索尼应告知用户实情并着手召回隐患设备。”谭文直言道。
不过目前大多数的消费者并不知道这一情况。在闲鱼上,一些被5G信号占用了频段信号的麦克风已经开始流出,最先知情的一批影像工作者们,已经开始着手低价出售自己手里的麦克风,而新购入的人,则将成为下一个风险的承担者。
有哪些可供选择的国产替代品?
在回应《财瞭》的问询中,索尼客服人员承认了5G信号干扰的存在,但表示暂时没有产品召回计划,也不支持产品换新和退货。对于公司客服此前所说2020年10月便已停产700MHz以上麦克风,却至今仍有用户能够买到“问题”麦克风一事,索尼的解释是——“经销商可能有清理存货的需要,但我们无法控制这一事情。”
一连串的问题,引发了一部分影像行业从业者对于索尼的不满。“作为一家国际化的大公司,索尼为何对于国内政策的响应却如此地滞后?而且出现问题了也没有快速地给出解决方案。”有从业者表示。
索尼之外,近年来国内猛犸、大疆以及科大讯飞等企业推出的麦克风产品,也正逐渐获得越来越多影像从业者的认可。“虽然在专业、高端的摄像产品领域,索尼仍然有着不可替代的行业地位,但在麦克风这些配件领域,索尼的优势不见得一直存在。”谭文表示。
另有讯飞听见科技AI音视频硬件业务部产品经理杨基民进一步介绍指出,目前除一些小国产品牌外,大部分品牌已经不采用700mhz频段进行传输了。相较于索尼等国外麦克风,国内麦克风产品在低延时高品质音频编解码传输和远距离天线的技术积累上有一些区别,但随着国产品牌的不断投入,差距正在不断缩小。
至今仍有停产麦克风流向市场的索尼,或许真的有必要重视一下自己的经销商管理与售后服务体验了。
0
第一时间获取股权投资行业新鲜资讯和深度商业分析,请在微信公众账号中搜索投中网,或用手机扫描左侧二维码,即可获得投中网每日精华内容推送。
发表评论
全部评论