时值白酒行业深度调整,市场竞争加剧,今年以来部分上市酒企核心管理团队陆续“换血”,同时像贵州国台、四川郎酒等地方酒企也有人事变动,涉及董事长、总经理、董事等多个职位。
据时代财经不完全统计,今年以来有20家酒企数十名高管职位出现变动。人事变动背后的缘由各不相同,除了因董事会、监事会、职工代表监事换届选举、个人原因、到退休年龄或工作调整以外,很大程度上与酒企业绩承压或经营方针调整有关。
一位贵州酱香白酒企业高管接受时代财经采访表示,今年酒企高管调整明显比去年频繁,主要还是因为业绩增长压力。
“对比互联网行业,白酒竞争不算特别激烈。但今年确实大环境和行业原因,很多酒企业绩不太好,像贵州大部分白酒企业业绩压力都大。据我所知,茅台镇有部分酒厂已经不投料、不生产了。换高管最直接的目的还是为了提升业绩。”上述人士表示。
此外,时代财经观察到,酒企履新的高管大多从公司内部擢升,目的是为了加快战略调整或经营改革。从年龄结构来看,“70后”仍在高管队伍中占主导低位,但已有“80后”,甚至“85后”接棒,酒企高管团队正走向年轻化。
“85后”新兵上位
从公开披露的信息来看,今年不少为酒企“输血”的“新兵”为“85后”,涉及总经理、董事、独立董事及董秘等多个职位。
四川郎酒打响人事变动的“头炮”。1月2日,四川郎酒股份有限公司(下称“郎酒股份”)发布人事调整通知,郎酒股份公司常务副总经理、销售公司总经理梅刚兼任销售公司青花郎事业部总经理。梅刚是郎酒销售体系的老将,早于2001年进入郎酒体系,2018年任四川古蔺郎酒销售有限公司总经理。
有接近郎酒的内部人士接受中国商报记者采访时表示,青花郎事业部现在已经上升为郎酒极其重要的战略部门,梅刚亲自挂帅有利于郎酒后期对青花郎进行资源聚焦。
与此同时,年轻的“后浪”也在进入公司管理层。去年8月,郎酒股份进行了一轮重要的人事调整,董事长汪俊林之子、1987年出生的汪博炜从“老将”付饶手中接过总经理一职。汪博炜2010年毕业于清华大学精密仪器与机械学系测控技术与仪器专业,2014年在美国马里兰大学史密斯商学院获得工商管理硕士学位。加入郎酒之前,其曾先后在云南北方奥雷德公司、美国金宝汤、美国第一资本金融等国内外公司任职。
同样是“85后”的还有岩石股份(600696.SH)董事长、总经理韩啸。今年3月22日,任职不到2年的鄢克亚申请辞去总经理职务,岩石股份董事会同意聘任韩啸任总经理一职。韩啸于1989年出生,自2023年7月11日起便开始掌舵岩石股份,担任董事长一职。岩石股份年报显示,韩啸还担任五牛股权投资基金管理有限公司执行董事。包括韩啸在内,公司董事会的4位董事,均为“80后”。
不过,韩啸面临的难题并不简单,其要解决的是前几年岩石股份积极扩张留下的难题。今年上半年,岩石股份预计将出现5500万元至8250万元的亏损。此外,7月,岩石股份被审计机构出具保留意见审计报告,指出公司有未能确认疑似关联方交易金额6235.09万元。
3月至4月期间,甘肃酒企金徽酒(603919.SH)先后进行董事会、监事会和职工代表监事换届选举,选举了董事长和聘任高管。其中,周志刚继续担任金徽酒董事长兼总裁,“85后”黄小东、王宁和石少军继续担任副总裁。
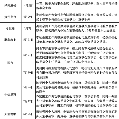
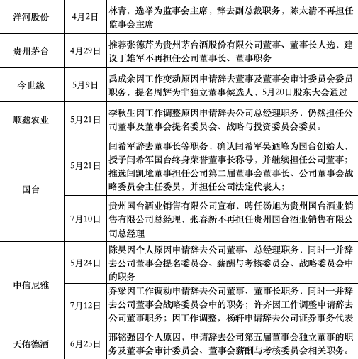
国台酒业则在今年开启了“子承父业”。今年5月,闫希军辞去公司董事长、法定代表人及董事会战略委员会主任委员的职务;闫凯境被推选为国台酒业第二届董事会董事长、公司董事会战略委员会主任委员,并担任公司法定代表人。闫凯境1979年出生,为天津中医药大学中药学博士,英国雷丁大学国际证券、投资与银行专业硕士。
总体来看,酒企高管团队正呈现年轻化趋势,据公开资料及Wind数据显示,当前A股共有8家酒企高管团队中有“80后”。除了岩石股份和金徽酒,在舍得酒业(600702.SH)、今世缘(603369.SH)、顺鑫农业(000860.SZ)、皇台酒业(000995.SZ)和迎驾贡酒(603198.SH)现任管理层(董事会或监事会或高管及其他重要人员)当中,不少“80后”“85后”出任高管或担任重要职务。比如迎驾贡酒董秘孙汪胜,1989年出生,在2018年3月起便开始担任公司董秘。

A股上市白酒企业管理层年龄情况。数据来源:Wind。时代财经整理
多从内部擢升
从聘任高管的方式来看,多数酒企选择从公司内部擢升。
今年2月2日被聘任为五粮液公司副总经理的蒋佳,是五粮液内部的“老人”,其从1997年7月便加入五粮液,曾任五粮液销售部副经理,品牌经销商品牌事务部副经理,战略发展部部长、总经济师。
山西汾酒也在2月提拔了李沛洁、张永踊等多名高管。其中,李沛洁、张永踊从总经理助理晋升为副总经理,李沛洁和张永踊皆为山西汾酒的“老将”,在汾酒体系中多家公司担任过多个重要职位。其中,张永踊是山西汾酒销售板块核心人物,曾任山西杏花村汾酒销售有限责任公司广州营销处副经理及山西省区经理、汾酒营销中心主任。
而岩石股份在3月聘任董事长助理刘智涛、助理总裁张健为副总经理。据岩石股份公告信息显示,刘智涛曾任联想控股丰联酒业集团孔府家酒业集团总经理、贵州董酒股份有限公司总裁。相较之下,张健是跨界进入白酒行业,其曾任上海苏宁电器有限公司店长、百思买商业总经理、上海来伊份股份有限公司副总裁、集团监事会主席。而后,为了加快落实战略调整,聚焦核心品牌及产品,岩石股份在5月将公司内部光年事业部副总裁李奕霆和最酒事业部销售总经理桂李鑫擢升为副总经理。
除了内部提拔,酒企这轮人事调整,也有不少“空降兵”。
今年2月,高峰被推举为酒鬼酒董事长。作为中粮集团旗下上市公司,酒鬼酒领导班子不少来自“中粮系”,当中就包括两位新、旧“掌舵人”高峰及王浩。和王浩的市场策略相比,高峰把战略重心收回了湖南本土市场,将此前王浩推行的深度全国化、扩张式增长转向深耕省内市场、精耕式增长。今年以来,酒鬼酒多次对外强调,要提升省内覆盖率,力争达到湖南县级市场100%覆盖,重点深耕湖南大本营市场和省外样板市场。
而最受关注的是贵州茅台的“换帅”。今年4月底,张德芹挂帅茅台,丁雄军调任。茅台的此次“换帅”时间节点恰逢飞天茅台价格震荡下跌时。张德芹上任后,推出了包括暂停投放茅台1935酒合同计划等一系列控量稳价措施。
此外,7月12日,水井坊公告聘任豫园股份前总裁胡庭洲为公司总经理。作为国内唯一一家外资控股的白酒上市公司,被英国酒业巨头帝亚吉欧入主后,水井坊历任总经理多为外籍人士,且来自帝亚吉欧体系内。除了前总经理危永标外,胡庭洲是水井坊聘任的第二位来自帝亚吉欧体系外的总经理。
从胡庭洲的履历来看,其曾在宝洁、百事、好时等跨国公司担任高管,在食品饮料、消费和服务行业有超过25年的管理经验,与水井坊从事白酒行业、外资控股等有着诸多契合之处。
核心高管的更换,在一定程度上意味着企业正面临转型或迫切需要改革。可以看出,新晋的领导团队正在或即将着手对酒企的经营策略与理念进行深度调整与革新。



今年以来,上市酒企人事变动情况。来源:上市公司公告及公开资料。时代财经整理
酒企高管集体“大换血”
从年龄结构来看,“70后”仍在高管队伍中占主导低位,但已有“80后”,甚至“85后”接棒,酒企高管团队正走向年轻化。
时值白酒行业深度调整,市场竞争加剧,今年以来部分上市酒企核心管理团队陆续“换血”,同时像贵州国台、四川郎酒等地方酒企也有人事变动,涉及董事长、总经理、董事等多个职位。
据时代财经不完全统计,今年以来有20家酒企数十名高管职位出现变动。人事变动背后的缘由各不相同,除了因董事会、监事会、职工代表监事换届选举、个人原因、到退休年龄或工作调整以外,很大程度上与酒企业绩承压或经营方针调整有关。
一位贵州酱香白酒企业高管接受时代财经采访表示,今年酒企高管调整明显比去年频繁,主要还是因为业绩增长压力。
“对比互联网行业,白酒竞争不算特别激烈。但今年确实大环境和行业原因,很多酒企业绩不太好,像贵州大部分白酒企业业绩压力都大。据我所知,茅台镇有部分酒厂已经不投料、不生产了。换高管最直接的目的还是为了提升业绩。”上述人士表示。
此外,时代财经观察到,酒企履新的高管大多从公司内部擢升,目的是为了加快战略调整或经营改革。从年龄结构来看,“70后”仍在高管队伍中占主导低位,但已有“80后”,甚至“85后”接棒,酒企高管团队正走向年轻化。
“85后”新兵上位
从公开披露的信息来看,今年不少为酒企“输血”的“新兵”为“85后”,涉及总经理、董事、独立董事及董秘等多个职位。
四川郎酒打响人事变动的“头炮”。1月2日,四川郎酒股份有限公司(下称“郎酒股份”)发布人事调整通知,郎酒股份公司常务副总经理、销售公司总经理梅刚兼任销售公司青花郎事业部总经理。梅刚是郎酒销售体系的老将,早于2001年进入郎酒体系,2018年任四川古蔺郎酒销售有限公司总经理。
有接近郎酒的内部人士接受中国商报记者采访时表示,青花郎事业部现在已经上升为郎酒极其重要的战略部门,梅刚亲自挂帅有利于郎酒后期对青花郎进行资源聚焦。
与此同时,年轻的“后浪”也在进入公司管理层。去年8月,郎酒股份进行了一轮重要的人事调整,董事长汪俊林之子、1987年出生的汪博炜从“老将”付饶手中接过总经理一职。汪博炜2010年毕业于清华大学精密仪器与机械学系测控技术与仪器专业,2014年在美国马里兰大学史密斯商学院获得工商管理硕士学位。加入郎酒之前,其曾先后在云南北方奥雷德公司、美国金宝汤、美国第一资本金融等国内外公司任职。
同样是“85后”的还有岩石股份(600696.SH)董事长、总经理韩啸。今年3月22日,任职不到2年的鄢克亚申请辞去总经理职务,岩石股份董事会同意聘任韩啸任总经理一职。韩啸于1989年出生,自2023年7月11日起便开始掌舵岩石股份,担任董事长一职。岩石股份年报显示,韩啸还担任五牛股权投资基金管理有限公司执行董事。包括韩啸在内,公司董事会的4位董事,均为“80后”。
不过,韩啸面临的难题并不简单,其要解决的是前几年岩石股份积极扩张留下的难题。今年上半年,岩石股份预计将出现5500万元至8250万元的亏损。此外,7月,岩石股份被审计机构出具保留意见审计报告,指出公司有未能确认疑似关联方交易金额6235.09万元。
3月至4月期间,甘肃酒企金徽酒(603919.SH)先后进行董事会、监事会和职工代表监事换届选举,选举了董事长和聘任高管。其中,周志刚继续担任金徽酒董事长兼总裁,“85后”黄小东、王宁和石少军继续担任副总裁。
国台酒业则在今年开启了“子承父业”。今年5月,闫希军辞去公司董事长、法定代表人及董事会战略委员会主任委员的职务;闫凯境被推选为国台酒业第二届董事会董事长、公司董事会战略委员会主任委员,并担任公司法定代表人。闫凯境1979年出生,为天津中医药大学中药学博士,英国雷丁大学国际证券、投资与银行专业硕士。
总体来看,酒企高管团队正呈现年轻化趋势,据公开资料及Wind数据显示,当前A股共有8家酒企高管团队中有“80后”。除了岩石股份和金徽酒,在舍得酒业(600702.SH)、今世缘(603369.SH)、顺鑫农业(000860.SZ)、皇台酒业(000995.SZ)和迎驾贡酒(603198.SH)现任管理层(董事会或监事会或高管及其他重要人员)当中,不少“80后”“85后”出任高管或担任重要职务。比如迎驾贡酒董秘孙汪胜,1989年出生,在2018年3月起便开始担任公司董秘。
多从内部擢升
从聘任高管的方式来看,多数酒企选择从公司内部擢升。
今年2月2日被聘任为五粮液公司副总经理的蒋佳,是五粮液内部的“老人”,其从1997年7月便加入五粮液,曾任五粮液销售部副经理,品牌经销商品牌事务部副经理,战略发展部部长、总经济师。
山西汾酒也在2月提拔了李沛洁、张永踊等多名高管。其中,李沛洁、张永踊从总经理助理晋升为副总经理,李沛洁和张永踊皆为山西汾酒的“老将”,在汾酒体系中多家公司担任过多个重要职位。其中,张永踊是山西汾酒销售板块核心人物,曾任山西杏花村汾酒销售有限责任公司广州营销处副经理及山西省区经理、汾酒营销中心主任。
而岩石股份在3月聘任董事长助理刘智涛、助理总裁张健为副总经理。据岩石股份公告信息显示,刘智涛曾任联想控股丰联酒业集团孔府家酒业集团总经理、贵州董酒股份有限公司总裁。相较之下,张健是跨界进入白酒行业,其曾任上海苏宁电器有限公司店长、百思买商业总经理、上海来伊份股份有限公司副总裁、集团监事会主席。而后,为了加快落实战略调整,聚焦核心品牌及产品,岩石股份在5月将公司内部光年事业部副总裁李奕霆和最酒事业部销售总经理桂李鑫擢升为副总经理。
除了内部提拔,酒企这轮人事调整,也有不少“空降兵”。
今年2月,高峰被推举为酒鬼酒董事长。作为中粮集团旗下上市公司,酒鬼酒领导班子不少来自“中粮系”,当中就包括两位新、旧“掌舵人”高峰及王浩。和王浩的市场策略相比,高峰把战略重心收回了湖南本土市场,将此前王浩推行的深度全国化、扩张式增长转向深耕省内市场、精耕式增长。今年以来,酒鬼酒多次对外强调,要提升省内覆盖率,力争达到湖南县级市场100%覆盖,重点深耕湖南大本营市场和省外样板市场。
而最受关注的是贵州茅台的“换帅”。今年4月底,张德芹挂帅茅台,丁雄军调任。茅台的此次“换帅”时间节点恰逢飞天茅台价格震荡下跌时。张德芹上任后,推出了包括暂停投放茅台1935酒合同计划等一系列控量稳价措施。
此外,7月12日,水井坊公告聘任豫园股份前总裁胡庭洲为公司总经理。作为国内唯一一家外资控股的白酒上市公司,被英国酒业巨头帝亚吉欧入主后,水井坊历任总经理多为外籍人士,且来自帝亚吉欧体系内。除了前总经理危永标外,胡庭洲是水井坊聘任的第二位来自帝亚吉欧体系外的总经理。
从胡庭洲的履历来看,其曾在宝洁、百事、好时等跨国公司担任高管,在食品饮料、消费和服务行业有超过25年的管理经验,与水井坊从事白酒行业、外资控股等有着诸多契合之处。
核心高管的更换,在一定程度上意味着企业正面临转型或迫切需要改革。可以看出,新晋的领导团队正在或即将着手对酒企的经营策略与理念进行深度调整与革新。
0
第一时间获取股权投资行业新鲜资讯和深度商业分析,请在微信公众账号中搜索投中网,或用手机扫描左侧二维码,即可获得投中网每日精华内容推送。
发表评论
全部评论