这一年疫情所带来的不确定,让消费者对生鲜电商的依赖程度迅速提高。但与此同时,疫情也让生鲜电商的供应链受到冲击,各环节上的成本均被拉高。
在运输环节,因全国各地出台的疫情防控政策不一,导致司机上下高速的时间被拉长,这在拉高运输成本的同时,也让生鲜的损耗成本增加。
在储藏环节,不同生鲜产品的特性也决定了其保鲜期的不同。以常见的叶菜类生鲜为例,虽然它们能通过冷库中储藏进行保鲜,但长时间内放入冷库藏的叶菜在取出后,不但口感被严重降低也很容易变坏,只能做扔弃处理,这又让生鲜的货损成本被抬高。
虽说进入到2023年整个生鲜供应链环节已被彻底打通,但我们在和多位一线生鲜供应商、社区团购负责人深入交流却发现,属于生鲜电商的问题并没有随着疫情的结束而结束,这一年或许是整个生鲜电商真正的大考之年。
01.生鲜电商平台:加速进入到洗牌期
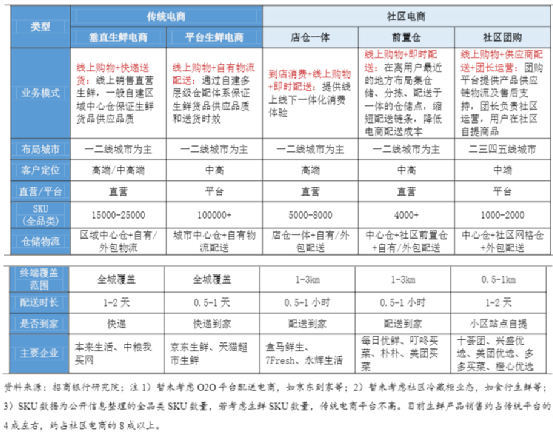
从2012年崛起的生鲜电商,至今已走过十年。庞大的市场规模下,吸引了创业者、资本、企业的纷纷入局。而为了能够抢占更多的市场份额,围绕TOC端的各类新兴生鲜电商模式也在这一过程中不断崛起。

图源:招商银行研究院
但在生鲜供应商安阳(化名)看来,不管下游的商业模式如何创新,其在上游的采购环节并未也不可能会发生大的改变。一般来说,生鲜电商平台的采购环节为:企业运营人员确定当季需上架的应季果蔬,采购寻找到当地的中大型供应商。之后供应商会联系到当地的农产品经纪人(行业内称之为代办,其服务标准为每斤收取0.05元的代办费用),农产品经纪人再从农民手中进行收货。
在整个采购链条中,之所以会有代办的存在,其原因在于:一是供应商到产地收货,基于其外地人身份,可能遭到本地人欺压,导致供应商无法顺利收到收货,甚至还可能引发一些矛盾纠纷。而当地的代办基于本地人的身份,也能更好的从中间撮合,进而保障交易的正常推进。
二是当前我国农业仍为小农种植,具有很强的分散性。而这也决定了单个农民手中所持有的某类生鲜产品的产量不但难以满足供应商的需求,也难以对供应商形成议价优势。而借助代办的组织,多个农民的产量能形成量上的规模,既能提高与供应商的谈判能力,也能在量上保障供应链的利益。
而在整个交易环节中,代办和农民、供应商和代办之间全部为现款现货,不存在任何形式上的账期。但平台和供应商在结款时大多数采用先货后款,存在着时间不等的账期。比如说,多多买菜、美团优选对生鲜供应商的账期均为30天。
也正是由于这一账期的存在,在过去的十年时间里,每一个生鲜电商平台暴雷的背后,皆是大量供应商的欠款无法被追回,他们也成为了平台倒闭的最大受害者。
来自四川的生鲜供应商陆启明(化名)告诉我们,此前自己曾为每日优鲜选提供总价值500万元的生鲜产品。而随着去年每日优鲜的暴雷,自己先后通过上门、诉讼等多种方式试图追回这笔货款。但时至今日,该笔欠款依然无疾而终,而这也让自己多年的打拼付之东流。
也正是如此,目前很多生鲜供应商们对为生鲜电商平台供货产生了更多的恐惧心理。大家均表示,自己和生鲜电商平台合作的前提现款现货,不接受任何账期。否则,就直接不供货,因为谁也不知道倒闭的下一家生鲜电商平台是谁。
显然,当“现款现货”模式成为上游供应商的普通选择后,这也让中游电商平台所面临的现金流压力更大。要知道,对于现存的很多生鲜电商平台而言,其自身的现金流本身就很紧张。
以叮咚买菜对外公布的财报为例,2019年至2022年前三季度,公司的经营活动产生的现金流净额持续呈现流出状态,分别为-9.64亿元、-20.56亿元、-56.67亿元、-5.75亿元,从未实现过正的经营性现金流入。

数据来源:叮咚财报
同时,截至2022年9月30日,叮咚买菜拥有现金及现金等价物、短期投资为58.62亿元,而应付账款及票据、短期借贷当期到期部分的总金额达59.4亿元,现金流已明显告急。
而从今年的情况来看,生鲜电商平台现金流短期的问题恐难以得到有效解决。理论上来说,一家企业若想要获得资金支持,其常见的方式为股东或投资机构注入、银行贷款加杠杆等方式。
但来自北京的投资人李锐(化名)却告诉我们,在过去的几年时间内,由于二级市场上生鲜股股价持续低迷,一二级市场的价差被不断缩下,甚至还出现了严重的倒挂,这不但导致很多投资机构无法套利,甚至还损失惨重。现如今,几乎很少再有投资人去关注生鲜赛道。而生鲜赛道的过于“烧钱”,也决定了即使通过股东注入和银行贷款,也只能是短期的饮鸩止渴,无法长久。
没有足够的现金流,也必然会导致今年多家生鲜电商平台继续关停多个运营城市的市场,平台上售卖商品的SKU数量也将不断减少。但若是没有足够多的商品,生鲜电商平台又要靠什么来增加用户的粘性以及跑通盈利模型呢?
因此,对于2023年的生鲜电商平台而言,将会迎来新一轮的洗牌期。而在这一过程中,有的生鲜电商平台会和每日优鲜那样被市场所抛弃。有的则会放弃内耗,大家走向报团取暖,行业资源也更加会向手中现金流充裕的企业身上集中。
02.下沉市场生鲜电商:盈利过难
事实上,历经十年发展的生鲜电商,早也从国内的高线城市渗透到县城之中。
但值得注意的是,拼多多凭借着对下沉市场多年的深耕,在下沉市场的用户心智中占据着相对较高的位置。而用户心智的养成,也为多多买菜增加了更多的信任背书,在降低交易成本的同时也稳定了用户留存。基于此,目前多多买菜在下沉市场中也占据着较高的市场份额。

图源:国金证券研究所
来自安徽省界首市的荣云云(化名)告诉我们,自己同时负责自己所在村一级多多买菜和美团优选的运营。目前多多买菜的日均订单在20单左右,过年前后,这一数字上涨到50多单。但美团优选的日均订单只有几单,甚至有时为零。
但需要指出的是,即使目前多多买菜已形成一定优势,依然无法实现“躺赢”。
一是和高线城市不同的是,国内很多的县城到乡镇之间的配送距离过长。来自河南省沈丘县付井镇多多买菜的网点负责人赵一凡(化名)告诉我们,从沈丘县多多买菜配送中心到自己所在的网点车程基本上在1个小时左右。
赵一凡所说的情况转嫁到生鲜电商平台身上就是:企业需要同时承担车辆折旧成本、较高的人力成本、油费成本等等。若是将这些成本均摊到单件商品身上,恐怕其订单履约成本至少要比高线城市至少高出50%以上,并且这部分成本很难被降低。
二是国内每个下沉市场都具有典型的区域性。比如,国内东部县城因经济相对较为发达,当地年轻人外流并不严重,而中西部县城则完全相反。在比如,被誉为“中国蔬菜第一大县”的山东省聊城市莘县,当地蔬菜产量丰富,但在国内的西部地区因土地相对较为贫瘠,其蔬菜产量整体一般。而区域性所带来的最大问题在于,单个县城的盈利模型很难直接复制到其他县城身上。
对于手中现金流充裕的多多买菜,在下沉市场依然面临着诸多问题待解。更别提一些资金不充足的生鲜电商企业,想要在下沉市场“淘金”,其面临的压力自然可想而知。因此,2023年将会有更多做下沉市场的生鲜电商不断退出。
03.私域流量抢夺激烈化
值得一提的是,历经2021年洗牌后的生鲜社区团购,目前还存活的中小生鲜社区团购也以逐渐跑出属于自身的盈利方式。
来自武汉某家社区团购负责人钱米(化名)告诉我们,现在很多的中小生鲜社区团购大家不会在像此前那样同时布局多个城市的业务线,租赁大量的前置仓,更追求轻资产运营。因为这在降低企业成本的同时,也让他们手中拥有了一定的现金流来保障生鲜产品的正常采购。
私域流量变现是当前中小生鲜社区团购运营的核心关键,而为了产生用户的沉淀、复购、以及后续的裂变,他们对于生鲜产品的运营也有了重大调整。
其中一个明显的变化就是SKU数量从此前的多改为少,其日常商品也被分为福利款、高毛利率利润款等等。
比如,类似于一些叶菜类产品本身价格就相对透明,其毛利率一般只在5%-10%之间。中小社区团购在操作这类产品时,往往会在把控产品质量的同时,降低产品售价。而对于类似于车厘子、榴莲等高端水果,则往往会追求利润以对冲企业运营成本。
商品发货方式上,也会借助一件代发的模式。但在供应商发货前,不少中小团购企业也会安排专门的人员前往产地,来把控供应商的发货质量,以降低产品售后。
虽说目前中小生鲜社区团购已经借助私域流量实现了良性循环,但进入到2023年,以永辉、沃尔玛为代表的大型商超,以百果园为代表的水果店等线下生鲜购物渠道目前均以恢复。
且历经大疫三年,在此前零售门店业绩持续承压之下,也让线下生鲜渠道对私域流量更为关注,纷纷借助多种营销活动提升私域流量转化。多方企业的纷纷入局,也势必会让今年生鲜赛道对私域流量的抢夺更加白热化。

图源:百果园
目前,中小生鲜社区团购企业相较于大型超市、专业连锁水果店而言,由于他们的采购频次低、数量少,也难以对于上游供应商形成较高的议价优势。
若是后续线下生鲜渠道借助自身的采购优势,在私域流量中掀起某类水果的价格战,也必然能从中小生鲜社区团购身上抢走更多的用户。
而在后期,借助专业化的私域流量运营也能逐渐对新用户产生持续的复购。因此,已经实现初步盈利的中小生鲜社区团购在2023年的日子并不轻松。
结语:
“一定要学会如何的控制损耗”,这是我们在和多位生鲜供应商交流时大家反复提及的一句话。事实上,正如这些供应商所说,在过去很长一段时间中,生鲜电商行业一直都在反复强调如何更好的触达消费者,如何创新商业模式等等。
但我们反过来思考一个问题,为何传统的农产品批发模式能在各类生鲜电商的冲击下,不但没有像其他行业那样出现凋零,反而仍占据较大的市场份额呢?其原因是该模式下在保障各方利益相对均衡的前提下,整个链条上的从业者也凭借着多年的经验积累学会如何将生鲜的损耗降到最低。
以夏日常见的哈密瓜这种水果为例,一些大型水果批发商在采购、运输、仓储等环节上的控制,能将损耗在20%左右的哈密瓜控制到15%,甚至更低。而这部分得以被控的损耗,自然也能转换为利润。 因此,2023年对于生鲜电商而言,放弃各种不切实际的幻想,真正沉淀下来去控制生鲜损耗。或许只有这样,大家才能实现柳暗花明又一村,找到破局之道。
2023年生鲜电商预测:行业加速洗牌,私域流量抢夺白日化
真正的大考之年。
这一年疫情所带来的不确定,让消费者对生鲜电商的依赖程度迅速提高。但与此同时,疫情也让生鲜电商的供应链受到冲击,各环节上的成本均被拉高。
在运输环节,因全国各地出台的疫情防控政策不一,导致司机上下高速的时间被拉长,这在拉高运输成本的同时,也让生鲜的损耗成本增加。
在储藏环节,不同生鲜产品的特性也决定了其保鲜期的不同。以常见的叶菜类生鲜为例,虽然它们能通过冷库中储藏进行保鲜,但长时间内放入冷库藏的叶菜在取出后,不但口感被严重降低也很容易变坏,只能做扔弃处理,这又让生鲜的货损成本被抬高。
虽说进入到2023年整个生鲜供应链环节已被彻底打通,但我们在和多位一线生鲜供应商、社区团购负责人深入交流却发现,属于生鲜电商的问题并没有随着疫情的结束而结束,这一年或许是整个生鲜电商真正的大考之年。
01.生鲜电商平台:加速进入到洗牌期
从2012年崛起的生鲜电商,至今已走过十年。庞大的市场规模下,吸引了创业者、资本、企业的纷纷入局。而为了能够抢占更多的市场份额,围绕TOC端的各类新兴生鲜电商模式也在这一过程中不断崛起。
图源:招商银行研究院
但在生鲜供应商安阳(化名)看来,不管下游的商业模式如何创新,其在上游的采购环节并未也不可能会发生大的改变。一般来说,生鲜电商平台的采购环节为:企业运营人员确定当季需上架的应季果蔬,采购寻找到当地的中大型供应商。之后供应商会联系到当地的农产品经纪人(行业内称之为代办,其服务标准为每斤收取0.05元的代办费用),农产品经纪人再从农民手中进行收货。
在整个采购链条中,之所以会有代办的存在,其原因在于:一是供应商到产地收货,基于其外地人身份,可能遭到本地人欺压,导致供应商无法顺利收到收货,甚至还可能引发一些矛盾纠纷。而当地的代办基于本地人的身份,也能更好的从中间撮合,进而保障交易的正常推进。
二是当前我国农业仍为小农种植,具有很强的分散性。而这也决定了单个农民手中所持有的某类生鲜产品的产量不但难以满足供应商的需求,也难以对供应商形成议价优势。而借助代办的组织,多个农民的产量能形成量上的规模,既能提高与供应商的谈判能力,也能在量上保障供应链的利益。
而在整个交易环节中,代办和农民、供应商和代办之间全部为现款现货,不存在任何形式上的账期。但平台和供应商在结款时大多数采用先货后款,存在着时间不等的账期。比如说,多多买菜、美团优选对生鲜供应商的账期均为30天。
也正是由于这一账期的存在,在过去的十年时间里,每一个生鲜电商平台暴雷的背后,皆是大量供应商的欠款无法被追回,他们也成为了平台倒闭的最大受害者。
来自四川的生鲜供应商陆启明(化名)告诉我们,此前自己曾为每日优鲜选提供总价值500万元的生鲜产品。而随着去年每日优鲜的暴雷,自己先后通过上门、诉讼等多种方式试图追回这笔货款。但时至今日,该笔欠款依然无疾而终,而这也让自己多年的打拼付之东流。
也正是如此,目前很多生鲜供应商们对为生鲜电商平台供货产生了更多的恐惧心理。大家均表示,自己和生鲜电商平台合作的前提现款现货,不接受任何账期。否则,就直接不供货,因为谁也不知道倒闭的下一家生鲜电商平台是谁。
显然,当“现款现货”模式成为上游供应商的普通选择后,这也让中游电商平台所面临的现金流压力更大。要知道,对于现存的很多生鲜电商平台而言,其自身的现金流本身就很紧张。
以叮咚买菜对外公布的财报为例,2019年至2022年前三季度,公司的经营活动产生的现金流净额持续呈现流出状态,分别为-9.64亿元、-20.56亿元、-56.67亿元、-5.75亿元,从未实现过正的经营性现金流入。
数据来源:叮咚财报
同时,截至2022年9月30日,叮咚买菜拥有现金及现金等价物、短期投资为58.62亿元,而应付账款及票据、短期借贷当期到期部分的总金额达59.4亿元,现金流已明显告急。
而从今年的情况来看,生鲜电商平台现金流短期的问题恐难以得到有效解决。理论上来说,一家企业若想要获得资金支持,其常见的方式为股东或投资机构注入、银行贷款加杠杆等方式。
但来自北京的投资人李锐(化名)却告诉我们,在过去的几年时间内,由于二级市场上生鲜股股价持续低迷,一二级市场的价差被不断缩下,甚至还出现了严重的倒挂,这不但导致很多投资机构无法套利,甚至还损失惨重。现如今,几乎很少再有投资人去关注生鲜赛道。而生鲜赛道的过于“烧钱”,也决定了即使通过股东注入和银行贷款,也只能是短期的饮鸩止渴,无法长久。
没有足够的现金流,也必然会导致今年多家生鲜电商平台继续关停多个运营城市的市场,平台上售卖商品的SKU数量也将不断减少。但若是没有足够多的商品,生鲜电商平台又要靠什么来增加用户的粘性以及跑通盈利模型呢?
因此,对于2023年的生鲜电商平台而言,将会迎来新一轮的洗牌期。而在这一过程中,有的生鲜电商平台会和每日优鲜那样被市场所抛弃。有的则会放弃内耗,大家走向报团取暖,行业资源也更加会向手中现金流充裕的企业身上集中。
02.下沉市场生鲜电商:盈利过难
事实上,历经十年发展的生鲜电商,早也从国内的高线城市渗透到县城之中。
但值得注意的是,拼多多凭借着对下沉市场多年的深耕,在下沉市场的用户心智中占据着相对较高的位置。而用户心智的养成,也为多多买菜增加了更多的信任背书,在降低交易成本的同时也稳定了用户留存。基于此,目前多多买菜在下沉市场中也占据着较高的市场份额。
图源:国金证券研究所
来自安徽省界首市的荣云云(化名)告诉我们,自己同时负责自己所在村一级多多买菜和美团优选的运营。目前多多买菜的日均订单在20单左右,过年前后,这一数字上涨到50多单。但美团优选的日均订单只有几单,甚至有时为零。
但需要指出的是,即使目前多多买菜已形成一定优势,依然无法实现“躺赢”。
一是和高线城市不同的是,国内很多的县城到乡镇之间的配送距离过长。来自河南省沈丘县付井镇多多买菜的网点负责人赵一凡(化名)告诉我们,从沈丘县多多买菜配送中心到自己所在的网点车程基本上在1个小时左右。
赵一凡所说的情况转嫁到生鲜电商平台身上就是:企业需要同时承担车辆折旧成本、较高的人力成本、油费成本等等。若是将这些成本均摊到单件商品身上,恐怕其订单履约成本至少要比高线城市至少高出50%以上,并且这部分成本很难被降低。
二是国内每个下沉市场都具有典型的区域性。比如,国内东部县城因经济相对较为发达,当地年轻人外流并不严重,而中西部县城则完全相反。在比如,被誉为“中国蔬菜第一大县”的山东省聊城市莘县,当地蔬菜产量丰富,但在国内的西部地区因土地相对较为贫瘠,其蔬菜产量整体一般。而区域性所带来的最大问题在于,单个县城的盈利模型很难直接复制到其他县城身上。
对于手中现金流充裕的多多买菜,在下沉市场依然面临着诸多问题待解。更别提一些资金不充足的生鲜电商企业,想要在下沉市场“淘金”,其面临的压力自然可想而知。因此,2023年将会有更多做下沉市场的生鲜电商不断退出。
03.私域流量抢夺激烈化
值得一提的是,历经2021年洗牌后的生鲜社区团购,目前还存活的中小生鲜社区团购也以逐渐跑出属于自身的盈利方式。
来自武汉某家社区团购负责人钱米(化名)告诉我们,现在很多的中小生鲜社区团购大家不会在像此前那样同时布局多个城市的业务线,租赁大量的前置仓,更追求轻资产运营。因为这在降低企业成本的同时,也让他们手中拥有了一定的现金流来保障生鲜产品的正常采购。
私域流量变现是当前中小生鲜社区团购运营的核心关键,而为了产生用户的沉淀、复购、以及后续的裂变,他们对于生鲜产品的运营也有了重大调整。
其中一个明显的变化就是SKU数量从此前的多改为少,其日常商品也被分为福利款、高毛利率利润款等等。
比如,类似于一些叶菜类产品本身价格就相对透明,其毛利率一般只在5%-10%之间。中小社区团购在操作这类产品时,往往会在把控产品质量的同时,降低产品售价。而对于类似于车厘子、榴莲等高端水果,则往往会追求利润以对冲企业运营成本。
商品发货方式上,也会借助一件代发的模式。但在供应商发货前,不少中小团购企业也会安排专门的人员前往产地,来把控供应商的发货质量,以降低产品售后。
虽说目前中小生鲜社区团购已经借助私域流量实现了良性循环,但进入到2023年,以永辉、沃尔玛为代表的大型商超,以百果园为代表的水果店等线下生鲜购物渠道目前均以恢复。
且历经大疫三年,在此前零售门店业绩持续承压之下,也让线下生鲜渠道对私域流量更为关注,纷纷借助多种营销活动提升私域流量转化。多方企业的纷纷入局,也势必会让今年生鲜赛道对私域流量的抢夺更加白热化。
图源:百果园
目前,中小生鲜社区团购企业相较于大型超市、专业连锁水果店而言,由于他们的采购频次低、数量少,也难以对于上游供应商形成较高的议价优势。
若是后续线下生鲜渠道借助自身的采购优势,在私域流量中掀起某类水果的价格战,也必然能从中小生鲜社区团购身上抢走更多的用户。
而在后期,借助专业化的私域流量运营也能逐渐对新用户产生持续的复购。因此,已经实现初步盈利的中小生鲜社区团购在2023年的日子并不轻松。
结语:
“一定要学会如何的控制损耗”,这是我们在和多位生鲜供应商交流时大家反复提及的一句话。事实上,正如这些供应商所说,在过去很长一段时间中,生鲜电商行业一直都在反复强调如何更好的触达消费者,如何创新商业模式等等。
但我们反过来思考一个问题,为何传统的农产品批发模式能在各类生鲜电商的冲击下,不但没有像其他行业那样出现凋零,反而仍占据较大的市场份额呢?其原因是该模式下在保障各方利益相对均衡的前提下,整个链条上的从业者也凭借着多年的经验积累学会如何将生鲜的损耗降到最低。
以夏日常见的哈密瓜这种水果为例,一些大型水果批发商在采购、运输、仓储等环节上的控制,能将损耗在20%左右的哈密瓜控制到15%,甚至更低。而这部分得以被控的损耗,自然也能转换为利润。 因此,2023年对于生鲜电商而言,放弃各种不切实际的幻想,真正沉淀下来去控制生鲜损耗。或许只有这样,大家才能实现柳暗花明又一村,找到破局之道。
0
第一时间获取股权投资行业新鲜资讯和深度商业分析,请在微信公众账号中搜索投中网,或用手机扫描左侧二维码,即可获得投中网每日精华内容推送。
发表评论
全部评论