2026年春节的余温尚未散去,光伏行业便迎来一笔重磅并购。
2月24日晚间,通威股份公告称,公司正筹划以发行股份及支付现金相结合的方式,收购青海丽豪清能股份有限公司(下称“丽豪清能”)100%股权,并同步募集配套资金。
通威股份作为全球高纯晶硅龙头,丽豪清能则是近年硅料行业中势头较猛的“黑马”企业,二者在业务赛道上高度协同。
而抛开业务层面的契合,两家企业还有更深层的羁绊——丽豪清能的掌舵者正是通威股份的前高管段雍,他曾在通威股份旗下的多晶硅料业务平台担任总经理,是通威硅料业务开疆拓土的核心人物。
如今,这位昔日功臣或将率其亲手打造的“硅料黑马”重回老东家体系,上演一场光伏圈内罕见的“故人重聚”。在行业洗牌加速的当下,这场并购不仅关乎两家企业的命运,更可能成为硅料环节产能整合的标志性事件。
行业第一与行业第五的“再聚首”
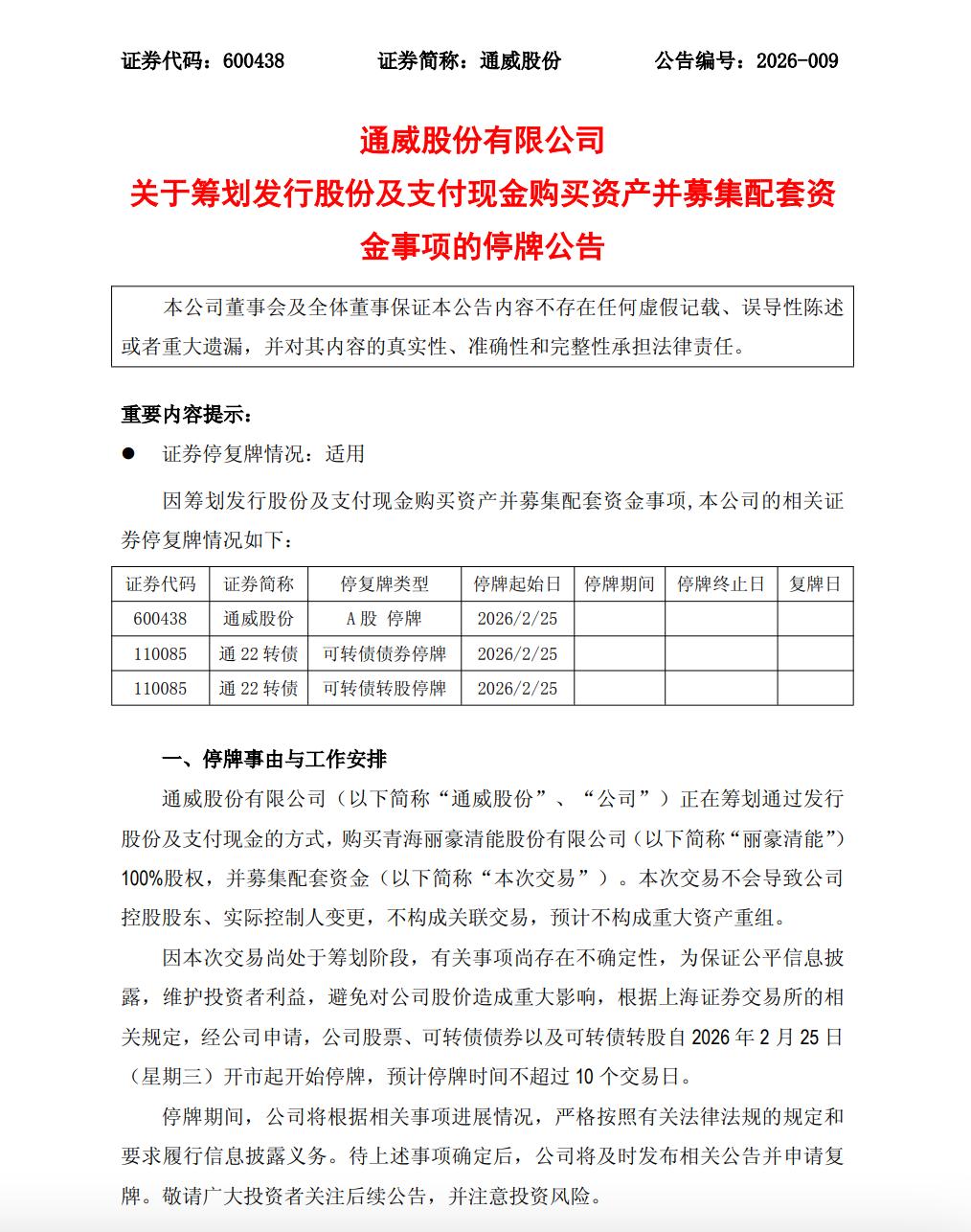
根据通威股份披露的公告细节,本次交易不会导致公司控股股东、实际控制人变更,不构成关联交易,预计不构成重大资产重组。
为保证公平信息披露,维护投资者利益,避免对公司股价造成重大影响,根据上海证券交易所的相关规定,通威股份股票、可转债债券以及可转债转股自2026年2月25日开市起开始停牌,预计停牌时间不超过10个交易日。

来源:公告截图
此次并购若顺利落地,将是硅料环节一次极具战略协同性的整合。从业务结构来看,二者的主业高度协同,这为后续的产能整合与团队融合奠定了坚实基础。
通威股份作为全球高纯晶硅龙头,截至2025年中已拥有超90万吨年产能,太阳能电池产能突破150GW,业务横跨绿色农业与新能源。
而丽豪清能虽成立于2021年4月,却在短短数年内迅速崛起,建设年产20万吨光伏级高纯晶硅+2000吨电子级高纯晶硅生产项目。德国伯恩霍伊特研究公司最新报告显示,截至2024年底,丽豪清能在全球多晶硅产能中排名第五,排在其前面的分别是通威股份、协鑫科技、大全能源、新特能源。
据天眼查信息,丽豪清能背后还聚集了正泰集团、IDG资本、爱旭股份、晶盛机电、华金资本、长江创新投资等一众产业与财务投资者。早在2022年12月,爱旭股份曾公告以3.85亿元认购丽豪清能2.78%股权,据此推算,当时丽豪清能估值已达138亿元。
一旦整合完成,通威股份硅料年产能将一举突破百万吨大关,进一步拉大与竞争对手的差距,巩固其在全球硅料市场的领先地位。同时,丽豪清能的高效产能与先进技术将融入通威体系,助力通威进一步优化产能结构,提升产品质量与成本优势。
这场“强强联合”的背后,是一段被业内熟知的人才回流故事。2014年,段雍出任通威旗下永祥股份总经理,曾参与永祥股份多个高纯晶硅项目建设,技术和管理经验出众。2021年离开通威后,他迅速在青海组建丽豪清能,打造出又一高效低碳硅料基地。
如今,段雍或将带领丽豪清能重回通威体系,有望为通威股份带来技术、管理和团队层面的深度赋能,推动双方在硅料业务上的协同升级,降低整合难度,实现平稳过渡。
值得关注的是,通威此时出手并购,正值自身经营承压的关键时期。2024年年报显示,公司归母净亏损70.39亿元,同比下滑151.86%,系上市20年来首次年度亏损;2025年业绩预告预亏90亿至100亿元。股价亦从2022年7月超60元/股的历史高点一路下挫,当前市值约817亿元,较巅峰蒸发超1800亿元。
业绩与股价的双重承压,也让市场对此次并购产生了分歧。有投资者明确表示不看好,认为在亏损持续扩大的背景下推进并购,会加大公司资金压力与经营风险;但也有产业观察者指出,在当前行业环境下,行业内部收购兼并成为最优出清路径,优质资产加速重整,将直接优化行业竞争格局,缓解产能过剩带来的“内卷”压力。
从通威自身的财务状况来看,选择“发行股份+支付现金”的组合方式进行收购,能在一定程度上缓解完全用现金收购带来的巨大资金压力。
通威资本运作再落子:此前定增、并购均未果
事实上,这并非通威首次尝试大规模并购。在光伏行业的发展浪潮中,通威始终在通过资本运作优化布局,但此前两次重大动作均未能如愿。
2023年4月,通威股份推出160亿元定增计划,募集资金将用于公司内蒙古20万吨高纯晶硅项目和云南通威水电硅材高纯晶硅绿色能源项目。
彼时,通威股份称,本次发行募投项目投产后,公司将新增高纯晶硅产能40万吨,N型硅料产能得以大幅提升,以满足下游新型太阳能电池对高品质高纯晶硅的需求,推动光伏技术进步和产业升级。
同年9月,通威股份发布公告,宣布终止该定增募资事项。通威股份表示基于当前资本市场环境发生变化,公司价值存在明显低估,选择撤回定增计划。
2024年8月,通威再度出击,计划以不超过50亿元现金,增资并收购润阳股份,该笔交易一时成为光伏“史上最大”的并购案。
但这场被寄予厚望的并购,最终也未能落地。后续历经半年,该交易终止。通威股份表示,进行了多轮详细、全面地沟通磋商,但截至目前仍有部分商务条款未能达成一致,最终经协商一致,决定终止意向性增资事项,增资意向协议亦同时解除。
接连受挫并未动摇通威整合产业链的决心,反而促使其调整策略:从高风险、高复杂度的跨环节并购,转向更具协同性、可控性更强的同业整合。丽豪清能作为非上市公司,股权结构清晰,技术路线与通威高度一致,整合难度和不确定性相对较低。
从行业视角看,此次并购恰逢光伏产业的关键节点。当前,光伏行业正深陷结构性过剩困局,据中国光伏行业协会数据,预计2025年多晶硅需求量约为160万吨至180万吨,可匹配700GW光伏需求,即使2025年无新增产能,以2024年323.1万吨/年的存量规模判断,2025年市场仍存在产能严重过剩、投资过热风险。
在光伏产业链产能过剩、价格承压、供需短期难以缓解的背景下,头部企业通过并购整合优化格局、提升集中度,成为行业破局的主流路径。相较于被动等待中小产能出清,主动收购优质资产不仅能够快速扩大市场份额,还能避免价格战对行业生态的进一步破坏。通威此番出手,正是这一趋势的生动缩影。通过吸收丽豪清能这一高效产能、复用段雍团队的成熟经验,通威有望构建起更具韧性的供应链体系,在下一轮行业复苏中占据先机。
值得注意的是,本次交易仍处早期阶段。通威在公告中明确提示:尚未签署正式协议,具体方案仍在论证,需经董事会、股东大会及监管审批,存在不确定性。但即便如此,通威股份释放的战略意图已足够清晰:在光伏行业洗牌加速的窗口期,通威选择主动出击,通过同业并购整合优质资源,而非被动等待行业周期回暖。
对于通威而言,此次并购不仅是巩固硅料龙头地位的重要举措,更是其优化资本运作策略、实现高质量发展的关键一步;对于丽豪清能而言,被行业龙头收购,能够获得充足的资金、技术和市场渠道支持,避免在行业低谷期独自承压,实现可持续发展;对于整个光伏行业而言,这场并购将加速硅料环节的产能出清与格局优化。
800亿光伏龙头,出手并购
有望推动双方在硅料业务上的协同升级。
2026年春节的余温尚未散去,光伏行业便迎来一笔重磅并购。
2月24日晚间,通威股份公告称,公司正筹划以发行股份及支付现金相结合的方式,收购青海丽豪清能股份有限公司(下称“丽豪清能”)100%股权,并同步募集配套资金。
通威股份作为全球高纯晶硅龙头,丽豪清能则是近年硅料行业中势头较猛的“黑马”企业,二者在业务赛道上高度协同。
而抛开业务层面的契合,两家企业还有更深层的羁绊——丽豪清能的掌舵者正是通威股份的前高管段雍,他曾在通威股份旗下的多晶硅料业务平台担任总经理,是通威硅料业务开疆拓土的核心人物。
如今,这位昔日功臣或将率其亲手打造的“硅料黑马”重回老东家体系,上演一场光伏圈内罕见的“故人重聚”。在行业洗牌加速的当下,这场并购不仅关乎两家企业的命运,更可能成为硅料环节产能整合的标志性事件。
行业第一与行业第五的“再聚首”
根据通威股份披露的公告细节,本次交易不会导致公司控股股东、实际控制人变更,不构成关联交易,预计不构成重大资产重组。
为保证公平信息披露,维护投资者利益,避免对公司股价造成重大影响,根据上海证券交易所的相关规定,通威股份股票、可转债债券以及可转债转股自2026年2月25日开市起开始停牌,预计停牌时间不超过10个交易日。
来源:公告截图
此次并购若顺利落地,将是硅料环节一次极具战略协同性的整合。从业务结构来看,二者的主业高度协同,这为后续的产能整合与团队融合奠定了坚实基础。
通威股份作为全球高纯晶硅龙头,截至2025年中已拥有超90万吨年产能,太阳能电池产能突破150GW,业务横跨绿色农业与新能源。
而丽豪清能虽成立于2021年4月,却在短短数年内迅速崛起,建设年产20万吨光伏级高纯晶硅+2000吨电子级高纯晶硅生产项目。德国伯恩霍伊特研究公司最新报告显示,截至2024年底,丽豪清能在全球多晶硅产能中排名第五,排在其前面的分别是通威股份、协鑫科技、大全能源、新特能源。
据天眼查信息,丽豪清能背后还聚集了正泰集团、IDG资本、爱旭股份、晶盛机电、华金资本、长江创新投资等一众产业与财务投资者。早在2022年12月,爱旭股份曾公告以3.85亿元认购丽豪清能2.78%股权,据此推算,当时丽豪清能估值已达138亿元。
一旦整合完成,通威股份硅料年产能将一举突破百万吨大关,进一步拉大与竞争对手的差距,巩固其在全球硅料市场的领先地位。同时,丽豪清能的高效产能与先进技术将融入通威体系,助力通威进一步优化产能结构,提升产品质量与成本优势。
这场“强强联合”的背后,是一段被业内熟知的人才回流故事。2014年,段雍出任通威旗下永祥股份总经理,曾参与永祥股份多个高纯晶硅项目建设,技术和管理经验出众。2021年离开通威后,他迅速在青海组建丽豪清能,打造出又一高效低碳硅料基地。
如今,段雍或将带领丽豪清能重回通威体系,有望为通威股份带来技术、管理和团队层面的深度赋能,推动双方在硅料业务上的协同升级,降低整合难度,实现平稳过渡。
值得关注的是,通威此时出手并购,正值自身经营承压的关键时期。2024年年报显示,公司归母净亏损70.39亿元,同比下滑151.86%,系上市20年来首次年度亏损;2025年业绩预告预亏90亿至100亿元。股价亦从2022年7月超60元/股的历史高点一路下挫,当前市值约817亿元,较巅峰蒸发超1800亿元。
业绩与股价的双重承压,也让市场对此次并购产生了分歧。有投资者明确表示不看好,认为在亏损持续扩大的背景下推进并购,会加大公司资金压力与经营风险;但也有产业观察者指出,在当前行业环境下,行业内部收购兼并成为最优出清路径,优质资产加速重整,将直接优化行业竞争格局,缓解产能过剩带来的“内卷”压力。
从通威自身的财务状况来看,选择“发行股份+支付现金”的组合方式进行收购,能在一定程度上缓解完全用现金收购带来的巨大资金压力。
通威资本运作再落子:此前定增、并购均未果
事实上,这并非通威首次尝试大规模并购。在光伏行业的发展浪潮中,通威始终在通过资本运作优化布局,但此前两次重大动作均未能如愿。
2023年4月,通威股份推出160亿元定增计划,募集资金将用于公司内蒙古20万吨高纯晶硅项目和云南通威水电硅材高纯晶硅绿色能源项目。
彼时,通威股份称,本次发行募投项目投产后,公司将新增高纯晶硅产能40万吨,N型硅料产能得以大幅提升,以满足下游新型太阳能电池对高品质高纯晶硅的需求,推动光伏技术进步和产业升级。
同年9月,通威股份发布公告,宣布终止该定增募资事项。通威股份表示基于当前资本市场环境发生变化,公司价值存在明显低估,选择撤回定增计划。
2024年8月,通威再度出击,计划以不超过50亿元现金,增资并收购润阳股份,该笔交易一时成为光伏“史上最大”的并购案。
但这场被寄予厚望的并购,最终也未能落地。后续历经半年,该交易终止。通威股份表示,进行了多轮详细、全面地沟通磋商,但截至目前仍有部分商务条款未能达成一致,最终经协商一致,决定终止意向性增资事项,增资意向协议亦同时解除。
接连受挫并未动摇通威整合产业链的决心,反而促使其调整策略:从高风险、高复杂度的跨环节并购,转向更具协同性、可控性更强的同业整合。丽豪清能作为非上市公司,股权结构清晰,技术路线与通威高度一致,整合难度和不确定性相对较低。
从行业视角看,此次并购恰逢光伏产业的关键节点。当前,光伏行业正深陷结构性过剩困局,据中国光伏行业协会数据,预计2025年多晶硅需求量约为160万吨至180万吨,可匹配700GW光伏需求,即使2025年无新增产能,以2024年323.1万吨/年的存量规模判断,2025年市场仍存在产能严重过剩、投资过热风险。
在光伏产业链产能过剩、价格承压、供需短期难以缓解的背景下,头部企业通过并购整合优化格局、提升集中度,成为行业破局的主流路径。相较于被动等待中小产能出清,主动收购优质资产不仅能够快速扩大市场份额,还能避免价格战对行业生态的进一步破坏。通威此番出手,正是这一趋势的生动缩影。通过吸收丽豪清能这一高效产能、复用段雍团队的成熟经验,通威有望构建起更具韧性的供应链体系,在下一轮行业复苏中占据先机。
值得注意的是,本次交易仍处早期阶段。通威在公告中明确提示:尚未签署正式协议,具体方案仍在论证,需经董事会、股东大会及监管审批,存在不确定性。但即便如此,通威股份释放的战略意图已足够清晰:在光伏行业洗牌加速的窗口期,通威选择主动出击,通过同业并购整合优质资源,而非被动等待行业周期回暖。
对于通威而言,此次并购不仅是巩固硅料龙头地位的重要举措,更是其优化资本运作策略、实现高质量发展的关键一步;对于丽豪清能而言,被行业龙头收购,能够获得充足的资金、技术和市场渠道支持,避免在行业低谷期独自承压,实现可持续发展;对于整个光伏行业而言,这场并购将加速硅料环节的产能出清与格局优化。
0
第一时间获取股权投资行业新鲜资讯和深度商业分析,请在微信公众账号中搜索投中网,或用手机扫描左侧二维码,即可获得投中网每日精华内容推送。
发表评论
全部评论