
文 | 林开浩、晨曦
今日在港交所挂牌交易的招商局商业房地产投资信托基金,被定义为央企首单REITs,发行价为3.42港元,但在截止首日收盘,按盘价最终定格在3.15港元,跌幅近8%。
不过,招商局置地资管有限公司主席兼非執行董事黄均隆认为:“股市价格波动属于市场行为,短期的波动不能反映资产的内在价值,对招商局商业房托基金内在价值充满信心。”
黄均隆还表示:“在未来条件成熟的情况下,将陆续注入深圳太子湾三项物业,还需要办理一些手续。”这三项物业指的是深圳汇港二期购物中心、太子广场以及新时代广场二期。
关注PropTech研习社(cv_seal),后台回复“招商蛇口REITs”即可获取招商局商业房托基金招股书。
1
政府补贴之下
不争气的净利润
与招商局商业房托基金事先在公告中所述的内容相同,招商局商业房托基金在全球发售基金单位数目7.5亿个,其中香港公开发售基金单位数目7500万个,国际发售基金单位数目6.75亿个。

因拥有央企背景,招商局商业房托基金的发行备受瞩目,而本次挂牌交易,也使得招商局商业房托基金的财务数据公之于众。
从收入来看,2016年至2018年,招商局商业房托基金的前身集团收入分别为3.7亿元,3.6亿元,3.8亿元,2019年上半年为1.9亿元。
收入来自哪里?
发售信息显示,目前,招商局商业房托基金的前身集团收益主要来源于写字楼及购物中心的租金收入、管理费收入、停车场收入及其他。总体来看,写字楼和购物中心的租金收入最高,历年来均占到总收入的80%以上;其次为管理费收入、停车场收入,其他收入最少。

而除自营业务的收益之外,从2016年到2018年,招商局商业房托基金的前身集团还一直获有政府的补贴,其金额分别为0.7百万元、1.7百万元、2.2百万元。

既有业务收入,又有政府补贴,那招商局商业房托基金的净利润如何?
根据招商局商业房托基金的发售信息显示,虽然,近两年,招商局商业房托基金的利润均连年呈现出增长的趋势,但在2019年上半年,其业绩并不乐观。
从2016年到2018年,招商局商业房托基金的净利润分别为3.5亿元、7.2亿元、10.9亿元;2018年上半年,招商局商业房托基金的利润更是达到7.9亿元,超过2017年全年利润,但2019年上半年,其期内利润仅为3.9亿元。

2
优质的物业
下滑的租用率
物业收入与楼宇的业态与出租率息息相关,那么招商局商业房托基金打包的物业又有哪些呢?
招商局商业房托基金由五栋物业组成,分别为新时代广场、数码大厦、科技大厦、科技大厦二期及花园城,周边交通设施较为便利,还有购物、美食街等可满足日常生活所需。

物业的具体情况如何?
据了解,新时代广场为1997年建成的一栋甲级写字楼,合计可租赁面积为67600.0平方米,租户数目为63户,停车位212个。

数码大厦是2009年建成的一栋乙级写字楼综合体,可租赁面积40441.3平方米,租户数目38,停车位255个。

科技大厦于2002年竣工,为乙级写字楼综合体,可租用面积为41534.3平方面,包含一栋7层高的主楼,一栋6层高的附楼,以及110个停车位。

科技大厦二期是2010年建成的乙级写字楼综合体,可租用面积为42531.4平方米,包含两栋6层高的工业厂房以及220个停车位。

花园城是一个大型综合体,可租赁面积为57321.8平方面,由一栋五层高的购物中心,664个停车位,以及两层地下室购物中心等组成。

五栋物业的可租赁面积不小,那装在里面的企业都是干什么的,其出租率又如何?
据了解,新时代广场的63名租户中,前五大租户均为招商局商业房托基金的关联公司,如深圳招商房地产有限公司,中外物流有限公司以及招商局能源运输股份有限公司等,他们在截止2019年9月30日,每月分别为新时代广场贡献了占约58.5%的租金,租赁面积占39.9%,其余用户则大多来源于地产、物流、石油、金融、贸易等行业。

数码大厦的用户中,信息技术公司则占主流,其租赁面积占比47.8%,租赁收益占总额的56.3%;其次便是商业,创新创业,以及餐饮。

科技大厦虽以科技命名,但在出租面积中,科学研究和技术服务公司的租赁面积反而相对较少,仅占可租赁面积的29.4%,其租赁收益也只贡献了33.5%;而租赁及商业服务则占到了该物业可租赁面积的48.8%。

相比之下,科技大厦二期中,科学研究和技术服务的企业则相对较多,其相关企业的租赁面积占到总面积的71.2%,贡献租赁收益81.6%;其次,银行及金融投资租赁面积占余额10%,贡献收益率11.1%。

花园城因是购物中心,因此百货商店和餐饮的租赁面积占比最多,均为23%,但从收益率来看,百货商店贡献的租金略高于餐饮。

从业态搭配和收益来看,五栋物业各有千秋,但若论及出租率,除了科技大厦的租用率有所小有增幅之外,其余物业的租用率都在明显降低。

其中,五栋物业当中,租金水平最高的花园城的表现最为明显,在2016年年底,该物业的租用率为100%,但到2019年9月30日,其租用率仅为79.1%。
对于物业租用率下滑,招商局商业房托基金的解释是,数码大厦租用率从2016年低的93.3下滑至2017年的75.0%,主要是由于租赁面积减少以及若干租户因内部运营调整而提前终止租约所致;科技大厦与科技大厦而其租用率下滑则是受地铁12线的修建所影响。
3
从物业到资管
每一枚铜板都要赚
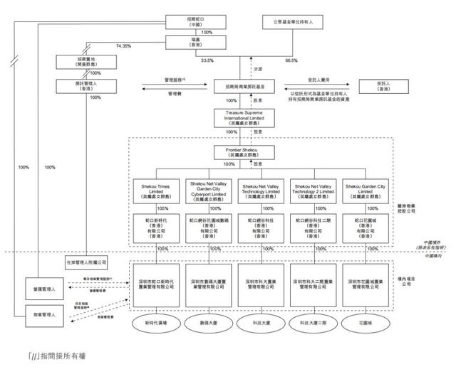
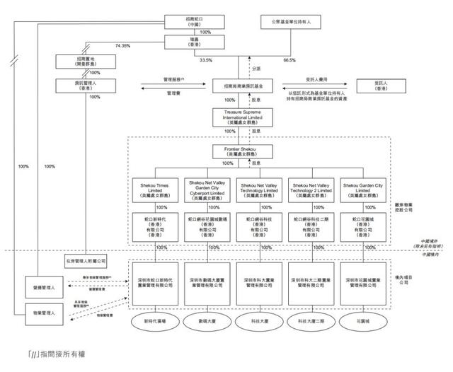
为促成这笔REITs上市,招商蛇口进行了一系列的底层资产腾挪。
如何将底层5栋物业的资产导入到房托基金旗下公司?拢共分4步:
(a) 成立房托管理人(招商局置地资管有限公司);
(b) 成立招商局商业房托基金及控股公司;
(c) 结算关联方结余;
(d) 卖方有条件将前身集团转让予招商局商业房托基金。
招股书将以上步骤统称为“重组”。

重组后的组织架构图
经历一系列繁复的操作后,招商蛇口透过瑞嘉间接持有基金全部已发行基金单位33.5%。
自招商蛇口重组上市后,旗下的间接控股74.35%的港股上市公司招商局置地,被寄希望打造成一个资管平台。
今年9月,招商局置地发布公告称,公司建议扩展其业务至房地产投资信托管理,全资子公司荣腾企业公司(现已更名为招商局置地资管有限公司)向香港证监会申请设立房托基金授权。
荣腾企业公司今年6月22日在香港注册成立。根据招股书显示,作为REITs的房托管理人,招商局置地资管有限公司将向招商局商业房托基金提供管理服务,并收取一定的管理服务费,费率为基金每年可供分派收入的10%。
细心的读者可能发现了,招商蛇口的子公司还在为底层5栋物业提供运营管理和物业管理服务。
也就说是,招商蛇口通过一个REITs产品设计,将底层资产、资管平台、运营和物业统统打包形成完整闭环,环环相扣,每一个环节都有盈利点,招商蛇口不仅通过金融工具回笼大笔资金,也通过房托管理服务赚取长期服务费,也不忘记弯腰赚一点苦哈哈的辛苦钱。
4
想上港股发REITs
首先要舍得分红
如果你打开港交所官网的REITs产品页面,你会看见这一句话:
根据现时香港证监会的规定,房地产投资信讬基金的股息分派比率最少须为90%。
这一硬性条款保证了港股REITs的收益率。
据PropTech研习社统计,截止12月10日港股收盘,12只港股REITs平均收益率为5.69%。
根据招股书,房托管理人与相关方订立了分红承诺,2019年、2020年、2021年、2022年末,每基金单位分配分比为0.236港元、0.236港元、0.2541港元、0.2614港元,收益率约为7%。此外,招商蛇口将为上市后三年内的收益兜底。
根据港交所信息显示,加上招商局商业房托,在港股发行的REITs产品已有12支,其中1支已退市。
在剩余的10支REITs产品中若是按物业类型分类,综合类物业6支、酒店2支、写字楼1支以及零售商场1支。

截止12月10日收盘,12只港股REITs信息一览
(制图:PropTech研习社)
截止12月10日收盘,11支REITs产品中,有5支规模超过100亿港元。规模最大的是领展房地产投资信托基金,市值达到1671.1亿港元,规模最小的是开元产业投资信托基金,规模仅为15.3亿港元,市值相差100余倍。
从市值上来说,招商局商业房托基金与前辈们相比只能算小规模,甚至比过底层资产同样在广东的越秀房产信托基金。
但从成交金额来说,资本市场向招商局商业房托基金展现了足够多的热情,IPO首日成交金额达到了3.05亿港元,仅次于千亿市值的领展房产基金。
对于央企首单REITs的上市,财经评论员严跃进表示,信托基金作为一种融资渠道,可以对企业资源进行盘活,为企业打造轻资产模式,对于招商蛇口而言,不仅仅是当前项目的运作,后期还有机会可以对别的项目进行投资。
关注PropTech研习社(cv_seal),后台回复“招商蛇口REITs”即可获取招商局商业房托基金招股书。
#活动预告#

各位读者期待已久的“共享自习室主题线下沙龙”即将开幕,在这里你将与自习室创始人、投资人面对面交流,长按下方二维码即可报名。

首单央企REITs上市:首日跌幅8%,起底国企资管真实力
冰封6年,港股REITs市场的沉默终于被招商蛇口打破了。
文 | 林开浩、晨曦
今日在港交所挂牌交易的招商局商业房地产投资信托基金,被定义为央企首单REITs,发行价为3.42港元,但在截止首日收盘,按盘价最终定格在3.15港元,跌幅近8%。
不过,招商局置地资管有限公司主席兼非執行董事黄均隆认为:“股市价格波动属于市场行为,短期的波动不能反映资产的内在价值,对招商局商业房托基金内在价值充满信心。”
黄均隆还表示:“在未来条件成熟的情况下,将陆续注入深圳太子湾三项物业,还需要办理一些手续。”这三项物业指的是深圳汇港二期购物中心、太子广场以及新时代广场二期。
关注PropTech研习社(cv_seal),后台回复“招商蛇口REITs”即可获取招商局商业房托基金招股书。
1
政府补贴之下
不争气的净利润
与招商局商业房托基金事先在公告中所述的内容相同,招商局商业房托基金在全球发售基金单位数目7.5亿个,其中香港公开发售基金单位数目7500万个,国际发售基金单位数目6.75亿个。
因拥有央企背景,招商局商业房托基金的发行备受瞩目,而本次挂牌交易,也使得招商局商业房托基金的财务数据公之于众。
从收入来看,2016年至2018年,招商局商业房托基金的前身集团收入分别为3.7亿元,3.6亿元,3.8亿元,2019年上半年为1.9亿元。
收入来自哪里?
发售信息显示,目前,招商局商业房托基金的前身集团收益主要来源于写字楼及购物中心的租金收入、管理费收入、停车场收入及其他。总体来看,写字楼和购物中心的租金收入最高,历年来均占到总收入的80%以上;其次为管理费收入、停车场收入,其他收入最少。
而除自营业务的收益之外,从2016年到2018年,招商局商业房托基金的前身集团还一直获有政府的补贴,其金额分别为0.7百万元、1.7百万元、2.2百万元。
既有业务收入,又有政府补贴,那招商局商业房托基金的净利润如何?
根据招商局商业房托基金的发售信息显示,虽然,近两年,招商局商业房托基金的利润均连年呈现出增长的趋势,但在2019年上半年,其业绩并不乐观。
从2016年到2018年,招商局商业房托基金的净利润分别为3.5亿元、7.2亿元、10.9亿元;2018年上半年,招商局商业房托基金的利润更是达到7.9亿元,超过2017年全年利润,但2019年上半年,其期内利润仅为3.9亿元。
2
优质的物业
下滑的租用率
物业收入与楼宇的业态与出租率息息相关,那么招商局商业房托基金打包的物业又有哪些呢?
招商局商业房托基金由五栋物业组成,分别为新时代广场、数码大厦、科技大厦、科技大厦二期及花园城,周边交通设施较为便利,还有购物、美食街等可满足日常生活所需。
物业的具体情况如何?
据了解,新时代广场为1997年建成的一栋甲级写字楼,合计可租赁面积为67600.0平方米,租户数目为63户,停车位212个。
数码大厦是2009年建成的一栋乙级写字楼综合体,可租赁面积40441.3平方米,租户数目38,停车位255个。
科技大厦于2002年竣工,为乙级写字楼综合体,可租用面积为41534.3平方面,包含一栋7层高的主楼,一栋6层高的附楼,以及110个停车位。
科技大厦二期是2010年建成的乙级写字楼综合体,可租用面积为42531.4平方米,包含两栋6层高的工业厂房以及220个停车位。
花园城是一个大型综合体,可租赁面积为57321.8平方面,由一栋五层高的购物中心,664个停车位,以及两层地下室购物中心等组成。
五栋物业的可租赁面积不小,那装在里面的企业都是干什么的,其出租率又如何?
据了解,新时代广场的63名租户中,前五大租户均为招商局商业房托基金的关联公司,如深圳招商房地产有限公司,中外物流有限公司以及招商局能源运输股份有限公司等,他们在截止2019年9月30日,每月分别为新时代广场贡献了占约58.5%的租金,租赁面积占39.9%,其余用户则大多来源于地产、物流、石油、金融、贸易等行业。
数码大厦的用户中,信息技术公司则占主流,其租赁面积占比47.8%,租赁收益占总额的56.3%;其次便是商业,创新创业,以及餐饮。
科技大厦虽以科技命名,但在出租面积中,科学研究和技术服务公司的租赁面积反而相对较少,仅占可租赁面积的29.4%,其租赁收益也只贡献了33.5%;而租赁及商业服务则占到了该物业可租赁面积的48.8%。
相比之下,科技大厦二期中,科学研究和技术服务的企业则相对较多,其相关企业的租赁面积占到总面积的71.2%,贡献租赁收益81.6%;其次,银行及金融投资租赁面积占余额10%,贡献收益率11.1%。
花园城因是购物中心,因此百货商店和餐饮的租赁面积占比最多,均为23%,但从收益率来看,百货商店贡献的租金略高于餐饮。
从业态搭配和收益来看,五栋物业各有千秋,但若论及出租率,除了科技大厦的租用率有所小有增幅之外,其余物业的租用率都在明显降低。
其中,五栋物业当中,租金水平最高的花园城的表现最为明显,在2016年年底,该物业的租用率为100%,但到2019年9月30日,其租用率仅为79.1%。
对于物业租用率下滑,招商局商业房托基金的解释是,数码大厦租用率从2016年低的93.3下滑至2017年的75.0%,主要是由于租赁面积减少以及若干租户因内部运营调整而提前终止租约所致;科技大厦与科技大厦而其租用率下滑则是受地铁12线的修建所影响。
3
从物业到资管
每一枚铜板都要赚
为促成这笔REITs上市,招商蛇口进行了一系列的底层资产腾挪。
如何将底层5栋物业的资产导入到房托基金旗下公司?拢共分4步:
(a) 成立房托管理人(招商局置地资管有限公司);
(b) 成立招商局商业房托基金及控股公司;
(c) 结算关联方结余;
(d) 卖方有条件将前身集团转让予招商局商业房托基金。
招股书将以上步骤统称为“重组”。
重组后的组织架构图
经历一系列繁复的操作后,招商蛇口透过瑞嘉间接持有基金全部已发行基金单位33.5%。
自招商蛇口重组上市后,旗下的间接控股74.35%的港股上市公司招商局置地,被寄希望打造成一个资管平台。
今年9月,招商局置地发布公告称,公司建议扩展其业务至房地产投资信托管理,全资子公司荣腾企业公司(现已更名为招商局置地资管有限公司)向香港证监会申请设立房托基金授权。
荣腾企业公司今年6月22日在香港注册成立。根据招股书显示,作为REITs的房托管理人,招商局置地资管有限公司将向招商局商业房托基金提供管理服务,并收取一定的管理服务费,费率为基金每年可供分派收入的10%。
细心的读者可能发现了,招商蛇口的子公司还在为底层5栋物业提供运营管理和物业管理服务。
也就说是,招商蛇口通过一个REITs产品设计,将底层资产、资管平台、运营和物业统统打包形成完整闭环,环环相扣,每一个环节都有盈利点,招商蛇口不仅通过金融工具回笼大笔资金,也通过房托管理服务赚取长期服务费,也不忘记弯腰赚一点苦哈哈的辛苦钱。
4
想上港股发REITs
首先要舍得分红
如果你打开港交所官网的REITs产品页面,你会看见这一句话:
根据现时香港证监会的规定,房地产投资信讬基金的股息分派比率最少须为90%。
这一硬性条款保证了港股REITs的收益率。
据PropTech研习社统计,截止12月10日港股收盘,12只港股REITs平均收益率为5.69%。
根据招股书,房托管理人与相关方订立了分红承诺,2019年、2020年、2021年、2022年末,每基金单位分配分比为0.236港元、0.236港元、0.2541港元、0.2614港元,收益率约为7%。此外,招商蛇口将为上市后三年内的收益兜底。
根据港交所信息显示,加上招商局商业房托,在港股发行的REITs产品已有12支,其中1支已退市。
在剩余的10支REITs产品中若是按物业类型分类,综合类物业6支、酒店2支、写字楼1支以及零售商场1支。
截止12月10日收盘,12只港股REITs信息一览
(制图:PropTech研习社)
截止12月10日收盘,11支REITs产品中,有5支规模超过100亿港元。规模最大的是领展房地产投资信托基金,市值达到1671.1亿港元,规模最小的是开元产业投资信托基金,规模仅为15.3亿港元,市值相差100余倍。
从市值上来说,招商局商业房托基金与前辈们相比只能算小规模,甚至比过底层资产同样在广东的越秀房产信托基金。
但从成交金额来说,资本市场向招商局商业房托基金展现了足够多的热情,IPO首日成交金额达到了3.05亿港元,仅次于千亿市值的领展房产基金。
对于央企首单REITs的上市,财经评论员严跃进表示,信托基金作为一种融资渠道,可以对企业资源进行盘活,为企业打造轻资产模式,对于招商蛇口而言,不仅仅是当前项目的运作,后期还有机会可以对别的项目进行投资。
关注PropTech研习社(cv_seal),后台回复“招商蛇口REITs”即可获取招商局商业房托基金招股书。
#活动预告#
各位读者期待已久的“共享自习室主题线下沙龙”即将开幕,在这里你将与自习室创始人、投资人面对面交流,长按下方二维码即可报名。
0
第一时间获取股权投资行业新鲜资讯和深度商业分析,请在微信公众账号中搜索投中网,或用手机扫描左侧二维码,即可获得投中网每日精华内容推送。
发表评论
全部评论