

文 | Ellie
房企转型:干机器人好,还是新能源汽车好?
房企新进大佬孙宏斌曰:还是房地产好。
孙老板说的没错,地产主业还是房企命根。上市公司财报显示,近百家上市房企地产主业营收仍占据绝对比重,基本在90%以上。但随着房地产由黄金时代进入白银时代,头部房企也在找寻新的增长点。
转得慢、转得晚几乎都是死路一条,眼下破产企业数量已经飙升到几百近千家,明年这个数字会不会更多?不好说。
但房企的命不是今天定的,5年前,房企命数已定。
那么活下来的企业,在5年前做了哪些关键抉择?选新能源汽车和选机器人方向转型的房企活的怎么样了?
传统房企这只大象,如何转身?欢迎来到PropTech研习社第一期《大象转身》栏目,这个栏目将站在创新经济视角,观察传统房企的创新转型。
PropTech研习社梳理TOP20房企财报后发现,除恒大进军新能源汽车,碧桂园研发机器人,更多的房企还是选择围绕“地产+”布局产业:
(1)围绕房地产主业,房企纷纷布局物业管理和商业地产业务,其中物业管理的成熟度最高,商管业务的发展水平参差不齐;
(2)在创新业务方面,联合办公和长租公寓是房企的标配;
(3)文旅地产、养老地产也是房企热门跨界方向;
(4)新能源汽车、机器人领域等领域也有房企涉足,从本质上来看,还是服务于房地产主业。
1
1.2万亿物业管理板块最成熟
分拆上市成潮流
近日,保利地产旗下的物管公司保利物业即将上市聆讯。自2018年以来,地产公司将物业板块分拆上市蔚然成风。
作为传统房地产行业的附加服务,TOP20地产公司在物业管理领域均有布局。
从成立时间来看,上市物业公司的成立时间大多在2000年左右,至今已经发展了20多年,相较其他转型业务,物业管理业务更为成熟。
截至目前,香港上市的物业管理公司数量已达17家(包括保利物业),其中房企系物业公司占到了15家,2018年以后上市的占到了11家,包括碧桂园服务、新城悦服务、雅生活服务、永升生活服务等物业公司。部分上市物业公司的基本情况见下表。

部分上市物业公司营收情况
(PropTech研习社制图)
上市物业公司中,无论是从规模还是营收来看,碧桂园服务、雅生活服务和绿城服务三家物业公司都是行业当之无愧的领头羊。
除了已上市的物业公司,尚未上市的万科物业,实力也不容小觑。早在2016年,万科物业的营业收入就超过50亿元,2017和2018年,万科物业分别贡献营收71.27亿和98亿。
从营收来看,万科物业连续多年位居行业第一。此外,万科物业还在2018年下半年以1.6亿美元买入戴德梁行4.9%股权。
此外,还有多家尚未上市房企在财报中披露了物业管理收入。例如,2019年上半年,恒大实现物业管理收入23.2亿元,世贸房地产实现物业管理及其他收入16.1亿元,金地集团物业管理实现收入11.12亿元。
尽管万科是地产行业老大,但万科物业在行业中的市占率仅在1%-2%之间,可见物业整体行业的集中度较低。
根据中国指数研究院数据,预计到2020 年,全国物业管理面积将超过235 亿平方米,按百强企业管理项目平均物业费4.22元/平/月计算,全国基础物业管理市场规模约为 1.2 万亿元。
虽然物业服务行业集中度低,但前景广阔,尤其是房企转型具备先天优势。作为房企最为成熟的业务板块之一,物业管理业务已然进入收割期,近期多家房企拆分物业板块上市就是最好的证明。
2
考验运营功底的商管业务:
万科、华润、龙湖
除了物业销售,商业地产绝对称得上房地产另外重要一“翼”。无一例外,头部房企在商业地产板块均有布局,但各家发展水平参差不齐。头部房企在商业地产领域的布局见下表:

头部房企商业地产布局情况
(PropTech研习社制图)
目前,从营收贡献来看,华润置地、中海地产、龙湖地产在商业地产板块遥遥领先。
从租金收益上来看,华润置地不仅稳居第一,而且优势不断扩大。
2017年、2018年,华润置地投资物业实现营业额分别为70.27亿元和95.2亿元。2019年上半年,华润置地投资物业实现营业额57亿元,其中,购物中心租金收入为42.87亿元,占投资物业总租金收入的75%,购物中心毛利润31.4亿元,毛利率高达73.2%。
万科地产、新城控股等房企近年来发力商业地产。为了弥补在商业地产上的短板,万科可没少砸钱。
2016年万科以128.7亿元从黑石手中收购印力96.55%股权,由此正式进入商业地产领域;2018年,万科又以83亿元收购凯德20家购物中心,并将 “凯德广场”、“凯德MALL”更名为“印象”系列。
目前,万科以印力集团作为商业开发与运营平台。截至2019年6月底,印力集团管理商业项目总建筑面积超过1350 万平方米,商业项目品牌包括印象城MEGA、印象城、印象汇、印象里、万科广场等。
而后起之秀新城控股除了住宅销售额飞速上升,在商业地产板块也没有落下。
新城控股从2015年起确立住宅地产与商业地产双轮驱动战略。截至2019年6月底,新城控股已开业运营的吾悦广场累计达44 座,已开业面积达411.03万平方米;2019上半年实现租金收入17.41亿元,同比增长104.52%,出租率达98.49%。
商业地产作为住宅地产的配套,并不是什么新鲜玩意。但是在经济增速放缓、电商冲击实体商业、写字楼空置率不断上升的大环境下,如何盘活存量资产、提升资产运营效率还是非常考验房企的运营能力。
3
轻资产运营
联合办公和长租公寓是标配
2014年以来,联合办公和长租公寓行业进入野蛮生长期,以房地产为主业的地产商们自然没有放弃分这杯羹。
PropTech研习社梳理之后发现,联合办公和长租公寓是头部房企的标配业务。
早在2015年,SOHO中国、金地、远洋和中骏地产纷纷试水联办,其中,大部分公司只不过是来趟趟水,费心费力的大概只有FUNWORK和SOHO3Q。
头部房企在联合办公和长租公寓赛道的布局见下表。

头部房企在联合办公和长租公寓领域的布局
(PropTech研习社制图)
与创业公司系相比,地产商大多利用自有物业来试水联合办公和长租公寓,在租金压力上可要小不少。
联合办公和长租公寓最早的一批玩家纷纷递交招股书,这两个“共享+地产”行业已然进入下半场,房地产玩家会成为新的“搅局者”吗?
稳盛投资总裁许亚峰曾对投中网-PropTech研习社表示,未来市场假如PK剩下一家或者两家联合办公、长租公寓,那个时候稳盛不排除可能会对他们进行一些投资以及合作。
众所周知,联办和长租公寓短期内都是不赚钱的,当初一窝蜂扎进联合办公赛道的选手纷纷选择了急流勇退。
2019年以来,朗诗、远洋等房企均剥离长租公寓业务。按照朗诗绿色集团的年报数据,其长租公寓业务在2017年、2018年分别亏损0.44亿元和1.9亿元。
有房企退出,也有房企借机扩张。
2018年以来,中粮地产、华润置地等央企地产开发商纷纷进入联合办公和长租公寓行业。
2019年以来,万科长租公寓急速扩张,万科泊寓在2019年新开业 101 个项目,总计 2.06 万间。截至2019年6月底, 万科泊寓已经覆盖35 个主要城市,开业门店突破 8万间。而龙湖旗下的冠寓累计开业6万间,2019年上半年营业收入达4.3亿元。
4
康养、文旅最热门
未来前景大好,但早期烧钱
在消费升级的大背景下,康养和文旅,这两个朝阳产业,也成为国内地产企业转型发展的新方向。
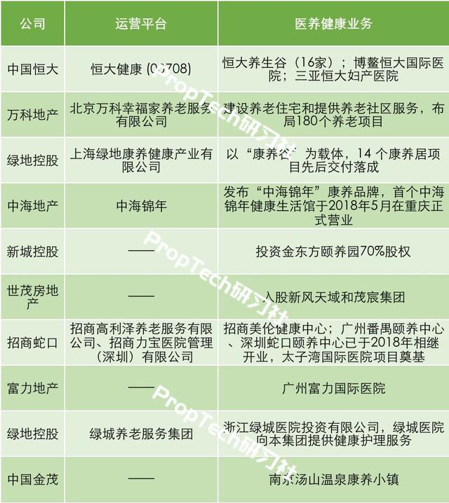
国内地产公司在康养赛道的布局主要围绕建设养老住宅、养老小镇,提供高端医疗、健康管理服务等。头部房企在康养领域的布局见下表。

头部房企在康养领域的布局
(PropTech研习社制图)
恒大和万科无疑是康养领域的佼佼者。
恒大集团旗下的恒大健康目前已布局16个恒大养生谷项目,此外,恒大还布局了博鳌恒大国际医疗中心、博鳌公共保税药仓、三亚恒大妇产医院等。
恒大健康的主要业务为会员服务体系下的健康养生、健康管理、高端医疗、健康养老等。恒大健康最新一期财报显示,2019年上半年恒大养生谷的收入为23.54亿元,占公司26.48亿元总收入的比例接近90%。可见,恒大健康的养生谷收入已成为业绩支柱。
万科从2009 年开始研究养老业务,建设养老住宅和提供养老社区服务,目前已经布局180多个养老项目。
但是,万科的康养业务并没有实现盈利。万科总裁郁亮曾公开表示,“目前万科在全国的养老项目都没赚钱。养老业务刚发芽,前期试错阶段我们可以不挣钱,甚至可以亏本,但一定要突破过去做地产的思维和习惯。”
除了布局养老地产以及自建医院,参股龙头医疗企业也是房企布局康养的一大潮流。
世贸地产入股新风天域和茂宸集团两家医疗企业,新城控股增持了金东方颐养园70%股权 ,上述房企都通过控股专业机构的方式布局养老地产。
除了康养板块,房企们还通过打造文旅小镇、度假村,配套文旅酒店等方式进入文旅板块。头部房企在文旅板块的布局见下表。

部分房企在文旅领域的布局
(PropTech研习社制图)
在文旅板块,恒大和融创两家房企走在了前面。
恒大旅游集团打造了两大拳头产品「 恒大童世界」和「恒大水世界」。截至2019年6月底,恒大已布局完成15个童世界项目,力争2021年起陆续实现开业。
而融创集团在文旅板块绝对是想大施拳脚干大事。除了前后耗资500多亿元收购万达13个文旅项目,融创于2018年成立了独立运营的文旅集团“融创文旅集团”,来管理1000万平方米的文旅物业。
但无论是康养还是文旅,都属于前期投入大、资金回收周期长的长周期产业。对于习惯高周转的房企来说,不能高兴的太早。
5
大象转身难
房企转型路漫漫
除了上述意料之中的多元化布局,还有部分房企进入新能源汽车、机器人等新兴领域。
目前来看,头部房企中只有华夏幸福、恒大两家公司投身汽车行业。造车这事对于房企来说并不容易,砸了上百亿的华夏幸福最终还是以折戟告终。目前只有恒大一路向前,据不完全统计,恒大前后在新能源汽车上面共花了3000亿元。
恒大在财报中表示其已完成新能源汽车全产业链布局,力争3至5年成为世界规模最大、实力最强的新能源汽车集团。
而在机器人领域,目前仅有碧桂园一家房企将机器人业务列为旗舰业务,碧桂园曾表示未来将在机器人领域投入至少800亿元。
上述业务与房地产主业看似毫无关系,实际上还是为房企的主业服务。恒大生产的新能源汽车可以和其住宅配套销售,碧桂园研发的多款机器人已经进入工地试验。
房企转型之路漫漫,物业管理和商业地产板块房企进入时间较长,现金流稳定;养老、文旅等长周期产业投资回报期长,房企涉足时间较短,短期内高投入,见效较慢。
在这些慢钱面前,正如孙宏斌说的那样:还是房地产赚钱。但是,不转等死吗?
房企不转型,等死么?
机器人好还是新能源汽车好?孙宏斌:还是房地产好。
文 | Ellie
房企转型:干机器人好,还是新能源汽车好?
房企新进大佬孙宏斌曰:还是房地产好。
孙老板说的没错,地产主业还是房企命根。上市公司财报显示,近百家上市房企地产主业营收仍占据绝对比重,基本在90%以上。但随着房地产由黄金时代进入白银时代,头部房企也在找寻新的增长点。
转得慢、转得晚几乎都是死路一条,眼下破产企业数量已经飙升到几百近千家,明年这个数字会不会更多?不好说。
但房企的命不是今天定的,5年前,房企命数已定。
那么活下来的企业,在5年前做了哪些关键抉择?选新能源汽车和选机器人方向转型的房企活的怎么样了?
传统房企这只大象,如何转身?欢迎来到PropTech研习社第一期《大象转身》栏目,这个栏目将站在创新经济视角,观察传统房企的创新转型。
PropTech研习社梳理TOP20房企财报后发现,除恒大进军新能源汽车,碧桂园研发机器人,更多的房企还是选择围绕“地产+”布局产业:
(1)围绕房地产主业,房企纷纷布局物业管理和商业地产业务,其中物业管理的成熟度最高,商管业务的发展水平参差不齐;
(2)在创新业务方面,联合办公和长租公寓是房企的标配;
(3)文旅地产、养老地产也是房企热门跨界方向;
(4)新能源汽车、机器人领域等领域也有房企涉足,从本质上来看,还是服务于房地产主业。
1
1.2万亿物业管理板块最成熟
分拆上市成潮流
近日,保利地产旗下的物管公司保利物业即将上市聆讯。自2018年以来,地产公司将物业板块分拆上市蔚然成风。
作为传统房地产行业的附加服务,TOP20地产公司在物业管理领域均有布局。
从成立时间来看,上市物业公司的成立时间大多在2000年左右,至今已经发展了20多年,相较其他转型业务,物业管理业务更为成熟。
截至目前,香港上市的物业管理公司数量已达17家(包括保利物业),其中房企系物业公司占到了15家,2018年以后上市的占到了11家,包括碧桂园服务、新城悦服务、雅生活服务、永升生活服务等物业公司。部分上市物业公司的基本情况见下表。
部分上市物业公司营收情况
(PropTech研习社制图)
上市物业公司中,无论是从规模还是营收来看,碧桂园服务、雅生活服务和绿城服务三家物业公司都是行业当之无愧的领头羊。
除了已上市的物业公司,尚未上市的万科物业,实力也不容小觑。早在2016年,万科物业的营业收入就超过50亿元,2017和2018年,万科物业分别贡献营收71.27亿和98亿。
从营收来看,万科物业连续多年位居行业第一。此外,万科物业还在2018年下半年以1.6亿美元买入戴德梁行4.9%股权。
此外,还有多家尚未上市房企在财报中披露了物业管理收入。例如,2019年上半年,恒大实现物业管理收入23.2亿元,世贸房地产实现物业管理及其他收入16.1亿元,金地集团物业管理实现收入11.12亿元。
尽管万科是地产行业老大,但万科物业在行业中的市占率仅在1%-2%之间,可见物业整体行业的集中度较低。
根据中国指数研究院数据,预计到2020 年,全国物业管理面积将超过235 亿平方米,按百强企业管理项目平均物业费4.22元/平/月计算,全国基础物业管理市场规模约为 1.2 万亿元。
虽然物业服务行业集中度低,但前景广阔,尤其是房企转型具备先天优势。作为房企最为成熟的业务板块之一,物业管理业务已然进入收割期,近期多家房企拆分物业板块上市就是最好的证明。
2
考验运营功底的商管业务:
万科、华润、龙湖
除了物业销售,商业地产绝对称得上房地产另外重要一“翼”。无一例外,头部房企在商业地产板块均有布局,但各家发展水平参差不齐。头部房企在商业地产领域的布局见下表:
头部房企商业地产布局情况
(PropTech研习社制图)
目前,从营收贡献来看,华润置地、中海地产、龙湖地产在商业地产板块遥遥领先。
从租金收益上来看,华润置地不仅稳居第一,而且优势不断扩大。
2017年、2018年,华润置地投资物业实现营业额分别为70.27亿元和95.2亿元。2019年上半年,华润置地投资物业实现营业额57亿元,其中,购物中心租金收入为42.87亿元,占投资物业总租金收入的75%,购物中心毛利润31.4亿元,毛利率高达73.2%。
万科地产、新城控股等房企近年来发力商业地产。为了弥补在商业地产上的短板,万科可没少砸钱。
2016年万科以128.7亿元从黑石手中收购印力96.55%股权,由此正式进入商业地产领域;2018年,万科又以83亿元收购凯德20家购物中心,并将 “凯德广场”、“凯德MALL”更名为“印象”系列。
目前,万科以印力集团作为商业开发与运营平台。截至2019年6月底,印力集团管理商业项目总建筑面积超过1350 万平方米,商业项目品牌包括印象城MEGA、印象城、印象汇、印象里、万科广场等。
而后起之秀新城控股除了住宅销售额飞速上升,在商业地产板块也没有落下。
新城控股从2015年起确立住宅地产与商业地产双轮驱动战略。截至2019年6月底,新城控股已开业运营的吾悦广场累计达44 座,已开业面积达411.03万平方米;2019上半年实现租金收入17.41亿元,同比增长104.52%,出租率达98.49%。
商业地产作为住宅地产的配套,并不是什么新鲜玩意。但是在经济增速放缓、电商冲击实体商业、写字楼空置率不断上升的大环境下,如何盘活存量资产、提升资产运营效率还是非常考验房企的运营能力。
3
轻资产运营
联合办公和长租公寓是标配
2014年以来,联合办公和长租公寓行业进入野蛮生长期,以房地产为主业的地产商们自然没有放弃分这杯羹。
PropTech研习社梳理之后发现,联合办公和长租公寓是头部房企的标配业务。
早在2015年,SOHO中国、金地、远洋和中骏地产纷纷试水联办,其中,大部分公司只不过是来趟趟水,费心费力的大概只有FUNWORK和SOHO3Q。
头部房企在联合办公和长租公寓赛道的布局见下表。
头部房企在联合办公和长租公寓领域的布局
(PropTech研习社制图)
与创业公司系相比,地产商大多利用自有物业来试水联合办公和长租公寓,在租金压力上可要小不少。
联合办公和长租公寓最早的一批玩家纷纷递交招股书,这两个“共享+地产”行业已然进入下半场,房地产玩家会成为新的“搅局者”吗?
稳盛投资总裁许亚峰曾对投中网-PropTech研习社表示,未来市场假如PK剩下一家或者两家联合办公、长租公寓,那个时候稳盛不排除可能会对他们进行一些投资以及合作。
众所周知,联办和长租公寓短期内都是不赚钱的,当初一窝蜂扎进联合办公赛道的选手纷纷选择了急流勇退。
2019年以来,朗诗、远洋等房企均剥离长租公寓业务。按照朗诗绿色集团的年报数据,其长租公寓业务在2017年、2018年分别亏损0.44亿元和1.9亿元。
有房企退出,也有房企借机扩张。
2018年以来,中粮地产、华润置地等央企地产开发商纷纷进入联合办公和长租公寓行业。
2019年以来,万科长租公寓急速扩张,万科泊寓在2019年新开业 101 个项目,总计 2.06 万间。截至2019年6月底, 万科泊寓已经覆盖35 个主要城市,开业门店突破 8万间。而龙湖旗下的冠寓累计开业6万间,2019年上半年营业收入达4.3亿元。
4
康养、文旅最热门
未来前景大好,但早期烧钱
在消费升级的大背景下,康养和文旅,这两个朝阳产业,也成为国内地产企业转型发展的新方向。
国内地产公司在康养赛道的布局主要围绕建设养老住宅、养老小镇,提供高端医疗、健康管理服务等。头部房企在康养领域的布局见下表。
头部房企在康养领域的布局
(PropTech研习社制图)
恒大和万科无疑是康养领域的佼佼者。
恒大集团旗下的恒大健康目前已布局16个恒大养生谷项目,此外,恒大还布局了博鳌恒大国际医疗中心、博鳌公共保税药仓、三亚恒大妇产医院等。
恒大健康的主要业务为会员服务体系下的健康养生、健康管理、高端医疗、健康养老等。恒大健康最新一期财报显示,2019年上半年恒大养生谷的收入为23.54亿元,占公司26.48亿元总收入的比例接近90%。可见,恒大健康的养生谷收入已成为业绩支柱。
万科从2009 年开始研究养老业务,建设养老住宅和提供养老社区服务,目前已经布局180多个养老项目。
但是,万科的康养业务并没有实现盈利。万科总裁郁亮曾公开表示,“目前万科在全国的养老项目都没赚钱。养老业务刚发芽,前期试错阶段我们可以不挣钱,甚至可以亏本,但一定要突破过去做地产的思维和习惯。”
除了布局养老地产以及自建医院,参股龙头医疗企业也是房企布局康养的一大潮流。
世贸地产入股新风天域和茂宸集团两家医疗企业,新城控股增持了金东方颐养园70%股权 ,上述房企都通过控股专业机构的方式布局养老地产。
除了康养板块,房企们还通过打造文旅小镇、度假村,配套文旅酒店等方式进入文旅板块。头部房企在文旅板块的布局见下表。
部分房企在文旅领域的布局
(PropTech研习社制图)
在文旅板块,恒大和融创两家房企走在了前面。
恒大旅游集团打造了两大拳头产品「 恒大童世界」和「恒大水世界」。截至2019年6月底,恒大已布局完成15个童世界项目,力争2021年起陆续实现开业。
而融创集团在文旅板块绝对是想大施拳脚干大事。除了前后耗资500多亿元收购万达13个文旅项目,融创于2018年成立了独立运营的文旅集团“融创文旅集团”,来管理1000万平方米的文旅物业。
但无论是康养还是文旅,都属于前期投入大、资金回收周期长的长周期产业。对于习惯高周转的房企来说,不能高兴的太早。
5
大象转身难
房企转型路漫漫
除了上述意料之中的多元化布局,还有部分房企进入新能源汽车、机器人等新兴领域。
目前来看,头部房企中只有华夏幸福、恒大两家公司投身汽车行业。造车这事对于房企来说并不容易,砸了上百亿的华夏幸福最终还是以折戟告终。目前只有恒大一路向前,据不完全统计,恒大前后在新能源汽车上面共花了3000亿元。
恒大在财报中表示其已完成新能源汽车全产业链布局,力争3至5年成为世界规模最大、实力最强的新能源汽车集团。
而在机器人领域,目前仅有碧桂园一家房企将机器人业务列为旗舰业务,碧桂园曾表示未来将在机器人领域投入至少800亿元。
上述业务与房地产主业看似毫无关系,实际上还是为房企的主业服务。恒大生产的新能源汽车可以和其住宅配套销售,碧桂园研发的多款机器人已经进入工地试验。
房企转型之路漫漫,物业管理和商业地产板块房企进入时间较长,现金流稳定;养老、文旅等长周期产业投资回报期长,房企涉足时间较短,短期内高投入,见效较慢。
在这些慢钱面前,正如孙宏斌说的那样:还是房地产赚钱。但是,不转等死吗?
0
第一时间获取股权投资行业新鲜资讯和深度商业分析,请在微信公众账号中搜索投中网,或用手机扫描左侧二维码,即可获得投中网每日精华内容推送。
发表评论
全部评论