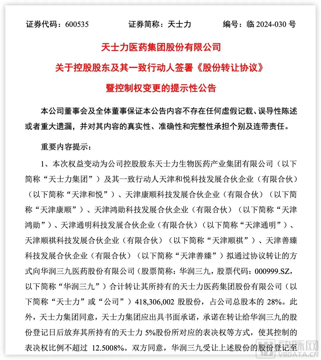
8月4日晚,天士力医药集团股份有限公司(简称天士力)发布重大公告,宣布其控股股东天士力生物医药产业集团有限公司(简称天士力集团)及其一致行动人拟通过协议转让的方式,向华润三九医药股份有限公司(简称华润三九)合计转让所持天士力28%的股份。
公告显示,天士力集团及其一致行动人拟以每股人民币14.85元的价格,向华润三九转让天士力418,306,002股股份,此次交易的总价款约为人民币62.12亿元,交易完成后,华润三九将成为天士力的控股股东,而中国华润有限公司则将成为新的实际控制人。

天士力发布股权转让公告,图源企业公告
天士力作为A股中药板块的龙头企业之一,主要产品包括复方丹参滴丸、养血清脑颗粒等,覆盖心脑血管、神经系统等多个治疗领域。消息落地后的8月5日,天士力复牌,开盘涨停,收涨5.68%,市值222.3亿元,华润三九盘中一度涨3.73%,收涨0.71%。
此次变动不仅引发了市场的广泛关注,控股股东的更替也预示着天士力未来的发展战略或将迎来新的调整,也将为天士力带来新的发展机遇和挑战。
收购天士力不是开始也不会是结束
随着国资入股步伐的加快,中药企业重新激发了活力。
自2020年9月国企改革三年行动的正式启动,在中药行业中,一些央企资本和地方国资开始陆续入主传统的中药民营企业,如昆药集团、太极集团相继完成实际控制人变更,变为国资委直属企业,广誉远、康恩贝则由民营企业收归国有。
国有资本的注入不仅有助于中药企业获得政策和资金上的支持,还能够推动其在创新发展、治理结构优化等方面取得更加显著的成效。因此,行业普遍认为新一轮的国企改革对中药行业来说或许是一次新的发展周期。
以昆药集团为例,新中国成立后云南首家国营制药企业云南军区制药厂成立,后移交地方并更名为昆明制药厂,这便是昆药集团的前身,主要从事天然植物药品的开发、生产与销售。
1995年,昆明制药厂与多家昆明企业共同发起成立昆明制药股份有限公司,并于2000年12月在上交所上市,在2015年更名昆药集团股份有限公司。其间,浙江华立集团看好青蒿素产业的发展及昆药股份对青蒿素研制经验,在2004年通过股权转让正式成为昆明制药控股股东。
2022年,华润三九以29亿元的价格收购华立集团持有的昆药集团28%的股份,昆药集团成为华润三九旗下上市公司。
据公开资料,目前国内仅昆药集团与华润圣火具备血塞通软胶囊生产批文,且二者均以血塞通软胶囊作为核心产品。今年6月,昆药集团及其控股股东华润三九同时发布公告,昆药集团拟与华润三九签署股权转让协议,以自有或自筹资金17.91亿元收购华润三九持有的华润圣火51%股权。
若收购顺利完成,华润三九不但解决了旗下两家公司同业竞争问题,更是帮助昆药集团整合了血塞通软胶囊市场。该药的主要成分为三七中提取的三七总皂苷,此次的资源整合也印证了当初华润三九对昆药集团的收购预案中,将昆药集团打造为三七产业链龙头企业,并围绕其三七、青蒿等核心植物资源精深研发的战略发展方向。
此次华润三九收购天士力的逻辑与之前如出一辙。
2023年,天士力研发投入达13.15亿元,同比增长29.49%,在一众中央企业中处于头部位置。目前拥有36款处于临床试验阶段的药物,其中26款正处于在临床2、3期阶段。华润三九的收购将带来重要的资金支持,缓解其研发方面的资金压力,有助于天士力加快现有项目的推进。
而华润三九作为中药产业链龙头,在中药材、中药配方颗粒、精品国药、三七产业链等均有布局。本次收购有利于其巩固行业领先地位,提升核心竞争力,通过充分整合双方资源,实现中药产业链的补链强链延链,发挥研发协同价值,提升创新发展能力。
从制造层面看,华润三九通过观澜基地的智能化改造、与黑湖科技的合作等,已经充分展现了其在自动化、信息化、数字化方面的深厚积累。而天士力在中药滴丸技术方面处于行业领先地位,由天士力牵头完成的“以质量数字化为核心的中药智能制造技术体系创建与应用”项目荣获了天津市科技进步特等奖。双方通过资源整合,在中药智能制造方面或将碰撞出更多火花。
这几年,中药企业藉着国资迈入国资委直属的平台。如广誉远、康恩贝等原本由民营持有的中药企业也借着国资的入股,接受地方政府的直接管理,而佛慈制药更是实现了从市级国资到省级国资的跨越,进一步提升了自身资源整合能力。
中药企业国资化已成趋势
国资已成中药行业重度参与者。
从申万一级行业国资控股占比情况看,医药生物行业占比仅为16.02%,在31个申万一级行业中排名倒数第五,且远低于A股全行业27.59%的平均水平。从医药行业及二级子行业来看,医药行业共有国资控股公司79家,其中中药行业占比为28.77%仅次于医药商业,位于医药二级子行业第二名。
从控股国资性质来说,医药行业的央企国资控股、省属国资控股、地市国资控股和其他国有控股公司的占比分别为22.78%、35.44%、39.24%和2.53%;而在中药行业这个占比分别为23.81%、38.10%、33.33%和4.76%。也就是说,国资对于中药行业的的控股比例高于行业水平,其整体影响力也相应较高。
根据Choice数据,以申万中药行业分类为标准,目前国内共有72家上市中药企业。截至2024年7月底,其中国有企业控股21家,占比29.17%;总市值超5200亿元,占比约61%。其具体分为:省属国资控股8家,总市值1,928.46亿元;地市国资控股7家,总市值1,898.87亿元;央企国资控股5家,总市值1,325.62亿元;其他国有1家,总市值12.00亿元。

中药行业不同公司性质的总市值,数据源于Choice
从国资控股的中药上市公司看,这些中药企业多集中于品牌中药和OTC企业,具备核心大品种及渠道等较为明显的竞争优势。截至目前,国内市值排名前十的中药企业里有7家企业具有国资背景,而市值前六的片仔癀、云南白药、华润三九、同仁堂、白云山和东阿阿胶则全部由国资控股。

A股中药行业国资控股情况,数据源于Choice
2024年受行业发展及市场大环境的影响,医药板块整体走势偏弱。截至上半年,医药板块整体跌幅约为18.5%,跑输沪深300指数约21个百分点,六个医药二级子板块均呈下跌状态,其中中药板块在医药二级子行业中跌幅最小,跑输沪深300指数12.51个百分点,跑赢医药生物8.15个百分点。
从结果来看,国资的入主成为中药企业变革的重要推动力量,为这些传统企业带来了更多的内生动力和活力,推动其向高质量发展转型。
中药行业何以吸引国资?
首先,中药行业的高景气度是吸引国资的重要因素。
从业绩层面来看,2023年中药板块实现营收3721亿元,同比增长6.4%;归母净利润 336亿元,同比增长38.6%;扣非归母净利润291亿元,同比增长27.4%;全年板块净利润率同比提升2.1%。2024年Q1中药板块实现营收1012亿元,同比下降0.7%;行业短期受2023Q1高基数压力影响业绩略有波动,但盈利水平和分红水平表现亮眼。
只是优异的业绩表现下,中药企业也有自身的隐忧。
对于中药企业而言,如何在核心产品之外寻找新的增长曲线并非易事,无论是研发新品或是对外投资,都容易陷入投入增加营收却无法跟上的状态,最终导致整体业务结构单一。如之前的康恩贝,由于昔日核心产品丹参川芎嗪注射液被列为重点监控用药目录及国家医保目录调整,导致营收下滑,而又找不到新的业务增长点,最终选择引入国资自救。
国资入主后,康恩贝开始调整业务结构及优化资产,陆续剥离低效和无效资产,聚焦主业。2023年,康恩贝实现营业收入67.33亿元,同比增长12.2%;归属于上市公司股东的净利润为5.92亿元,同比增长65.19%。
总体来看,国资入主中药企业,带来的不仅仅是资金和政策的支持,还有完善的管理机制。在股权结构调整、完善考核激励机制、优化公司治理、整合资产、优化资产结构、剥离非主业聚焦主业等多途径的国企改革下,国资背景中药企业有望通过外延+内生式增长实现业绩提升,通过提质增效助力中药行业高质量发展。
其次,中药企业稳健的经营属性以及积极的分红策略颇受国资青睐。
相对于化药或是生物药,很多中药公司是药品和消费品双曲线营收,典型案例如云南白药,药和牙膏两个板块收入相差无几,营收都超过60亿级别,再加上药材销售、医药流通等业务,2023年整体营收391.11亿元,较上年同期增长 7.19%;净利润40.94亿元,较上年同期增长36.41%。
同时,云南白药以分红37.06亿的金额,仅次于迈瑞医疗排名A股医疗健康企业分红榜第二。值得一提的是,从1993年上市以来,云南白药年年分红,截至2023年累计现金分红金额超240亿元。

2023年A股股息率最高的20家医疗健康公司,数据源自Choice
从细分领域来看,中药行业也是分红最为慷慨的。以每股股息与股票价格之间的比率即股息率为标准,如果以预期年化收益率为3.5%的银行理财为参考,那么仅有约20家医疗健康企业能跑赢。这其中中药企业就有10家,占了半壁江山。
这些中药企业多数具有自己的核心产品,如六味地黄丸、健胃消食片、白药等。一方面,这些药品大都为非处方药,不需要医生开处方就能直接购买,主要的销售渠道在零售药店、个体诊所以及互联网电商平台。
另一方面,这些中药大单品通常具备国家保护品种、保密配方、老字号、专利等相当高的入门门槛,同时还有着强大的品牌影响力,在其漫长的产品生命周期里,很难出现竞争对手,具有经营波动性小的特点。
研发费用低、营收高、分红高,这几点迎合了当下资本市场的偏好。
最后,中药行业正经历一轮发展周期,内部有着大量整合需求。
近几年,国家层面针对中药行业及其上下游产业链密集出台了一系列政策,让中药企业获得了更大的市场机会和发展空间,以资源整合为核心的并购交易正在成为行业发展的新常态。如A股上市公司北陆药业公告拟斥资2.02亿元收购天原药业的80%股权。信宸资本宣布完成对咽喉健康领域中药公司桂龙药业的收购。除上市公司外,一些地方国资也开始频繁并购整合一些未上市中药企业。如2023年下半年,百年老字号中药企业紫光辰济股权变更,实控人变为山西省国资委。
在当下的大环境下,国资正成为中药企业变革的重要变量。中药企业和国资属于双向奔赴,各取所需。未来一段时间内,这种行业的整合或将成为常态。
中药企业的尽头是“国有”
国资已成中药行业重度参与者。
8月4日晚,天士力医药集团股份有限公司(简称天士力)发布重大公告,宣布其控股股东天士力生物医药产业集团有限公司(简称天士力集团)及其一致行动人拟通过协议转让的方式,向华润三九医药股份有限公司(简称华润三九)合计转让所持天士力28%的股份。
公告显示,天士力集团及其一致行动人拟以每股人民币14.85元的价格,向华润三九转让天士力418,306,002股股份,此次交易的总价款约为人民币62.12亿元,交易完成后,华润三九将成为天士力的控股股东,而中国华润有限公司则将成为新的实际控制人。
天士力发布股权转让公告,图源企业公告
天士力作为A股中药板块的龙头企业之一,主要产品包括复方丹参滴丸、养血清脑颗粒等,覆盖心脑血管、神经系统等多个治疗领域。消息落地后的8月5日,天士力复牌,开盘涨停,收涨5.68%,市值222.3亿元,华润三九盘中一度涨3.73%,收涨0.71%。
此次变动不仅引发了市场的广泛关注,控股股东的更替也预示着天士力未来的发展战略或将迎来新的调整,也将为天士力带来新的发展机遇和挑战。
收购天士力不是开始也不会是结束
随着国资入股步伐的加快,中药企业重新激发了活力。
自2020年9月国企改革三年行动的正式启动,在中药行业中,一些央企资本和地方国资开始陆续入主传统的中药民营企业,如昆药集团、太极集团相继完成实际控制人变更,变为国资委直属企业,广誉远、康恩贝则由民营企业收归国有。
国有资本的注入不仅有助于中药企业获得政策和资金上的支持,还能够推动其在创新发展、治理结构优化等方面取得更加显著的成效。因此,行业普遍认为新一轮的国企改革对中药行业来说或许是一次新的发展周期。
以昆药集团为例,新中国成立后云南首家国营制药企业云南军区制药厂成立,后移交地方并更名为昆明制药厂,这便是昆药集团的前身,主要从事天然植物药品的开发、生产与销售。
1995年,昆明制药厂与多家昆明企业共同发起成立昆明制药股份有限公司,并于2000年12月在上交所上市,在2015年更名昆药集团股份有限公司。其间,浙江华立集团看好青蒿素产业的发展及昆药股份对青蒿素研制经验,在2004年通过股权转让正式成为昆明制药控股股东。
2022年,华润三九以29亿元的价格收购华立集团持有的昆药集团28%的股份,昆药集团成为华润三九旗下上市公司。
据公开资料,目前国内仅昆药集团与华润圣火具备血塞通软胶囊生产批文,且二者均以血塞通软胶囊作为核心产品。今年6月,昆药集团及其控股股东华润三九同时发布公告,昆药集团拟与华润三九签署股权转让协议,以自有或自筹资金17.91亿元收购华润三九持有的华润圣火51%股权。
若收购顺利完成,华润三九不但解决了旗下两家公司同业竞争问题,更是帮助昆药集团整合了血塞通软胶囊市场。该药的主要成分为三七中提取的三七总皂苷,此次的资源整合也印证了当初华润三九对昆药集团的收购预案中,将昆药集团打造为三七产业链龙头企业,并围绕其三七、青蒿等核心植物资源精深研发的战略发展方向。
此次华润三九收购天士力的逻辑与之前如出一辙。
2023年,天士力研发投入达13.15亿元,同比增长29.49%,在一众中央企业中处于头部位置。目前拥有36款处于临床试验阶段的药物,其中26款正处于在临床2、3期阶段。华润三九的收购将带来重要的资金支持,缓解其研发方面的资金压力,有助于天士力加快现有项目的推进。
而华润三九作为中药产业链龙头,在中药材、中药配方颗粒、精品国药、三七产业链等均有布局。本次收购有利于其巩固行业领先地位,提升核心竞争力,通过充分整合双方资源,实现中药产业链的补链强链延链,发挥研发协同价值,提升创新发展能力。
从制造层面看,华润三九通过观澜基地的智能化改造、与黑湖科技的合作等,已经充分展现了其在自动化、信息化、数字化方面的深厚积累。而天士力在中药滴丸技术方面处于行业领先地位,由天士力牵头完成的“以质量数字化为核心的中药智能制造技术体系创建与应用”项目荣获了天津市科技进步特等奖。双方通过资源整合,在中药智能制造方面或将碰撞出更多火花。
这几年,中药企业藉着国资迈入国资委直属的平台。如广誉远、康恩贝等原本由民营持有的中药企业也借着国资的入股,接受地方政府的直接管理,而佛慈制药更是实现了从市级国资到省级国资的跨越,进一步提升了自身资源整合能力。
中药企业国资化已成趋势
国资已成中药行业重度参与者。
从申万一级行业国资控股占比情况看,医药生物行业占比仅为16.02%,在31个申万一级行业中排名倒数第五,且远低于A股全行业27.59%的平均水平。从医药行业及二级子行业来看,医药行业共有国资控股公司79家,其中中药行业占比为28.77%仅次于医药商业,位于医药二级子行业第二名。
从控股国资性质来说,医药行业的央企国资控股、省属国资控股、地市国资控股和其他国有控股公司的占比分别为22.78%、35.44%、39.24%和2.53%;而在中药行业这个占比分别为23.81%、38.10%、33.33%和4.76%。也就是说,国资对于中药行业的的控股比例高于行业水平,其整体影响力也相应较高。
根据Choice数据,以申万中药行业分类为标准,目前国内共有72家上市中药企业。截至2024年7月底,其中国有企业控股21家,占比29.17%;总市值超5200亿元,占比约61%。其具体分为:省属国资控股8家,总市值1,928.46亿元;地市国资控股7家,总市值1,898.87亿元;央企国资控股5家,总市值1,325.62亿元;其他国有1家,总市值12.00亿元。
中药行业不同公司性质的总市值,数据源于Choice
从国资控股的中药上市公司看,这些中药企业多集中于品牌中药和OTC企业,具备核心大品种及渠道等较为明显的竞争优势。截至目前,国内市值排名前十的中药企业里有7家企业具有国资背景,而市值前六的片仔癀、云南白药、华润三九、同仁堂、白云山和东阿阿胶则全部由国资控股。
A股中药行业国资控股情况,数据源于Choice
2024年受行业发展及市场大环境的影响,医药板块整体走势偏弱。截至上半年,医药板块整体跌幅约为18.5%,跑输沪深300指数约21个百分点,六个医药二级子板块均呈下跌状态,其中中药板块在医药二级子行业中跌幅最小,跑输沪深300指数12.51个百分点,跑赢医药生物8.15个百分点。
从结果来看,国资的入主成为中药企业变革的重要推动力量,为这些传统企业带来了更多的内生动力和活力,推动其向高质量发展转型。
中药行业何以吸引国资?
首先,中药行业的高景气度是吸引国资的重要因素。
从业绩层面来看,2023年中药板块实现营收3721亿元,同比增长6.4%;归母净利润 336亿元,同比增长38.6%;扣非归母净利润291亿元,同比增长27.4%;全年板块净利润率同比提升2.1%。2024年Q1中药板块实现营收1012亿元,同比下降0.7%;行业短期受2023Q1高基数压力影响业绩略有波动,但盈利水平和分红水平表现亮眼。
只是优异的业绩表现下,中药企业也有自身的隐忧。
对于中药企业而言,如何在核心产品之外寻找新的增长曲线并非易事,无论是研发新品或是对外投资,都容易陷入投入增加营收却无法跟上的状态,最终导致整体业务结构单一。如之前的康恩贝,由于昔日核心产品丹参川芎嗪注射液被列为重点监控用药目录及国家医保目录调整,导致营收下滑,而又找不到新的业务增长点,最终选择引入国资自救。
国资入主后,康恩贝开始调整业务结构及优化资产,陆续剥离低效和无效资产,聚焦主业。2023年,康恩贝实现营业收入67.33亿元,同比增长12.2%;归属于上市公司股东的净利润为5.92亿元,同比增长65.19%。
总体来看,国资入主中药企业,带来的不仅仅是资金和政策的支持,还有完善的管理机制。在股权结构调整、完善考核激励机制、优化公司治理、整合资产、优化资产结构、剥离非主业聚焦主业等多途径的国企改革下,国资背景中药企业有望通过外延+内生式增长实现业绩提升,通过提质增效助力中药行业高质量发展。
其次,中药企业稳健的经营属性以及积极的分红策略颇受国资青睐。
相对于化药或是生物药,很多中药公司是药品和消费品双曲线营收,典型案例如云南白药,药和牙膏两个板块收入相差无几,营收都超过60亿级别,再加上药材销售、医药流通等业务,2023年整体营收391.11亿元,较上年同期增长 7.19%;净利润40.94亿元,较上年同期增长36.41%。
同时,云南白药以分红37.06亿的金额,仅次于迈瑞医疗排名A股医疗健康企业分红榜第二。值得一提的是,从1993年上市以来,云南白药年年分红,截至2023年累计现金分红金额超240亿元。
2023年A股股息率最高的20家医疗健康公司,数据源自Choice
从细分领域来看,中药行业也是分红最为慷慨的。以每股股息与股票价格之间的比率即股息率为标准,如果以预期年化收益率为3.5%的银行理财为参考,那么仅有约20家医疗健康企业能跑赢。这其中中药企业就有10家,占了半壁江山。
这些中药企业多数具有自己的核心产品,如六味地黄丸、健胃消食片、白药等。一方面,这些药品大都为非处方药,不需要医生开处方就能直接购买,主要的销售渠道在零售药店、个体诊所以及互联网电商平台。
另一方面,这些中药大单品通常具备国家保护品种、保密配方、老字号、专利等相当高的入门门槛,同时还有着强大的品牌影响力,在其漫长的产品生命周期里,很难出现竞争对手,具有经营波动性小的特点。
研发费用低、营收高、分红高,这几点迎合了当下资本市场的偏好。
最后,中药行业正经历一轮发展周期,内部有着大量整合需求。
近几年,国家层面针对中药行业及其上下游产业链密集出台了一系列政策,让中药企业获得了更大的市场机会和发展空间,以资源整合为核心的并购交易正在成为行业发展的新常态。如A股上市公司北陆药业公告拟斥资2.02亿元收购天原药业的80%股权。信宸资本宣布完成对咽喉健康领域中药公司桂龙药业的收购。除上市公司外,一些地方国资也开始频繁并购整合一些未上市中药企业。如2023年下半年,百年老字号中药企业紫光辰济股权变更,实控人变为山西省国资委。
在当下的大环境下,国资正成为中药企业变革的重要变量。中药企业和国资属于双向奔赴,各取所需。未来一段时间内,这种行业的整合或将成为常态。
0
第一时间获取股权投资行业新鲜资讯和深度商业分析,请在微信公众账号中搜索投中网,或用手机扫描左侧二维码,即可获得投中网每日精华内容推送。
发表评论
全部评论