2020年的大年初二,当千家万户还沉浸在春节假期的快乐氛围的时候,安徽省砀山县唐寨镇中心医院的陈恒江医生早早上班,开始熬起了预防新型冠状病毒的中药汤剂。
最初熬中药汤剂的目的是给镇上的医护人员以及武汉返乡人员服用。后来疫情不断蔓延,陈恒江将预防新型冠状病毒的中药汤剂分发给下属各个卫生室,再由卫生室分给乡亲们服用,以此达到预防的目的。

(图为村民在卫生室喝预防新型冠状肺炎的中药)
氢元子作者对陈恒江医生进行采访。陈恒江医生,毕业于南京中医药大学,祖上为中医世家,从事中医临床已有十二年。作为唐寨中心医院中医科的医生,他认为中医治疗对新型冠状肺炎的预防具有重大的意义。
陈恒江医生表示,此次疫情在中医角度称之为温毒湿热。而此种预防新型冠状肺炎的中药汤剂里的藿香、苍术均有清热化湿的功效。
他认为,中医与西医不同的地方在于西医类似于头痛医头,脚痛医脚。而中医考虑更多的是人的整体性、全面性。中医从整体上对人的机体进行调理,进而提升免疫力,这样外部的湿邪、病毒就难以侵袭人的机体,达到治疗的效果。

(图为预防疫情的中药汤剂的宣传海报)
新型冠状病毒属于中医疫病范畴。从中医的角度来看也叫作“外感病”。在3世纪初,“医圣”张仲景,就开始与瘟疫流行病作斗争。之后他博览群书,凝聚毕生心血著《伤寒杂病论》。
后来,《伤寒杂病论》中关于疫病的研究庇佑历代华夏子孙绵延千年。中医治疗对新世纪的疫情仍然有效,在非典期间,中医治疗就发挥巨大作用。
非典时期的中西医治疗
2003年的1月7日,当SARS病毒铺天盖地席卷而来的时候,广东省中医院迎来了广州市第一例非典病人。随后广州市中医院护士长邓秋迎在1月24日下午5点开始发烧。在西医治疗一段时间后,广州中医药大学教授邓铁涛要求邓秋迎等患者,将西药全部停掉,换上中药。邓秋迎晚上七点喝上中药,晚上10点左右高烧开始慢慢减退。
邓秋迎从1月24日开始发病到2月12号,一直坚持喝中药,不到20天的时间,她的肺炎炎症已经是基本吸收。
更值得一提的是邓铁涛院长在接受采访时表示,中药治疗SARS病毒感染的肺炎价格便宜,当时在广州中医药大学第一附属医院最贵的病人才花了5000块钱。
钟南山呼吸病研究所,在中医未参与治疗之前收治病人88例,死亡10例。后来中医参与治疗期间参与治疗71例,仅有一例死亡。在抗击非典的过程中,广州中医药大学第一附属医院做到医护人员零死亡,零感染。
并且接受中医治疗的病人面临药物副作用的风险更低。
中医治疗在疫情防控上的作用
北京地坛医院主任医师王融冰谈到中医治疗在新型冠状肺炎中的作用时指出:“中医药对疾病发生的另一个方面即主责于内,调整人体应对疾病病毒感染时候的免疫状态有明确作用。抑制炎性因子的释放,改变一个人的应激状态。这样本身就可以改善症状,实际也抑制了炎症的进展,所以最早期用中药治疗有可能减少重症的发生率。”
中医治疗的不仅仅局限于新冠肺炎早期,针对重症患者,中医也在发挥着重要的作用。国家中药管理局应对新冠肺炎专家组副组长张忠德在接受采访时表示,为了防止病人从轻症向重症过渡,中医从病症早期开始干预。早期给患者服用中成药或中药汤剂。重症患者要打中医的“组合拳”,即中成药、中药汤剂、中药的针剂,三者配合使用。经观察,中医治疗可以有效地阻断病情从轻症向重症过渡和从重症向危重症发展这两个过渡阶段。
在实际上,中医治疗确实产生了这样的效果。
2月3日,据人民日报报道,武汉市金银潭医院南楼一病区8名确诊患者出院,这是首批以中医药或中西医结合方式治愈出院的患者。其中女性6名,男性2名,重症6例,轻症2例,最大年龄68岁,最小年龄26岁。
利用中医中药参与治疗后,大多病人反应症状改善明显,精神状态好转明显。
2月7日,国家中医药管理局宣布,推荐在中西医结合救治新型冠状病毒感染的肺炎中使用“清肺排毒汤”。据悉,1月27日,国家中医药局紧急启动“防治新型冠状病毒感染的肺炎中医药有效方剂筛选研究”专项,在山西、河北、黑龙江、陕西四省试点开展清肺排毒汤救治新型冠状病毒感染的肺炎患者临床疗效观察。
据有关数据显示,截至2月5日0时,4个试点省份运用清肺排毒汤救治确诊病例214例,3天为一个疗程,总有效率达90%以上,其中60%以上患者症状和影像学表现改善明显,30%患者症状平稳且无加重。

(关于推荐在中西医结合救治新型冠状病毒感染的肺炎中使用“清肺排毒汤”的通知)
2月8日,广东省药监局、卫健委、中医药管理局发布通知,疫情期间允许广东省新冠肺炎定点救治医院直接调剂使用透解祛瘟颗粒。透解驱瘟疫颗粒曾用名“肺炎1号方”。
据数据显示,经1周临床观察,应用“肺炎1号方”治疗新冠肺炎(轻症)确诊病人50例,全部患者体温恢复正常,50%患者咳嗽症状消失,52.4%咽痛症状消失,69.6%乏力症状消失,无一例患者转重症。
经有关部门论证,基于“肺炎1号方”颗粒具有改善新冠肺炎(轻症)临床症状和可能减少重型肺炎发生趋势的疗效,同意“肺炎1号方”颗粒按照广东省医疗机构传统中药制剂提出备案申请,并纳入应急审批程序准予附条件备案。该制剂规范名称为"透解祛瘟颗粒"。专家提示,该方仅限于治疗轻症确诊病人和疑似病人,不可当作预防方使用。
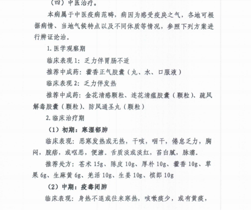
2020年,2月8日,国家卫健委发布《新型冠状病毒肺炎诊疗方案(试行第五版修正版》的通知。其中关于中药治疗具体方案如下:


中西医结合治疗是方向
2月12号,国家卫生健康委员会和国家中医药管理局联合发文要求,在防控新型冠状病毒肺炎等传染病的工作过程中,建立健全中西医协作机制,提升临床效果。
国家中药管理局应对新冠肺炎专家组副组长张忠德表示,中西医结合治疗效果显著,在以下方面均有体现。在改善病人的发烧方面,退烧效果好,比较平和,没有反跳:在改善病症方面,如全身乏力、头痛、疲倦等方面效果显著:在改善病人的胃肠道方面,因为病人出现食欲不振,恶心呕吐,大便干结等症状,经中医治疗,有明显的的改善作用;在治疗病人的呼吸道症状,如咳嗽、气喘,呼吸困难,中医治疗五至六天后会有明显改善;在心里层面,有些患者住在医院被隔离,精神压力大,从而恐惧、焦虑、失眠等症状。中西医结合治疗就可以帮助他。
关于中医和西医结合在病情防控制方面的作用。中国科学院院士仝小林在接受央视新闻采访时表示:“比较轻症的病人,中医可以独立治疗,对于比较危急重症病人最好是中西医结合治疗。SARS期间用激素治疗比较普遍,但是用完激素之后,人就会比较容易兴奋,更容易烦躁、失眠。甚至有的病人会消化道出血。用中药配合激素,就会减轻激素治疗所带来的的毒副作用,会达到减毒增效的作用。”
新冠肺炎下的中医治疗有效吗
比较轻症的病人,中医可以独立治疗,对于比较危急重症病人最好是中西医结
2020年的大年初二,当千家万户还沉浸在春节假期的快乐氛围的时候,安徽省砀山县唐寨镇中心医院的陈恒江医生早早上班,开始熬起了预防新型冠状病毒的中药汤剂。
最初熬中药汤剂的目的是给镇上的医护人员以及武汉返乡人员服用。后来疫情不断蔓延,陈恒江将预防新型冠状病毒的中药汤剂分发给下属各个卫生室,再由卫生室分给乡亲们服用,以此达到预防的目的。
(图为村民在卫生室喝预防新型冠状肺炎的中药)
氢元子作者对陈恒江医生进行采访。陈恒江医生,毕业于南京中医药大学,祖上为中医世家,从事中医临床已有十二年。作为唐寨中心医院中医科的医生,他认为中医治疗对新型冠状肺炎的预防具有重大的意义。
陈恒江医生表示,此次疫情在中医角度称之为温毒湿热。而此种预防新型冠状肺炎的中药汤剂里的藿香、苍术均有清热化湿的功效。
他认为,中医与西医不同的地方在于西医类似于头痛医头,脚痛医脚。而中医考虑更多的是人的整体性、全面性。中医从整体上对人的机体进行调理,进而提升免疫力,这样外部的湿邪、病毒就难以侵袭人的机体,达到治疗的效果。
(图为预防疫情的中药汤剂的宣传海报)
新型冠状病毒属于中医疫病范畴。从中医的角度来看也叫作“外感病”。在3世纪初,“医圣”张仲景,就开始与瘟疫流行病作斗争。之后他博览群书,凝聚毕生心血著《伤寒杂病论》。
后来,《伤寒杂病论》中关于疫病的研究庇佑历代华夏子孙绵延千年。中医治疗对新世纪的疫情仍然有效,在非典期间,中医治疗就发挥巨大作用。
非典时期的中西医治疗
2003年的1月7日,当SARS病毒铺天盖地席卷而来的时候,广东省中医院迎来了广州市第一例非典病人。随后广州市中医院护士长邓秋迎在1月24日下午5点开始发烧。在西医治疗一段时间后,广州中医药大学教授邓铁涛要求邓秋迎等患者,将西药全部停掉,换上中药。邓秋迎晚上七点喝上中药,晚上10点左右高烧开始慢慢减退。
邓秋迎从1月24日开始发病到2月12号,一直坚持喝中药,不到20天的时间,她的肺炎炎症已经是基本吸收。
更值得一提的是邓铁涛院长在接受采访时表示,中药治疗SARS病毒感染的肺炎价格便宜,当时在广州中医药大学第一附属医院最贵的病人才花了5000块钱。
钟南山呼吸病研究所,在中医未参与治疗之前收治病人88例,死亡10例。后来中医参与治疗期间参与治疗71例,仅有一例死亡。在抗击非典的过程中,广州中医药大学第一附属医院做到医护人员零死亡,零感染。
并且接受中医治疗的病人面临药物副作用的风险更低。
中医治疗在疫情防控上的作用
北京地坛医院主任医师王融冰谈到中医治疗在新型冠状肺炎中的作用时指出:“中医药对疾病发生的另一个方面即主责于内,调整人体应对疾病病毒感染时候的免疫状态有明确作用。抑制炎性因子的释放,改变一个人的应激状态。这样本身就可以改善症状,实际也抑制了炎症的进展,所以最早期用中药治疗有可能减少重症的发生率。”
中医治疗的不仅仅局限于新冠肺炎早期,针对重症患者,中医也在发挥着重要的作用。国家中药管理局应对新冠肺炎专家组副组长张忠德在接受采访时表示,为了防止病人从轻症向重症过渡,中医从病症早期开始干预。早期给患者服用中成药或中药汤剂。重症患者要打中医的“组合拳”,即中成药、中药汤剂、中药的针剂,三者配合使用。经观察,中医治疗可以有效地阻断病情从轻症向重症过渡和从重症向危重症发展这两个过渡阶段。
在实际上,中医治疗确实产生了这样的效果。
2月3日,据人民日报报道,武汉市金银潭医院南楼一病区8名确诊患者出院,这是首批以中医药或中西医结合方式治愈出院的患者。其中女性6名,男性2名,重症6例,轻症2例,最大年龄68岁,最小年龄26岁。
利用中医中药参与治疗后,大多病人反应症状改善明显,精神状态好转明显。
2月7日,国家中医药管理局宣布,推荐在中西医结合救治新型冠状病毒感染的肺炎中使用“清肺排毒汤”。据悉,1月27日,国家中医药局紧急启动“防治新型冠状病毒感染的肺炎中医药有效方剂筛选研究”专项,在山西、河北、黑龙江、陕西四省试点开展清肺排毒汤救治新型冠状病毒感染的肺炎患者临床疗效观察。
据有关数据显示,截至2月5日0时,4个试点省份运用清肺排毒汤救治确诊病例214例,3天为一个疗程,总有效率达90%以上,其中60%以上患者症状和影像学表现改善明显,30%患者症状平稳且无加重。
(关于推荐在中西医结合救治新型冠状病毒感染的肺炎中使用“清肺排毒汤”的通知)
2月8日,广东省药监局、卫健委、中医药管理局发布通知,疫情期间允许广东省新冠肺炎定点救治医院直接调剂使用透解祛瘟颗粒。透解驱瘟疫颗粒曾用名“肺炎1号方”。
据数据显示,经1周临床观察,应用“肺炎1号方”治疗新冠肺炎(轻症)确诊病人50例,全部患者体温恢复正常,50%患者咳嗽症状消失,52.4%咽痛症状消失,69.6%乏力症状消失,无一例患者转重症。
经有关部门论证,基于“肺炎1号方”颗粒具有改善新冠肺炎(轻症)临床症状和可能减少重型肺炎发生趋势的疗效,同意“肺炎1号方”颗粒按照广东省医疗机构传统中药制剂提出备案申请,并纳入应急审批程序准予附条件备案。该制剂规范名称为"透解祛瘟颗粒"。专家提示,该方仅限于治疗轻症确诊病人和疑似病人,不可当作预防方使用。
2020年,2月8日,国家卫健委发布《新型冠状病毒肺炎诊疗方案(试行第五版修正版》的通知。其中关于中药治疗具体方案如下:
中西医结合治疗是方向
2月12号,国家卫生健康委员会和国家中医药管理局联合发文要求,在防控新型冠状病毒肺炎等传染病的工作过程中,建立健全中西医协作机制,提升临床效果。
国家中药管理局应对新冠肺炎专家组副组长张忠德表示,中西医结合治疗效果显著,在以下方面均有体现。在改善病人的发烧方面,退烧效果好,比较平和,没有反跳:在改善病症方面,如全身乏力、头痛、疲倦等方面效果显著:在改善病人的胃肠道方面,因为病人出现食欲不振,恶心呕吐,大便干结等症状,经中医治疗,有明显的的改善作用;在治疗病人的呼吸道症状,如咳嗽、气喘,呼吸困难,中医治疗五至六天后会有明显改善;在心里层面,有些患者住在医院被隔离,精神压力大,从而恐惧、焦虑、失眠等症状。中西医结合治疗就可以帮助他。
关于中医和西医结合在病情防控制方面的作用。中国科学院院士仝小林在接受央视新闻采访时表示:“比较轻症的病人,中医可以独立治疗,对于比较危急重症病人最好是中西医结合治疗。SARS期间用激素治疗比较普遍,但是用完激素之后,人就会比较容易兴奋,更容易烦躁、失眠。甚至有的病人会消化道出血。用中药配合激素,就会减轻激素治疗所带来的的毒副作用,会达到减毒增效的作用。”
0
第一时间获取股权投资行业新鲜资讯和深度商业分析,请在微信公众账号中搜索投中网,或用手机扫描左侧二维码,即可获得投中网每日精华内容推送。
发表评论
全部评论