1月20日凌晨,新型冠状病毒肺炎情况有了较大变化。北京、广东、武汉等多地相继被爆出疫情。根据公开信息,武汉18、19日新确诊病例136例,广东深圳市确诊1例,北京市大兴区确诊2例患者。这是武汉新型冠状病毒肺炎疫情传播以来,国内首次在武汉以外的地区确诊这一疾病。
今日,浙江也出现感染病例。据浙江卫健委消息温州、舟山、台州、杭州陆续发现5例武汉来浙并出现发热等呼吸道症状患者。
目前各层面已经高度重视。1月19日晚,国家卫健委宣布近日已经陆续向全国各省派出工作组,指导做好新型冠状病感染的肺炎疫情防控相关工作。国家卫健委已于1月1日成立以主任马晓伟为组长的疫情应对处置领导小组,会商分析疫情发展变化,研究防控策略措施。上海市卫健委也表明将加强对可疑病例筛查。
今日国家卫健委再次发布消息,称已在全国建立了疫情“日报告、零报告”制度,下发新型冠状病毒核酸检测试剂盒,要求各地加强检测,全力救治患者,及时发布确诊病例及疫情防控信息。
专家研判认为,当前新型冠状病毒感染的肺炎疫情仍可防可控。但新型冠状病毒传染来源尚未找到,疫情传播途径尚未完全掌握,病毒变异仍需严密监控。
1
事件回顾与进展
疫情最早发端于2019年12月30日。当日微博热搜显示,武汉市华南海鲜市场陆续出现不明原因肺炎病人,同济医院已收治多例,武汉后湖中心医院也有收治,至少7例。
武汉市卫健委当日发布《关于做好不明原因肺炎救治工作的紧急通知》。通知要求各医疗机构要及时追踪统计救治情况,并按要求及时上报。
伴随疫情的是此起彼伏的谣言。对于肺炎疑似SARS病毒的传言,武汉市2020年1月5日发布信息称,已经排除流感、禽流感、腺病毒、传染性非典型肺炎(SARS)和中东呼吸综合征(MERS)等呼吸道病原。
2020年1月8日,央视新闻消息称,武汉市8名不明原因的病毒性肺炎患者治愈出院。但就在8名患者出院消息传出的第二日,武汉卫健委发布了该肺炎疫情病原学鉴定进展,称病原体初步判定为新型冠状病毒。当日,一名61岁男性新型冠状病毒患者死亡,直接死亡原因为呼吸系统衰竭。
2020年1月12日,世界卫生组织正式将造成武汉肺炎疫情的新型冠状病毒命名为“2019新型冠状病毒(2019-nCoV)”。
与此同时,新型冠状病毒肺炎也在境外出现。
2020年1月13日,世界卫生组织发表一份声明称,已收到在泰国确诊一名中国旅客感染新型冠状病毒的报告。
2020年1月14日凌晨,武汉市卫健委介绍了武汉游客在泰国被诊断为新型冠状病例感染的肺炎患者的相关情况,并表明尚未发现明确的人传人证据,不能排除有限人传人可能,但持续人传人的风险较低。
2020年1月16日,日本境内也发现首例新型冠状病毒感染确诊病例。美国方面,据《纽约时报》报道,美国疾病控制与预防中心(CDC)已于 1月17日宣布,当天起美国旧金山国际机场(SFO)、纽约肯尼迪国际机场(JFK)和洛杉矶国际机场(LAX),将对从中国武汉直飞或转机前往美国的旅客进行入境检查。
此外,中国香港特区疑似病例增至99例,但没有确认和2019-nCoV有关,其中80例已经出院。越南、新加坡、韩国均出现疑似病例。
2020年1月18日、19日两日,疫情最重的武汉地区共确诊2019-nCOV肺炎病例136例,男性66例,女性70例。按照新修订的诊疗方案,患者病情按照轻、重和危重进行分类,其中轻症100例、重症33例、危重症3例(其中死亡1例)。首发症状大多为发热、咳嗽或胸闷、呼吸困难。
但根据世卫组织传染病建模合作中心17日发表了一篇报告,通过海外通报的感染者数量,结合疾病模型分析,推算出截至1月12日武汉市感染者的数量在427人到4471人之间,精确数字为1723人,远远高于目前的确诊人数。
另外,北京大兴区卫健委今日凌晨发布的信息称,大兴区医疗机构接诊的两名有武汉旅行史的发热患者,确认为新型冠状病毒感染的肺炎病例。
投中健康第一时间联系北京疾控中心,对于北京大兴区哪家医院进行了接诊,对方表示没有登记;对于除隔离之外,是否有其他治疗措施,对方表示目前还没有相关登记,一切病例进展以官方消息为准。
国家卫健委卫生应急办公室也于昨日晚间第一次发布关于武汉肺炎的信息。消息称,专家研判认为当前疫情仍可防可控。但新型冠状病毒传染来源尚未找到,疫情传播途径尚未完全掌握,病毒变异仍需严密监控。下一步将加强部门协调联动,严格落实疫情防扩散措施。继续做好全国疫情防控工作,及时发现并有效处置疫情。
2
什么是冠状病毒,如何防控
经历过2003年非典疫情的人对冠状病毒不会陌生。冠状病毒是自然界广泛存在的一类病毒,因该病毒形态在电镜下观察类似王冠而得名。目前为止发现,冠状病毒仅感染脊椎动物,可引起人和动物呼吸道、消化道和神经系统疾病。
人感染冠状病毒后会出现发热、乏力、干咳等主要症状,鼻塞、流涕等上呼吸道症状少见。约半数患者都在一周后出现呼吸困难,严重者快速进展为急性呼吸窘迫综合征、脓毒症休克、难以纠正的代谢性酸中毒和出凝血功能障碍。部分患者起病症状轻微,可无发热,多在1周后恢复。
目前新型冠状病毒的潜伏期最长12天,发病到入院的中位时间是9天,部分病例疾病进展较快,发病到出现呼吸困难仅7天左右。据悉,当前患者年龄集中在40-60岁,暂未发现儿童患者;危重症约占15%,且多为老年人、有基础病者及肥胖者。
据湖北省卫生计生宣教中心,除本次发现的新型冠状病毒(“2019—nCoV”)外,已知感染人的冠状病毒还有6种。其中4种在人群中较为常见,致病性较低,一般仅引起类似普通感冒的轻微呼吸道症状;另外2种是我们熟知的SARS冠状病毒和MERS冠状病毒。
但新型冠状病毒并非非典。湖北省卫生计生宣教中心提示,这次发现的新型冠状病毒与SARS冠状病毒和MERS冠状病毒有很大不同。新型冠状病毒虽然是SARS近亲,但还未表现出SARS那么可怕的特性,因此不必为此感到恐慌。
至今,一系列官方信息显示,新型冠状病毒的传染力判断和防控手段都有了变化,武汉卫健委的最新通报从“未见明显人传人”,改为“不排除有限人传人的可能”。
关于疫情为什么没有第一时间得到重视以至于陆续爆发的问题,记者拨打北京卫生热线电话做进一步求证,截至发稿尚无人接听。
就武汉外的其他城市相继传出疫情的情况,曾从事SARS研究的北京大学免疫学系副主任王月丹接受媒体采访时表示,造成这一现象的原因很可能是中国其他地区没有对该病毒进行检测。不过也有专业人士认为,下发试剂盒、确诊也需要时间,在不确定病情的情况下不宜做出传播,易造成群众过激反应。
2020年1月20日,国家卫健委发布消息称已在全国建立了疫情“日报告、零报告”制度,下发新型冠状病毒核酸检测试剂盒,要求各地加强检测,全力救治患者,及时发布确诊病例及疫情防控信息。
曾经因缺乏应对大规模呼吸道传染病的经验,加之病例急剧增加,非典席卷全国。前事不忘后事之师,因此,政府、群众、研究部门、医院多方需联动配合,保持信息公开透明,不传谣不造谣,建立有效的预防机制必不可少。
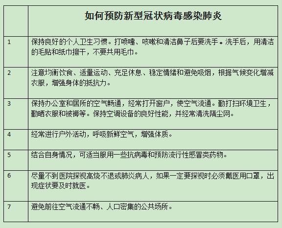
目前正值春运期间,人流量大,对于这一情况国家卫健委表示当前疫情仍可防可控。针对新型冠状病毒的应对,投中健康整理了一些防控措施以供参考:

后续疫情进展和通报情况投中健康将持续关注。
点击后台对话框底栏“关注疫情”可持续关注投中健康专题《武汉新型冠状病毒肺炎最新进展专题》
关于武汉肺炎,这些是你不可不知的事实
专家研判认为当前疫情仍可防可控,但新型冠状病毒传染来源尚未找到,疫情传播途径尚未完全掌握,病毒变异仍需严密监控。
1月20日凌晨,新型冠状病毒肺炎情况有了较大变化。北京、广东、武汉等多地相继被爆出疫情。根据公开信息,武汉18、19日新确诊病例136例,广东深圳市确诊1例,北京市大兴区确诊2例患者。这是武汉新型冠状病毒肺炎疫情传播以来,国内首次在武汉以外的地区确诊这一疾病。
今日,浙江也出现感染病例。据浙江卫健委消息温州、舟山、台州、杭州陆续发现5例武汉来浙并出现发热等呼吸道症状患者。
目前各层面已经高度重视。1月19日晚,国家卫健委宣布近日已经陆续向全国各省派出工作组,指导做好新型冠状病感染的肺炎疫情防控相关工作。国家卫健委已于1月1日成立以主任马晓伟为组长的疫情应对处置领导小组,会商分析疫情发展变化,研究防控策略措施。上海市卫健委也表明将加强对可疑病例筛查。
今日国家卫健委再次发布消息,称已在全国建立了疫情“日报告、零报告”制度,下发新型冠状病毒核酸检测试剂盒,要求各地加强检测,全力救治患者,及时发布确诊病例及疫情防控信息。
专家研判认为,当前新型冠状病毒感染的肺炎疫情仍可防可控。但新型冠状病毒传染来源尚未找到,疫情传播途径尚未完全掌握,病毒变异仍需严密监控。
1
事件回顾与进展
疫情最早发端于2019年12月30日。当日微博热搜显示,武汉市华南海鲜市场陆续出现不明原因肺炎病人,同济医院已收治多例,武汉后湖中心医院也有收治,至少7例。
武汉市卫健委当日发布《关于做好不明原因肺炎救治工作的紧急通知》。通知要求各医疗机构要及时追踪统计救治情况,并按要求及时上报。
伴随疫情的是此起彼伏的谣言。对于肺炎疑似SARS病毒的传言,武汉市2020年1月5日发布信息称,已经排除流感、禽流感、腺病毒、传染性非典型肺炎(SARS)和中东呼吸综合征(MERS)等呼吸道病原。
2020年1月8日,央视新闻消息称,武汉市8名不明原因的病毒性肺炎患者治愈出院。但就在8名患者出院消息传出的第二日,武汉卫健委发布了该肺炎疫情病原学鉴定进展,称病原体初步判定为新型冠状病毒。当日,一名61岁男性新型冠状病毒患者死亡,直接死亡原因为呼吸系统衰竭。
2020年1月12日,世界卫生组织正式将造成武汉肺炎疫情的新型冠状病毒命名为“2019新型冠状病毒(2019-nCoV)”。
与此同时,新型冠状病毒肺炎也在境外出现。
2020年1月13日,世界卫生组织发表一份声明称,已收到在泰国确诊一名中国旅客感染新型冠状病毒的报告。
2020年1月14日凌晨,武汉市卫健委介绍了武汉游客在泰国被诊断为新型冠状病例感染的肺炎患者的相关情况,并表明尚未发现明确的人传人证据,不能排除有限人传人可能,但持续人传人的风险较低。
2020年1月16日,日本境内也发现首例新型冠状病毒感染确诊病例。美国方面,据《纽约时报》报道,美国疾病控制与预防中心(CDC)已于 1月17日宣布,当天起美国旧金山国际机场(SFO)、纽约肯尼迪国际机场(JFK)和洛杉矶国际机场(LAX),将对从中国武汉直飞或转机前往美国的旅客进行入境检查。
此外,中国香港特区疑似病例增至99例,但没有确认和2019-nCoV有关,其中80例已经出院。越南、新加坡、韩国均出现疑似病例。
2020年1月18日、19日两日,疫情最重的武汉地区共确诊2019-nCOV肺炎病例136例,男性66例,女性70例。按照新修订的诊疗方案,患者病情按照轻、重和危重进行分类,其中轻症100例、重症33例、危重症3例(其中死亡1例)。首发症状大多为发热、咳嗽或胸闷、呼吸困难。
但根据世卫组织传染病建模合作中心17日发表了一篇报告,通过海外通报的感染者数量,结合疾病模型分析,推算出截至1月12日武汉市感染者的数量在427人到4471人之间,精确数字为1723人,远远高于目前的确诊人数。
另外,北京大兴区卫健委今日凌晨发布的信息称,大兴区医疗机构接诊的两名有武汉旅行史的发热患者,确认为新型冠状病毒感染的肺炎病例。
投中健康第一时间联系北京疾控中心,对于北京大兴区哪家医院进行了接诊,对方表示没有登记;对于除隔离之外,是否有其他治疗措施,对方表示目前还没有相关登记,一切病例进展以官方消息为准。
国家卫健委卫生应急办公室也于昨日晚间第一次发布关于武汉肺炎的信息。消息称,专家研判认为当前疫情仍可防可控。但新型冠状病毒传染来源尚未找到,疫情传播途径尚未完全掌握,病毒变异仍需严密监控。下一步将加强部门协调联动,严格落实疫情防扩散措施。继续做好全国疫情防控工作,及时发现并有效处置疫情。
2
什么是冠状病毒,如何防控
经历过2003年非典疫情的人对冠状病毒不会陌生。冠状病毒是自然界广泛存在的一类病毒,因该病毒形态在电镜下观察类似王冠而得名。目前为止发现,冠状病毒仅感染脊椎动物,可引起人和动物呼吸道、消化道和神经系统疾病。
人感染冠状病毒后会出现发热、乏力、干咳等主要症状,鼻塞、流涕等上呼吸道症状少见。约半数患者都在一周后出现呼吸困难,严重者快速进展为急性呼吸窘迫综合征、脓毒症休克、难以纠正的代谢性酸中毒和出凝血功能障碍。部分患者起病症状轻微,可无发热,多在1周后恢复。
目前新型冠状病毒的潜伏期最长12天,发病到入院的中位时间是9天,部分病例疾病进展较快,发病到出现呼吸困难仅7天左右。据悉,当前患者年龄集中在40-60岁,暂未发现儿童患者;危重症约占15%,且多为老年人、有基础病者及肥胖者。
据湖北省卫生计生宣教中心,除本次发现的新型冠状病毒(“2019—nCoV”)外,已知感染人的冠状病毒还有6种。其中4种在人群中较为常见,致病性较低,一般仅引起类似普通感冒的轻微呼吸道症状;另外2种是我们熟知的SARS冠状病毒和MERS冠状病毒。
但新型冠状病毒并非非典。湖北省卫生计生宣教中心提示,这次发现的新型冠状病毒与SARS冠状病毒和MERS冠状病毒有很大不同。新型冠状病毒虽然是SARS近亲,但还未表现出SARS那么可怕的特性,因此不必为此感到恐慌。
至今,一系列官方信息显示,新型冠状病毒的传染力判断和防控手段都有了变化,武汉卫健委的最新通报从“未见明显人传人”,改为“不排除有限人传人的可能”。
关于疫情为什么没有第一时间得到重视以至于陆续爆发的问题,记者拨打北京卫生热线电话做进一步求证,截至发稿尚无人接听。
就武汉外的其他城市相继传出疫情的情况,曾从事SARS研究的北京大学免疫学系副主任王月丹接受媒体采访时表示,造成这一现象的原因很可能是中国其他地区没有对该病毒进行检测。不过也有专业人士认为,下发试剂盒、确诊也需要时间,在不确定病情的情况下不宜做出传播,易造成群众过激反应。
2020年1月20日,国家卫健委发布消息称已在全国建立了疫情“日报告、零报告”制度,下发新型冠状病毒核酸检测试剂盒,要求各地加强检测,全力救治患者,及时发布确诊病例及疫情防控信息。
曾经因缺乏应对大规模呼吸道传染病的经验,加之病例急剧增加,非典席卷全国。前事不忘后事之师,因此,政府、群众、研究部门、医院多方需联动配合,保持信息公开透明,不传谣不造谣,建立有效的预防机制必不可少。
目前正值春运期间,人流量大,对于这一情况国家卫健委表示当前疫情仍可防可控。针对新型冠状病毒的应对,投中健康整理了一些防控措施以供参考:
后续疫情进展和通报情况投中健康将持续关注。
点击后台对话框底栏“关注疫情”可持续关注投中健康专题《武汉新型冠状病毒肺炎最新进展专题》
0
第一时间获取股权投资行业新鲜资讯和深度商业分析,请在微信公众账号中搜索投中网,或用手机扫描左侧二维码,即可获得投中网每日精华内容推送。
发表评论
全部评论