十年前的10月30日,28家登陆创业板的公司站在同一起跑线敲钟上市。之后,有人跑的快,有人跑的慢。
从市值69亿到现在近1200亿,营收、净利润年复合增长均超过30%,作为首批登上创业板的企业,爱尔眼科(300015.SZ)无疑是一骑绝尘的白马股,其表现一直备受市场瞩目。
回顾其发展历程,大致分为两个阶段:2002年到2009年,奠基时期;2009年至今,加速快跑时期。当然,快跑期间难免会走弯路,但可以说登陆创业板,开启了爱尔眼科的一段造富神话。
“如果给爱尔眼科上市十年的表现打分你会打多少?”“70分”。对于过去,爱尔眼科创始人陈邦较为满意,但也流露出遗憾,留下30分的空间,他希望在未来十年补足。
在创业板十周年之际,投中健康专访到陈邦,试图从创始人那里弄明白如今眼科行业龙头的高速发展得益于什么?下一个十年,爱尔眼科又有何打算?
加速快跑:内生增长+外延并购
在国内的民营眼科医院中,爱尔眼科并不是最早成立的,华厦眼科、何氏眼科等都要早于爱尔。但能够跑的如此之快,陈邦把其发展的秘诀归功于“内生增长为主,外延并购为辅”的企业战略。
有些人喜欢把爱尔的高速增长归功于其“精美”的并购方式。就在昨日,爱尔眼科还发布公告宣布拟收购中信产业基金、众生药业等旗下30家眼科医院。
大肆烧钱并购很容易造成资金吃紧,于任何一家企业,做大都是一件风险极高的冒险。但对于爱尔,至少在对外数据来看,快速打造百余家眼科连锁医院并没有看出对其产生的资金拖累。
2009-2018年,爱尔眼科经营性现金流由1.69亿元逐年增至14亿元,复合增速达到26.5%。从前不久发布的2019年前三季度财务数据来看,爱尔眼科经营活动产生的现金流量净额为18.53亿,同比增加50.59%。
究其原因,在于其采用“上市公司+PE”的运作模式,即爱尔眼科与PE机构共同成立产业并购基金,上市公司作为有限合伙人,PE作为普通合伙人,向社会募集资金来撬动杠杆。
一切源于2014年的转折。2012年2月,台湾眼科权威蔡瑞芳宣布个人将停做准分子屈光手术,因为他发现手术出现了后遗症。
安全性是医疗行业避不开的达摩克里斯之剑。“封刀门”事件引发了社会各界对手术安全性的质疑和讨论 ,行业风险对爱尔眼科的业绩也产生了不小的影响,营收增速从2011年52.54%猛降至25.14%,之后的两年影响持续,分别为21.02%、24.01%。
2013年下半年市场开始回温,抓住行业发展机遇完善医院网络布局,为分级诊疗创造基础性条件,实现医疗资源下沉的举措顺带提上日程。于是合伙人计划和产业基金的推行势在必然。
陈邦告诉投中健康,爱尔眼科的出资比例一般会控制在10%-20%之间,大部分钱来源于募资。爱尔眼科会先在体外培育标的,达标者通过现金+股票方式收入公司旗下,业绩纳入报表,达不到条件的在体外进一步加强培育。
事实证明,这确实是一个双赢的抉择。一方面,爱尔眼科借助资金杠杆得以扩张,另一方面也防止了快速扩张中低质量资源的注入。
从2015年起,爱尔眼科营收、净利增速开始双双加快。2015-2018年,营收和净利近三年复合增速分别高达36.3%、33.1%。
不过,大量非同一控制下的并购会造成巨额商誉。公开数据显示,截至2019年上半年末,爱尔眼科商誉已达24.4亿元,占其总资产比例为21.53%,占净资产比例达38.74%。巨额商誉伴随着极大的减值风险,部分人对爱尔眼科担忧的关键点也在于此。
陈邦对此回应投中健康:“如果财务上出现商誉减值,根本原因是对于并购项目的整合能力和驾驭水平出现了问题。如果能够持续不停地增长的话,商誉减值是没问题的,我们还保持一个稳健的发展方式。”
而与市场观点恰恰相反的是,陈邦认为内生增长才是爱尔眼科最主要发展动力,并购只是辅助手段。
“我们大部分医院是自建的,打个比方,如果说我们取得30%业绩增长,必定25%是靠内生增长,5%靠的是外延并购”。
从长远看,陈邦认为,利用产业基金并购的模式是阶段性、过渡性的。“随着上市公司自身的盈利能力和承载能力持续提高,自建的医院会逐步增多。预计再过五六年,基金投资的医院陆续装入上市公司后,产业基金模式就慢慢退出舞台了。”陈邦补充道。
把握进军节奏:分级连锁,上下联动
“虽然外面看起来我们的扩张速度很快,但是我们还是会把握着自己的节奏。”陈邦如是说。
那么,把握一个千亿市值体量上市公司的发展节奏,爱尔眼科的衡量标准是什么?
陈邦给出的答案是依据分级连锁推进的节奏。
实际上,爱尔眼科一直以来就以分级连锁为思路进行医院布局,采取的是“中心城市医院——省会城市医院——地级医院——县级医院”的模式,不同层级的医院拥有不同的功能定位。
据陈邦介绍,北上广深等一线城市医院以学术科研、处理疑难杂症为主; 省会城市、直辖市医院以省市内知名度较高的专家为主,承担集团主体业务; 地级市医院解决大部分眼科常见病和多发病,具有上下转诊功能;县级医院是基层医院角色,能解决常见眼科疾病,是向上转诊的通道。
对于分级连锁的推进节奏,在2019半年报业绩解读中,爱尔眼科表态称“不打无准备之战,不搞盲目激进扩张”。
根据公开资料,今年上半年,爱尔眼科共收购了晋中爱尔、上海爱尔睛亮、南京爱尔古柏、无锡爱尔、蚌埠爱尔和平、宜春爱尔、淄博康明、湘潭仁和、重庆爱尔儿童等13家医院。由此看来,现阶段地级城市布局力度最大。
陈邦也向投中健康坦言:“目前爱尔眼科的重点是把地级市做完,地级市的人员配备足够了的时候将开始配备县级。”
很明显,多层医疗体系离不开对人才的大量需求。相比中心城市和省会城市,地、县级别的医院对于优质医疗人才的需求更为强烈。对于爱尔,另一个重要的节奏把握尺度便是人才的配备进度。
从爱尔眼科的核心业务来看,屈光手术、白内障手术和视光服务,无论哪一业务,对于医生的依赖度都非常高。尤其在医疗人才短缺的情况下,笼络人才是企业建立核心壁垒的最大关键。
前十年的高速成长中,陈邦认为对人才的吸引和优化利用也是其市场竞争中的制胜关键。
爱尔眼科的合伙人计划也包括“医生合伙人”,这不仅让医生有正常的薪酬和奖金,还通过获得部分股权的方式分享所在单位的利润收益,从而激发员工的主人翁精神。
“一旦员工的角色发生了转变,自己的利益和公司、医院的利益息息相关时,他就会更加关注公司和医院的发展,更加自觉地提高医疗技术和改善对患者的服务。”陈邦表示。
而在其分级医疗体系中,爱尔眼科建立了自上到下的支持培训和资源共享体系。陈邦举例说道:“如地、县资源一体化过程中,县级市医院由地级市负责人负责管理,地级市科职人员会兼任县级医院院长,对县级医疗人员进行交流培训。”
陈邦介绍,目前爱尔眼科约有4800名眼科医生,占到中国眼科医生总人数的12%。
协调“公益”和“效益”发展,赢得市场信任
“我们在眼科医院这一块还只是起步,但在资本市场,我们获得的认可绝对一流。”在爱尔眼科未来十年战略发布会上,陈邦曾如是说。
这样的信心来源于爱尔眼科曾在2017年度获得过“最受投资者尊重上市公司”,也来源于在1000亿市值之际,仍有高瓴资本、淡马锡等资本加持。据陈邦介绍,目前爱尔眼科流通股东中,国际投资者占三分之一,且均为长线投资。
对于处理投资者关系获得资本市场认可,爱尔眼科有着自己独到的经验和大胆的创新力。
今年8月14日,爱尔眼科宣布在全国范围内,自2013年8月15日或之前起至通知发布日,凡连续持有600股或以上爱尔眼科股票的个人投资者,公司创始人陈邦、总裁李力将赠予100股爱尔眼科股票收益券。这一资本市场上史无前例的“送股票”事件稳定了一部分投资人的心,却也被人认为是爱尔眼科的一场“做秀”。
在陈邦看来,这只是其“为投资人着想”的一件小事。“小事情透露的是企业的思考方式,包括投资者关系处理,信息披露透明度,投资者开放日,一系列小事都说明爱尔眼科把投资人当成我们的主人。”陈邦表示。
但上市公司追求的是股东利益的最大化,医疗行业追求的是公益性,一味追求股东利益势必“失去民心”,如何平衡二者之间的关系呢?
对此,爱尔眼科通过“交叉补贴”的方式,形成了一个循环向好,资本和公益相辅相成的闭环。
在陈邦看来,作为上市公司,保障股东利益最大化就是要持续稳定地发展,取得更好的业绩。在公益方面,爱尔眼科通过给高端病人提供高端服务,把高毛利业务赚的钱补贴给低收入人群。
“通过商业的力量推动公益发展,而公益的发展对于树立爱尔在消费者心目中的品牌信心非常见效,品牌的提升又会带来更多病人,股东的收益便会越来越好。”陈邦介绍道。
下个十年,从零开始
当下医保资金紧缺,医保控费趋严,非公的营销模式和运营模式都受到阻力,公立医院正在紧追慢赶。对于爱尔眼科是否还能保持高速增长趋势,守住护城河,市场意见并不统一。
陈邦对此十分乐观。根据中商产业研究院公开信息,眼科医疗市场整体规模在2019年为1117亿元,爱尔眼科的市场占有率在8%至10%左右。因此,陈邦觉得“市场空间还非常大,医院品牌做得好,服务跟的上,就会有越来越多人愿意来看病,市场从竞争到竞合的发展,会促使爱尔成长的更快一点”。
陈邦认为,民营医院的竞争激活了行业,包括公立医院在内的眼科医疗整体水平都在快速增长。接下来,爱尔眼科将在科技水平、服务水平和管理水平上“三管齐下”来提高竞争壁垒。
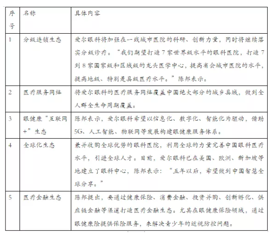
在未来十年的战略布局上,爱尔眼科已“心中有数”。陈邦向投中健康介绍,接下来将打造眼科医疗生态圈,具体围绕五方面进行:

下一个十年,被陈邦视作爱尔眼科“二次创业”,他很熟络的说出了三个目标:希望把爱尔眼科布局到中国广大的城乡县域;希望缩短跟国际眼科医疗的差距,甚至在某些方面引领全球;希望通过在全球设立科技创新孵化中心,未来能够对人类的眼科学作出贡献。
而谈及“二次创业”的心态,陈邦表示:“从零开始,再战十年”。
爱尔眼科上市十年,陈邦:从零起步,再战十年
从69亿到1200亿,下一个十年,爱尔眼科还会创造这样的神奇吗?
十年前的10月30日,28家登陆创业板的公司站在同一起跑线敲钟上市。之后,有人跑的快,有人跑的慢。
从市值69亿到现在近1200亿,营收、净利润年复合增长均超过30%,作为首批登上创业板的企业,爱尔眼科(300015.SZ)无疑是一骑绝尘的白马股,其表现一直备受市场瞩目。
回顾其发展历程,大致分为两个阶段:2002年到2009年,奠基时期;2009年至今,加速快跑时期。当然,快跑期间难免会走弯路,但可以说登陆创业板,开启了爱尔眼科的一段造富神话。
“如果给爱尔眼科上市十年的表现打分你会打多少?”“70分”。对于过去,爱尔眼科创始人陈邦较为满意,但也流露出遗憾,留下30分的空间,他希望在未来十年补足。
在创业板十周年之际,投中健康专访到陈邦,试图从创始人那里弄明白如今眼科行业龙头的高速发展得益于什么?下一个十年,爱尔眼科又有何打算?
加速快跑:内生增长+外延并购
在国内的民营眼科医院中,爱尔眼科并不是最早成立的,华厦眼科、何氏眼科等都要早于爱尔。但能够跑的如此之快,陈邦把其发展的秘诀归功于“内生增长为主,外延并购为辅”的企业战略。
有些人喜欢把爱尔的高速增长归功于其“精美”的并购方式。就在昨日,爱尔眼科还发布公告宣布拟收购中信产业基金、众生药业等旗下30家眼科医院。
大肆烧钱并购很容易造成资金吃紧,于任何一家企业,做大都是一件风险极高的冒险。但对于爱尔,至少在对外数据来看,快速打造百余家眼科连锁医院并没有看出对其产生的资金拖累。
2009-2018年,爱尔眼科经营性现金流由1.69亿元逐年增至14亿元,复合增速达到26.5%。从前不久发布的2019年前三季度财务数据来看,爱尔眼科经营活动产生的现金流量净额为18.53亿,同比增加50.59%。
究其原因,在于其采用“上市公司+PE”的运作模式,即爱尔眼科与PE机构共同成立产业并购基金,上市公司作为有限合伙人,PE作为普通合伙人,向社会募集资金来撬动杠杆。
一切源于2014年的转折。2012年2月,台湾眼科权威蔡瑞芳宣布个人将停做准分子屈光手术,因为他发现手术出现了后遗症。
安全性是医疗行业避不开的达摩克里斯之剑。“封刀门”事件引发了社会各界对手术安全性的质疑和讨论 ,行业风险对爱尔眼科的业绩也产生了不小的影响,营收增速从2011年52.54%猛降至25.14%,之后的两年影响持续,分别为21.02%、24.01%。
2013年下半年市场开始回温,抓住行业发展机遇完善医院网络布局,为分级诊疗创造基础性条件,实现医疗资源下沉的举措顺带提上日程。于是合伙人计划和产业基金的推行势在必然。
陈邦告诉投中健康,爱尔眼科的出资比例一般会控制在10%-20%之间,大部分钱来源于募资。爱尔眼科会先在体外培育标的,达标者通过现金+股票方式收入公司旗下,业绩纳入报表,达不到条件的在体外进一步加强培育。
事实证明,这确实是一个双赢的抉择。一方面,爱尔眼科借助资金杠杆得以扩张,另一方面也防止了快速扩张中低质量资源的注入。
从2015年起,爱尔眼科营收、净利增速开始双双加快。2015-2018年,营收和净利近三年复合增速分别高达36.3%、33.1%。
不过,大量非同一控制下的并购会造成巨额商誉。公开数据显示,截至2019年上半年末,爱尔眼科商誉已达24.4亿元,占其总资产比例为21.53%,占净资产比例达38.74%。巨额商誉伴随着极大的减值风险,部分人对爱尔眼科担忧的关键点也在于此。
陈邦对此回应投中健康:“如果财务上出现商誉减值,根本原因是对于并购项目的整合能力和驾驭水平出现了问题。如果能够持续不停地增长的话,商誉减值是没问题的,我们还保持一个稳健的发展方式。”
而与市场观点恰恰相反的是,陈邦认为内生增长才是爱尔眼科最主要发展动力,并购只是辅助手段。
“我们大部分医院是自建的,打个比方,如果说我们取得30%业绩增长,必定25%是靠内生增长,5%靠的是外延并购”。
从长远看,陈邦认为,利用产业基金并购的模式是阶段性、过渡性的。“随着上市公司自身的盈利能力和承载能力持续提高,自建的医院会逐步增多。预计再过五六年,基金投资的医院陆续装入上市公司后,产业基金模式就慢慢退出舞台了。”陈邦补充道。
把握进军节奏:分级连锁,上下联动
“虽然外面看起来我们的扩张速度很快,但是我们还是会把握着自己的节奏。”陈邦如是说。
那么,把握一个千亿市值体量上市公司的发展节奏,爱尔眼科的衡量标准是什么?
陈邦给出的答案是依据分级连锁推进的节奏。
实际上,爱尔眼科一直以来就以分级连锁为思路进行医院布局,采取的是“中心城市医院——省会城市医院——地级医院——县级医院”的模式,不同层级的医院拥有不同的功能定位。
据陈邦介绍,北上广深等一线城市医院以学术科研、处理疑难杂症为主; 省会城市、直辖市医院以省市内知名度较高的专家为主,承担集团主体业务; 地级市医院解决大部分眼科常见病和多发病,具有上下转诊功能;县级医院是基层医院角色,能解决常见眼科疾病,是向上转诊的通道。
对于分级连锁的推进节奏,在2019半年报业绩解读中,爱尔眼科表态称“不打无准备之战,不搞盲目激进扩张”。
根据公开资料,今年上半年,爱尔眼科共收购了晋中爱尔、上海爱尔睛亮、南京爱尔古柏、无锡爱尔、蚌埠爱尔和平、宜春爱尔、淄博康明、湘潭仁和、重庆爱尔儿童等13家医院。由此看来,现阶段地级城市布局力度最大。
陈邦也向投中健康坦言:“目前爱尔眼科的重点是把地级市做完,地级市的人员配备足够了的时候将开始配备县级。”
很明显,多层医疗体系离不开对人才的大量需求。相比中心城市和省会城市,地、县级别的医院对于优质医疗人才的需求更为强烈。对于爱尔,另一个重要的节奏把握尺度便是人才的配备进度。
从爱尔眼科的核心业务来看,屈光手术、白内障手术和视光服务,无论哪一业务,对于医生的依赖度都非常高。尤其在医疗人才短缺的情况下,笼络人才是企业建立核心壁垒的最大关键。
前十年的高速成长中,陈邦认为对人才的吸引和优化利用也是其市场竞争中的制胜关键。
爱尔眼科的合伙人计划也包括“医生合伙人”,这不仅让医生有正常的薪酬和奖金,还通过获得部分股权的方式分享所在单位的利润收益,从而激发员工的主人翁精神。
“一旦员工的角色发生了转变,自己的利益和公司、医院的利益息息相关时,他就会更加关注公司和医院的发展,更加自觉地提高医疗技术和改善对患者的服务。”陈邦表示。
而在其分级医疗体系中,爱尔眼科建立了自上到下的支持培训和资源共享体系。陈邦举例说道:“如地、县资源一体化过程中,县级市医院由地级市负责人负责管理,地级市科职人员会兼任县级医院院长,对县级医疗人员进行交流培训。”
陈邦介绍,目前爱尔眼科约有4800名眼科医生,占到中国眼科医生总人数的12%。
协调“公益”和“效益”发展,赢得市场信任
“我们在眼科医院这一块还只是起步,但在资本市场,我们获得的认可绝对一流。”在爱尔眼科未来十年战略发布会上,陈邦曾如是说。
这样的信心来源于爱尔眼科曾在2017年度获得过“最受投资者尊重上市公司”,也来源于在1000亿市值之际,仍有高瓴资本、淡马锡等资本加持。据陈邦介绍,目前爱尔眼科流通股东中,国际投资者占三分之一,且均为长线投资。
对于处理投资者关系获得资本市场认可,爱尔眼科有着自己独到的经验和大胆的创新力。
今年8月14日,爱尔眼科宣布在全国范围内,自2013年8月15日或之前起至通知发布日,凡连续持有600股或以上爱尔眼科股票的个人投资者,公司创始人陈邦、总裁李力将赠予100股爱尔眼科股票收益券。这一资本市场上史无前例的“送股票”事件稳定了一部分投资人的心,却也被人认为是爱尔眼科的一场“做秀”。
在陈邦看来,这只是其“为投资人着想”的一件小事。“小事情透露的是企业的思考方式,包括投资者关系处理,信息披露透明度,投资者开放日,一系列小事都说明爱尔眼科把投资人当成我们的主人。”陈邦表示。
但上市公司追求的是股东利益的最大化,医疗行业追求的是公益性,一味追求股东利益势必“失去民心”,如何平衡二者之间的关系呢?
对此,爱尔眼科通过“交叉补贴”的方式,形成了一个循环向好,资本和公益相辅相成的闭环。
在陈邦看来,作为上市公司,保障股东利益最大化就是要持续稳定地发展,取得更好的业绩。在公益方面,爱尔眼科通过给高端病人提供高端服务,把高毛利业务赚的钱补贴给低收入人群。
“通过商业的力量推动公益发展,而公益的发展对于树立爱尔在消费者心目中的品牌信心非常见效,品牌的提升又会带来更多病人,股东的收益便会越来越好。”陈邦介绍道。
下个十年,从零开始
当下医保资金紧缺,医保控费趋严,非公的营销模式和运营模式都受到阻力,公立医院正在紧追慢赶。对于爱尔眼科是否还能保持高速增长趋势,守住护城河,市场意见并不统一。
陈邦对此十分乐观。根据中商产业研究院公开信息,眼科医疗市场整体规模在2019年为1117亿元,爱尔眼科的市场占有率在8%至10%左右。因此,陈邦觉得“市场空间还非常大,医院品牌做得好,服务跟的上,就会有越来越多人愿意来看病,市场从竞争到竞合的发展,会促使爱尔成长的更快一点”。
陈邦认为,民营医院的竞争激活了行业,包括公立医院在内的眼科医疗整体水平都在快速增长。接下来,爱尔眼科将在科技水平、服务水平和管理水平上“三管齐下”来提高竞争壁垒。
在未来十年的战略布局上,爱尔眼科已“心中有数”。陈邦向投中健康介绍,接下来将打造眼科医疗生态圈,具体围绕五方面进行:
下一个十年,被陈邦视作爱尔眼科“二次创业”,他很熟络的说出了三个目标:希望把爱尔眼科布局到中国广大的城乡县域;希望缩短跟国际眼科医疗的差距,甚至在某些方面引领全球;希望通过在全球设立科技创新孵化中心,未来能够对人类的眼科学作出贡献。
而谈及“二次创业”的心态,陈邦表示:“从零开始,再战十年”。
0
第一时间获取股权投资行业新鲜资讯和深度商业分析,请在微信公众账号中搜索投中网,或用手机扫描左侧二维码,即可获得投中网每日精华内容推送。
发表评论
全部评论