新能源市场的竞争强度,已经让蔚来倍感压力。
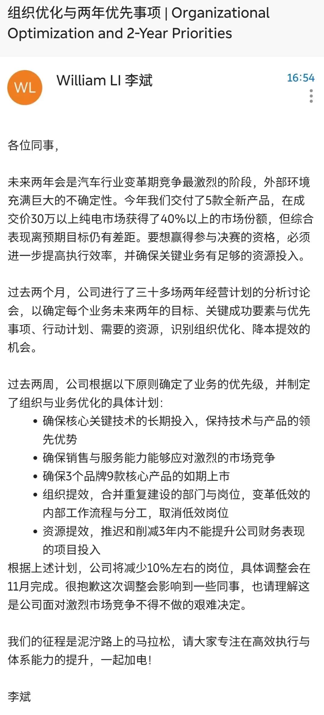
11月3日,蔚来汽车创始人李斌发布针对蔚来员工的全员信,信中强调在过去两周,蔚来根据业务的优先级,制定了组织与业务优化的具体计划,并确认将减少10%左右的岗位,具体调整会在11月完成。

来源:蔚来全员信截图
李斌的内部信也证实了此前的传闻。按照蔚来汽车2.68万名员工计算,此次裁员将涉及约2700人。不过,临近年底被裁员,对于蔚来员工而言并不友好。而在李斌内部信的前一天,蔚来刚辟谣裁员20%的消息。
对于裁员这件事,李斌自己也表示,“只要能发出工资,轻易不干裁员这事”。现在的蔚来已经发不出工资了吗?据蔚来2023年第二季度财报,其今年上半年,蔚来营收为194.5亿元,同比下降3.74%,净亏损高达109.26亿元,同比扩大139.1%,成为国内亏损最大的车企。
李斌也在信中表示,“今年我们交付了5款全新产品,在成交价30万以上纯电市场获得了40%以上的市场份额,但综合表现离预期目标仍有差距。”蔚来缩减或追平差距的目的,也是想要在新能源车市场激烈的竞争中,获得一个“决赛的资格”。
决赛前,蔚来压力山大
近日,蔚小理公布了今年10月份的销售数据,理想月销“如约”突破4万辆。小鹏也压线超过了2万辆的目标,与蔚来互换排名,回到第二位。而蔚来1.61万辆的销量成绩,与李斌“下半年月均销量超2万辆”的目标仍有距离。

来源:猎云网
其实,今年上半年蔚来的成绩已经不如人意了。据公开数据,今年上半年蔚来销量为5.5万辆,同比增长7.3%,而同期中国新能源车市零售同比增长37.3%,蔚来的销量表现低于市场总体情况,也低于理想和小鹏。
值得注意的是,在今年4月份上海车展开幕前夕,有报道称,在媒体沟通会上,李斌和现场用户打趣称,如果接下来每个月销量还是1万辆的话,自己就得和秦力洪找工作去了。而蔚来4月的销量仅有6658辆,从3月的1万余辆的销售数据上滑落。
对于今年下半年的规划,李斌曾直言“有信心让销量在下半年实现单月2万辆”。今年7月,蔚来交付量达2.05万辆,同比增长103.6%,只是超过2万辆的目标并没有持续完成。今年前10个月,蔚来共交付新车12.6万辆,年度交付24.5万辆的目标才刚刚过半。
截至今年10月,蔚来的产品矩阵中已有SUV ES8、ES7 、ES6、EC7,轿跑SUV EC6,轿车ET7、ET5及旅行车ET5T在内的8款车型,累计销售新车415623辆。
但问题是,蔚来似乎没有爆款再出现了。以9月销量为例,蔚来汽车旗下销量最高的车型为ES6,为7896辆,其余车型不足3000辆,而ES6是蔚来已上市多年并经过全新换代的车型,也有业内人士认为在产品更新节奏上,蔚来是有些失控的。
财报显示,2023年以来,蔚来汽车在业绩方面也不理想。蔚来今年一季度收入106.76亿元,环比2022年第四季度大跌33.54%。今年第二季度,蔚来更是交出了近年最差的一份业绩,其营收仅为87.7亿元,同比下降14.8%,毛利润为8700万元,同比下降 93.5%,净亏损达到60.558亿元。蔚来今年上半年的净亏损已经超过100亿元,同比呈扩大趋势。
此外,财报显示,蔚来在2023年第二季度的汽车毛利率为6.2%,而2022年第二季度为16.7%、2023年第一季度为5.1%。
蔚来表示,汽车毛利率较2022年第二季度有所下降,主要由于产品组合变动,部分被电池单位成本的下降所抵销。汽车毛利率较2023年第一季度有所提升,主要由于上一代ES8、ES6及EC6车型的促销折扣减少。
当前的蔚来事实上的境遇并不是非常乐观,李斌也意识到,“未来两年会是汽车行业变革期竞争最激烈的阶段,外部环境充满巨大的不确定性”。对于行业的判断,李斌曾表示,2019年之前是“组队集训”阶段,2019年到2024年是“资格赛”阶段,2024年是“决赛”阶段。
截至2023年上半年止,蔚来现金及现金等价物、受限制现金、短期投资及长期定期存款为人民币315亿元,考虑到蔚来当前半年就亏损超100亿的速度,蔚来想要进行调整,确实是时间紧、任务重。
蔚来需要降本增效
蔚来的压力又该如何缓解呢?
此次裁员也不是毫无征兆。今年年初,李斌发布的全员信中就提到要精简团队。信中指出,2022年团队持续扩张,但职责不清晰、目标不一致、流程不完善、重复建设的情况比比皆是,效率还有非常大的提升空间。
如今发生的一切与蔚来追求“高大全”分不开。蔚来内部业务部门众多,既要做汽车,还要操作系统、芯片、电池,甚至手机都有专门的部门在做。
2022年,蔚来团队扩张,为了实现2023年销量翻一倍的目标而盲目加大招聘力度。原本紧密的组织因大量人员涌入变得松散,并且新业务线的筹建中,手机、出海、芯片、子品牌阿尔卑斯和萤火虫都缺人,也只能招聘更多的人。
一番操作下来,蔚来的员工已经接近3万人,比理想和小鹏还要多出不少,但效率却没有得到提升。
蔚来对于组织臃肿的问题不是完全的后知后觉,今年初李斌就决定精简团队。先是在蔚来的销售门店、交付线进行了一定规模的裁员,然后专门负责用户试驾、门店员工培训等业务的NPE部门也已被解散,员工或选择转岗,或领取补偿后离开。此外,今年也接连有消息传出蔚来正在推迟部分业务的进展。
根据李斌此次的公开信,蔚来进行了三十多场两年经营计划的分析讨论会,以确定每个业务未来两年的目标、关键成功要素与优先事项、行动计划、需要的资源,识别组织优化、降本提效的机会。
蔚来根据以下原则确定了业务的优先级,并制定了组织与业务优化的具体计划:
1.确保核心关键技术的长期投入,保持技术与产品的领先优势;
2.确保销售与服务能力能够应对激烈的市场竞争;
3.确保3个品牌9款核心产品的如期上市;
4.组织提效,合并重复建设的部门与岗位,变革低效的内部工作流程与分工,取消低效岗位资源提效,推迟和削减3年内不能提升公司财务表现的项目投入。
基于此,蔚来将裁撤10%的员工。据蔚来2022年年报,蔚来共有2.68万名员工,此次预计裁撤约2700名员工。
李斌在去年还表示,“只要能发出工资,轻易不干裁员这事”。但不轻易裁员的蔚来,也并非没有过裁员的先例。
据悉,在号称蔚来最黑暗的2019年,李斌成为了当年“最惨的人”。在2019年3月,李斌曾发布内部信,承认蔚来汽车在快速发展中出现了一些人员的冗余,上半年要对现有团队进行3%的优化,将总人数控制在9500人以内。而同年8月,李斌再次发表内部信,承认因为行业和公司形势发生重大变化,确认蔚来在9月再裁员1200人。
那一年,蔚来正在频频上头条,汽车召回、股价暴跌至1.19美元/股、裁员等消息接踵而至。最终,2019年,蔚来净亏损达到112.96亿元人民币。
从2020年开始,新能源市场起风,蔚来顺势站在了风口上。2020年,合肥向李斌伸出了橄榄枝,与蔚来汽车签订了一笔70亿元的股权融资。这笔投资为蔚来带来了新的生机,此后的三年里,蔚来销量开始回暖,亏损不断缩减,股价也回归正常水平。
现在压力太大,蔚来有一种重新面对19年黑暗时刻的感觉。不过,这次的橄榄枝已经尽早地抛来了。2023年6月,蔚来汽车宣布,阿联酋阿布扎比投资机构CYVNHoldings将通过定向增发新股和老股转让的方式,向蔚来进行总计约11亿美元(当期约合人民币79亿元)的战略投资,7月这一交易已经完成。
但在市场还在洗牌,蔚来要想“赢得参与决赛的资格,必须进一步提高执行效率,并确保关键业务有足够的资源投入”。
李斌痛下决心,蔚来裁员10%
蔚来重新确定业务优先级。
新能源市场的竞争强度,已经让蔚来倍感压力。
11月3日,蔚来汽车创始人李斌发布针对蔚来员工的全员信,信中强调在过去两周,蔚来根据业务的优先级,制定了组织与业务优化的具体计划,并确认将减少10%左右的岗位,具体调整会在11月完成。
来源:蔚来全员信截图
李斌的内部信也证实了此前的传闻。按照蔚来汽车2.68万名员工计算,此次裁员将涉及约2700人。不过,临近年底被裁员,对于蔚来员工而言并不友好。而在李斌内部信的前一天,蔚来刚辟谣裁员20%的消息。
对于裁员这件事,李斌自己也表示,“只要能发出工资,轻易不干裁员这事”。现在的蔚来已经发不出工资了吗?据蔚来2023年第二季度财报,其今年上半年,蔚来营收为194.5亿元,同比下降3.74%,净亏损高达109.26亿元,同比扩大139.1%,成为国内亏损最大的车企。
李斌也在信中表示,“今年我们交付了5款全新产品,在成交价30万以上纯电市场获得了40%以上的市场份额,但综合表现离预期目标仍有差距。”蔚来缩减或追平差距的目的,也是想要在新能源车市场激烈的竞争中,获得一个“决赛的资格”。
决赛前,蔚来压力山大
近日,蔚小理公布了今年10月份的销售数据,理想月销“如约”突破4万辆。小鹏也压线超过了2万辆的目标,与蔚来互换排名,回到第二位。而蔚来1.61万辆的销量成绩,与李斌“下半年月均销量超2万辆”的目标仍有距离。
来源:猎云网
其实,今年上半年蔚来的成绩已经不如人意了。据公开数据,今年上半年蔚来销量为5.5万辆,同比增长7.3%,而同期中国新能源车市零售同比增长37.3%,蔚来的销量表现低于市场总体情况,也低于理想和小鹏。
值得注意的是,在今年4月份上海车展开幕前夕,有报道称,在媒体沟通会上,李斌和现场用户打趣称,如果接下来每个月销量还是1万辆的话,自己就得和秦力洪找工作去了。而蔚来4月的销量仅有6658辆,从3月的1万余辆的销售数据上滑落。
对于今年下半年的规划,李斌曾直言“有信心让销量在下半年实现单月2万辆”。今年7月,蔚来交付量达2.05万辆,同比增长103.6%,只是超过2万辆的目标并没有持续完成。今年前10个月,蔚来共交付新车12.6万辆,年度交付24.5万辆的目标才刚刚过半。
截至今年10月,蔚来的产品矩阵中已有SUV ES8、ES7 、ES6、EC7,轿跑SUV EC6,轿车ET7、ET5及旅行车ET5T在内的8款车型,累计销售新车415623辆。
但问题是,蔚来似乎没有爆款再出现了。以9月销量为例,蔚来汽车旗下销量最高的车型为ES6,为7896辆,其余车型不足3000辆,而ES6是蔚来已上市多年并经过全新换代的车型,也有业内人士认为在产品更新节奏上,蔚来是有些失控的。
财报显示,2023年以来,蔚来汽车在业绩方面也不理想。蔚来今年一季度收入106.76亿元,环比2022年第四季度大跌33.54%。今年第二季度,蔚来更是交出了近年最差的一份业绩,其营收仅为87.7亿元,同比下降14.8%,毛利润为8700万元,同比下降 93.5%,净亏损达到60.558亿元。蔚来今年上半年的净亏损已经超过100亿元,同比呈扩大趋势。
此外,财报显示,蔚来在2023年第二季度的汽车毛利率为6.2%,而2022年第二季度为16.7%、2023年第一季度为5.1%。
蔚来表示,汽车毛利率较2022年第二季度有所下降,主要由于产品组合变动,部分被电池单位成本的下降所抵销。汽车毛利率较2023年第一季度有所提升,主要由于上一代ES8、ES6及EC6车型的促销折扣减少。
当前的蔚来事实上的境遇并不是非常乐观,李斌也意识到,“未来两年会是汽车行业变革期竞争最激烈的阶段,外部环境充满巨大的不确定性”。对于行业的判断,李斌曾表示,2019年之前是“组队集训”阶段,2019年到2024年是“资格赛”阶段,2024年是“决赛”阶段。
截至2023年上半年止,蔚来现金及现金等价物、受限制现金、短期投资及长期定期存款为人民币315亿元,考虑到蔚来当前半年就亏损超100亿的速度,蔚来想要进行调整,确实是时间紧、任务重。
蔚来需要降本增效
蔚来的压力又该如何缓解呢?
此次裁员也不是毫无征兆。今年年初,李斌发布的全员信中就提到要精简团队。信中指出,2022年团队持续扩张,但职责不清晰、目标不一致、流程不完善、重复建设的情况比比皆是,效率还有非常大的提升空间。
如今发生的一切与蔚来追求“高大全”分不开。蔚来内部业务部门众多,既要做汽车,还要操作系统、芯片、电池,甚至手机都有专门的部门在做。
2022年,蔚来团队扩张,为了实现2023年销量翻一倍的目标而盲目加大招聘力度。原本紧密的组织因大量人员涌入变得松散,并且新业务线的筹建中,手机、出海、芯片、子品牌阿尔卑斯和萤火虫都缺人,也只能招聘更多的人。
一番操作下来,蔚来的员工已经接近3万人,比理想和小鹏还要多出不少,但效率却没有得到提升。
蔚来对于组织臃肿的问题不是完全的后知后觉,今年初李斌就决定精简团队。先是在蔚来的销售门店、交付线进行了一定规模的裁员,然后专门负责用户试驾、门店员工培训等业务的NPE部门也已被解散,员工或选择转岗,或领取补偿后离开。此外,今年也接连有消息传出蔚来正在推迟部分业务的进展。
根据李斌此次的公开信,蔚来进行了三十多场两年经营计划的分析讨论会,以确定每个业务未来两年的目标、关键成功要素与优先事项、行动计划、需要的资源,识别组织优化、降本提效的机会。
蔚来根据以下原则确定了业务的优先级,并制定了组织与业务优化的具体计划:
1.确保核心关键技术的长期投入,保持技术与产品的领先优势;
2.确保销售与服务能力能够应对激烈的市场竞争;
3.确保3个品牌9款核心产品的如期上市;
4.组织提效,合并重复建设的部门与岗位,变革低效的内部工作流程与分工,取消低效岗位资源提效,推迟和削减3年内不能提升公司财务表现的项目投入。
基于此,蔚来将裁撤10%的员工。据蔚来2022年年报,蔚来共有2.68万名员工,此次预计裁撤约2700名员工。
李斌在去年还表示,“只要能发出工资,轻易不干裁员这事”。但不轻易裁员的蔚来,也并非没有过裁员的先例。
据悉,在号称蔚来最黑暗的2019年,李斌成为了当年“最惨的人”。在2019年3月,李斌曾发布内部信,承认蔚来汽车在快速发展中出现了一些人员的冗余,上半年要对现有团队进行3%的优化,将总人数控制在9500人以内。而同年8月,李斌再次发表内部信,承认因为行业和公司形势发生重大变化,确认蔚来在9月再裁员1200人。
那一年,蔚来正在频频上头条,汽车召回、股价暴跌至1.19美元/股、裁员等消息接踵而至。最终,2019年,蔚来净亏损达到112.96亿元人民币。
从2020年开始,新能源市场起风,蔚来顺势站在了风口上。2020年,合肥向李斌伸出了橄榄枝,与蔚来汽车签订了一笔70亿元的股权融资。这笔投资为蔚来带来了新的生机,此后的三年里,蔚来销量开始回暖,亏损不断缩减,股价也回归正常水平。
现在压力太大,蔚来有一种重新面对19年黑暗时刻的感觉。不过,这次的橄榄枝已经尽早地抛来了。2023年6月,蔚来汽车宣布,阿联酋阿布扎比投资机构CYVNHoldings将通过定向增发新股和老股转让的方式,向蔚来进行总计约11亿美元(当期约合人民币79亿元)的战略投资,7月这一交易已经完成。
但在市场还在洗牌,蔚来要想“赢得参与决赛的资格,必须进一步提高执行效率,并确保关键业务有足够的资源投入”。
0
第一时间获取股权投资行业新鲜资讯和深度商业分析,请在微信公众账号中搜索投中网,或用手机扫描左侧二维码,即可获得投中网每日精华内容推送。
发表评论
全部评论