股权激励,是科技企业较常用的激励机制,也是企业核心岗位引才留才的方式之一,具有“四两拨千斤”之效能。那么,何为股权激励?如何设计搭建?如何规避风险?近日,元禾汇CEO沙龙围绕企业关注的非上市公司股权激励问题,联合通商律所从IPO视角及实操避坑维度进行了深度探讨,典晶生物、芯路半导体等企业创始人参加活动。

以下,我们选取了分享嘉宾的观点,期望对你有所启发。
重新认识股权激励
什么是股权激励?它的本质和核心在于,它是公司和激励对象双方之间的交易和博弈。在股权激励中,公司更侧重“股权”,需要思考的是:激励方式如何选择?是否能够保证控制权稳定?需承担的激励成本是否会过高?是否能够达到激励效果?激励对象更侧重“激励”,在乎的是获得经济利益和对公司决策和治理的参与感。
结合实际案例,建议非上市公司参照上市审核规则制定股权激励,原因在于,一方面公司上市是激励对象能够最终获益的最佳方式之一,另一方面参考上市审核规则进行规范能够一定程度上减少公司产生股权纠纷的风险,而公司股权存在纠纷、不清晰不稳定,也是上市审核规则的“红线”。
非上市公司股权激励八大实务要点
激励形式
目前市面上较为流行的三种股权激励方式是实股激励、期权、虚拟股权。
1)实股(含限制性股票)
实股激励目前操作案例较多,涵义就是激励对象实际持股,成为公司股东,享有股权的所有权和分红权。
优势:
• 实际持股,激励效果好。
• 采用限制性股权激励对于公司和激励对象来说更能达到权利义务的平衡。
• 一定程度上能够保证公司股权清晰。(股权清晰稳定是未来上市监管审核最关注的问题之一,它影响着公司的上市发行条件。)
劣势:
• 激励对象的调整及变动均涉及工商、税务登记,存在时间成本。
• 通常需支付一定对价,存在即时的认购资金压力。
PS.一个容易混淆的概念:员工持股计划。员工持股计划的涵义小于股权激励,最明显的表现为员工持股计划的持股主体通常均为公司员工,且入股价格可能较高。即使入股价格高,但也因属于公司给予了投资机会而可以被认定为股权激励。根据证券监管审核要求,员工持股计划符合“闭环原则”,持股平台可只算做一个股东,在持股员工人数较多的情况下,能够避免违反上市监管审核中股东不能超200人的规定。
2)期权
期权是在未来一定期限内以预先确定的条件购买公司一定数量股份的权利。
优势:
• 行权前份额变动无需进行工商变更,便于管理。
• 行权前无需支付对价,减轻认购压力。
劣势:
• 行权前未持有股权、未支付对价,激励效果不确定。
• 上市前未行权完毕影响公司股权清晰稳定性。
3)虚拟股权
虚拟股权是非实际持股,不享有股权的所有权、表决权、处分权,通常享有分红权及其他股份增值收益。
优势:
• 形式虚拟,授予灵活,回购不受限。
• 通常为无偿或名义对价,减轻认购压力。
• 不受外籍员工等身份限制。
劣势:
• 创业初期可能无法分红。
• 未实际持有股权,长期激励效果较差。
• 存在被认定股权代持的风险。
_ |
小结:公司需结合实际需求选择适合的激励方式:如果想要立刻获得员工支付的对价,通过股权激励获得资金支持,则可以考虑选择实股;公司想要降低管理成本,避免频繁的股权变动,则可以考虑选择期权;如果公司目前拥有较多的可分配利润,也想给员工分红,则可以考虑选择虚拟股权。方式没有对错,适合公司的就是最好的选择。 |
激励对象

激励份额
1)激励总量
除“首发申报前制定、上市后实施的期权激励计划”和国企进行股权激励具有较为明确的总量及个量限制外,民营企业的股权激励总量没有明确的法规限制。市场案例中股权激励总量在3%-20%之间均有,其中5%-10%较多。激励总量的确定主要需考虑三点:一是避免影响控制权;二是员工可以接受的认股数量;三是外部投资人的诉求。
2)单体数量
每一个人能拿到多少份额?没有严格的限制,核心是分配原则必须要明确以及合情合理。
3)总量分配
确定了每个人要发的数量和总量之后,是一次性发放,还是说分批发放?一次性发放常见于公司已经发展多年都没有做股权激励,在申报上市之前做一次,一次性把想激励的员工全都纳入进来。一些初创企业考虑到公司业务发展的不确定性,则更多的考虑分批发放。
4)预留股权/期权
预留股权/期权在上市之前是可以操作的,但是有一个问题,就是会存在股权代持和股份清晰的质疑,这就是最核心的问题。如果公司要上市,一定要在上市申报之前清理掉预留股权,直接落实到具体的激励对象人,如果落不到,剩余的就留在自己手上,实控人当时拿着就归实控人,某个高管拿着就归高管,某个平台拿着就在平台上。
激励价格
激励价格是股权激励中最重要的要点、痛点。激励价格如明显不合理,会导致证监会和交易所对股权是否存在代持、是否清晰稳定产生质疑。激励价格通常有五大类主要的定价方式。
1)净资产值
• 常见的定价依据,具备合理性。
• 未开展过外部融资时适用。
• 较难适用于研发企业,更适合实业企业。
2)最近一轮融资估值
• 较适用于估值模型成熟的行业,如医药研发、半导体。
3)评估值
• 第三方评估,客观、合理。
• 可作为事后补救措施。
4)市场可比公司估值
• 适用于公司已经在IPO申报阶段或进入报告期。
5)其他
• 注册资本。
• 零元或名义对价。
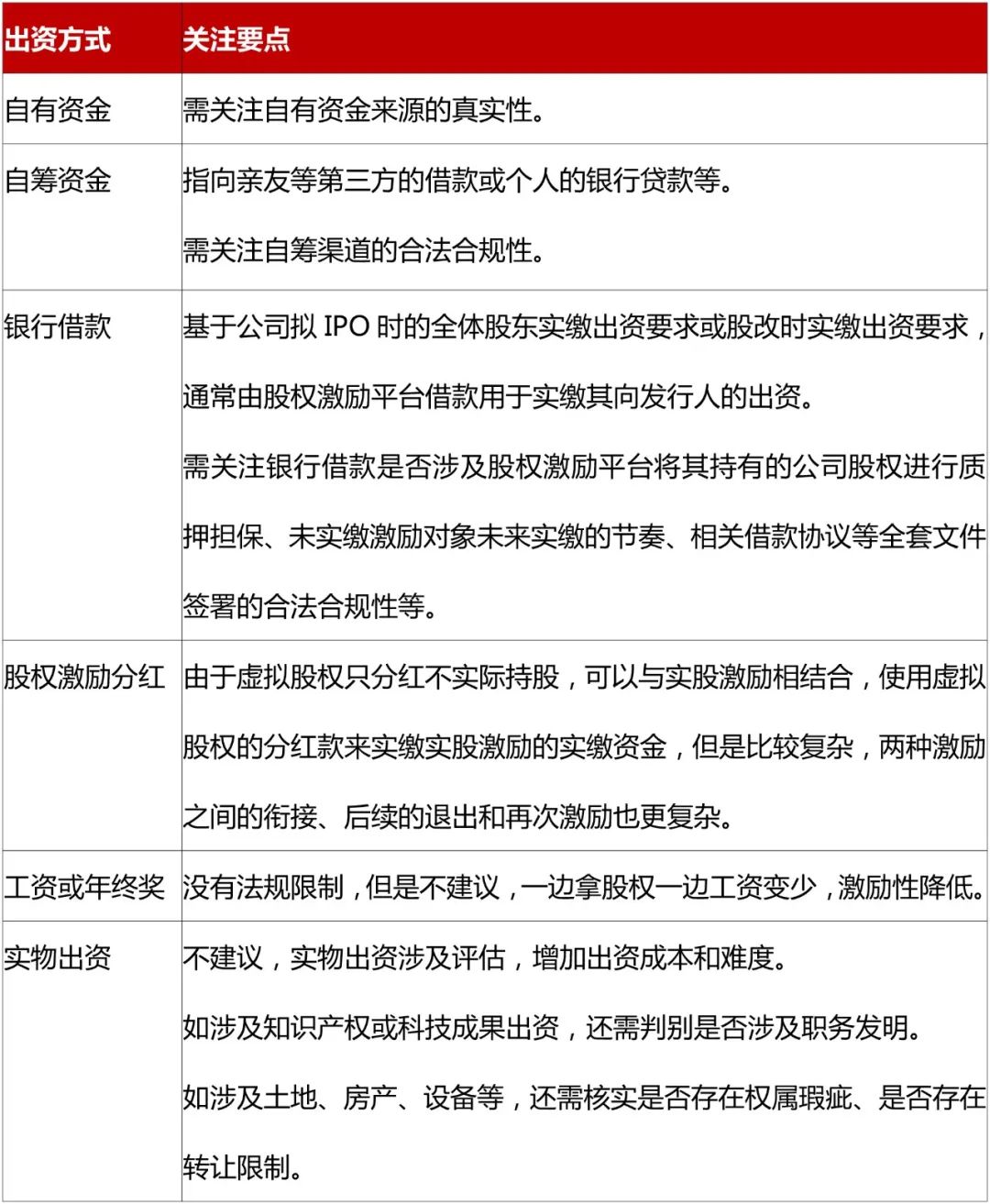
出资来源

持股方式
1)直接持股

优势:
• 直接享有表决权,可以参与到公司治理,激励效果更强。
• 公司上市且锁定期届满后可直接在二级市场进行股票买卖。
劣势
• 需考虑股东人数超200人问题。
• 历次变更均涉及公司层面工商、税务手续。
• 持股架构分散,不利于决策。
2)持股平台间接持股
持股平台间接持股有两种方式,一个是合伙企业,一个是有限公司。
合伙企业的优势:
• GP持有少量份额即可控制平台。
• 入伙及退伙程序更具灵活性。
• 间接转让份额时纳税更低。
选择用合伙企业去持股也有两种方式。合伙企业GP既可以由实际控制人或者是高管,或者某个员工担任,也可以通过实际控制人/高管直接去设置一个公司,无论是一人有限责任公司,还是说好几个高管设立一个公司,再去当GP。

GP为实控人/高管的优势:
• 个人就合伙企业债务需承担无限连带责任。
GP为一人有限公司的优势:
• 有限公司可以隔离普通合伙人无限连带风险。
• 转股涉及缴税及收益留存,比个人更为灵活。
3)红筹架构
持股平台管理模式:
BVI公司,董事拥有重大事项决策权。
中国籍自然人涉及办理外汇37号文登记,人数较多的情况下较难办理。
外国籍自然人不涉及办理37号文登记,建议与中国籍自然人分别设立不同持股平台。
如何进
1)母公司vs子公司?
是在母公司激励,还是在子公司激励?母公司激励是主流,但如公司业务划分明显,未来有分拆上市需求,或母公司仅为控股平台公司,则也可以在子公司激励。
2)增资vs老股转让?
公司要考虑自己的实际需求,一是如果公司有获得现实营运资金的需求,可以考虑选择增资的方式;二是要考虑股权稀释可能导致的控制权变更问题及外部投资人是否接受;三是要考虑所得税问题,增资不涉及所得税,但是股老股转让,前一次和后一次的价格差异比较大就涉及到缴纳所得税,公司要根据现在股权的价值和缴纳所得税的可能性和风险,再去设计到底是选增资,还是转让。
3)实控人转vs投资人转?
老股转让要考虑是实控人转还是投资人转,在实操中,两者均可能涉及计提股份支付,但投资人转让存在被质疑是否存在利益输送的风险。
如何退
1)退出情况
哪些情况下必须要退?大概分为三种情况:无过错(善意离职、退休)、有过错(恶意离职、违法违纪)、意外情况(死亡、离婚、法院强制执行)。三种不同退出情况对应的退出价格都有不同的设定,我们不建议不区分退出情况,任何人退出都设定一样的价格。
2)退出方式/路径
合伙企业和有限公司有不同的退出路径。
合伙企业可以选择GP回购或GP指定的主体回购,回购之后的股份可以用作下一次激励;也可以根据《合伙企业法》的规定按照不同的退出情况选择协议退伙、当然退伙、除名退伙。
有限责任公司可以选择公司平台回购,但需履行减资程序,时间较长、程序较为复杂;也可以选择实控人或其指定的主体回购。
3)退出价格
可以按照不同的退出情况约定不同的退出价格,比如无过错退出可以给予投资成本+固定收益,有过错则只能原价退回等方式。
七大避坑指南
_ |
踩坑细节:未分批发放和合理预留股权。 避坑指南:做好股权激励规划、预留足够的激励份额。 |
• 做好股权激励的规划,把股权激励和公司融资、引入外部投资人的计划安排进行统筹考虑。
• 留出变动的空间和余地,尽量分批次发放,避免一次性发放完毕。
• 如选择一次性发完的,建议实际控制人作为ESOP平台的GP多持有一些份额,以应对后续引入新的核心人员时,可以直接受让实际控制人在ESOP平台上的出资份额。
_ |
踩坑细节:未选择合适的人员担任GP、被激励对象进出机制不合理。 避坑指南:选择合适的人做GP、被激励对象进出机制要合理。 |
• 实践中,民营企业多数会选择由实际控制人作为ESOP平台的GP,以在未来上市时加强对公司控制权的论证和保障自身对ESOP平台的管控力。如公司希望在上市后ESOP平台能尽早解锁,避免和控股股东共同锁定三年的监管要求,建议尽量选择公司值得信赖的员工或高管,以避免后续因人员离职导致频繁更换GP。
• 如由公司高管或者值得信赖的员工作为GP,且其同样作为被激励对象持有一定份额的,则对被激励对象的进出机制要合理设置,如被激励对象的进出均需通过GP作为“中间人”完成的,则需要和主管税局沟通GP的税基,以避免其因配合公司的行为给员工的利益造成伤害。
_ |
踩坑细节:持股平台持有的公司注册资本增加,持股平台出资份额未相应增加。 避坑指南:使用同一持股平台进行多轮股权激励时,需要及时调整持股平台的出资份额。 |
• ESOP平台除持有公司股权外,一般并不进行其他的对外投资行为。如使用同一持股平台进行多轮股权激励时,需要注意当持股平台直接持有的标的公司注册资本扩大时,持股平台的出资份额需要相应按比例放大,以保证被激励对象间接持有的公司股权比例不发生变化。
• 此外,如公司进行多轮股权激励,可以考虑单独就每轮股权激励设立单独的持股平台,同一个投资价格、同期被激励的对象放到同一个平台中进行管理。
_ |
踩坑细节:持股平台使用工商制式文件,照搬合伙企业法,未区分股权激励下财产权和表决权的分离。 避坑指南:在合伙企业层面通过GP、LP的决策权限的划分设置分离持股平台的财产权和表决权。 |
• 有限合伙企业是最常用的持股平台,可以通过普通合伙人和有限合伙人的设置,将持股平台作为公司股东的财产权和表决权进行明晰的分离。
• 而持股平台的设置与管理,很大程度上依赖于持股平台的治理规则,因此需要在合伙协议中相应设置普通合伙人的特殊权利、以及有限合伙人的配合义务条款。因此,在设置持股平台时,如使用工商部门的制式文件或者完全照搬合伙企业法的相关约定,则无法满足持股平台的运行需求,在后续股权激励计划实施过程中也会面临无法执行和执行不顺畅的尴尬。
_ |
踩坑细节:股权激励的全套文件都提交股东会审议,后续发生任何变动均需重新履行股东会审议程序。 避坑指南:股东会审批股权激励方案及整体激励份额,具体细节授权公司经营管理层执行落地。 |
• 一般而言,如通过增资或转让老股的方式进行股权激励的,因涉及公司直接层面的股东变化需要根据公司法履行股东会审批流程,且股权激励一般涉及被激励对象按照引入外部投资人的折扣价取得被激励股权,相应的会涉及股份支付等财务处理,所以如无特殊考虑的,建议由股东会审批通过股权激励方案。
• 在股东会审批股权激励时,一般通过股权激励方案及公司层面进行股权激励的整体份额即可,股权激励的具体名单,以及分配给每个激励对象具体的份额在股东会决议中授权董事会或者经营管理层执行即可。
_ |
踩坑细节:直接在公司层面持股,未设置持股平台持股,后续员工进出不停进行工商变更。 避坑指南:避免被激励对象在公司层面直接持股。 |
激励对象直接持有拟上市公司的股权对实施股权激励的公司来说缺点较多,具体而言:
• 个人直接持股的情况下,不便于公司管理被激励对象,员工的入股、退出需要在相关工商部门履行公司股东变更登记等手续;
• 召开股东会的程序较为复杂,参与人员可能过多,且表决权分散;如后续在公司上市过程中员工不配合公司签署相关文件的,会影响公司后续的上市整体安排。
_ |
踩坑细节:退出价格不明确,仅写明协商定价,协商不成员工不配合签字退出。 避坑指南:对于被激励股权的流转机制尽量约定明确、详细。 |
• 避免在退出价格上使用后续协商一致、另行协商等模糊词语。
• 对于被激励股权的流转机制尽可能约定的明确、详细,对于不同情形下退出的价格约定需明确、尽量避免后续执行过程中出现无法被涵盖的退出情形和在某一情形下退出未约定价格的情况。
非上市公司股权激励八大实务要点和七大避坑指南
何为股权激励?如何设计搭建?如何规避风险?
股权激励,是科技企业较常用的激励机制,也是企业核心岗位引才留才的方式之一,具有“四两拨千斤”之效能。那么,何为股权激励?如何设计搭建?如何规避风险?近日,元禾汇CEO沙龙围绕企业关注的非上市公司股权激励问题,联合通商律所从IPO视角及实操避坑维度进行了深度探讨,典晶生物、芯路半导体等企业创始人参加活动。
以下,我们选取了分享嘉宾的观点,期望对你有所启发。
重新认识股权激励
什么是股权激励?它的本质和核心在于,它是公司和激励对象双方之间的交易和博弈。在股权激励中,公司更侧重“股权”,需要思考的是:激励方式如何选择?是否能够保证控制权稳定?需承担的激励成本是否会过高?是否能够达到激励效果?激励对象更侧重“激励”,在乎的是获得经济利益和对公司决策和治理的参与感。
结合实际案例,建议非上市公司参照上市审核规则制定股权激励,原因在于,一方面公司上市是激励对象能够最终获益的最佳方式之一,另一方面参考上市审核规则进行规范能够一定程度上减少公司产生股权纠纷的风险,而公司股权存在纠纷、不清晰不稳定,也是上市审核规则的“红线”。
非上市公司股权激励八大实务要点
激励形式
目前市面上较为流行的三种股权激励方式是实股激励、期权、虚拟股权。
1)实股(含限制性股票)
实股激励目前操作案例较多,涵义就是激励对象实际持股,成为公司股东,享有股权的所有权和分红权。
优势:
• 实际持股,激励效果好。
• 采用限制性股权激励对于公司和激励对象来说更能达到权利义务的平衡。
• 一定程度上能够保证公司股权清晰。(股权清晰稳定是未来上市监管审核最关注的问题之一,它影响着公司的上市发行条件。)
劣势:
• 激励对象的调整及变动均涉及工商、税务登记,存在时间成本。
• 通常需支付一定对价,存在即时的认购资金压力。
PS.一个容易混淆的概念:员工持股计划。员工持股计划的涵义小于股权激励,最明显的表现为员工持股计划的持股主体通常均为公司员工,且入股价格可能较高。即使入股价格高,但也因属于公司给予了投资机会而可以被认定为股权激励。根据证券监管审核要求,员工持股计划符合“闭环原则”,持股平台可只算做一个股东,在持股员工人数较多的情况下,能够避免违反上市监管审核中股东不能超200人的规定。
2)期权
期权是在未来一定期限内以预先确定的条件购买公司一定数量股份的权利。
优势:
• 行权前份额变动无需进行工商变更,便于管理。
• 行权前无需支付对价,减轻认购压力。
劣势:
• 行权前未持有股权、未支付对价,激励效果不确定。
• 上市前未行权完毕影响公司股权清晰稳定性。
3)虚拟股权
虚拟股权是非实际持股,不享有股权的所有权、表决权、处分权,通常享有分红权及其他股份增值收益。
优势:
• 形式虚拟,授予灵活,回购不受限。
• 通常为无偿或名义对价,减轻认购压力。
• 不受外籍员工等身份限制。
劣势:
• 创业初期可能无法分红。
• 未实际持有股权,长期激励效果较差。
• 存在被认定股权代持的风险。
_
小结:公司需结合实际需求选择适合的激励方式:如果想要立刻获得员工支付的对价,通过股权激励获得资金支持,则可以考虑选择实股;公司想要降低管理成本,避免频繁的股权变动,则可以考虑选择期权;如果公司目前拥有较多的可分配利润,也想给员工分红,则可以考虑选择虚拟股权。方式没有对错,适合公司的就是最好的选择。
激励对象
激励份额
1)激励总量
除“首发申报前制定、上市后实施的期权激励计划”和国企进行股权激励具有较为明确的总量及个量限制外,民营企业的股权激励总量没有明确的法规限制。市场案例中股权激励总量在3%-20%之间均有,其中5%-10%较多。激励总量的确定主要需考虑三点:一是避免影响控制权;二是员工可以接受的认股数量;三是外部投资人的诉求。
2)单体数量
每一个人能拿到多少份额?没有严格的限制,核心是分配原则必须要明确以及合情合理。
3)总量分配
确定了每个人要发的数量和总量之后,是一次性发放,还是说分批发放?一次性发放常见于公司已经发展多年都没有做股权激励,在申报上市之前做一次,一次性把想激励的员工全都纳入进来。一些初创企业考虑到公司业务发展的不确定性,则更多的考虑分批发放。
4)预留股权/期权
预留股权/期权在上市之前是可以操作的,但是有一个问题,就是会存在股权代持和股份清晰的质疑,这就是最核心的问题。如果公司要上市,一定要在上市申报之前清理掉预留股权,直接落实到具体的激励对象人,如果落不到,剩余的就留在自己手上,实控人当时拿着就归实控人,某个高管拿着就归高管,某个平台拿着就在平台上。
激励价格
激励价格是股权激励中最重要的要点、痛点。激励价格如明显不合理,会导致证监会和交易所对股权是否存在代持、是否清晰稳定产生质疑。激励价格通常有五大类主要的定价方式。
1)净资产值
• 常见的定价依据,具备合理性。
• 未开展过外部融资时适用。
• 较难适用于研发企业,更适合实业企业。
2)最近一轮融资估值
• 较适用于估值模型成熟的行业,如医药研发、半导体。
3)评估值
• 第三方评估,客观、合理。
• 可作为事后补救措施。
4)市场可比公司估值
• 适用于公司已经在IPO申报阶段或进入报告期。
5)其他
• 注册资本。
• 零元或名义对价。
出资来源
持股方式
1)直接持股
优势:
• 直接享有表决权,可以参与到公司治理,激励效果更强。
• 公司上市且锁定期届满后可直接在二级市场进行股票买卖。
劣势
• 需考虑股东人数超200人问题。
• 历次变更均涉及公司层面工商、税务手续。
• 持股架构分散,不利于决策。
2)持股平台间接持股
持股平台间接持股有两种方式,一个是合伙企业,一个是有限公司。
• GP持有少量份额即可控制平台。
• 入伙及退伙程序更具灵活性。
• 间接转让份额时纳税更低。
选择用合伙企业去持股也有两种方式。合伙企业GP既可以由实际控制人或者是高管,或者某个员工担任,也可以通过实际控制人/高管直接去设置一个公司,无论是一人有限责任公司,还是说好几个高管设立一个公司,再去当GP。
GP为实控人/高管的优势:
• 个人就合伙企业债务需承担无限连带责任。
GP为一人有限公司的优势:
• 有限公司可以隔离普通合伙人无限连带风险。
• 转股涉及缴税及收益留存,比个人更为灵活。
3)红筹架构
BVI公司,董事拥有重大事项决策权。
中国籍自然人涉及办理外汇37号文登记,人数较多的情况下较难办理。
外国籍自然人不涉及办理37号文登记,建议与中国籍自然人分别设立不同持股平台。
如何进
1)母公司vs子公司?
是在母公司激励,还是在子公司激励?母公司激励是主流,但如公司业务划分明显,未来有分拆上市需求,或母公司仅为控股平台公司,则也可以在子公司激励。
2)增资vs老股转让?
公司要考虑自己的实际需求,一是如果公司有获得现实营运资金的需求,可以考虑选择增资的方式;二是要考虑股权稀释可能导致的控制权变更问题及外部投资人是否接受;三是要考虑所得税问题,增资不涉及所得税,但是股老股转让,前一次和后一次的价格差异比较大就涉及到缴纳所得税,公司要根据现在股权的价值和缴纳所得税的可能性和风险,再去设计到底是选增资,还是转让。
3)实控人转vs投资人转?
老股转让要考虑是实控人转还是投资人转,在实操中,两者均可能涉及计提股份支付,但投资人转让存在被质疑是否存在利益输送的风险。
如何退
1)退出情况
哪些情况下必须要退?大概分为三种情况:无过错(善意离职、退休)、有过错(恶意离职、违法违纪)、意外情况(死亡、离婚、法院强制执行)。三种不同退出情况对应的退出价格都有不同的设定,我们不建议不区分退出情况,任何人退出都设定一样的价格。
2)退出方式/路径
合伙企业和有限公司有不同的退出路径。
合伙企业可以选择GP回购或GP指定的主体回购,回购之后的股份可以用作下一次激励;也可以根据《合伙企业法》的规定按照不同的退出情况选择协议退伙、当然退伙、除名退伙。
有限责任公司可以选择公司平台回购,但需履行减资程序,时间较长、程序较为复杂;也可以选择实控人或其指定的主体回购。
3)退出价格
可以按照不同的退出情况约定不同的退出价格,比如无过错退出可以给予投资成本+固定收益,有过错则只能原价退回等方式。
七大避坑指南
_
踩坑细节:未分批发放和合理预留股权。
避坑指南:做好股权激励规划、预留足够的激励份额。
• 做好股权激励的规划,把股权激励和公司融资、引入外部投资人的计划安排进行统筹考虑。
• 留出变动的空间和余地,尽量分批次发放,避免一次性发放完毕。
• 如选择一次性发完的,建议实际控制人作为ESOP平台的GP多持有一些份额,以应对后续引入新的核心人员时,可以直接受让实际控制人在ESOP平台上的出资份额。
_
踩坑细节:未选择合适的人员担任GP、被激励对象进出机制不合理。
避坑指南:选择合适的人做GP、被激励对象进出机制要合理。
• 实践中,民营企业多数会选择由实际控制人作为ESOP平台的GP,以在未来上市时加强对公司控制权的论证和保障自身对ESOP平台的管控力。如公司希望在上市后ESOP平台能尽早解锁,避免和控股股东共同锁定三年的监管要求,建议尽量选择公司值得信赖的员工或高管,以避免后续因人员离职导致频繁更换GP。
• 如由公司高管或者值得信赖的员工作为GP,且其同样作为被激励对象持有一定份额的,则对被激励对象的进出机制要合理设置,如被激励对象的进出均需通过GP作为“中间人”完成的,则需要和主管税局沟通GP的税基,以避免其因配合公司的行为给员工的利益造成伤害。
_
踩坑细节:持股平台持有的公司注册资本增加,持股平台出资份额未相应增加。
避坑指南:使用同一持股平台进行多轮股权激励时,需要及时调整持股平台的出资份额。
• ESOP平台除持有公司股权外,一般并不进行其他的对外投资行为。如使用同一持股平台进行多轮股权激励时,需要注意当持股平台直接持有的标的公司注册资本扩大时,持股平台的出资份额需要相应按比例放大,以保证被激励对象间接持有的公司股权比例不发生变化。
• 此外,如公司进行多轮股权激励,可以考虑单独就每轮股权激励设立单独的持股平台,同一个投资价格、同期被激励的对象放到同一个平台中进行管理。
_
踩坑细节:持股平台使用工商制式文件,照搬合伙企业法,未区分股权激励下财产权和表决权的分离。
避坑指南:在合伙企业层面通过GP、LP的决策权限的划分设置分离持股平台的财产权和表决权。
• 有限合伙企业是最常用的持股平台,可以通过普通合伙人和有限合伙人的设置,将持股平台作为公司股东的财产权和表决权进行明晰的分离。
• 而持股平台的设置与管理,很大程度上依赖于持股平台的治理规则,因此需要在合伙协议中相应设置普通合伙人的特殊权利、以及有限合伙人的配合义务条款。因此,在设置持股平台时,如使用工商部门的制式文件或者完全照搬合伙企业法的相关约定,则无法满足持股平台的运行需求,在后续股权激励计划实施过程中也会面临无法执行和执行不顺畅的尴尬。
_
踩坑细节:股权激励的全套文件都提交股东会审议,后续发生任何变动均需重新履行股东会审议程序。
避坑指南:股东会审批股权激励方案及整体激励份额,具体细节授权公司经营管理层执行落地。
• 一般而言,如通过增资或转让老股的方式进行股权激励的,因涉及公司直接层面的股东变化需要根据公司法履行股东会审批流程,且股权激励一般涉及被激励对象按照引入外部投资人的折扣价取得被激励股权,相应的会涉及股份支付等财务处理,所以如无特殊考虑的,建议由股东会审批通过股权激励方案。
• 在股东会审批股权激励时,一般通过股权激励方案及公司层面进行股权激励的整体份额即可,股权激励的具体名单,以及分配给每个激励对象具体的份额在股东会决议中授权董事会或者经营管理层执行即可。
_
踩坑细节:直接在公司层面持股,未设置持股平台持股,后续员工进出不停进行工商变更。
避坑指南:避免被激励对象在公司层面直接持股。
激励对象直接持有拟上市公司的股权对实施股权激励的公司来说缺点较多,具体而言:
• 个人直接持股的情况下,不便于公司管理被激励对象,员工的入股、退出需要在相关工商部门履行公司股东变更登记等手续;
• 召开股东会的程序较为复杂,参与人员可能过多,且表决权分散;如后续在公司上市过程中员工不配合公司签署相关文件的,会影响公司后续的上市整体安排。
_
踩坑细节:退出价格不明确,仅写明协商定价,协商不成员工不配合签字退出。
避坑指南:对于被激励股权的流转机制尽量约定明确、详细。
• 避免在退出价格上使用后续协商一致、另行协商等模糊词语。
• 对于被激励股权的流转机制尽可能约定的明确、详细,对于不同情形下退出的价格约定需明确、尽量避免后续执行过程中出现无法被涵盖的退出情形和在某一情形下退出未约定价格的情况。
0
第一时间获取股权投资行业新鲜资讯和深度商业分析,请在微信公众账号中搜索投中网,或用手机扫描左侧二维码,即可获得投中网每日精华内容推送。
发表评论
全部评论