验证即登录,未注册则自动创建新账号 如果手机号已注册则自动登录
随着多年来我国经济的高速发展,中医药产业保持了良好的发展势头,2011年国内中成药企业已达1300余家,可生产中成药4000余种,中成药的销售占国内医药市场份额的约为25%。ChinaVenture投中集团统计显示,2010年以来,国内中成药领域企业共完成34笔私募融资交易,累计融资金额超过73.66亿元,其中规模排名前十的交易总规模约46.05亿元,主要投向心脑血管疾病用药。
ChinaVenture投中集团分析认为,由于支持中药行业长期发展的人口增长、老龄化、城镇化等因素的持续存在,预计中成药行业的这种稳定增长态势仍将持续,对于PE机构而言,专注于心脑血管、抗肿瘤、呼吸系统等领域疾病的企业,投资价值值得关注。
中成药最贴近消费者 多领域存在优势
中药作为我国的民族医药产业,长期以来都是我国医药政策扶持的重要领域,除了植物药以外,动物药如蛇胆、熊胆、五步蛇、鹿茸、鹿角,介壳类如珍珠、海蛤壳,矿物类如龙骨、磁石等都是用来治病的中药,少数中药源于外国,如西洋参。按加工工艺,中药可分为中药材,中药饮片和中成药,中药材即原药材,是生产中药饮片的原料;中药饮片是在中医辨证论治理论指导下,根据之际的需要,对中药材进行炮制(净制、切制、炮制等)后声场的产成品;中成药则是指直接用于人体疾病防治的传统药,包括用中药传统制作方法制作的各种蜜丸、水丸、冲剂、糖浆、膏药等中成药和用现代制药方法制作的中药片剂、针剂、胶囊、口服液等以及专作治病的药酒。
ChinaVenture投中集团分析认为,从当今社会中药的未来发展上看,采取中西结合的方式,积极向现代化中药领域发展,是中药产业获得可持续性发展的重要途径。秉承传统中药的经验和临床,依靠现代先进科学技术手段,遵守严格的规范标准,研究出优质、高效、安全、稳定、质量可控、服用方便,并具有现代剂型的新一代中药,符合并达到国际主流市场标准,最终将有望在国际上广泛流通。从工业产值上来看,中成药占比接近80%,市场份额最大也最贴近消费者,因此中成药子行业更具备关注与研究价值。
我国的中药历史悠久,经过数千年的发展,国内早已经形成了比较成熟的民族医药体系,长期以来,中药行业一直是我国重点鼓励发展的产业,受到了政策的大力扶持。随着多年来我国经济的高速发展,中医药产业保持了良好的发展势头,改革开放以来,我国医药工业发展迅速,产值年均递增16.6% ,高于GDP增速,是国民经济中发展最快的行业之一,而中成药在医药行业中增长又最为强劲,2011年国内中成药企业达1300余家,可生产中成药4000余种,中成药的销售占国内医药市场份额的比例约为25%。由于支持中药行业长期发展的人口增长、老龄化、城镇化等因素的持续存在,预计中成药行业的这种稳定增长态势仍将持续。
2011 年,国内中成药累计销售收入3378.67 亿元,占医药制药业比重为(以下简称“占比”) 23.27%,同比增长34.76%(见图1);累计利润总额 372.44 亿元,占比 24.92%,同比增长40.42%(见图2)。 盈利方面,2011 年中成药毛利率为 31.57%,仍处于历史较低水平;税前利润率为11.02%,处于中成药税前利润率的历史较高水平(见图3)。在政策的倾斜和市场需求上升的影响下,未来该行业的良好增长势头有望得到保障。
图1 2003.02-2011.12中成药累计产品销售收入及增长情况
图2 2003.02-2011.12 中成药累计利润总额及增长情况
图3 2003.02-2011.12毛利率、期间费用率以及税前利润率情况
细分类别上看,心脑血管用药是中药的优势领域,稳居样本医院购进金额首位,近年来市场份额始终保持在36%以上,2010年市场份额为37.71%;抗肿瘤用药一直排在购药金额的第2位,2010占医院终端药品购进金额的 15.94%;排名第3的细分类别,呼吸系统疾病用药2010年占医院终端药品购进金额的10.97%; 骨骼肌肉系统疾病也是中药占据优势的治疗领域之一,2010年其样本医院购进金额占比达到8.28%;消化系统疾病用药2010年样本医院购药金额占比为6.18%,排名第5,但份额在不断缩小,主要是由于细分类别胃病与肝病用药增长较为平稳;中药在妇科用药中优势比较明显,其份额占比呈上升趋势,2010年医院终端市场份额为5.29%,排名第6位(见图4、图5)。
中药用药份额较大的几个领域是中药相对于化学药、生物药较为有优势的领域,如各类慢性病、老年病、大病种的辅助治疗等等领域。ChinaVenture投中集团分析认为,心脑血管、抗肿瘤、呼吸系统中成药行业,对于PE投资者来说可能意味着更多的机会。
图4 2006-2010年临床用药中药主要类别销售格局
图5 2010年临床用药中药各类别销售格局
心脑血管疾病:中药传统优势领域
心脑血管疾病,又称为循环系统疾病,循环系统指人体内运送血液的器官和组织,主要包括心脏、血管(动脉、静脉、微血管),可以细分为急性和慢性,一般都是与动脉硬化有关。这些疾病都有着相似的病因、病发过程及治疗方法。心血管疾病目前是全世界导致人类死亡的首位疾病,2008年全球心血管病药物市场总规模已超过1000亿美元。世界卫生组织估计每年有1750万人死于心血管疾病和脑卒中,占所有死亡的1/3,我国每年死于心血管疾病者近300万人,而患有各类心血管疾病危险因素的人群数量也已经过亿。目前生活水平的日益提高使得我国正进入心血管疾病爆发的“窗口期”,拥有心血管药物庞大的消费群体。
目前我国心脑血管药物在我国药品市场规模中仅次于抗感染药物,位居第2位,其中化学药占据主导地位,比重达到了66.34%,中成药占了33.66%。近几年,心脑血管中成药在整个心脑血管用药所占比重逐年上升,而化学药的所占比重则呈逐年下降的态势。相对于化学药物,中药更擅长治疗慢性疾病、适宜病后调理,心血管治疗领域属于中医药传统优势领域。在京沪津穗等特大及中型城市,中药类心血管病制剂早已“东风压倒西风”,成为医药市场上的主导品种。
表1 心脑血管疾病现状
我国心脑血管中成药市场规模逐年增长,4年来的复合年平均增长率达到16.7%,高于整个心脑血管用药市场 15.8%的复合年平均增长率,也高于心脑血管化学药市场15.3%的复合年平均增长率。我国心血管中成药2009年的市场规模达348亿元,与单一成分的西药制剂相比,中药心血管制剂组成药物及化学成分众多,各种成分可以相互配伍协同发挥治疗作用,因而具有“ 多靶点、多效应”优势作用。心血管中成药企业前四位市场占有率小于35%,属于低集中寡占型市场。从整个心血管中成药大品种格局来看,已基本被分别为银杏、丹参、三七及灯盏花四个系列制剂产品占据,国内大部分中成药厂家均以生产这四大系列产品为主,2009年样本医院心血管类药物单品销售排行前列的药物,也大部分出自这四个品种。
表2 心脑血管用药中成药四大系列
肿瘤疾病:植物药成分及中成药销售规模居前
肿瘤是机体在各种致瘤因子的作用下,引起细胞遗传物质改变,导致基因表达失常,细胞异常增殖而形成的新生物,可分为良性肿瘤和恶性肿瘤两大类,恶性肿瘤目前是我国居民疾病死亡病因排名第一的疾病。
人口年龄结构是影响肿瘤发病率的决定性因素,据统计,平均年龄每增加1岁,恶性肿瘤发病率就上升11.44/10万,65岁以上人群的发病率是总体人群的5倍以上,而我国目前正处在一个快速老龄化的历史进程当中,老龄化率从1982年的4.9%上升到了2011年的9.1%(见图6)。城镇化带来的饮食和生活方式改变以及激增的生活压力,无疑是城市结直肠癌和乳腺癌发病率高企的罪魁祸首,而青少年血液系统恶性肿瘤发病率的上升与城镇化进程中的环境污染有着必然的联系。
图6 1982 年-2011年65岁以上人口数量及比例
表3 肿瘤疾病现状
近年来,抗肿瘤用药规模一直保持30%以上的快速增长,据统计其在我国医院用药市场销售规模2009年已突破400亿。随着中国人口老龄化、环境恶化以及诊断水平和人们对于自身健康的关注,恶性肿瘤及其衍生领域用药份额将进一步提高(见图7)。
从城市样本医院数据来看,植物药成分类抗肿瘤药及中成药类抗肿瘤药销售规模处于市场前两位。由于中药注射剂作用靶点多、对正常细胞杀伤较小,在肿瘤疾病治疗上具有一定优势,加之相对西药产品,价格较低,因此成为这一领域的主要用药,需求提升空间非常值得看好(见图8)。
图7 2003-2009年抗肿瘤药市场规模
图8 2009年样本医院抗肿瘤药各类别药品占比情况
呼吸系统疾病:限用抗生素的将催生中成药市场
呼吸系统疾病是一种常见病,主要病变在气管、支气管、肺部及胸腔,自从2003 年爆发 SARS以来,呼吸系统疾病受到人们普遍的关注。我国呼吸系统疾病的患病率约在 6.94%左右,全国每年有8000多万人患有呼吸系统疾病,2010年城市和农村呼吸系统疾病病死率均排名第4。在疾病构成上,急性鼻咽炎、哮喘、扁桃体气管炎、慢性支气管炎这四大常见疾病占整个呼吸系统疾病的80%左右,其中哮喘占比最大(45%)。在临床应用上,哮喘治疗药物主要为化学药,而在预防以及 OTC市场上,中成药却占有相对较高的比例。
由于中成药往往具有止咳、消炎、祛痰、平喘等多重功能,专门用于平喘的药物不多,所以呼吸系统的中成药市场也主要集中在清热解毒抗炎和平咳止喘的疗效治疗上。根据南方所统计数据,呼吸系统用药在2009年中国医院终端中成药药品市场占比为11.51%,预计市场规模已经超过150亿元。基于我国抗生素药物滥用的现实及清热解毒类中成药对抗生素具备一定的替代性逻辑,ChinaVenture投中集团分析认为,呼吸系统领域将逐步成为中成药的另一个优势领域。
呼吸系统疾病用药分为5个亚类:清热解毒用药、止咳祛痰平喘用药、感冒用药、咽喉用药、呼吸道疾病其它用药,其中以清热解毒类主导,占比58%。医院用药市场中,2007至 2010年呼吸系统类中成药一直呈上升趋势,2008 年增长率为 17.35%,2009 年增长率为 27.84%,2010 年增长率为16.89%。其中 2009年的增长率最高,主要原因是甲流疫情爆发。零售市场中,感冒用药类前10位品牌市场集中度为30.64%,中成药品牌占3个;止咳化痰用药类前10位品牌市场集中度为41.80%,中成药品牌占6个;咽喉用药类前10位品牌市场集中度为47.80%,中成药品牌占9个,中成药在呼吸系统用药零售市场优势明显。
图9 2009年样本医院呼吸系统类中成药各类别占比情况
PE机构密切关注 未来回报可期
根据ChinaVenture投中集团旗下金融数据产品CVSource统计,2010年以来,国内中成药领域企业共完成34笔私募融资交易,累计融资金额超过73.66亿元,其中规模排名前十的交易总规模约46.05亿元,主要投向心脑血管疾病用药(见表4);PE机构参与上市定增的企业有羚锐制药、海南海药、紫鑫药业、江中药业、康恩贝等,具体细分领域主要集中在消化系统疾病、骨科系统疾病、安神养脑等领域。
表4 2010年至今中成药企业融资规模TOP 10
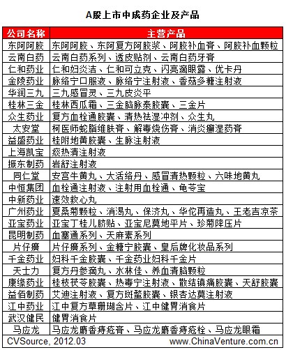
目前A股上市公司中中成药类企业约有54家,约占A股医药上市公司的1/3,具体细分领域主要集中在心脑血管、外科、抗肿瘤、妇科、骨科肌肉等疾病用药领域(见表5)。
ChinaVenture投中集团分析认为,随着药品生产质量管理规范的实施,中药产业的规范化程度也已经有了大幅度的提高,中药行业内多、小、散、乱的局面也有了一定程度的改善,可以预见中成药领域的兼并重组将成为行业发展的主题,通过兼并重组及战略收购扩大经营规模,实现规模效益,将提高和改善中成药企业的抗风险能力。同时,在国家发布的《关于深化医药卫生体制改革的意见》中提出,要加大对中药行业驰名商标的保护力度,扶持中药企业开拓国际市场,未来中成药企业品牌的建设,将有利于享受政策的扶持和资金的青睐。
表5 A股上市中成药企业及产品
研究垂询
刘宇斌 Abner Liu(分析师)
Email:abner@chinaventure.com.cn
媒体垂询
杨啸萌 Ada Yang
Tel:+86-10-59799690-694
Email:Ada@chinaventure.com.cn
关于CVSource
CVSource是ChinaVenture投中集团旗下专业的金融数据产品,为投资经理、证券分析师等金融人士提供市场情报、股权交易、企业财务、行研成果等各个层面的数据、资讯和分析工具,帮助客户高效准确的研究市场,寻找并评估投资机会。CVSource主要客户群体为投资机构、战略投资者、投资银行、资产管理公司、有限合伙人、咨询公司、会计师事务所、高校等。
关于ChinaVenture投中集团
ChinaVenture投中集团是一家领先的中国市场金融数据及商业信息服务提供商。ChinaVenture通过旗下数据产品CVSource,为活跃于中国市场的投资机构、投资银行、战略投资者、资产管理公司等各类金融客户提供专业的数据、资讯及分析工具,同时运营中国PE/VC行业第一门户网站www.ChinaVenture.com.cn, 并举办各类投资会议。ChinaVenture投中集团成立于2005年,在北京、上海和深圳设有办公室。
第一时间获取股权投资行业新鲜资讯和深度商业分析,请在微信公众账号中搜索投中网,或用手机扫描左侧二维码,即可获得投中网每日精华内容推送。
创新经济的智识、洞见和未来
投资人都在用的数据专家
投中观点:中成药行业稳定增长 三大细分领域值得PE关注
ChinaVenture投中集团分析认为,由于支持中药行业长期发展的人口增长、老龄化、城镇化等因素的持续存在,预计中成药行业的这种稳定增长态势仍将持续,对于PE机构而言,专注于心脑血管、抗肿瘤、呼吸系统等领域疾病的企业,投资价值值得关注。
随着多年来我国经济的高速发展,中医药产业保持了良好的发展势头,2011年国内中成药企业已达1300余家,可生产中成药4000余种,中成药的销售占国内医药市场份额的约为25%。ChinaVenture投中集团统计显示,2010年以来,国内中成药领域企业共完成34笔私募融资交易,累计融资金额超过73.66亿元,其中规模排名前十的交易总规模约46.05亿元,主要投向心脑血管疾病用药。
ChinaVenture投中集团分析认为,由于支持中药行业长期发展的人口增长、老龄化、城镇化等因素的持续存在,预计中成药行业的这种稳定增长态势仍将持续,对于PE机构而言,专注于心脑血管、抗肿瘤、呼吸系统等领域疾病的企业,投资价值值得关注。
中成药最贴近消费者 多领域存在优势
中药作为我国的民族医药产业,长期以来都是我国医药政策扶持的重要领域,除了植物药以外,动物药如蛇胆、熊胆、五步蛇、鹿茸、鹿角,介壳类如珍珠、海蛤壳,矿物类如龙骨、磁石等都是用来治病的中药,少数中药源于外国,如西洋参。按加工工艺,中药可分为中药材,中药饮片和中成药,中药材即原药材,是生产中药饮片的原料;中药饮片是在中医辨证论治理论指导下,根据之际的需要,对中药材进行炮制(净制、切制、炮制等)后声场的产成品;中成药则是指直接用于人体疾病防治的传统药,包括用中药传统制作方法制作的各种蜜丸、水丸、冲剂、糖浆、膏药等中成药和用现代制药方法制作的中药片剂、针剂、胶囊、口服液等以及专作治病的药酒。
ChinaVenture投中集团分析认为,从当今社会中药的未来发展上看,采取中西结合的方式,积极向现代化中药领域发展,是中药产业获得可持续性发展的重要途径。秉承传统中药的经验和临床,依靠现代先进科学技术手段,遵守严格的规范标准,研究出优质、高效、安全、稳定、质量可控、服用方便,并具有现代剂型的新一代中药,符合并达到国际主流市场标准,最终将有望在国际上广泛流通。从工业产值上来看,中成药占比接近80%,市场份额最大也最贴近消费者,因此中成药子行业更具备关注与研究价值。
我国的中药历史悠久,经过数千年的发展,国内早已经形成了比较成熟的民族医药体系,长期以来,中药行业一直是我国重点鼓励发展的产业,受到了政策的大力扶持。随着多年来我国经济的高速发展,中医药产业保持了良好的发展势头,改革开放以来,我国医药工业发展迅速,产值年均递增16.6% ,高于GDP增速,是国民经济中发展最快的行业之一,而中成药在医药行业中增长又最为强劲,2011年国内中成药企业达1300余家,可生产中成药4000余种,中成药的销售占国内医药市场份额的比例约为25%。由于支持中药行业长期发展的人口增长、老龄化、城镇化等因素的持续存在,预计中成药行业的这种稳定增长态势仍将持续。
2011 年,国内中成药累计销售收入3378.67 亿元,占医药制药业比重为(以下简称“占比”) 23.27%,同比增长34.76%(见图1);累计利润总额 372.44 亿元,占比 24.92%,同比增长40.42%(见图2)。 盈利方面,2011 年中成药毛利率为 31.57%,仍处于历史较低水平;税前利润率为11.02%,处于中成药税前利润率的历史较高水平(见图3)。在政策的倾斜和市场需求上升的影响下,未来该行业的良好增长势头有望得到保障。
图1 2003.02-2011.12中成药累计产品销售收入及增长情况
图2 2003.02-2011.12 中成药累计利润总额及增长情况
图3 2003.02-2011.12毛利率、期间费用率以及税前利润率情况
细分类别上看,心脑血管用药是中药的优势领域,稳居样本医院购进金额首位,近年来市场份额始终保持在36%以上,2010年市场份额为37.71%;抗肿瘤用药一直排在购药金额的第2位,2010占医院终端药品购进金额的 15.94%;排名第3的细分类别,呼吸系统疾病用药2010年占医院终端药品购进金额的10.97%; 骨骼肌肉系统疾病也是中药占据优势的治疗领域之一,2010年其样本医院购进金额占比达到8.28%;消化系统疾病用药2010年样本医院购药金额占比为6.18%,排名第5,但份额在不断缩小,主要是由于细分类别胃病与肝病用药增长较为平稳;中药在妇科用药中优势比较明显,其份额占比呈上升趋势,2010年医院终端市场份额为5.29%,排名第6位(见图4、图5)。
中药用药份额较大的几个领域是中药相对于化学药、生物药较为有优势的领域,如各类慢性病、老年病、大病种的辅助治疗等等领域。ChinaVenture投中集团分析认为,心脑血管、抗肿瘤、呼吸系统中成药行业,对于PE投资者来说可能意味着更多的机会。
图4 2006-2010年临床用药中药主要类别销售格局
图5 2010年临床用药中药各类别销售格局
心脑血管疾病:中药传统优势领域
心脑血管疾病,又称为循环系统疾病,循环系统指人体内运送血液的器官和组织,主要包括心脏、血管(动脉、静脉、微血管),可以细分为急性和慢性,一般都是与动脉硬化有关。这些疾病都有着相似的病因、病发过程及治疗方法。心血管疾病目前是全世界导致人类死亡的首位疾病,2008年全球心血管病药物市场总规模已超过1000亿美元。世界卫生组织估计每年有1750万人死于心血管疾病和脑卒中,占所有死亡的1/3,我国每年死于心血管疾病者近300万人,而患有各类心血管疾病危险因素的人群数量也已经过亿。目前生活水平的日益提高使得我国正进入心血管疾病爆发的“窗口期”,拥有心血管药物庞大的消费群体。
目前我国心脑血管药物在我国药品市场规模中仅次于抗感染药物,位居第2位,其中化学药占据主导地位,比重达到了66.34%,中成药占了33.66%。近几年,心脑血管中成药在整个心脑血管用药所占比重逐年上升,而化学药的所占比重则呈逐年下降的态势。相对于化学药物,中药更擅长治疗慢性疾病、适宜病后调理,心血管治疗领域属于中医药传统优势领域。在京沪津穗等特大及中型城市,中药类心血管病制剂早已“东风压倒西风”,成为医药市场上的主导品种。
表1 心脑血管疾病现状
我国心脑血管中成药市场规模逐年增长,4年来的复合年平均增长率达到16.7%,高于整个心脑血管用药市场 15.8%的复合年平均增长率,也高于心脑血管化学药市场15.3%的复合年平均增长率。我国心血管中成药2009年的市场规模达348亿元,与单一成分的西药制剂相比,中药心血管制剂组成药物及化学成分众多,各种成分可以相互配伍协同发挥治疗作用,因而具有“ 多靶点、多效应”优势作用。心血管中成药企业前四位市场占有率小于35%,属于低集中寡占型市场。从整个心血管中成药大品种格局来看,已基本被分别为银杏、丹参、三七及灯盏花四个系列制剂产品占据,国内大部分中成药厂家均以生产这四大系列产品为主,2009年样本医院心血管类药物单品销售排行前列的药物,也大部分出自这四个品种。
表2 心脑血管用药中成药四大系列
肿瘤疾病:植物药成分及中成药销售规模居前
肿瘤是机体在各种致瘤因子的作用下,引起细胞遗传物质改变,导致基因表达失常,细胞异常增殖而形成的新生物,可分为良性肿瘤和恶性肿瘤两大类,恶性肿瘤目前是我国居民疾病死亡病因排名第一的疾病。
人口年龄结构是影响肿瘤发病率的决定性因素,据统计,平均年龄每增加1岁,恶性肿瘤发病率就上升11.44/10万,65岁以上人群的发病率是总体人群的5倍以上,而我国目前正处在一个快速老龄化的历史进程当中,老龄化率从1982年的4.9%上升到了2011年的9.1%(见图6)。城镇化带来的饮食和生活方式改变以及激增的生活压力,无疑是城市结直肠癌和乳腺癌发病率高企的罪魁祸首,而青少年血液系统恶性肿瘤发病率的上升与城镇化进程中的环境污染有着必然的联系。
图6 1982 年-2011年65岁以上人口数量及比例
表3 肿瘤疾病现状
近年来,抗肿瘤用药规模一直保持30%以上的快速增长,据统计其在我国医院用药市场销售规模2009年已突破400亿。随着中国人口老龄化、环境恶化以及诊断水平和人们对于自身健康的关注,恶性肿瘤及其衍生领域用药份额将进一步提高(见图7)。
从城市样本医院数据来看,植物药成分类抗肿瘤药及中成药类抗肿瘤药销售规模处于市场前两位。由于中药注射剂作用靶点多、对正常细胞杀伤较小,在肿瘤疾病治疗上具有一定优势,加之相对西药产品,价格较低,因此成为这一领域的主要用药,需求提升空间非常值得看好(见图8)。
图7 2003-2009年抗肿瘤药市场规模
图8 2009年样本医院抗肿瘤药各类别药品占比情况
呼吸系统疾病:限用抗生素的将催生中成药市场
呼吸系统疾病是一种常见病,主要病变在气管、支气管、肺部及胸腔,自从2003 年爆发 SARS以来,呼吸系统疾病受到人们普遍的关注。我国呼吸系统疾病的患病率约在 6.94%左右,全国每年有8000多万人患有呼吸系统疾病,2010年城市和农村呼吸系统疾病病死率均排名第4。在疾病构成上,急性鼻咽炎、哮喘、扁桃体气管炎、慢性支气管炎这四大常见疾病占整个呼吸系统疾病的80%左右,其中哮喘占比最大(45%)。在临床应用上,哮喘治疗药物主要为化学药,而在预防以及 OTC市场上,中成药却占有相对较高的比例。
由于中成药往往具有止咳、消炎、祛痰、平喘等多重功能,专门用于平喘的药物不多,所以呼吸系统的中成药市场也主要集中在清热解毒抗炎和平咳止喘的疗效治疗上。根据南方所统计数据,呼吸系统用药在2009年中国医院终端中成药药品市场占比为11.51%,预计市场规模已经超过150亿元。基于我国抗生素药物滥用的现实及清热解毒类中成药对抗生素具备一定的替代性逻辑,ChinaVenture投中集团分析认为,呼吸系统领域将逐步成为中成药的另一个优势领域。
呼吸系统疾病用药分为5个亚类:清热解毒用药、止咳祛痰平喘用药、感冒用药、咽喉用药、呼吸道疾病其它用药,其中以清热解毒类主导,占比58%。医院用药市场中,2007至 2010年呼吸系统类中成药一直呈上升趋势,2008 年增长率为 17.35%,2009 年增长率为 27.84%,2010 年增长率为16.89%。其中 2009年的增长率最高,主要原因是甲流疫情爆发。零售市场中,感冒用药类前10位品牌市场集中度为30.64%,中成药品牌占3个;止咳化痰用药类前10位品牌市场集中度为41.80%,中成药品牌占6个;咽喉用药类前10位品牌市场集中度为47.80%,中成药品牌占9个,中成药在呼吸系统用药零售市场优势明显。
图9 2009年样本医院呼吸系统类中成药各类别占比情况
PE机构密切关注 未来回报可期
根据ChinaVenture投中集团旗下金融数据产品CVSource统计,2010年以来,国内中成药领域企业共完成34笔私募融资交易,累计融资金额超过73.66亿元,其中规模排名前十的交易总规模约46.05亿元,主要投向心脑血管疾病用药(见表4);PE机构参与上市定增的企业有羚锐制药、海南海药、紫鑫药业、江中药业、康恩贝等,具体细分领域主要集中在消化系统疾病、骨科系统疾病、安神养脑等领域。
表4 2010年至今中成药企业融资规模TOP 10
目前A股上市公司中中成药类企业约有54家,约占A股医药上市公司的1/3,具体细分领域主要集中在心脑血管、外科、抗肿瘤、妇科、骨科肌肉等疾病用药领域(见表5)。
ChinaVenture投中集团分析认为,随着药品生产质量管理规范的实施,中药产业的规范化程度也已经有了大幅度的提高,中药行业内多、小、散、乱的局面也有了一定程度的改善,可以预见中成药领域的兼并重组将成为行业发展的主题,通过兼并重组及战略收购扩大经营规模,实现规模效益,将提高和改善中成药企业的抗风险能力。同时,在国家发布的《关于深化医药卫生体制改革的意见》中提出,要加大对中药行业驰名商标的保护力度,扶持中药企业开拓国际市场,未来中成药企业品牌的建设,将有利于享受政策的扶持和资金的青睐。
表5 A股上市中成药企业及产品
研究垂询
刘宇斌 Abner Liu(分析师)
Email:abner@chinaventure.com.cn
媒体垂询
杨啸萌 Ada Yang
Tel:+86-10-59799690-694
Email:Ada@chinaventure.com.cn
关于CVSource
CVSource是ChinaVenture投中集团旗下专业的金融数据产品,为投资经理、证券分析师等金融人士提供市场情报、股权交易、企业财务、行研成果等各个层面的数据、资讯和分析工具,帮助客户高效准确的研究市场,寻找并评估投资机会。CVSource主要客户群体为投资机构、战略投资者、投资银行、资产管理公司、有限合伙人、咨询公司、会计师事务所、高校等。
关于ChinaVenture投中集团
ChinaVenture投中集团是一家领先的中国市场金融数据及商业信息服务提供商。ChinaVenture通过旗下数据产品CVSource,为活跃于中国市场的投资机构、投资银行、战略投资者、资产管理公司等各类金融客户提供专业的数据、资讯及分析工具,同时运营中国PE/VC行业第一门户网站www.ChinaVenture.com.cn, 并举办各类投资会议。ChinaVenture投中集团成立于2005年,在北京、上海和深圳设有办公室。
第一时间获取股权投资行业新鲜资讯和深度商业分析,请在微信公众账号中搜索投中网,或用手机扫描左侧二维码,即可获得投中网每日精华内容推送。