验证即登录,未注册则自动创建新账号 如果手机号已注册则自动登录
近期,规模2亿美元的新希望二期基金正式宣告成立,为目前日趋活跃的农业产业投资再添一支新生力量。早在2010年,以饲料起家的新希望集团就成立了总规模为30亿元的涉农产业基金,并在年底向北京新发地农产品市场注资1.06个亿。目前,成立产业投资基金已成为战略投资者以及私募股权投资机构参与农业投资的主流方式,除了农业产业投资价值的凸显,政策层面也频频释放积极信号:2009年“一号文件”首次指出有条件的地方可成立政策性农业投资公司和农业产业发展基金,而2010年的“一号文件”则明确指出要建立农业产业发展基金。
各路资本掘金现代农业 股权投资达历史高点
我国庞大的人口基数和人口结构中城镇人口比重的不断提升带动了农产品需求的持续增长;与此同时,伴随着人们收入增加及食品安全事件频频发生而产生的消费结构升级和食品安全需求等众多因素推动了我国农业产业化、规模化、现代化发展的趋势。而政府在支持农业发展上也不遗余力,2004年至今中央每年的“一号文件”都是关于“三农”的政策,财政每年投入农业的资金持续增长。
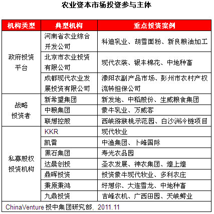
在市场与政策的双重推动下,农业投融资体系也趋于多元化,除了原有的由农业开发银行、商业银行及合作社促成的农业金融体系,一些政府也成立地方性投资平台支持农业发展,如河南省农业综合开发公司、北京市农业投资有限公司等,而农业产业化发展趋势,也吸引着更多产业资本及金融资本的关注。
表1中国农林牧渔行业资本市场投资主体
产业资本的典型如新希望集团及中粮集团,在“全产业链”思路下,近年来进行了大量的投资及并购,并分别成立产业投资基金,成为了农业领域活跃的战略投资者。而其他产业巨头也相继“跨界”发力农业产业投资,2011年10月,联想集团新兴市场总裁陈绍鹏加入联想控股,领导其旗下新的核心新业务——现代农业,意味着联想控股对大农业的布局步伐正在加快。此外,汇源的朱新礼、万达的王健林、网易的丁磊等不同领域的行业巨头也均布局农业产业,显示出农业产业投资的巨大吸引力。
金融资本最突出的特点则是VC/PE投资机构的积极介入,2010年以来,外资PE巨头纷纷投资中国农业,如KKR、凯雷投资、黑石集团等,尽管案例数量不多,但都是大手笔,如黑石领军财团投资的寿光农品园,涉及金额达6亿美元;而扎根本土的投资机构也同样青睐农业,鼎晖、弘毅旗下美元基金或人民币基金,以及达晨、深创投、天图创投等人民币创投基金,均有多起农业领域投资案例披露。
根据ChinaVenture投中集团旗下金融数据产品CVSource统计,2006年至2011年第三季度中国农业行业共披露184起VC/PE投资案例,投资总额达到50.19亿美元。其中,2010年出现“井喷”式增长,披露57起案例,投资24.15亿美元,投资数量及规模均达历史最高水平;2011年至今已披露40起案例,投资总额达5.64亿美元。
图1 2006-2011至今中国农业行业年度投资规模
农业产业基金频现 助推农业投资平台化
除了投资规模上的快速增长,农业投资模式上也趋于专业化和产业化,其最重要的标志就是农业产业投资基金的大量出现。早在2008年,湖北新滩工业园发起、奥信创投管理的规模为1亿元人民币的高成长绿色生态农业基金成立。此后的2009、2010年陆续有多支专注农业产业的投资基金成立,2011年则出现爆发式增长,至今已有8支农业产业投资基金成立,数量超过历年总和,总目标规模超过60亿元。
表2中国农业产业投资基金成立情况
相比于TMT、新能源等新兴行业以及消费服务、医疗等领域VC/PE为主导的投资格局,在农业投资领域,具有产业背景的机构及企业占据了主导地位,如北京及河南的农业产业基金,均由地方农业投资公司主导发起,中粮集团、新希望集团独立设立旗下农业产业基金,天堂硅谷与大康牧业联合成立农业产业并购基金,农银高特佳农业产业基金同样基于农业银行在农业投资上的产业资源。
不过,由于农业及农村金融体系的薄弱,农业产业投融资体系的完善还需要更多金融手段的应用。农业产业链长、企业分散度高,且受到天气和自然灾害的影响较大,从投资的角度看,资金需求量大、投资周期较长,这些不利因素都加大了投资成本及投资风险,因此,农业产业投资也需要更多的金融手段作为辅助,比如小额贷款、农业担保、农业保险等。
目前,一些投资机构或农业企业开始谋求搭建一体化的农业投融资平台,对这些机构而言,设立农业产业股权投资基金,则是其打造农业产业投融资体系的重要一环。比如北京农业投资公司,除了产业基金,还延伸设立了北京市农业担保有限责任公司,并于各区县成立小额贷款公司。新希望集团在产业投资方面也具有相似的思路,已在全国各地成立多家农业担保公司,调动银行信贷资金,实现企业直接融资与间接融资的有机结合。
ChinaVenture投中集团分析认为,由于农业产业化发展较为滞后以及农业投融资体系不够完善,因此依托行业资源的产业投资基金,将是农业投资的较优模式。特别是在农业产业链的产中及产后阶段,产业链衔接薄弱、投资风险可控性差,因此更需要产业机构与投资机构的协同配合。同时,随着农业及农村金融体系的发展,综合利用各种金融工具的农业投资平台将成为农业投资领域重要的主导力量。
相关报告
《产业化凸显农业投资价值 投资者“务农”热情高涨》
研究垂询
冯坡 Poddy Feng(分析师)
Email:Poddy@chinaventure.com.cn
媒体垂询
杨啸萌 Ada Yang
Tel:+86-10-59799690-694
Fax:+86-10-85893650
Email:Ada@chinaventure.com.cn
关于CVSource
CVSource是ChinaVenture投中集团旗下专业的金融数据产品,为投资经理、证券分析师等金融人士提供市场情报、股权交易、企业财务、行研成果等各个层面的数据、资讯和分析工具,帮助客户高效准确的研究市场,寻找并评估投资机会。CVSource主要客户群体为投资机构、战略投资者、投资银行、资产管理公司、有限合伙人、咨询公司、会计师事务所、高校等。
关于ChinaVenture投中集团
ChinaVenture投中集团是一家领先的中国市场金融数据及商业信息服务提供商。ChinaVenture通过旗下数据产品CVSource,为活跃于中国市场的投资机构、投资银行、战略投资者、资产管理公司等各类金融客户提供专业的数据、资讯及分析工具,同时运营中国PE/VC行业第一门户网站www.ChinaVenture.com.cn, 并举办各类投资会议。ChinaVenture投中集团成立于2005年,在北京、上海和深圳设有办公室。
第一时间获取股权投资行业新鲜资讯和深度商业分析,请在微信公众账号中搜索投中网,或用手机扫描左侧二维码,即可获得投中网每日精华内容推送。
创新经济的智识、洞见和未来
投资人都在用的数据专家
投中观点:农业投资趋于多元化 产业基金出现“井喷”
近期,规模2亿美元的新希望二期基金正式宣告成立,为目前日趋活跃的农业产业投资再添一支新生力量。早在2010年,以饲料起家的新希望集团就成立了总规模为30亿元的涉农产业基金,并在年底向北京新发地农产品市场注资1.06个亿。目前,成立产业投资基金已成为战略投资者以及私募股权投资机构参与农业投资的主流方式,除了农业产业投资价值的凸显,政策层面也频频释放积极信号:2009年“一号文件”首次指出有条件的地方可成立政策性农业投资公司和农业产业发展基金,而2010年的“一号文件”则明确指出要建立农业产业发展基金。
近期,规模2亿美元的新希望二期基金正式宣告成立,为目前日趋活跃的农业产业投资再添一支新生力量。早在2010年,以饲料起家的新希望集团就成立了总规模为30亿元的涉农产业基金,并在年底向北京新发地农产品市场注资1.06个亿。目前,成立产业投资基金已成为战略投资者以及私募股权投资机构参与农业投资的主流方式,除了农业产业投资价值的凸显,政策层面也频频释放积极信号:2009年“一号文件”首次指出有条件的地方可成立政策性农业投资公司和农业产业发展基金,而2010年的“一号文件”则明确指出要建立农业产业发展基金。
各路资本掘金现代农业 股权投资达历史高点
我国庞大的人口基数和人口结构中城镇人口比重的不断提升带动了农产品需求的持续增长;与此同时,伴随着人们收入增加及食品安全事件频频发生而产生的消费结构升级和食品安全需求等众多因素推动了我国农业产业化、规模化、现代化发展的趋势。而政府在支持农业发展上也不遗余力,2004年至今中央每年的“一号文件”都是关于“三农”的政策,财政每年投入农业的资金持续增长。
在市场与政策的双重推动下,农业投融资体系也趋于多元化,除了原有的由农业开发银行、商业银行及合作社促成的农业金融体系,一些政府也成立地方性投资平台支持农业发展,如河南省农业综合开发公司、北京市农业投资有限公司等,而农业产业化发展趋势,也吸引着更多产业资本及金融资本的关注。
表1中国农林牧渔行业资本市场投资主体
产业资本的典型如新希望集团及中粮集团,在“全产业链”思路下,近年来进行了大量的投资及并购,并分别成立产业投资基金,成为了农业领域活跃的战略投资者。而其他产业巨头也相继“跨界”发力农业产业投资,2011年10月,联想集团新兴市场总裁陈绍鹏加入联想控股,领导其旗下新的核心新业务——现代农业,意味着联想控股对大农业的布局步伐正在加快。此外,汇源的朱新礼、万达的王健林、网易的丁磊等不同领域的行业巨头也均布局农业产业,显示出农业产业投资的巨大吸引力。
金融资本最突出的特点则是VC/PE投资机构的积极介入,2010年以来,外资PE巨头纷纷投资中国农业,如KKR、凯雷投资、黑石集团等,尽管案例数量不多,但都是大手笔,如黑石领军财团投资的寿光农品园,涉及金额达6亿美元;而扎根本土的投资机构也同样青睐农业,鼎晖、弘毅旗下美元基金或人民币基金,以及达晨、深创投、天图创投等人民币创投基金,均有多起农业领域投资案例披露。
根据ChinaVenture投中集团旗下金融数据产品CVSource统计,2006年至2011年第三季度中国农业行业共披露184起VC/PE投资案例,投资总额达到50.19亿美元。其中,2010年出现“井喷”式增长,披露57起案例,投资24.15亿美元,投资数量及规模均达历史最高水平;2011年至今已披露40起案例,投资总额达5.64亿美元。
图1 2006-2011至今中国农业行业年度投资规模
农业产业基金频现 助推农业投资平台化
除了投资规模上的快速增长,农业投资模式上也趋于专业化和产业化,其最重要的标志就是农业产业投资基金的大量出现。早在2008年,湖北新滩工业园发起、奥信创投管理的规模为1亿元人民币的高成长绿色生态农业基金成立。此后的2009、2010年陆续有多支专注农业产业的投资基金成立,2011年则出现爆发式增长,至今已有8支农业产业投资基金成立,数量超过历年总和,总目标规模超过60亿元。
表2中国农业产业投资基金成立情况
相比于TMT、新能源等新兴行业以及消费服务、医疗等领域VC/PE为主导的投资格局,在农业投资领域,具有产业背景的机构及企业占据了主导地位,如北京及河南的农业产业基金,均由地方农业投资公司主导发起,中粮集团、新希望集团独立设立旗下农业产业基金,天堂硅谷与大康牧业联合成立农业产业并购基金,农银高特佳农业产业基金同样基于农业银行在农业投资上的产业资源。
不过,由于农业及农村金融体系的薄弱,农业产业投融资体系的完善还需要更多金融手段的应用。农业产业链长、企业分散度高,且受到天气和自然灾害的影响较大,从投资的角度看,资金需求量大、投资周期较长,这些不利因素都加大了投资成本及投资风险,因此,农业产业投资也需要更多的金融手段作为辅助,比如小额贷款、农业担保、农业保险等。
目前,一些投资机构或农业企业开始谋求搭建一体化的农业投融资平台,对这些机构而言,设立农业产业股权投资基金,则是其打造农业产业投融资体系的重要一环。比如北京农业投资公司,除了产业基金,还延伸设立了北京市农业担保有限责任公司,并于各区县成立小额贷款公司。新希望集团在产业投资方面也具有相似的思路,已在全国各地成立多家农业担保公司,调动银行信贷资金,实现企业直接融资与间接融资的有机结合。
ChinaVenture投中集团分析认为,由于农业产业化发展较为滞后以及农业投融资体系不够完善,因此依托行业资源的产业投资基金,将是农业投资的较优模式。特别是在农业产业链的产中及产后阶段,产业链衔接薄弱、投资风险可控性差,因此更需要产业机构与投资机构的协同配合。同时,随着农业及农村金融体系的发展,综合利用各种金融工具的农业投资平台将成为农业投资领域重要的主导力量。
相关报告
《产业化凸显农业投资价值 投资者“务农”热情高涨》
研究垂询
冯坡 Poddy Feng(分析师)
Email:Poddy@chinaventure.com.cn
媒体垂询
杨啸萌 Ada Yang
Tel:+86-10-59799690-694
Fax:+86-10-85893650
Email:Ada@chinaventure.com.cn
关于CVSource
CVSource是ChinaVenture投中集团旗下专业的金融数据产品,为投资经理、证券分析师等金融人士提供市场情报、股权交易、企业财务、行研成果等各个层面的数据、资讯和分析工具,帮助客户高效准确的研究市场,寻找并评估投资机会。CVSource主要客户群体为投资机构、战略投资者、投资银行、资产管理公司、有限合伙人、咨询公司、会计师事务所、高校等。
关于ChinaVenture投中集团
ChinaVenture投中集团是一家领先的中国市场金融数据及商业信息服务提供商。ChinaVenture通过旗下数据产品CVSource,为活跃于中国市场的投资机构、投资银行、战略投资者、资产管理公司等各类金融客户提供专业的数据、资讯及分析工具,同时运营中国PE/VC行业第一门户网站www.ChinaVenture.com.cn, 并举办各类投资会议。ChinaVenture投中集团成立于2005年,在北京、上海和深圳设有办公室。
第一时间获取股权投资行业新鲜资讯和深度商业分析,请在微信公众账号中搜索投中网,或用手机扫描左侧二维码,即可获得投中网每日精华内容推送。