投中网
搜索
登录 | 注册

投中统计:2018中国医疗健康行业市场数据报告

投中研究院  |   张海伦     2019-01-21 09:38:00

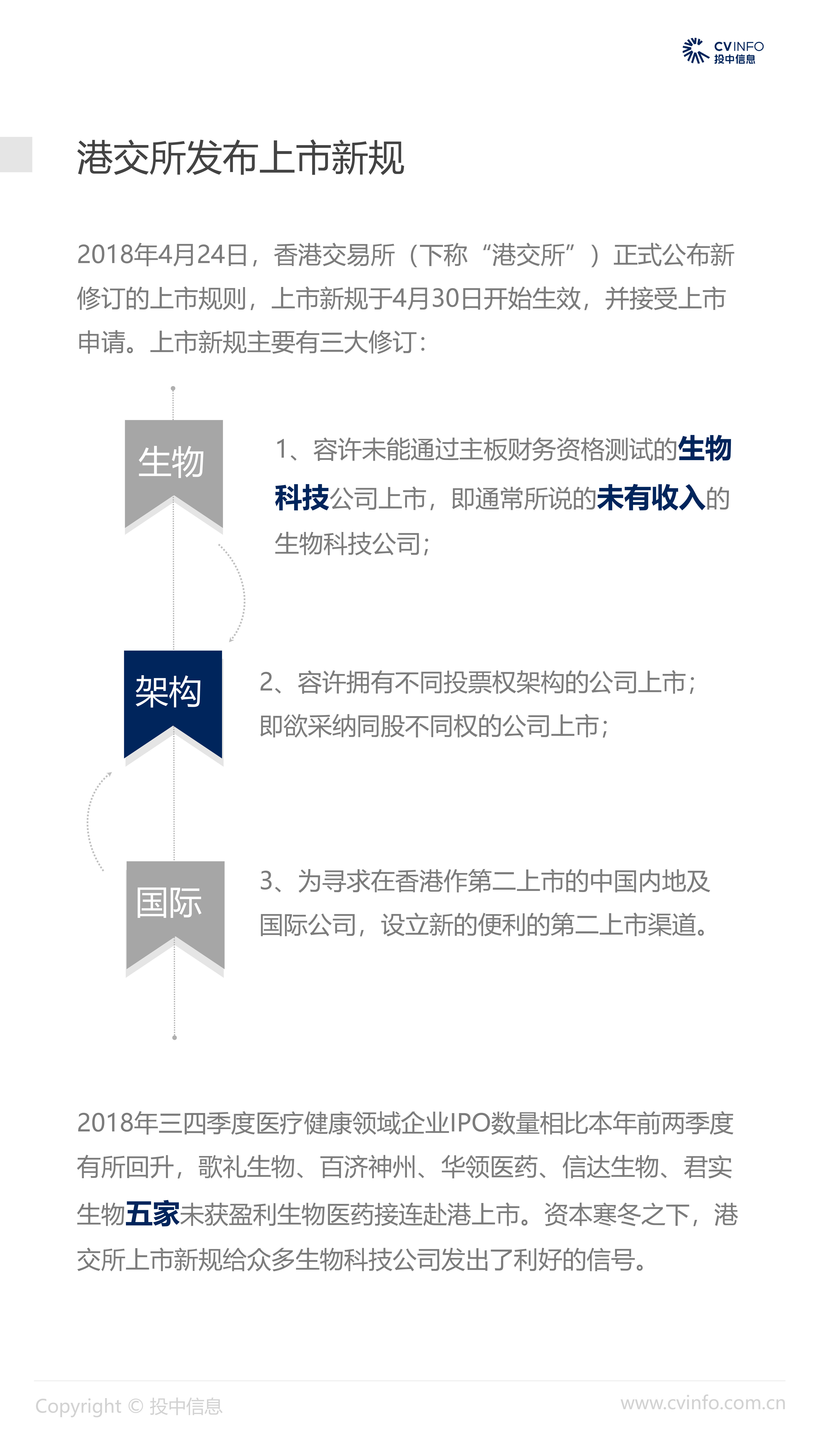
融资:随着近年来医疗体系和制度的逐步完善、国家对医疗药品和器械创新的不断鼓励、以及对互联网+医疗的不断促进,在2018年“资本寒冬”下的冲击下,医疗健康行业依然获得了资本的高度关注,成为最受关注的投资方向之一。 并购:2018年,社会办医热潮涌现,资本市场对非公医疗机构投资热情高涨,国家助力医疗体系不断改革完善,鼓励产品创新、促进产业升级;我国医疗健康行业仍存在较大发展空间,产业整合并购能产生协同效益、打通产业链关键环节,将成为行业发展必然趋势。 IPO:2018年,港交所新规吸引了生物科技公司赴港上市,降低了生物科技公司上市门槛;但A股市场监管趋严,医疗健康企业上市受到影响,导致IPO数量大幅减少。 政策:2018年,国家积极推进“互联网+医疗”发展,推动现代化医疗体系建设;不断完善国家基本药物制度,17中抗癌药纳入医保报销目录;港交所发布上市新规,修订生物科技公司上市规则。未来,医疗健康行业将受到更多关注。


第一时间获取股权投资行业新鲜资讯和深度商业分析,请在微信公众账号中搜索投中网,或用手机扫描左侧二维码,即可获得投中网每日精华内容推送。

联系我们 欢迎投稿
  • 投中网
  • CVS投中数据
  1. 创新经济的
    智识、洞见和未来

  2. 投资人都在用的
    数据专家

返回顶部