投中网
搜索
登录 | 注册

投中统计:2018中国VC/PE市场数据报告

投中研究院  |   刘梦晗     2019-01-11 14:51:00

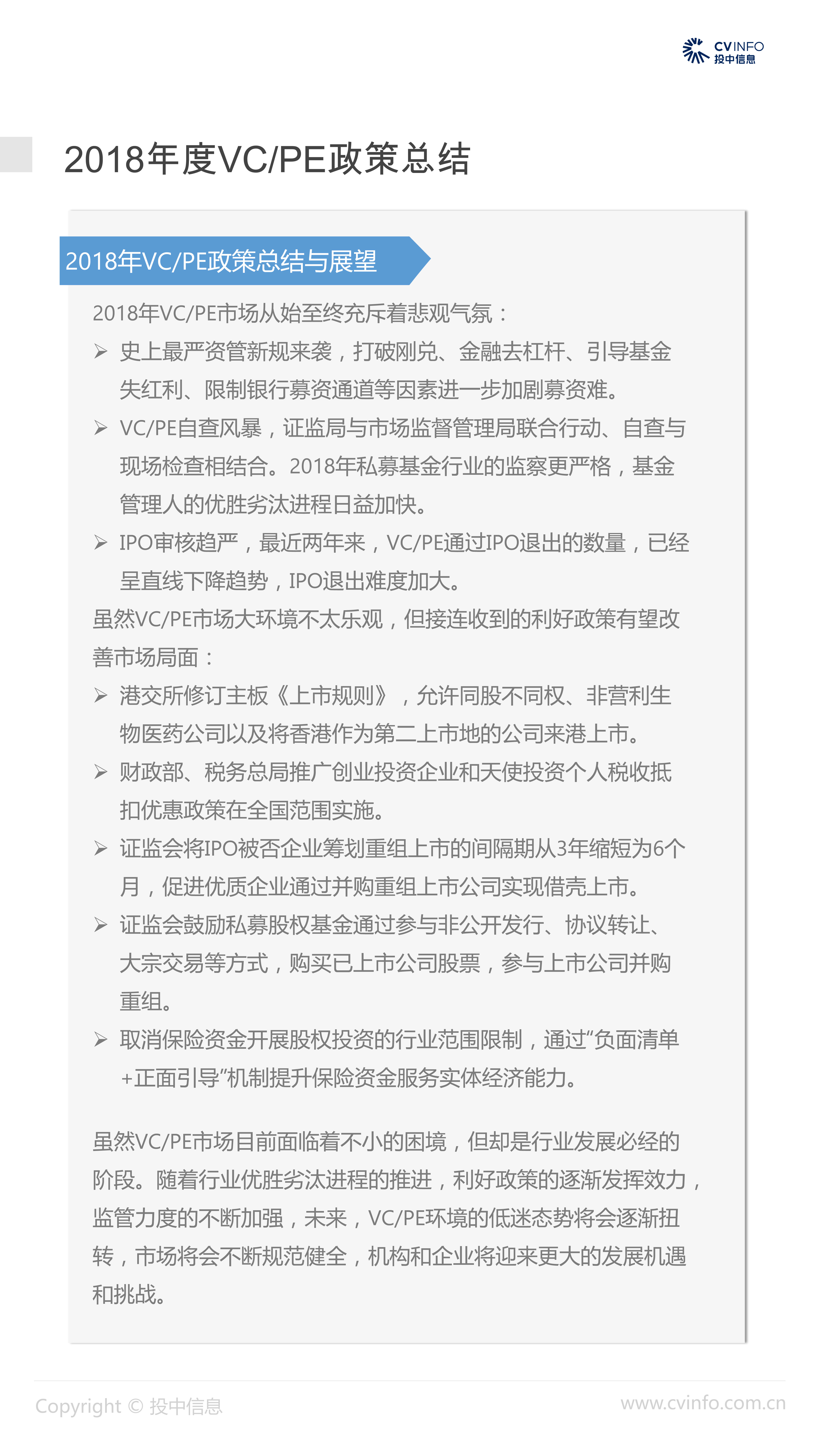
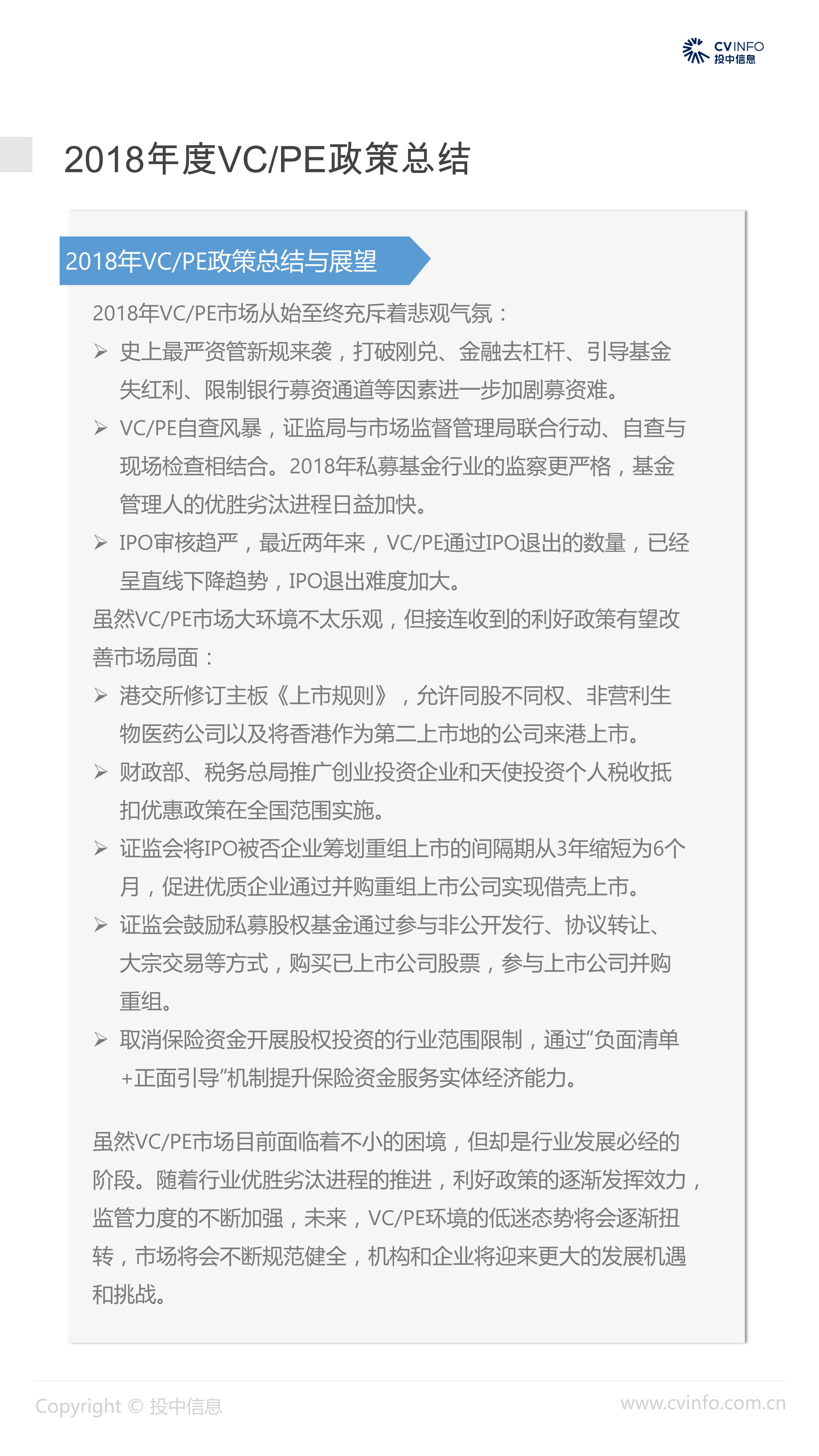
募资:2018年VC/PE市场全面进入洗牌期,新成立的基金多数仍滞留在募资阶段,募资周期变长。2018年VC/PE机构募集新基金的需求依旧强劲,然而在募资需求不断增长的同时,资金争夺战也在日益激烈,募资难问题全面爆发。 投资:2018年创投市场逆势而上,仍然保持着较高活力,整体投融资表现稳中有升。PE市场融资整体状况相对乐观,不论融资数量和规模都呈稳步攀升态势。 机构:2018年,VC/PE投资机构普遍面临严峻的挑战,市场格局已形成严重的两极分化,极少数的头部机构能够保持较高活跃度,而大量的中小机构和行业人员处于“募资难”“投资少”的低迷运营状态。

第一时间获取股权投资行业新鲜资讯和深度商业分析,请在微信公众账号中搜索投中网,或用手机扫描左侧二维码,即可获得投中网每日精华内容推送。

联系我们 欢迎投稿
  • 投中网
  • CVS投中数据
  1. 创新经济的
    智识、洞见和未来

  2. 投资人都在用的
    数据专家

返回顶部