投中网
搜索
登录 | 注册

投中统计:2018年11月中国并购市场数据报告

投中研究院  |   史苏宁     2018-12-14 17:20:00

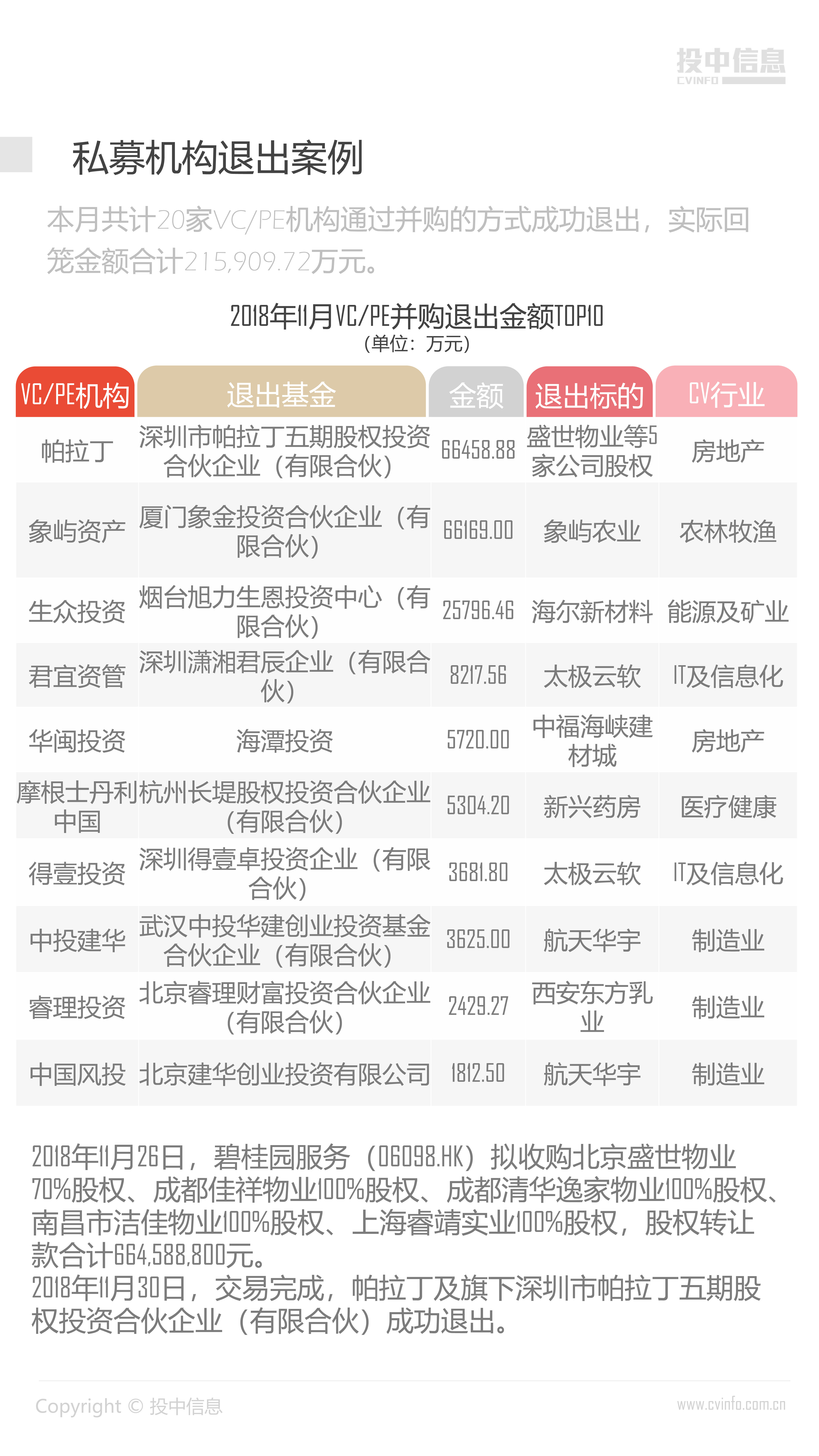
11月中企参与并购数量仅小幅回落,投资金额增长过半。在证监会鼓励私募股权与创投基金积极参与企业并购重组的背景下,本月VC/PE拟参与并购重组投资金额明显提高。


第一时间获取股权投资行业新鲜资讯和深度商业分析,请在微信公众账号中搜索投中网,或用手机扫描左侧二维码,即可获得投中网每日精华内容推送。

联系我们 欢迎投稿
  • 投中网
  • CVS投中数据
  1. 创新经济的
    智识、洞见和未来

  2. 投资人都在用的
    数据专家

返回顶部