投中网
搜索
登录 | 注册

投中研究:备受MSCI关注的ESG将对VC/PE投资产生什么影响?

投中研究院  |   国立波 隋易霖 翟兆瑞     2018-06-13 16:33:00

单纯的依靠财务数据及资料已经无法作为长期投资的依据,ESG信息正日益成为投资者判断投资标的的重要证据。而在私募股权投资领域,ESG信息披露也将成为VC/PE机构评价投资标的和进行投后管理的重要内容,例如,以ESG信息为入口,关注被投公司在环保、公司治理、劳工等方面的状况是否正常,找出其因管理不善可能隐藏的投资风险,全面了解投资标的的真正价值等。

2018年6月1日,中国A股正式以2.5%的比例被纳入MSCI新兴市场指数构成体系,9月份该纳入比例将进一步提升至5%。此前曾有消息指出,此次被纳入MSCI指数的中国A股都将接受ESG维度的评测追踪,虽然MSCI官方已对这一消息进行了否认,但同时表示,未来MSCI会对纳入成分股进行ESG评级,为有责任投资要求的投资者提供参考,并有可能在此基础上另外构建ESG指数。此外,监管层也在提升对ESG的运用。今年5月21日,证监会党委召开会议,提出要落实好原环保部签署的《关于共同开展上市公司环境信息披露工作的合作协议》,研究建立上市公司ESG报告制度,持续强化上市公司在环境和社会责任方面的信息披露义务。可以看出ESG责任投资正日益备受资本市场的关注。

2017年投中研究院发布了《投中研究:全球私募股权机构责任投资与ESG最佳实践及案例研究》,对全球私募机构(包括黑石、凯雷、KKR、华平等)责任投资与ESG最佳实践及案例进行了总结与研究,同时对责任投资原则在全球私募股权投资中的应用进行了系统阐述。

在中国股权投资领域,责任投资和ESG正蓄势待发。投中研究院将通过系列研究与案例报告,为国内VC/PE机构践行责任投资与ESG提供帮助与指导。

一、责任投资原则与ESG介绍

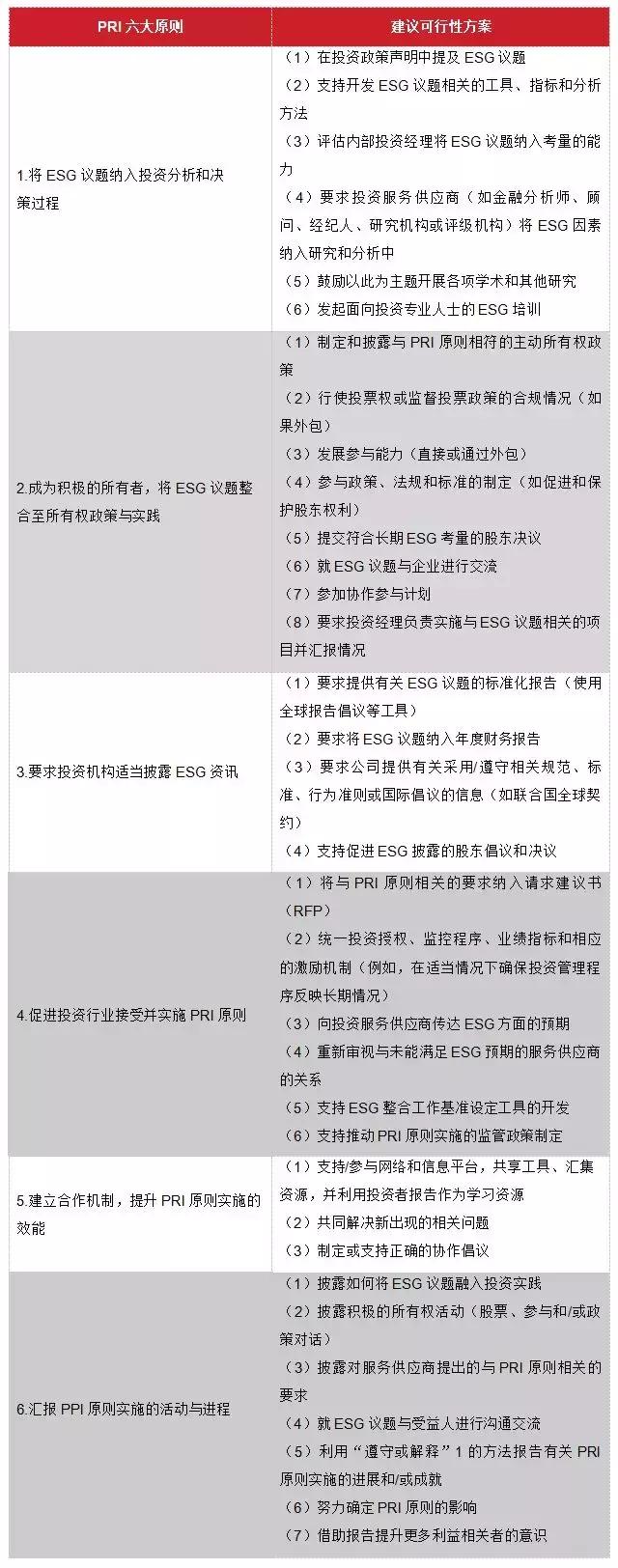
责任投资原则PRI(Principles for Responsible Investment)是一种基于责任的投资理念,旨在将环境(Environmental)、社会(Social)和公司治理(Governance)(简称ESG)因素纳入投资评估决策中,以期更好地管理风险并创造长期、可持续回报。2006年4月27日,联合国秘书长科菲·安南在纽约证券交易所提出“责任投资原则”,并列出6大原则、34项建议可行性方案,提供给投资者作为投资准则。从具体内容上看,责任投资原则将环境、社会和公司治理(ESG)纳入投资决策考量的过程中,并已成为国际上检验投资者履行责任的重要衡量指标。

PRI六大原则和可行性方案包括:

投中研究:备受MSCI关注的ESG将对VC/PE投资产生什么影响?

资料来源:PRI,投中研究院整理,2018.06

二、负责任投资原则全球实施情况

目前,全球已有50多个国家共1994家签约机构(包括资产所有者、投资管理机构和服务供应商)签署了UNPRI合作伙伴关系,比上年增长了13.4%。而在资产管理规模上,则已经突破70万亿美元,且这一规模有望在未来进一步提升。

投中研究:备受MSCI关注的ESG将对VC/PE投资产生什么影响?

从地域分布上看,欧洲PRI签约机构数量最多,占全球签约机构总数的53.4%,其次为北美及大洋洲地区,占比分别为24.3%和7.9%。从签约机构类型看,仍以投资管理机构为主,占所有签约机构总数的68.8%。

投中研究:备受MSCI关注的ESG将对VC/PE投资产生什么影响?
投中研究:备受MSCI关注的ESG将对VC/PE投资产生什么影响?

就亚洲地区而言,截止2018年5月,共有141家PRI签署机构,其中日本、中国香港地区和新加坡分别排在前三位。而中国(除香港外)共有16家机构加入联合国责任投资原则组织,其中2018年有8家机构新加入UNPRI,呈现出快速发展态势。这16家机构分别为:云月投资、九鼎投资、绿地金融投资控股集团有限公司、商道融绿(CSR专业咨询机构)、社会企业研究所、华夏基金管理有限公司、易方达资产管理(香港)有限公司、璞玉投资、嘉实基金、ZD Proxy、智豹科技、四川联合环境交易所、北京华控投资(音译)、鹏华基金管理有限公司、华宝兴业基金管理有限公司、南方基金管理股份有限公司(按签署时间先后排序)。中国香港共有24家机构加入联合国责任投资原则。

投中研究:备受MSCI关注的ESG将对VC/PE投资产生什么影响?

三、负责任投资原则在私募

股权投资领域实施情况及最佳实践

以投中2017年度中国最佳创业投资机构TOP100榜单为参考标准,投中研究院查阅了TOP100所有上榜机构官网,在机构官网中,包含企业责任宣言或社会责任实践及报告的机构共有4家,且排名均在前50。PE机构整体ESG相关披露情况优于VC机构,以投中2017年度中国最佳私募股权投资机构TOP100榜单为参考标准,在PE上榜机构官网中,包含企业责任宣言或社会责任实践及报告的机构共有13家,且信息披露较为全面。

投中研究:备受MSCI关注的ESG将对VC/PE投资产生什么影响?

在环境、社会以及公司治理三个方面:

(一)在投资机构环境保护方面,基于私募股权投资本身的行业属性,机构办公本身并无过多涉及重度环境污染等相关问题,更多应关注于投资机构是否以系统化、流程化的方式进行ESG尽职调查,以便将ESG问题深入到投资分析和投资决策流程中,降低投资风险,如:是否会投资于环境污染型企业,或投后是否会帮助企业优化设备达到环保标准。

联合国责任投资原则的六项具体原则要求投资机构将ESG议题纳入投资分析和投资决策过程中,同时适当披露ESG资讯。在100家VC获奖机构的官网中,只有较少机构在官网中对环境相关信息进行了披露,如:在投资过程会拓展低污染水处理领域、侧重投资于末端治理、资源循环、清洁产品等。

(二)在社会责任方面,以投中2017年度中国最佳创业投资机TOP100及投中2017年度中国最佳私募股权投资机构TOP100榜单为参考标准,据投中研究院统计,投资机构着重关注于公益慈善、所获荣誉及员工关怀,而在反竞争、知识产权及合规性方面披露较少。

1.在公益慈善方面:有12%左右的PE、VC机构在官网中进行了披露,主要涵盖如下几个方面:

(1)成立成长关爱基金或慈善基金会,引领公益力量;

(2)在行业责任中,成立创业社区或者机构与高校成立实习基地或大学生创业项目,通过创新创业大赛新模式,促进了科技与金融融合;

(3)针对儿童教育、扶贫、关爱健康、抗灾、地球生态与多样性等项目,发起爱心募捐、慈善跑活动、植树等。

2.在企业荣誉方面:投中VC TOP100中,76%的创业投资机构会在官网中披露机构、所投企业及投资人获得的相关荣誉。在投中PE TOP100中,66%的私募股权投资机构会在官网中披露相关荣誉。

3.在员工关怀方面:8%的创业投资机构对员工教育培训、以及医疗、休假福利进行详细披露,但占比较低。PE机构相对而言情况较好,占比20%,且在官网信息披露中,增加了员工职业发展通道建设(晋升管理制度)以及人才交流机制等。

(三)在公司治理方面:13%的VC上榜投资机构信息披露较全面,PE上榜机构中信息披露较全的占比为20%。同时在投资流程中,着重对投资风控进行了描述,如:股东背景披露、所投企业介绍、机构组织架构、严格评估、风险防控、利益冲突防范制度等。

国内外私募股权机构责任投资及ESG实践梳理:

(一)国内典型案例:

1.首钢基金:北京首钢基金有限公司由北京市政府和首钢集团共同发起设立,逐步发展成为以核心产业为基础的“融资-投资-运营”的新产业投资控股平台。公司管理15支基金,基金管理规模480亿元人民币。首钢基金围绕“新生活”、“新业态”,重点投向以停车为主的基础设施和智慧城市,以医疗健康、体育娱乐为主的消费升级、供应链及金融等行业领域。

具体通过投资案例体现首钢基金ESG投资理念:

(1)找钢网:2015年起,首钢基金连续两轮领投了国内最大的钢铁全产业链电商平台——找钢网。在供应链管理上:深度结合“互联网+”,帮助钢铁企业由“以产定销、粗放生产”向“以销定产、订单式生产”转型,促进去产能、去库存,完成供给侧的“进化升级”。提高钢铁企业运营效率,助推实体经济加快供给侧结构性改革,实现价值投资。

(2)朗泽新能源:在环境方面,朗泽新能源拥有的独创先进技术可将钢铁企业生产过程中产生的废气以生物发酵的方式转化为乙醇,既能推动钢铁企业节能减排,有利于京冀地区大气环境的不断改善,拥有良好的社会效益,又能推动钢铁企业发展循环经济,有利于提高工业尾气的利用价值,提升经济效益。作为全国第一家成功投产并利用钢厂废气制作燃料乙醇的商业化项目的公司,未来可面向京津冀地区钢铁企业进行快速复制推广,实现京津冀协同发展的引领作用。促进节能减排,减少京津冀地区碳排放,推动传统产业转型升级,切实落实京津冀协同发展国家战略。

2.弘毅投资:在慈善方面,据官网显示,北京弘毅慈善基金会作为业内第一家慈善基金会,于2009年成立以来,已捐赠超过3000万元人民币,资助30多个公益项目,受益人数达数万人。在儿童教育、关爱健康、扶危济困方面有突出表现。在员工培训方面,弘毅投资搭建了分层级跨专业的复合式培训体系。

具体通过投资案例体现弘毅ESG投资理念:

(1)中国巨石

2006年,弘毅投资成为巨石集团(巨石玻纤业务主要经营实体)第三大股东,后续积极推进公司资产重组交易,于2011年成为中国巨石上市公司第三大股东。2006-2016年,弘毅投资与巨石集团通过引入市场化机制、优化发展战略,尤其是配合国家“一带一路”战略、先后在埃及、美国重点布局。

投中研究:备受MSCI关注的ESG将对VC/PE投资产生什么影响?

投中研究院整理,2018.06

(2)首创热力

在绿色资源管理方面,首创股份与联想弘毅共同出资设立绿色供热平台—北京首创热力股份有限公司。该平台实施了原城南污水处理厂污水热源供热项目:利用污水源热泵技术,将太原城南污水处理厂每天处理污水中的热能提取,并通过管道输送至居民小区,为35万平米小区提供绿色供热服务。首创热力致力于在三到五年之内达到90亿的投资额,9千万平方米的供热覆盖能力。

投中研究:备受MSCI关注的ESG将对VC/PE投资产生什么影响?
投中研究:备受MSCI关注的ESG将对VC/PE投资产生什么影响?

(二)国外典型案例:

1.The Carlyle Group(凯雷集团)

投中研究:备受MSCI关注的ESG将对VC/PE投资产生什么影响?

资料来源:凯雷集团官网,

投中研究院整理,2018.06

具体通过投资案例体现凯雷集团ESG投资理念:

(1)海尔:凯雷于2011年7月投资海尔,协助海尔由一家白色家电制造商加速转型成为中国一流的家用电器O2O(线上线下渠道)整合服务提供商。

凯雷针对于ESG的投后增值主要体现在公司治理方面:①提供战略支持,协助董事会组建三人战略委员会(包括首席执行官,一名独立董事和一名凯雷董事)来指导公司的主要战略决策;②通过协助高管招募,设计管理层激励机制以及组织访问凯雷在美国的投资组合公司,来支持业务运营,分享分销战略的最佳实践;③增加外部董事,改善公司治理。通过公司治理,在海尔向线上线下模式的战略转型、优化渠道战略和全球扩张方面,发挥了重要作用。

(2)雅士利:2009年9月和2010年7月,凯雷通过两笔投资共收购了中国最大的婴幼儿奶粉企业之一——广东雅士利集团有限公司29.2%的股权。2013年8月,凯雷将其股份出售给中国蒙牛,退出了投资。

凯雷针对于ESG的投后增值主要体现在社会责任(产品安全)以及公司治理方面:①招聘经验丰富的人才,加强管理团队;②制定和实施香港上市和股票期权计划,提升公司治理;③在三聚氰胺事件后,改为100%进口原料奶粉,重塑公司品牌形象;④通过建立由国际和国内专家组成的食品质量安全顾问委员会,加强食品安全管理;⑤在海外探索上游投资机会,在新西兰建立婴儿配方奶粉生产设施。

2.殷拓集团:2010年12月开始,殷拓签署加入了联合国“负责任投资准则(UN PRI)”。2014年在机构核心价值中加入“公开透明”一项。值得一提的是,殷拓将ESG纳入商业模式的一个整体组成部分。在投资决策过程中,融合UNPRI六项原则,建立属于自己的投资风格。

投中研究:备受MSCI关注的ESG将对VC/PE投资产生什么影响?

资料来源:殷拓集团官网 投中研究院整理,2018.06殷拓集团责任投资与ESG实践:

(1)在环境方面:针对温室气体排放及能源使用问题,2016年,殷拓为航空业可持续生物燃料的使用和供应以及一座风能发电厂提供支持,通过综合性方式抵消自身产生的所有排放。同时采用LED灯,以及选择可再生能源为办公室供热/制冷。

(2)在社会责任方面:①针对员工关怀,在全公司范围内采用高绩效管理流程,每个年度包括以下三个步骤:设定目标、承诺执行、回馈绩效评估和奖励;②设立殷拓学院,对员工进行培训;③建立负责任投资政策工作小组:提高殷拓内部的负责任投资意识,跟进相关政策的执行,与外部的利益相关方就RI/ESG事项进行沟通。

(3)在公司治理方面:①为被投资企业的管理层、董事会和殷拓明确界定各自的角色和责任,并辅以“三方会谈”这一平台,以促进被投资企业实现增长;②在投资决策过程中和在企业持有期间对ESG要素进行整合和分析,视企业其他的重大财务和非财务分析同等重要。

四、私募股权投资践

行ESG责任投资的展望

(一)政策先行,发展责任投资正当时

2015年9月中共中央、国务院发布《生态文明体制改革总方案》,第一次明确提出构建中国绿色金融体系。2016年10月,中央深改小组会议审议通过,国务院批准七部委发布《关于构建绿色金融体系的指导意见》,将构建绿色金融上升为国家战略高度。2017年10月,十九大报告提出推进绿色发展,包括“建立健全绿色低碳循环发展的经济体系”、“发展绿色金融”等一系列举措。可见“绿色”已成为中国金融发展当中的主旋律,而绿色金融与责任投资则是一脉相承。经过30多年的发展,私募股权投资规模迅速增长,根据中国证券投资基金业协会数据显示,截止2018年4月,私募基金管理规模共12.48万亿元,已成为中国金融行业中不可忽视的力量。未来,随着国家政策的不断完善,将会出台更多针对私募股权投资领域的责任投资相关规定,以迎接ESG投资高速发展。因此,发展责任投资正当时。

(二)中国A股“入摩”带动ESG投资迅猛风潮

此次中国A股被纳入MSCI指数中,可以预见未来将会有大量的海外资本涌入中国资本市场,而责任投资资金亦会以一定比重随着外资进入中国。在ESG投资资金的引导下,投资者将会对私募股权投资机构提出ESG投资方面的需求,帮助VC/PE机构建立ESG投资理念,成为国内ESG投资步入高速发展期的催化剂。

(三)VC/PE投资策略有望纳入ESG因子评估框架

目前,全球各大金融机构都在其投资决策中加入责任投资和ESG等相关内容。如Thomson Reuters、MSIC、Sustainalytics机构等均建立了ESG因子评估框架,PIMCO、荷宝、贝莱德等资产管理机构亦均将ESG纳入其整个投资流程当中。

而私募股权投资机构是ESG责任投资的天然践行者。VC/PE机构通过专业化投资,选择具有高增长价值的投资标的,以期带来高额回报。而多项研究表明,应用ESG责任投资理念确实能够在一定程度上提升投资者的收益。因此,这要求无论是在募、投、管、退中的任何一个环节,基金管理团队都要将ESG因子纳入到参考体系标准中,帮助投资者规避风险,获得长期稳定、持续性收益回报。

(四)社会、环境问题日益凸显,信息披露将受VC/PE空前关注

当今,全球投资者都已经开始意识到环境、社会及公司治理等因素可能构成投资过程中的现实风险,并对投资标的的可持续发展产生潜在的威胁。2012年8月份,港交所发布了首份《环境、社会与管治(ESG)报告》(简称《指引》),鼓励上市公司每年按指引积极披露其于环境、社会及管治方面的表现。2015年7月又发布了新的《指引》咨询文件,将“建议披露”的要求提升至“不遵守就解释”的程度。此后,大部分联交所上市公司开始陆续发布其首份ESG报告,并在官网中披露社会责任相关内容。而2017年6月,我国环境保护部和中国证券监督管理委员会共同签署了《关于共同开展上市公司环境信息披露工作的合作协议》,旨在建立上市公司强制性环境信息披露制度,落实环境保护责任。

可见,单纯的依靠财务数据及资料已经无法作为长期投资的依据,ESG信息正日益成为投资者判断投资标的的重要证据。而在私募股权投资领域,ESG信息披露也将成为VC/PE机构评价投资标的和进行投后管理的重要内容,例如,以ESG信息为入口,关注被投公司在环保、公司治理、劳工等方面的状况是否正常,找出其因管理不善可能隐藏的投资风险,全面了解投资标的的真正价值等。

第一时间获取股权投资行业新鲜资讯和深度商业分析,请在微信公众账号中搜索投中网,或用手机扫描左侧二维码,即可获得投中网每日精华内容推送。

联系我们 欢迎投稿
  • 投中网
  • CVS投中数据
  1. 创新经济的
    智识、洞见和未来

  2. 投资人都在用的
    数据专家

返回顶部