对于处于大多数处于发展期的中概股企业而言,纽交所的挂牌要求高于纳斯达克,而且纳斯达克长期以来的电子化操作方式带来的低成本高效率风格也更加契合中概股企业的运作方式。简言之,纽交所在行业的布局上更加平衡,传统行业股票相比纳斯达克具有更大的权重。如果将纽交所和纳斯达克比照国内股票市场进行定位,则前者类似于 A 股主板市场,后者类似于创业板市场。
另一方面,市场上也存在做多投资机构作为中概股的“白骑士”,和做空机构进行博弈,在稳定股价的同事获取回升带来的投资收益。如 2017 年 10 月 26 日,猎豹移动(CMCM)遭到美国做空机构 Prescience Point Research 的恶意做空,股价一度跌幅超过 10%,最低价达到 7.54 美元。在猎豹移动遭遇做空后,基岩资本对其进行了估值分析,根据猎豹移动目前 MAU 正在增加,旗下直播软件 Live me 估值稳定,且存在多达 23 亿元的现金储备等情况,判断猎豹移动当前的估值被市场严重低估,作为白骑士加入做多一方,使该公司价格逐步趋于稳定,最终收报于 8.05 美元,仅下跌 4.39%。由此可以看出,做空机制的存在促使优质的中概股公司能够获得合理的市场估价,能够在做多和做空博弈的过程中获得市场的公允评判。
而从投资者构成角度分析,中国股市中大部分的 A 股投资者都是散户,而美国的中概股投资者则大多为共同基金等机构投资者。散户相比于机构投资者,在投资观念上更倾向于短期买卖的投机思路,技术分析比基本面分析在投机者方面更为常用。而机构投资者往往需要对企业业务、财务等方面进行基本面分析之后才能决定是否投资,否则将无法向利益相关者解释投资决策的意义。因此,投资者投资中概股的态度更加趋于谨慎,而国内 A 股投资者更具有主动性。投资理念的不同也导致了中概股和 A 股国内市场表现的不同。
(二) 美股市场和 A 股市场各具所长,美股市场中概股未来依旧为国内泛消费、TMT 企业上市的首要选项。
国内企业选择在境内或境外上市,主要还是取决于对境内外市场所具有的不同优缺点的考量。首先,在我国境内 A 股市场实施的是保荐人加审核制,而境外则是注册制,因此从制度上说,境外上市比境内上市的条件相对更加宽松,企业(尤其是 TMT 企业)在境外上市的成功率相对于在国内上市要更高一些。其次,在境内上市的时间通常比选择在境外上市的时间要长,同样是由于国内目前实行的依然是审核制,拟上市企业将资料上交到证监会之后初审、上会、过会,这一系列过程所用的时间存在很大不确定性。国内 A 股市场上市一般需要两至三年,而境外注册制上市时间相对比较确定,时间风险大大降低,一般四至六个月即可以完成上市的基本过程。第三,在锁定期方面,企业选择境内上市的锁定期(大股东一般承诺三年),比境外的锁定期要长。此外,企业在境外上市的结构往往比境内上市要更为复杂,原因在于境外上市一般要求必须有境外的法人,并且要求通过境内/境外的股权结构或协议控制,能够确保境内企业的收入、利润顺利转移给境外的股东,这也是在境内和境外企业上市的最大区别。最后,一般来说,在境内上市的企业估值、市盈率都会比在境外上市的企业高,这就意味着在境内上市的收益率会比在境外上市更高一些,这也是影响企业选择境内/外上市的重要考量因素之一。总的来看,选择在境内资本市场和境外资本市场上市均有利有弊,重点还是要看企业更关注收益率、时间成本、或是审核要求等。
在未来,由于国内相关政策和监管规定在近期内无法出现大的变革,美股市场仍旧和 A 股市场各具短长。对于国内处于发展扩张期,收入迅猛增长但盈利水平欠佳的大消费、TMT 行业的企业来说,出于对上市条件的满足情况、成功上市的可能性、上市进程所需时间成本以及对估值、收益率等方面的考虑,中概股市场是这类企业上市的首要选项。
(三)中概股未来将兼具美股和国内 A 股市场行业特点,未来将有更多金融企业进入美股市场,而满足国内 A 股上市条件的中概股企业未来将更多转向私有化借壳。
而满足国内上市条件的中概股企业,也会选择适当时机回归国内市场,享受国内 A 股相对较高的溢价回报。伴随着 2017 年 11 月中概股回归国内 A 股重启的标志性事件——360 公司“借壳”的实质推进,以及证监会在 2017 年 11 月 3 日对中概股私有化借壳回归 A 股市场做出的原则性表态,即“重点支持符合国家产业战略发展方向、掌握核心技术、具有一定规模的优质境外上市中资企业参与 A 股公司并购重组,并对其中的重组上市交易进一步严格要求”。在未来,国内股市预计将从金融导向转向为技术科技导向,而由于中美股市对企业的估值差异,中国满足国内 A 股上市条件的中概股企业,特别是 TMT 企业,未来将更多转向私有化借壳,进入国内资本市场。
3.2 机遇与挑战
(一) 优质中概股企业“借壳”资源逐步放开,但依旧存在条件限制。
近年来,中国企业赴海外上市潮与私有化回归潮交替出现。2015 年,多家著名中概股企业提出私有化申请,试图回归国内资本市场进行“重启”,而与此同时,对中概股通过私有化在境外、境内市场间通过估值差进行套利的质疑开始出现。2016 年初,基于对外汇流出、外储下降以及市场上炒“壳”严重的担忧,相关监管部门开始收紧中概股回归国内 A 股市场的政策,至 2017 年 11 月才终于又放宽中概股企业“借壳”资源。在此期间,A 股市场与境外资本市场上均发生了一系列变化,其中,证监会对 A 股市场的减持制度、并购重组规则以及再融资制度等方面都进行了修改与完善,使得炒作有效趋冷、估值回归、监管趋严;而在港股和美股市场上市的部分中概股则经历了多轮的股价上涨。
目前,证监会已经放开优质中概股“借壳”回归的资源,支持“符合国家产业战略发展方向、掌握核心技术、具有一定规模的优质境外上市中资企业”回归国内 A 股重组,但是具体的回归要求相比之前则变得更加严格。这意味着,中概股公司如果计划回到 A 股重组上市,就必须符合国家对外投资规定、产业和行业方面的要求,以及相关外汇管理规定,而在财务、行业、诚信状况等方面不符合条件和相关规定的则无法顺利回归 A 股市场。由此可以预计,在未来,如生物医药、人工智能等技术科学为导向的行业领域中,会出现一批优质的且有相当规模的中概股企业回归国内资本市场上市;而企业结构混乱、在财务、或过往信息披露中出现虚假报告或不符合相关监管政策的其他要求,且不具备核心竞争力的非技术驱动型企业,将不会赶上此次“借壳”资源放开的浪潮实现顺利回归。
在首次公开招股之前,搜狗高管和董事合计持有公司 5709.5 万股 A 类普通股,占公司总股本的 16.5%。其中,张朝阳持有 3200 万股 A 类普通股,占总股本的9.2%;搜狗首席执行官王小川持有1920万股A类普通股,占总股本的5.5%。
搜狗目前的第一大股东为腾讯,持有公司 1.5156 亿股 B 类普通股,占总股本的 43.7%,搜狐持有搜狗公司 371.72 万股 A 类普通股,以及 1.272 亿股 B 类普通股,占总股本的 37.8%。此外,搜狗上市后仍然是搜狐的子公司,而且腾讯作为单一最大股东,与搜狐签订过投票权协议,协议让搜狐掌握了大部分董事会席位。
拟上市的公司中国在线教育集团(COE)(融资主体)于 2012 年 11 月在开曼群岛注册,其 100%持股控制在中国香港注册的中国在线教育(香港)有限公司(COE HK Co I),99.99%控股在菲律宾注册的 China Online Innovations Inc.(Philippines Co II) 公 司 以 及 On Demand English Innovations Inc.(Philippines Co III)公司;中国在线教育(香港)有限公司(COE HK Co I)通过 100%控股在北京注册的全资子公司北京大生在线科技有限公司进而间接通过其签订的相关一系列控制协议,来控制国内运营的实体企业(北京大生知行科技有限公司),从而实现互联网在线教育业务在中国国内的运营。
由于中国法律限制具有外资背景的企业在中国运营教育类事业,好未来(学而思)通过在 TAL 北京、北京学而思教育科技有限公司、学而思网络科技有限公司和他们各自的股东、子公司及学校之间一系列的控制协议安排,来实现在中国境内教育辅导业务的运营。好未来(学而思)通过上述的 VIE 架构搭建来有效规避相关监管规定可能涉及到的风险,以顺利实现公司的上市目的。
业务:为客户提供呼叫中心和电商后台外包服务(Business Process Outsourcing,简称“BPO”)及其衍生服务。其主营业务包括:1)客户服务整体解决方案;2)呼叫中心运营外包服务;3)互联网与电商后台运营外包服务;4)产品营销外包服务;5)呼叫中心及电商后台人才培训与派遣服务;6)中小企业云客服。
重磅!投中研究院联合基岩资本发布《2017年美国中概股研究报告》
纳斯达克(NASDAQ Stock Market)成立于 1971 年,是美国全国证券交易商协会为规范场外交易和小企业融资而成立的交易平台。纳斯达克目前共有近3300 家上市公司参与交易。截至 2017 年 11 月初,纳斯达克股票总市值约为13.85 万亿美元。
1 美国中概股市场分析
1.1 中国企业海外上市发展历程
从 20 世纪 90 年代开始,随着建设社会主义市场经济提法的产生,中国公司开始在接受外国资本的情况下,开始了海外上市历程,从海外上市的阶段来看,可以大致分为国有背景企业上市、网络门户企业上市和其他民营企业上市三个阶段,三个阶段体现出中国资本市场的逐步开放和国内企业的逐步成长。
(一) 国有背景大型企业海外上市
中国企业海外上市最早可以追溯至 20 世纪 90 年代初。1992 年 10 月,华晨汽车在美国纽约证券交易所挂牌上市,筹资 7200 万美元,成功解决了其控股公司金杯的丰田轻型客车 CKD 组装线资金不足问题,并成为首家在境外上市的中国企业。1993 年,以青岛啤酒、马钢股份、广船国际等为代表的国有背景大型企业相继于香港上市。此后十年间,在国企改制逐渐深化推进的大环境下,大批中国企业奔赴香港、美国资本市场上市,包括广深铁路、东方航空、中国移动、中石油、中石化、中海油、中国铝业以及中国人寿等等。
(二) 互联网企业海外上市
自 2000 年起,随着中国互联网行业的迅速兴起,国内开始掀起一股互联网企业赴美上市的潮流。首先是中国的三大门户网站公司:新浪、网易和搜狐,它们先后于2000年的4月、6月和7月成功在美国纳斯达克证券交易所挂牌上市,成为在美国资本市场上市最早的三支中国网络股。
新浪等门户网站公司海外上市和当时国内法律环境的变化密切相关,依据我国 1993 年出台的电信法规,外商禁止介入电信运营和电信增值服务。但当时信息产业部的政策性指导意见是:外商不能提供网络信息服务(ICP),但可以提供技术服务。根据这一空间,新浪找到了一套既满足国内监管又同时符合公司海外上市要求的复杂组织架构体系,即国际投资者通过投资离岸控股公司来控制中国境内的技术服务公司,并由该技术公司通过独家服务合作协议将境内增值电信公司和境外离岸控股公司连接起来,达到离岸公司合并报表的目的,进而获得上市的条件。
三大门户网站公司都是采用这种合同绑定内资公司的方式上市的,因新浪是首家以此架构上市的公司,而这种海外上市架构得到了信息产业部等相关部门的默许,随后这种海外上市架构就被称为“新浪模式”,并在之后的互联网企业海外上市中得到广泛应用(例如,2005 年百度在美国纳斯达克成功上市也是沿用了这一模式)。
(三) 大量实业企业海外上市与中概股做空浪潮
中国经济持续高速增长,越来越多的民营企业产生融资或走向国际化的发展需求,大批国内企业赴海外上市,海外上市的中国企业整体被称作“中国概念股”,“中国概念股”也受到越来越多的投资者追捧。
然而,自 2010 年下半年起,包括东方纸业、绿诺科技、中国高速频道在内的多支中概股遭遇美国做空机构质疑、狙击,不少企业股价连跌甚至被迫退市,美国证券交易委员会也展开对部分中概股的调查。中概股遭遇信任危机,国内企业海外上市受阻。到 2012 年,仅有 4 家中国企业赴美上市。
(四) 海外上市企业数量进入稳态,互联网金融企业上市增加
2013 年初,证监会进一步放宽境内企业境外上市的条件,赴国外上市企业数量恢复增长。2014 年,中国企业赴美上市的数量迎来小高峰,当年有 14 家企业成功赴美上市。但在 2015 年,A 股的火爆催生中概股私有化趋势,包括欢聚时代、奇虎 360 在内的一批企业发出私有化申请。而自 2016 年起,中概股市场又出现了新的变化,瑞立集团、欢聚时代、陌陌等先后撤回私有化要约,私有化趋势转“冷”,选择赴美上市的企业数量再度回升。一方面是私有化浪潮,另一方面则是新晋上市的中概股企业,从数量上达成了平衡。
进入 2017 年以来,中概股市场涌现了一批互联网金融企业,如趣店、和信贷、拍拍贷等 6 家以现金贷为主营业务的企业。通过上市,国内互联网金融企业的商业模式得到了美股的背书,主打科技金融理念的企业文化也更加符合美股投资者的兴趣。上市的完成也为此前的投资者提供了合理退出的通道,有利于 VC、
PE 机构寻求投资下一轮符合美股市场要求的企业。
1.2 美股 IPO 市场现状
1.2.1 纽约证券交易所
纽约证券交易所(简称“纽交所”,下同)是美国主要的专家做市商市场,也是美国最大的股票交易所。目前约有 2000 家上市公司的股票在纽交所交易,总市值达到了 29.5 万亿美元。首次上市纽交所的公司需要满足一系列条件才能加入,这些条件包括税前净利润限额、营业收入、公众持股市值和持股股东人数等要求(详情参见“2.2 上市条件对比”部分)。如某家上市公司业绩出现下降,无法符合上市条件则可能遭遇退市风险。总体而言,纽交所挂牌企业背后的投资者构成以长期投资者为主,如一些大型的共同基金、养老金、保险金这些大型的机构投资者。而个人投资者和对冲基金往往更加青睐于纳斯达克上市的企业。根据 2012 年-2016 年纽交所上市公司的统计,33%的上市企业为大消费类板块企业,其次是泛 TMT 行业企业和金融类企业,占整个上市企业数量的 24%和 15%。
和纳斯达克不同的是,能源和工业类企业在纽交所占据了更加重要的位置。
如 2016 年上市的 AdvanSix(NYSE:ASIX)有近 88 年的历史,是特拉华州著名的尼龙纤维、化肥生产商,又如同年上市纽交所的阿奇煤炭 Arch Coal(NYSE:ACI),是美国中西部最大的煤炭生产商,主营产品为低硫无烟煤,客户包括五大洲的钢铁企业。
对于处于大多数处于发展期的中概股企业而言,纽交所的挂牌要求高于纳斯达克,而且纳斯达克长期以来的电子化操作方式带来的低成本高效率风格也更加契合中概股企业的运作方式。简言之,纽交所在行业的布局上更加平衡,传统行业股票相比纳斯达克具有更大的权重。如果将纽交所和纳斯达克比照国内股票市场进行定位,则前者类似于 A 股主板市场,后者类似于创业板市场。
1.2.2 纳斯达克交易所
纳斯达克(NASDAQ Stock Market)成立于 1971 年,是美国全国证券交易商协会为规范场外交易和小企业融资而成立的交易平台。纳斯达克目前共有近3300 家上市公司参与交易。截至 2017 年 11 月初,纳斯达克股票总市值约为13.85 万亿美元。其中最大市值的公司为苹果、谷歌和微软,三家总市值分别超过了 8900 亿、6990 亿和 6470 亿美元。
纳斯达克虽然在平均市值上小于纽交所,但在个股表现上更为突出。除以上提到的3家公司外,亚马逊(NASDAQ:AMZN)和脸书Facebook(NASDAQ:FB)也名列全美股市的市值前 5 名。而从近五年(2012 年至 2016 年)的上市公司行业来看,纳斯达克新晋上市公司集中于医药健康、金融、TMT 和大消费板块,其中医药生物企业占据了近 5 年上市企业的 46%,这一点和纳斯达克股市投资者青睐于新经济、新服务、新技术和新商业模式特征股票有关,医疗健康企业在纳斯达克挂牌上市能够得到较高的市盈率和市场回报。如 2016 年 4 月上市的精准医疗企业 Celator 制药有限公司的股价曾创下 16 天暴涨 7 倍的股价表现,其原因就在于该公司旗下的新药 VYXEOS 通过了三期临床验证,能显著提高急性髓系白血病高危患者总体存活率。这一重大突破无形中提高了 Celator 的技术壁垒,同时震惊了整个科学界和资本市场。随后该公司盘中紧急停牌,开盘后公司股价单日即暴涨 400%,从 1.68 美元的低位,最高涨至 13.9 美元。
1.3 中概股市场统计
1.3.1 中概股企业行业分布
通过对同花顺、Bloomberg 等数据库的中概股数据整理,投中得出了目前中概股的行业分布情况,投中认为目前的美股中概股市场呈现如下特征:
(一)TMT 行业是美股中概股市场投资的主要驱动。如下图所示,38%的股票集中于 TMT 行业,从股票市值分布上看,TMT 行业市值占比全部美国中概股的 64.4%。TMT 行业中 IT 软件服务业和电信业务企业在市值排名中靠前,如阿里巴巴、百度、京东、网易等。
近一年多美股新一轮快速上涨主要由科技巨头引领,纳斯达克排名前五的公司 2017 年初以来平均涨幅 46.6%(截止 12 月 12 日),大幅超过纳斯达克指数 27.5%的涨幅,该五大科技巨头的市值合计占比整个纳斯达克指数的 35%。同期美股中概股市值前五的 TMT 民营企业取得了平均 80.9%的涨幅,合计市值占比整个美股非央企类中概股的 69%。
由此可以看出,美股中概股的 TMT 新晋龙头企业股价近一年来的上涨一方面得益于自身多点盈利面的支撑,另一方面也受美股科技巨头上涨的步伐影响。不容忽视的是,中概股 TMT 行业内也存在着严重分化,如跨境电商领域的兰亭集势(LITB.N)2017 年初以来累计下跌达 35%,但游戏运营及直播领域的欢聚时代(YY.O)同期却上涨 169.7%,这与美国投资人群构成以机构为主有关,其投资决策较理性,更关注与企业本身的盈利面与成长力,而非单纯的行业概念或风口。
(二)工业和大消费企业数量多,但对中概股整体市值影响较小。从下图可以看出,工业类股票和大消费类股票分别占据了中概股数量的 22%和 18%,但在市值上仅占整个中概股市场的 3.17%和 6.04%。市值较大的工业类企业多为航空货运企业,如中通快递、南方航空;而大消费类企业则以旅行酒店、教育等企业为主,如携程、百盛中国、好未来和新东方。工业和大消费板块市值最高的企业相比于 TMT 板块市值仅为后者的 5.3%,这一局面和中概股工业大消费的行业细分特征有关,美股中概股的工业和大消费板块中具有较少的重资产属性,由于工业股和消费股上市条件的限制,盈利能力和净资产指标不能满足国内 A 股上市需求的股票更愿选择美股上市实现融资需求,事实上形成了市场选择,导致更多的轻工业类优先选择了海外上市。如以污水处理行业的金正环保(NEWA.O)、生态建材领域的瑞图科技(RETO)及宠物零食领域的天地荟(PETZ.0)等轻工业类企业,以业务细分领域的专业度与企业价值成长性亦获得了美国机构投资人的认可。如同期选择国内 A 股上市,除需满足较严苛的上市标准,还需面临监管机构发行审核政策的不确定性,可能贻误最佳上市时机。
1.3.2 中概股企业地域分布
(一)目前美股中概股企业的地域分布呈现数量上和市值上的双重集中性,
即大部分中概股均成立、运营于东部沿海地区。从数量上看,华北、华东和华南分别分布了 47%、26%和 18%的中概股企业,剩余地区(华中、西北及东北等)仅占全部美股中概股数量的 9%。而在市值方面,美股中概股的集中程度更加明显,近 60%的市值由华北地区的中概股企业创造,其次是华东地区占到了全部市值的 36%。美股中概股的这一特征和国内股票市场地域不平衡发展密切相关,根据投中统计的结果,A 股近 3000 家上市公司中,近一半以上的公司分布于广东、浙江、江苏、上海和北京五个省份,和中概股华南、华东和华北的集中程度相匹配。北京地区的上市公司总市值占整个 A 股市场的 28%,遥遥领先于其他省份,而中概股总市值占全部美股中概股的 58.5%,一方面既是北京的政治中心属性所致,另外也和央企集中的经济结构密切相关。
(二)地域分布的集中性不仅仅是由于地理环境因素导致,还和地区间经济发展、社会人口和政策因素密切相关。东部地区较早开始对外开放,在早期的开放阶段积累了充分的社会财富,能够支持当地企业参与国际竞争,是中概股发展起来的内在因素。而对外开放带来的外资投资机构,又给中概股上市前的资金供给提供了条件。东部沿海地区的人口密度和可支配收入均高于中部和西部地区,从社会开放程度上领先于其他地区。政策上东部地区简化了行政手段对于资本市场的干预,在公司设立和注册审批上减少了成本,促进更多企业选择在东部地区开始经营。所以,中概股目前呈现出以一线城市为中心,东部地区为主,中西部地区为辅的地区分布格局。
1.3.3 VC/PE 投资中概股情况分析
根据投中数据产品 CVSource 的统计,我们获得了 1996 年以来的 VC/PE投资中概股的信息,如附录一所示。经不完全统计至少有 40 家中概股企业在上市前曾经获得过 VC、PE 等股权投资机构或天使投资人的投资。在目前已知的近 40 家中概股企业中,72%的被投企业集中于 TMT 领域,另外有 18%的被投企业属于大消费类企业。这一点说明,投资中概股的股权基金更加青睐于国内的高成长、高技术壁垒、轻资产类型企业。而 TMT 和消费类企业能够和投资机构理念更好匹配,因而能够较多的获得私募股权基金的投资。
从投资阶段分布来看,投资中概股的 VC/PE 更加倾向于在 VC 阶段的 A 轮和 B 轮进行投资,和企业产品生命周期曲线呈现正相关性。换言之,随着企业距离上市的时点越近,VC/PE 投资的频率呈现先减少后增加的趋势。一方面, A/B 轮获得被投资企业股权能够实现风险和收益的最大化平衡,投资风险小于天使轮但能够获得高于成熟期投资的回报收益。另一方面,随着企业上市的临近,
PE 机构可以通过上市前介入投资从而获取上市带来的回报倍数增加的收益。这两点因素决定了 VC/PE 机构在投资阶段的选择。
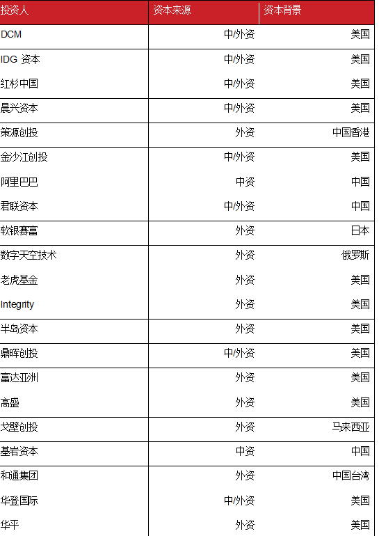
而从 VC/PE 机构的资金背景上分析,投资中概股企业的机构大多数均具有美元基金背景。比较知名的如 DCM、IDG 资本和红杉中国最初均为美元基金,除美元基金外,软银(日本)和数字天空技术(俄罗斯)也参与了中概股企业的投资,如橡果国际和京东。除了境外资本外,国内资本也深度参与了中概股上市过程,如百世物流在 2010 年 4 月份、2015 年 1 月份两次获得阿里巴巴的投资,最终在 2017 年 9 月份成功上市。但从整体来看,中概股的机构投资者依旧具有明显的美元基金属性,中概股的上市同时也是美元基金选择退出的一种重要方式。
2 中美资本市场 IPO 优势分析
2.1 政策对比
中国和美国资本市场的政策具有明显的差异,这一点是源于中国和美国的上市机制差异,即中国目前的IPO发审采用“审批制”,而美国则是“注册制”。审批制和注册制对于公司上市的时效和风险上产生的影响不同,进而对中概股的市场环境带来了不同的作用。众所周知,美国的 IPO 政策基础是 1933 年颁布的《证券法》,1933 年《证券法》的完全披露条款要求发行人在上市前需要填写注册报告,然后提交至 SEC,注册报告需要律师和会计师周密准备,详尽陈述 IPO 所有相关信息,包括公司的产品和业务、募资用途、风险因素、高管成员、关联交易和财务报告等内容。
注册报告又分为初步招股书(所谓的“红鲱鱼”)和注册说明书两类,呈递给SEC 之后即进入 20 天的冷却期。冷却期禁止企业销售证券,但可以招揽潜在买家。企业需要按照美国法律规定做信息披露,SEC 对拟披露信息只做形式审查。注册报告通过之后,正式的招股流程才能开始,包括路演和承销挂牌等阶段。一般而言完成注册的时间在 6-9 个月,时间最短可以达到 4 个月左右。
而对于国内资本市场,企业上市需要经历承销商选择与改制、上市辅导、制作申报材料、上市申报和发行等步骤。其中最核心的环节就是上市申报这一项,也是与美股 IPO 流程区别最大的环节。上市申报需要企业将材料递交至证监会审核,最后由证监会发审会决定是否过会。从材料递交到发审通过,企业需要和证监会不断沟通落实反馈意见,解决证监会提出的问题。而证监会会关注企业的关联交易、持续经营、募集用途、财务合规、历史沿革等问题,需要企业对发审委提出的问题给予正面反馈。根据目前了解的情况,整个上市流程所需要的时间约为 2-3 年左右。
从以上比较中可以看出,中美股市 IPO 在时间上、信息披露程度上均有不同。在流程时间和信息披露要求上,美国资本市场提出的要求要少于中国资本市场。但中国资本市场对于企业的信息真实性和风险管控上更加严格。
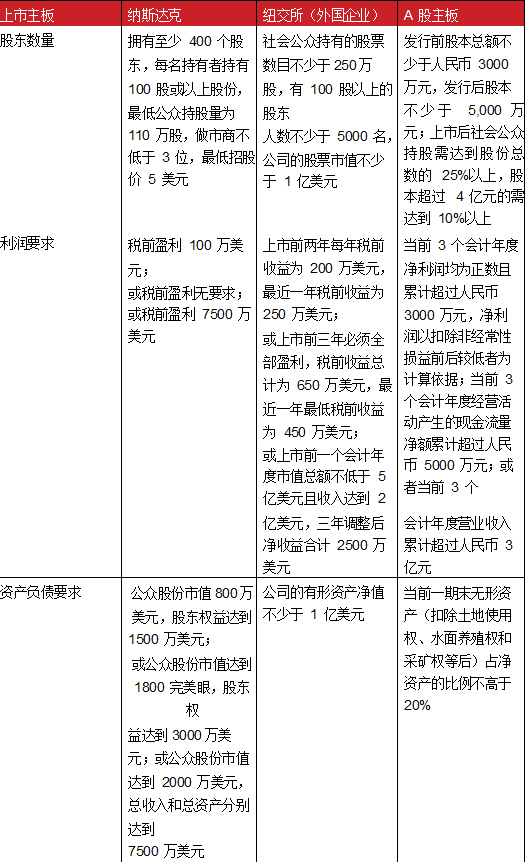
2.2 上市条件对比
从上表中可以看出,在上市条件设置上中国 A 股市场比美国纽交所、纳斯达克的标准更加严格,在盈利能力、资产负债等财务指标上对拟上市企业提出了更高的要求。处于扩张期、销售收入增加迅速但尚未盈利的企业,选择纳斯达克上市不失为合适的选择。例如京东于 2014 年 5 月份上市美国纳斯达克时,在招股书内公布的第一季度净亏损为 37.95 亿元,这一财务数据显然不能满足国内主板上市的财务指标要求。类似于京东,TMT、消费等轻资产行业在目前国家脱虚向实的大政策背景环境下也难以登陆国内 A 股市场,他们也将美股市场当做下一步筹资的目的地,如 2017 年 10 月和 11 月上市的趣店和搜狗均选择了美股上市,一方面避开了国内审批制的漫长等待,另一方面能够在扩张期内加快筹资步伐。
2.3 估值对比
中美股市在估值角度上存在着较大的差异,长期以来中国股市的市盈率高于美国股市,但在特定的行业市盈率差距较小。如下图所示,投中筛选了中国和美国主板市场上市值最大的 100 家公司,按照 TMT、资源/能源、金融、工业和医药生物等五大板块进行比对。从图表中不难看出,中国股市在 TMT、资源/能源、大消费、医药生物等板块市盈率高于美国,但在金融和工业板块市盈率却低于美国。差异最为明显的是医药生物板块,相差 1.83 倍。由于国内主板市场相对较高的估值水平,近年来不断有中概股股票选择从美国资本市场私有化退市后转至国内上市,一般来说中概股的回归需要分成三步来走,第一步是私有化退市,第二步是拆除 VIE 结构,第三步是国内申请上市。其中拆除 VIE 架构和国内申请上市是私有化回归的难点,原因在于拆除 VIE 需要解除实际控制人通过 SPV 设立的境内外利润转移协议,将外资企业转化为内资企业。除此之外还需要从境外机构回购股份,注销海外公司。而国内上市发审程序过场,壳资源的稀缺决定了国内申请上市的复杂度。而从最近一期发审委对拟上市公司行业的偏好判断,目前中概股的热门行业(TMT、金融和消费)私有化后国内 IPO 将会遭遇阻碍。所以,短期内中概股的回归仍将以借壳上市为主要方式,一些小市值、低负债的的主板公司会成为中概股追逐的投资目标。
2.4 投资风险和投资者观念对比
从中国和美国市场的估值不难看出,美国市场的估值相对国内 A 股市场估值态度更加中立,在 TMT 和医药两大领域的估值显著低于国内水平。一个重要的原因是美股存在做空机制,股价收到市场中看多和看空双方的博弈,而国内股市不允许做空,导致很多股票事实上存在高估。
美股市场存在的做空机构如浑水(Muddy Waters)、香橼(Citron)等近年来关注于中概股做空,如香橼从 2006 年起先后做空了 20 多家中概股公司,其中 16 家跌幅超过 80%,如新华财经、中国生物等甚至直接被 SEC 摘牌。香橼等机构的做空主要基于公司的财务造假层面,通过走访客户和经销商获得运营数据,和企业财务报告数据进行比对,发现突破点后进行做空。做空机构一方面降低了整体市场的高估值,同时对投资中概股的投资者而言扩大了市场波动风险。
另一方面,市场上也存在做多投资机构作为中概股的“白骑士”,和做空机构进行博弈,在稳定股价的同事获取回升带来的投资收益。如 2017 年 10 月 26 日,猎豹移动(CMCM)遭到美国做空机构 Prescience Point Research 的恶意做空,股价一度跌幅超过 10%,最低价达到 7.54 美元。在猎豹移动遭遇做空后,基岩资本对其进行了估值分析,根据猎豹移动目前 MAU 正在增加,旗下直播软件 Live me 估值稳定,且存在多达 23 亿元的现金储备等情况,判断猎豹移动当前的估值被市场严重低估,作为白骑士加入做多一方,使该公司价格逐步趋于稳定,最终收报于 8.05 美元,仅下跌 4.39%。由此可以看出,做空机制的存在促使优质的中概股公司能够获得合理的市场估价,能够在做多和做空博弈的过程中获得市场的公允评判。
在信息沟通层面,美股市场对于中概股的信息披露方面也更加严格。如果企业对重大事实做出了不真实的陈述产生公众误导或欺骗后果,将会引发投资者集体诉讼。如近期的红黄蓝(NYSE:RYB)即因涉嫌披露不实而引起了成美和罗森律师事务所的诉讼调查。从这一层面来说,中概股可能未来面临的市场风险仍将继续存在。
而从投资者构成角度分析,中国股市中大部分的 A 股投资者都是散户,而美国的中概股投资者则大多为共同基金等机构投资者。散户相比于机构投资者,在投资观念上更倾向于短期买卖的投机思路,技术分析比基本面分析在投机者方面更为常用。而机构投资者往往需要对企业业务、财务等方面进行基本面分析之后才能决定是否投资,否则将无法向利益相关者解释投资决策的意义。因此,投资者投资中概股的态度更加趋于谨慎,而国内 A 股投资者更具有主动性。投资理念的不同也导致了中概股和 A 股国内市场表现的不同。
3 未来美国中概股市场趋势与机遇挑战分析
3.1 趋势
(一) 由于新晋上市公司增加和私有化退市的影响,中概股市场短期内数量规模上不会发生大的变化,但资金体量会进一步扩大。
中概股市场从 90 年代开启至今,经历了四个明显的发展阶段:国有背景公司零散上市、互联网企业上市、大规模国内企业上市与做空、数量整合阶段。相比于中概股企业上市高峰的 2011 年,目前美股中概股总体数目已经下降了近 30%,现有 160 余只股票参与交易,其中近 67%的股票为 2009 年以后上市企业。目前存留在中概股板块的企业大多均为市值较高的行业龙头企业,如阿里巴巴、京东、百度、中国移动。在国内人口红利减少的宏观背景下,技术对劳动生产率的贡献正在逐渐增加,技术驱动、商业模式变革取代低成本劳动力和出口拉动,成为未来中国经济发展的新驱动力。而中概股企业的行业分布恰恰能够反映国内技术和商业模式变革的最新进展,从这个角度分析未来的中概股市场资金体量将会有一个放大的区间。
而由于 2014 年以来国内资本市场对资产重组新规的出台,中概股公司私有化进程放缓也将导致更多企业暂缓回归国内,维持中概股数目上的稳定。在数目稳定的情况下,行业的细分龙头进一步加入中概股板块,势必将推动整个板块资金量的增长。所以未来的中概股板块将会呈现数量上的稳定和质量上的提高两大趋势,进一步扩大板块的资金体量。
(二) 美股市场和 A 股市场各具所长,美股市场中概股未来依旧为国内泛消费、TMT 企业上市的首要选项。
国内企业选择在境内或境外上市,主要还是取决于对境内外市场所具有的不同优缺点的考量。首先,在我国境内 A 股市场实施的是保荐人加审核制,而境外则是注册制,因此从制度上说,境外上市比境内上市的条件相对更加宽松,企业(尤其是 TMT 企业)在境外上市的成功率相对于在国内上市要更高一些。其次,在境内上市的时间通常比选择在境外上市的时间要长,同样是由于国内目前实行的依然是审核制,拟上市企业将资料上交到证监会之后初审、上会、过会,这一系列过程所用的时间存在很大不确定性。国内 A 股市场上市一般需要两至三年,而境外注册制上市时间相对比较确定,时间风险大大降低,一般四至六个月即可以完成上市的基本过程。第三,在锁定期方面,企业选择境内上市的锁定期(大股东一般承诺三年),比境外的锁定期要长。此外,企业在境外上市的结构往往比境内上市要更为复杂,原因在于境外上市一般要求必须有境外的法人,并且要求通过境内/境外的股权结构或协议控制,能够确保境内企业的收入、利润顺利转移给境外的股东,这也是在境内和境外企业上市的最大区别。最后,一般来说,在境内上市的企业估值、市盈率都会比在境外上市的企业高,这就意味着在境内上市的收益率会比在境外上市更高一些,这也是影响企业选择境内/外上市的重要考量因素之一。总的来看,选择在境内资本市场和境外资本市场上市均有利有弊,重点还是要看企业更关注收益率、时间成本、或是审核要求等。
在未来,由于国内相关政策和监管规定在近期内无法出现大的变革,美股市场仍旧和 A 股市场各具短长。对于国内处于发展扩张期,收入迅猛增长但盈利水平欠佳的大消费、TMT 行业的企业来说,出于对上市条件的满足情况、成功上市的可能性、上市进程所需时间成本以及对估值、收益率等方面的考虑,中概股市场是这类企业上市的首要选项。
(三)中概股未来将兼具美股和国内 A 股市场行业特点,未来将有更多金融企业进入美股市场,而满足国内 A 股上市条件的中概股企业未来将更多转向私有化借壳。
当前,国内 A 股市场依旧主要由金融行业为导向,金融类企业市值占比达50.23%。而在美股市场上,金融企业市值占比仅为 18.38%,占据主导地位的主要是 TMT 和医药生物类以技术科技为导向的企业,这两个领域企业的市值占比分别为 40.60%和 12.35%,合计占比近 53%。由此可以看出,国外资本市场主要由技术科技驱动型企业为主导,而国内股市当前仍以传统金融类企业为主导。与中美股市相比,中概股市场在行业占比上具有更加明显的技术驱动属性,TMT 类企业市值占比达 64.37%,远远超过金融类企业市值 7.22%的占比。而伴随着中国互联网金融的迅速发展,国内的金融企业势必将更加深入的参与中概股上市浪潮中,截至 2017 年 11 月,已有信而富、趣店、和信贷、拍拍贷和融 360 等 5 家互联网金融企业进入美股市场,未来金融与科技的融合势必将成为中概股的另一种景象。
而满足国内上市条件的中概股企业,也会选择适当时机回归国内市场,享受国内 A 股相对较高的溢价回报。伴随着 2017 年 11 月中概股回归国内 A 股重启的标志性事件——360 公司“借壳”的实质推进,以及证监会在 2017 年 11 月 3 日对中概股私有化借壳回归 A 股市场做出的原则性表态,即“重点支持符合国家产业战略发展方向、掌握核心技术、具有一定规模的优质境外上市中资企业参与 A 股公司并购重组,并对其中的重组上市交易进一步严格要求”。在未来,国内股市预计将从金融导向转向为技术科技导向,而由于中美股市对企业的估值差异,中国满足国内 A 股上市条件的中概股企业,特别是 TMT 企业,未来将更多转向私有化借壳,进入国内资本市场。
3.2 机遇与挑战
(一) 优质中概股企业“借壳”资源逐步放开,但依旧存在条件限制。
近年来,中国企业赴海外上市潮与私有化回归潮交替出现。2015 年,多家著名中概股企业提出私有化申请,试图回归国内资本市场进行“重启”,而与此同时,对中概股通过私有化在境外、境内市场间通过估值差进行套利的质疑开始出现。2016 年初,基于对外汇流出、外储下降以及市场上炒“壳”严重的担忧,相关监管部门开始收紧中概股回归国内 A 股市场的政策,至 2017 年 11 月才终于又放宽中概股企业“借壳”资源。在此期间,A 股市场与境外资本市场上均发生了一系列变化,其中,证监会对 A 股市场的减持制度、并购重组规则以及再融资制度等方面都进行了修改与完善,使得炒作有效趋冷、估值回归、监管趋严;而在港股和美股市场上市的部分中概股则经历了多轮的股价上涨。
目前,证监会已经放开优质中概股“借壳”回归的资源,支持“符合国家产业战略发展方向、掌握核心技术、具有一定规模的优质境外上市中资企业”回归国内 A 股重组,但是具体的回归要求相比之前则变得更加严格。这意味着,中概股公司如果计划回到 A 股重组上市,就必须符合国家对外投资规定、产业和行业方面的要求,以及相关外汇管理规定,而在财务、行业、诚信状况等方面不符合条件和相关规定的则无法顺利回归 A 股市场。由此可以预计,在未来,如生物医药、人工智能等技术科学为导向的行业领域中,会出现一批优质的且有相当规模的中概股企业回归国内资本市场上市;而企业结构混乱、在财务、或过往信息披露中出现虚假报告或不符合相关监管政策的其他要求,且不具备核心竞争力的非技术驱动型企业,将不会赶上此次“借壳”资源放开的浪潮实现顺利回归。
(二) 国内上市审批制改革将会持续进行,预计不会完全向美国市场注册制靠拢,未来可能执行“中国式注册制”。
2015 年 12 月 9 日,国务院常务会议审议通过了拟提请全国人大常委会审议的《关于授权国务院在实施股票发行注册制改革中调整适用<中华人民共和国证券法>有关规定的决定(草案)》。草案提出,授权国务院对拟在上交所和深交所上市交易的股票的公开发行,调整适用证券法关于股票公开发行审批制度的有关规定,实行注册制,实施期限为两年。
中国的审批制受计划经济和政府行政干预的因素较多,无法从根本上解决新股上市之后公司业绩“变脸”和资源有效配置的问题,而证监会有限的审核资源,也难以满足发行节奏市场化的要求。而与审批制相比,美国一直使用的注册制是一种更为市场化的股票发行制度,以信息披露为中心,股票发行时机、规模、价格等由市场参与各方自行决定,投资者对发行人的资产质量、投资价值自主判断并承担风险,监管部门重点对发行人信息披露的齐备性、一致性和可理解性进行监督,强化事中事后监管。实行注册制的好处包括注册制把选择股票的权利和新股定价权利交给市场,最大限度地发挥市场的作用,提高资源的配置效率,平衡供求关系,防止股价虚高,并且有效减少腐败的发生,减少权力的寻租空间,会使股票发行真正走向市场化。
虽然实行注册制是客观情况的迫切要求,但因《证券法》需要较长的时限进行修改,注册制还将在一定时间内维持不变,因为证券法的修订不仅仅需要包括股票发行制度,还要全面细致考虑其他方面的要求,包括如何设计投资者利益保护机制等考量。另一方面,注册制会放开新股上市的节奏,上市公司的“壳价值” 将贬值,垃圾股或将遭到抛售,短期内股价有可能会受到一定影响,形成一系列负面的市场反应,市场秩序会受到一定程度的影响。因此,就以上几方面的因素以及针对国内的实际情况,在未来国内上市的审批制改革将持续进行,但改革预计不会完全仿效美国市场的“注册制”,而是极有可能执行“中国式注册制”,即既采纳美国注册制的市场化优势特点,也会保留一部分中国现行审批制的政府干预措施,从而实现一种最适合中国资本市场及企业发展需求的具有中国特色的“中国式注册制”。
4 国内企业赴美上市案例分析
4.1 赴美上市经典案例解析
4.1.1 搜狗公司
搜狗(NYSE:SOGO)由搜狐公司于 2004 年 8 月推出,主要经营搜狐公司的搜索业务,同时还推出了搜狗输入法、免费邮箱、企业邮箱、新闻、音乐等业务。2010 年 8 月,搜狐与阿里巴巴宣布分拆,搜狗成立独立公司并引入战略投资。目前,搜狗公司已成为中国互联网领先的搜索、输入法、浏览器和其它互联网产品及服务提供商。
(一)早期发展与融资
2003 年,时任搜狐技术高级经理的王小川先生组建研发中心,致力于研发搜索引擎,并于 2004 年 8 月正式推出第三代互动式搜索引擎“搜狗搜索”。2005 年 4 月,搜狐公司收购图行天下(Go2map),将其丰富的地图数据和多年积累的应用经验成功引入搜狗搜索引擎之中,在国内率先推出全新搜索服务功能“地图搜索”。
2006 年 6 月,基于搜狗搜索引擎技术的“搜狗输入法”正式发布,开创了新一代的中文输入法。同年 11 月,搜狗推出“搜狗实验室”,免费提供相关数据供各高校及个人研人员使用相关原始数据,促进搜索引擎技术共同发展。2008 年 12 月,依托搜索引擎的技术优势,“搜狗浏览器”第一版正式发布,多项创新引领了浏览器市场的变革。
2010 年 8 月,搜狗从搜狐分拆独立运营,搜狐 CTO 王小川先生兼任搜狗公司 CEO。同期,阿里巴巴与云峰资本分别向搜狗公司注入 1500 万美元与 900 万美元战略投资,各占搜狗的 10%和 6%的股份;张朝阳先生个人投入 2400 万美元,占 16%的股份,而搜狐公司将保留 68%的搜狗股份。
2011 年第三季度,搜狗搜索流量超过谷歌中国,并首次实现盈利。2012 年,搜狗全年营收 1.312 亿美元,同比增长 108%,自分拆以来增长近 11 倍;用户数量跃居行业第三,成为上升最快的公司之一。
2012 年 7 月,搜狐宣布回购阿里巴巴所持搜狗的全部 10%股份。根据协议,搜狐同意从阿里巴巴手中收购阿里巴巴所持搜狗 2400 万股优先股,收购价格为2580 万美元,而搜狗此时的估值大约为 2.37 亿美元。
2013 年 9 月,搜狐、搜狗和腾讯联合宣布达成战略合作,搜狗获得腾讯 4.48 亿美元注资,腾讯搜搜业务并入搜狗,交易完成后腾讯随即获得搜狗完全摊薄后36.5%的股份。
2014 年 12 月,搜狗推出公司第一款智能硬件设备——儿童智能手表“糖猫”,
正式进军智能硬件市场,迈出其“从工具到服务”的重要一步。2015 年 9 月,搜狗地图与 Google 达成战略合作,成为谷歌中国指定地图服务商。2016 年 5 月,“搜狗明医”垂直搜索上线,此外,搜狗宣布与微软正式达成合作,搜狗搜索对接微软必应全球搜索技术,推出搜狗英文搜索、搜狗学术搜索两个垂直频道。
2017 年 2 月,搜狗问答机器人汪仔作为最终守关者登陆卫视节目,战胜人类最强选手,搜狗黑科技立知问答系统同时发布。
2017 年 6 月,搜狗的市场份额为 16.9%,拥有 4.83 亿移动月活跃用户。从 2014 年 6 月至 2017 年 6 月,整体搜索 PV 年化增长率 30.1%,移动搜索 PV 年化增长率 78.9%。
2017年10月,搜狗就首次公开募股(IPO)计划向美国证券交易委员会(SEC)提交招股说明书,计划募集最高 6 亿美元资金,代码为 SOGO。摩根大通、瑞士信贷、高盛、中金公司担任搜狗首次公开招股的联席主承销商,华兴资本担任副承销商。
(二)VIE 架构
搜狗公司主要采用 VIE 架构来进行此次上市操作:
拟上市的公司 Sogou Inc.(融资主体)于 2005 年 12 月 23 日在开曼群岛注册,其 100%持股控制在英属维尔京群岛注册的搜狗 BVI 有限公司(Sogou BVI);Sogou BVI 公司通过 100%控股在中国香港注册的 Sogou HK 与 Vast Creation 两家公司进而间接控股在中国内地注册的两家全资子公司,即北京搜狗科技发展有限公司和北京搜狗网络技术有限公司;然后通过系列的 VIEs 架构,来控制国内运营的实体企业。
具体来说,即外资所有背景的北京搜狗科技发展有限公司(WFOE)通过和在中国内地注册的北京搜狗信息服务有限公司(VIE)以及其直接或间接控股的三家子公司(三家子公司均视为 VIEs,包括:深圳市世纪光速信息技术有限公司、北京世纪思速科技有限公司和成都吉易付科技有限公司)签订相关的一系列控制协议,来实现互联网和其他增值电信业务在中国国内的运营。其中,VIE 北京搜狗信息服务有限公司由搜狗公司 CEO 持股 10%,由控股股东搜狐持股 45%,另由腾讯持股 45%。此外,VIE 北京搜狗信息服务有限公司还同时 100%控股天津搜狗网络技术有限公司和搜狗科技香港有限公司的股权。
中国的各项规定限制或禁止外资公司在特定行业内经营,如提供互联网信息、网络游戏、移动应用、互联网接入和某些其他行业。搜狗公司通过上述的 VIE 架构搭建来有效规避相关监管规定可能涉及到的风险,以顺利实现公司的上市目的。
(三)纽交所上市
搜狗(NYSE:SOGO)于 2017 年 11 月 9 日在纽约证券交易所正式挂牌上市,发行价为每股美国存托股(ADS)13 美元,计划发行 4500 万股,融资额约为 5.85 亿美元。搜狗募集到的资金主要计划用于:研发,增强产品、人工智能和大数据能力;销售与营销,推广产品,扩大用户获取渠道;一般企业用途,包括但不限于潜在的战略收购、投资和结盟。上市当天,搜狗股价最高达到 14.7 美元,涨幅约 13%,最高市值超过 55 亿美元。首个交易日收盘价为 13.50 美元,较开盘价 13.25 美元上涨 3.85%。
在首次公开招股之前,搜狗高管和董事合计持有公司 5709.5 万股 A 类普通股,占公司总股本的 16.5%。其中,张朝阳持有 3200 万股 A 类普通股,占总股本的9.2%;搜狗首席执行官王小川持有1920万股A类普通股,占总股本的5.5%。
搜狗目前的第一大股东为腾讯,持有公司 1.5156 亿股 B 类普通股,占总股本的 43.7%,搜狐持有搜狗公司 371.72 万股 A 类普通股,以及 1.272 亿股 B 类普通股,占总股本的 37.8%。此外,搜狗上市后仍然是搜狐的子公司,而且腾讯作为单一最大股东,与搜狐签订过投票权协议,协议让搜狐掌握了大部分董事会席位。
在搜狗公开上市后,张朝阳占股为 8.2%,王小川占股为 4.9%,搜狗董事及管理层占股 14.6%。以每股 13 美元的开盘价计算,张朝阳所持有的搜狗股票价值 4.16 亿美元,王小川持有的搜狗股票价值约 2.50 亿美元。而在大股东中,搜狐占股 33.4%,享有 44.0%的表决权;腾讯占股 38.7%,享有 52.3%的表决权。
(四)案例评价
搜狗的上市,标志着中国互联网搜索引擎在美国资本市场的又一次扩张,在搜狗准备上市的消息放出之后,Bloomberg 以“追赶百度”为标题,揭示了搜狗上市的长远目标——取代百度成为中国国内搜索引擎领域的龙头企业。从现有的股权结构看,搜狗虽然在控股权上仍然属于搜狐子公司,但在股权结构上而言却属于腾讯系公司。搜狗未来将掌握 QQ、微信等通讯工具的流量入口,从战略协同性角度考虑,搜狗的搜索引擎业务未来将存在巨大的发展空间。从运营数据上看也是如此,从 2015 年到 2017 年 6 月,搜狗的移动端月活用户数从 3.46 亿增加至 4.83 亿,用户的增加将会转化为广告收入的增加,而广告收入是搜索工具收入的最主要部分。从战略协同、运营数据这两个角度来看,搜狗均具有持续运营的能力。搜狗和搜狐分别上市并非互联网企业母子公司上市的首例,此前微博和新浪也是采用类似结构分拆上市,而上市之后的未来发展主要取决于搜狗能否将旗下业务持续运营并结合热点产业进行联动,如人工智能相关领域。据悉,搜狗每年将利润的 20%用作研发,未来计划将搜索和输入法升级为智能问答和对话系统,这一切均有赖于搜狗上市后能否把握技术风口,合理的运用上市融资。因此,搜狗上市可以被视作一个标志,其未来的发展尚任重而道远。
4.1.2 51talk
51Talk(NYSE:COE)由北京大生知行科技有限公司于 2011 年 7 月创立,其首创“外教一对一”的互联网英语教育模式,以打造极致的用户体验为目标,为用户提供优质的教育资源。目前,51Talk 已成为中国最大的在线英语教育机构,在全球范围内拥有超过 12600 名外教,活跃用户逾 15 万,旗下拥有 51Talk 无忧英语、51Talk 青少英语、51Talk 哈沃美国小学三大主营业务线。
(一)早期发展与融资
2011 年 7 月,毕业于清华大学的黄佳佳创办 51Talk,并于同期获得真格基金 20 万美元天使轮投资。同年 11 月,51Talk 网站正式上线。
2013年6月,51Talk获得美国风险投资机构DCM的A轮投资200万美元,并自此进入高速发展期。同年 12 月,51Talk 又获得顺为资本、DCM、多玩 YY 公司三家机构共计 770 万美元的 B 轮投资。
2014 年 7 月,51Talk 获红杉中国、顺为资本、DCM、多玩 YY 公司总计约2820 万美元的 C 轮投资。2015 年 1 月,51Talk 宣布完成对在线英语知名品牌“91 外教”的整体收购,并于 4 月份推出免费的移动英语口语产品“多说英语”。
2015 年 8 月,51Talk 获得顺为资本与 DCM 两家机构共计 2000 万美元的 D 轮投资,并于同年 9 月签约网坛巨星李娜作为公司代言人。
2016 年 5 月,51Talk 推出在线教育“平台战略”,全面拓宽其发展渠道:与国内知名招聘网站猎聘网合作,同步 51Talk 学员英语等级,帮助 51Talk 学员实现英语水平和能力的可视化,为学员的职业发展加分;宣布与外研社达成合作,由外研社在线外语学习平台Unipus为51Talk提供口语课程测评体系以及试题的定制研发,展开线上考试等方面的合作,并联合为学员颁发证书。2016 年第一季度,51Talk 现金收入达到 1.55 亿人民币。
2016 年 5 月 12 日,51Talk 就首次公开募股(IPO)计划向美国证券交易委员会(SEC)正式提交招股说明书,计划募集约 1 亿美元资金,代码为 COE。摩根士丹利和瑞信证券担任 51talk IPO 交易的承销商。
(二)VIE 架构
51Talk 主要采用 VIE 架构来进行此次上市操作:
拟上市的公司中国在线教育集团(COE)(融资主体)于 2012 年 11 月在开曼群岛注册,其 100%持股控制在中国香港注册的中国在线教育(香港)有限公司(COE HK Co I),99.99%控股在菲律宾注册的 China Online Innovations Inc.(Philippines Co II) 公 司 以 及 On Demand English Innovations Inc.(Philippines Co III)公司;中国在线教育(香港)有限公司(COE HK Co I)通过 100%控股在北京注册的全资子公司北京大生在线科技有限公司进而间接通过其签订的相关一系列控制协议,来控制国内运营的实体企业(北京大生知行科技有限公司),从而实现互联网在线教育业务在中国国内的运营。
其中,VIE 北京大生知行科技有限公司由创始人黄佳佳持有 61.25%的股权,由联合创始人、董事和高级副总裁舒婷持有 26.25%股权,此外还由天使投资人持有 12.50%的股权。VIE 北京大生知行科技有限公司持有在中国经营在线平台所必须的 ICP 许可证,此外还拥有 51talk.com 域名、注册商标以及三个软件的版权,这些均为在中国国内实现运营的关键。
中国的各项规定限制或禁止外资公司在国内某些业务的经营,如提供电信增值业务等。51Talk 公司通过上述的 VIE 架构搭建来有效规避相关监管规定可能涉及到的风险,以顺利实现公司的上市目的。
(三)纽交所上市
在中概股处于大规模的回归潮时,51Talk 逆势而行赴美上市。2016 年 6 月 10 日,51Talk(NYSE:COE)在美国纽交所正式挂牌上市,发行价为每股 ADS(美国存托凭证)19 美元,发行数量 240 万股。上市首日,开盘价为 19.50 美元,当天收盘跌破发行价,报收于 18.98 美元,跌幅约为 0.11%。按收盘时的股价计算,公司市值约为 3.73 亿美元。
51Talk 此前曾完成多轮融资,投资方涉及 DCM、红杉、顺为和欢聚时代等。其中,顺为资本在 B 轮出资 339 万美元,C 轮出资 334 万美元,D 轮出资 301.3 万美元,三次共计投资 974.3 万美元。此外,加上顺为在 B 轮和 C 轮时另外出资购得的 200 多万美元股份,顺为资本在 51Talk 项目上的总历史投入额约为1237 万美元。而根据 51Talk 披露的 F1 文件显示,顺为资本持股数为 37329,473 股,占总股本 294,985,644 股的 12.65%。按照 51Talk 上市当天的开盘价 19.50 美元计算,顺为的持股价值为 4846.7 万美元。这意味着,相比当初投出的 1237 万美元,顺为资本获得了 4 倍的投资回报。
(四)案例评价
51talk 的上市是中国“互联网+”商业模式企业的成功范例。作为在线教育赴美上市第一股,51talk 证明了移动互联网对传统行业的革命性变革的成功,通过线上移动互联网和线下教育资源的整合,51talk 上市使得顺为、红杉等一线基金获得了不俗的账面回报,而在上市之后 51talk 的投资方仍旧保持注资证明了投资机构对于这一领域的先发企业的支持态度。
51talk 在上市过程中同样选择了 VIE 架构,通过境外主体 COE 控制香港分公司,然后香港分公司控制国内的公司实体。通过协议安排绕开监管限制,减少了上市可能存在的阻力。而通过对上市后股权结构的分析,不难发现,占据 69.1% 股份的机构投资人是此次上市的主要推动方,也由此进一步证明中概股上市过程中外资机构投资人扮演着重要作用。
值得一提的是,51talk 在 2013-2015 年间,净亏损从 1780 万人民币增加至 3.271 亿元人民币,净亏损的增加反映出 51talk 在上市前的销售收入增长主要依靠营销活动投入拉动。在目前获客成本走高的情况下,提升教育服务的质量,对接更加精准的消费群体是 51talk 未来需要解决的重要问题,而这些问题带来的资金需求,也正是选择上市的一个动因。
4.1.3 好未来教育
好未来教育集团(原名:学而思教育集团)(NYSE: TAL)由张邦鑫创立
于 2003 年,是中国领先的教育科技企业。2010 年 10 月 20 日,好未来的前身学而思在美国纽交所正式挂牌交易(NYSE:XRS),成为国内首家在美上市的中小学教育机构。目前,好未来全面布局教育产业,构建个性化、数据化、社会化三大业务板块。其中个性化业务提供个人成长过程所需的个性化、多元化的教育服务,包含摩比、励步英语、妈妈帮、学而思培优、学而思网校、爱智康、学而思国际、顺顺留学和考满分;数据化业务以教育云为核心,探索互联网创新商业模式,将优质教育资源输送到体制内;社会化业务包含家长帮、高考帮、考研帮、
小木虫等,利用互联网社区、大数据为家长及各类学生群体提供全面多元的服务。
(一)早期发展与融资
2003 年,好未来创始人兼 CEO 张邦鑫在北大生命科学学院读研期间兼职
做家教,因学生进步较大,家长口口相传形成班课,于是创办了学而思。随后,奥数网、中考网、作文网、高考网陆续上线运营。
2007 年,学而思正式进入家教市场,“智康 1 对 1”成立。2008 年,学而思开始在全国布局建立分校。
2009 年 2 月,KTB 投资学而思教育集团,投资金额为 500 万美元。同年 9 月,学而思获第二轮 4000 万美元融资,其中,老虎基金出资 3500 万美元认购学而思 21,875,000 股,KTB 出资 500 万美元认购 3,125,000 股。
2010 年,学而思教学中心从 30 家发展到 108 家,入学人数从 67990 人增长到 236919 人,主要分布在北京、上海、天津、武汉、广州 5 个城市,其中北京分布数量最多达到 141 家,其次为上海 14 家。截至 2010 年 6 月 30 日,学而思上半年总营收 5302 万美元,同比增长 60.7%;净利润为 1324 万美元,同比增长 40.5%,与此同时,学而思的毛利率保持平稳,维持在 50%左右。
2010年9月,学而思向美国证券交易委员会(SEC)递交首次公开发售(IPO)
申请,公司计划以 XRS 为股票代码在纽交所上市交易,拟融资 1.2 亿美元,瑞银、摩根斯坦利、Piper Jaffray 和 Oppenheimer & Co 担任此次 IPO 主承销商。
(二) VIE 架构
好未来(学而思)主要采用 VIE 架构来进行此次上市操作:
由于中国法律限制具有外资背景的企业在中国运营教育类事业,好未来(学而思)通过在 TAL 北京、北京学而思教育科技有限公司、学而思网络科技有限公司和他们各自的股东、子公司及学校之间一系列的控制协议安排,来实现在中国境内教育辅导业务的运营。好未来(学而思)通过上述的 VIE 架构搭建来有效规避相关监管规定可能涉及到的风险,以顺利实现公司的上市目的。
(三) 纽交所上市
2010 年 10 月 20 日,好未来的前身学而思(NYSE:XRS)在美国纽交所正式挂牌上市,其发行价为每股ADS(美国存托凭证)10美元,发行数量1200万股。上市首日,开盘价为 14 美元,盘中最高至 15.74 美元,至收盘时报收于 15 美元,较发行价上涨 50%。学而思通过此次 IPO 顺利募集 1.2 亿美元,成为国内首家在美上市的中小学教育机构。首次公开募股使学而思的投资者 KTB 实现
3.06 倍账面回报,老虎基金实现 2.13 倍账面回报。
根据学而思教育提交的上市资料募集资金使用计划,未来将投入 3000 万美元用于扩大学习和服务中心网络,1500 万美元用于建设一个全国性培训中心, 3000 万美元用于支付股息,约 1000 万美元用于改善公司现有设施,剩余资金用于战略投资或对外收购。
(四)上市后发展
自 2010 年 10 月于美国纽交所上市后,好未来(学而思)在资本市场的帮助下,走上高速发展的道路。
2011 年,学而思旗下幼教品牌摩比思维馆正式上线,同期,ICS2.0 全面上线,小班形式的课程也被正式命名为学而思培优。2012 年,学而思培优郑州、重庆等五大分校成立,全国分校扩展到 15 个,此外,学而思还开展青、藏、黔、新四地大规模支教活动,成立社会责任部,专门从事公益事业。
2012 年 4 月 1 日,好未来以 241.1073 万美元现金收购北京世纪明德教育
科技有限公司 6%的股权。2013 年 7 月 15 日,好未来出资 308 万美元收购北京醍醐兄弟科技发展有限公司 16.85%的股权。
2013 年 8 月 19 日,学而思教育正式更名为好未来。同年 10 月 8 日,好未来公益基金会成立,是经北京市民政局批准成立的非公募基金会。
2014 年 1 月 28 日,好未来向宝宝树(北京)信息技术有限公司注入 1.5 亿元战略投资;10 月 15 日,好未来出资 1,800 万美元注入 Minerva Project。同年,学而思培优长沙、石家庄、济南、青岛四大分校成立,全国分校扩展到
19 个;好未来推出教育 CEO 训练营——未来之星,并于同期推出海边直播;E 度教育网更名为家长帮,并推出“家长帮”APP。
2015 年 6 月 12 日,好未来以 1,800 万美元投资北京东方人力科贸发展有
限公司(顺顺留学)。除提供直接资金外,还包括如下三个方面:将好未来旗下留学网并给顺顺留学;将留学牌照并给顺顺留学;向顺顺留学开放好未来所有的线下教学资源。
2016 年,学而思培优洛阳、南昌、福州、合肥、宁波、无锡六大分校成立,
全国分校扩展到 25 个;5 月 4 日,好未来发布在线教育新产品“乐外教”,打造青少年外教第一品牌,并于 6 月 3 日发布高考帮和考研帮。同年 6 月 6 日,好未来追加对宝宝树(北京)信息技术有限公司的投资;6 月 15 日,好未来增持北京东方人力科贸发展有限公司(顺顺留学)的股份,成为顺顺留学的控股股东;
9 月 21 日,好未来全资收购励步英语。
2017 年 1 月 13 日,好未来与滴滴合作,推出教育共享计划。6 月,好未来(NYSE:TAL)2017 年报及 2018 一季报发布,业绩增速超 60%。同年,好未来入围 BRANDZ 中国品牌百强,并成为品牌价值增长最快的教育品牌。
(五)案例评价
好未来上市是中国教育产业继新东方上市后的又一件大事,和新东方不同的
是,好未来自成立伊始就专注于 K12(小学+初中+高中阶段)教育,其业务板块划分清晰。在上市后将 K12 扩展至幼小、社区、留学等领域,而实现产业链扩张的主要途径就是并购,通过并购完善自身在教育领域的布局。而对于传统业务 K12 教育,好未来通过内生方式进行扩展。目前已经形成了 K12、幼小、国际留学、互联网和教育云等事业群。而这些并购活动一方面为上市获取的资金提供了再投资通道,同时利用并购的标的扩大了资产规模,为股价上涨提供了有利的基本面。随着移动互联网技术的铺开,在线业务将成为新的业务增长点。从好未来组织架构调整也可以看出,在线业务将是集团未来重点发展对象。而这些未来的战略行为,还将继续通过中概股市场的资本达成目标,未来如何克服在线教育中内容设计、交互体验和奖励机制短板,将成为好未来在资本市场进一步努力的方向。
4.1.4 泰盈科技
山东泰盈科技有限公司成立于 2007 年,总部位于山东省泰安市,公司主营
业务:为客户提供呼叫中心和电商后台外包服务(Business Process Outsourcing,简称“BPO”)及其衍生服务。其主营业务包括:1)客户服务整体解决方案;2)呼叫中心运营外包服务;3)互联网与电商后台运营外包服务;4)产品营销外包服务;5)呼叫中心及电商后台人才培训与派遣服务;6)中小企业云客服。
泰盈科技为客户提供的服务包括两大方面:呼入服务和呼出服务。呼入服务主要包括:呼入应答服务、客户关系服务、电话销售服务等,具体包括账单服务、电话查号、账户更改、密码重置、产品服务咨询、酒店预订、机票购买、客户关系维护和投诉等。 其为客户提供的呼出服务包括针对电信客户的彩铃回音、无线新闻发送、每日天气和线上市场营销等附加服务。
(一)业务模式分析
泰盈科技的核心业务可以归纳为呼叫中心服务业务,呼叫中心是在一个相对集中的场所,由一群服务人员利用电话、计算机和互联网等现代通讯技术,集中为企业和个人提供咨询需求、帮助企业完成营销任务的综合型服务机构。
呼叫中心可以划分为企业自建型呼叫中心和外包服务型呼叫中心,前者是大型企业或政府部门的分支机构,专注于满足企业内的呼叫中心需求,例如中国移动呼叫中心、银行和保险公司的呼叫中心;而外包服务型呼叫中心是独立运营的
法人机构,主要为客户提供呼叫中心的外包服务(Business Process Outsourcing,简称“BPO”)及其相关和衍生服务,相对于自建型呼叫中心,外包服务型呼叫中心具有业务范围广、灵活性强、运营管理优势明显等优点,是全球范围内呼叫中心行业的发展趋势。
(二)VIE 架构
泰盈科技于 2014 年设计完成了境外股权 VIE 架构,如上图所示,上市主体为 China Customer Relations Centers,Inc.(CCRC)公司注册地点是英属维尔京群岛。2014 年 9 月 3 日,山东泰盈科技及其唯一股东北京泰盈与外商独资公司订立委托管理协议,独家购股协议,投票代理权协议及质押权协议质押协议(统称“控制权协议”)获得在 CCRC 的所有权利益。 通过组建 CCRC 作为控股公司,北京泰盈的股东现在拥有了 CCRC 96%的普通股,其余股份属于另外 5 名投资者。CCRC 通过其外商独资企业的 100%股权间接控制山东泰盈。通过这一系列协议安排,BTTC 可以控制经营公司的日常经营和财务事务,任命高级管理人员,批准所有需要股东批准的事项。
(三)纳斯达克上市
泰盈科技于 2015 年 12 月 21 日在美国纳斯达克主板成功 IPO,股票代码为
(NASDAQ:CCRC),ViewTrade Securities, Inc.担任此次募股的唯一承销商。首发价格为 4 美元/股,共发行 240 万股,占发行后公司总股本的 13.1%,募集资金合计 960 万美元(未包含上市费用)。通过此次上市,泰盈科技成为国内首家在全球资本市场首发成功的呼叫中心及电商后台外包企业。根据目前泰盈科技每股 17.2 美元的股价估计,参与 Pre-IPO 轮投资的基岩资本目前已获得超过
1.1 亿元的账面收益,收益率达到了 120%。
(四)案例评价
泰盈科技在美国纳斯达克的挂牌上市,是该公司成长道路上的一个重要里程碑,也标志着国内呼叫中心企业国际化的开端。目前国际呼叫中心企业上市公司共有三家,分别是 Transcosmos、Sykes 和 TeleTech,三家的市值均高于泰盈科技,但在市盈率上却呈现不同景象,如下图所示:
从市盈率上看,泰盈科技比 3 家海外企业均值高出 1 倍。但中国呼叫中心
行业的集中度很低且提供的服务比较单一,行业内均是竞争力稍弱的中小型企业,行业发展潜力很大。而从行业前景来看,国内呼叫中心行业正处于高速增长期,未来 3 至 5 年将出现 3 至 5 家估值超过 10 亿美元的独角兽企业。泰盈科技在纳斯达克上市之后,已经具备成为独角兽企业的潜质,是一个较好的投资标的。目前泰盈科技已经与国内外互联网、电子商务、通信等行业中的近 30 家领先企业建立了战略合作关系,具有代表性的客户包括阿里巴巴、中国移动去哪儿网、滴滴出行等企业。泰盈科技上市后能够有效利用纳斯达克的国际资本和视野,提升公司的价值,
实现产业平台规模的最大化。随着呼叫中心相关产业链的成熟,越来越多互联网和电商类企业希望将呼叫业务外包,外包的企业和业务规模都在不断扩大,泰盈
科技未来的企业价值还将进一步提高。
附录一:VC/PE 投资中概股情况简表
附录二:美国上市中概股信息一览表
报告核心撰写团队
付晓旭 投中研究院高级分析师
戴晶蕊 投中研究院分析师
黄明麒 基岩资本副总裁
杜 坤 基岩资本副总裁
第一时间获取股权投资行业新鲜资讯和深度商业分析,请在微信公众账号中搜索投中网,或用手机扫描左侧二维码,即可获得投中网每日精华内容推送。