验证即登录,未注册则自动创建新账号 如果手机号已注册则自动登录
一、夹层基金在国内发展状况
自2005年汇发基金一期成立开始,中国夹层基金迄今已走过了11年的发展历程。这11年的历程如果以2010年国内资本大规模设立夹层基金为节点,可大体上分为两个阶段。前一个阶段是夹层基金在中国的草创与探索,后一个阶段则是夹层基金的扩张与兴起。
1.草创与探索(2005-2010)
2005年被认为是中国夹层基金兴起元年,在这一年,国内第一支夹层基金汇发基金成立。该基金由德国发展银行、法国发展银行和荷兰发展银行成立,募集金额为1亿美元。该基金主要采取可转债方式投资于食品农业、制造业和新能源业的中小企业,满足其产业扩张带来的资金需求。同年年底另一支夹层基金联华信托的“联信·宝利7号”成立,则是夹层基金投资房地产市场的开始。可以说,传统制造业和房地产业是国内夹层基金开展最早的行业。此后亚洲夹层资本等业纷纷成立了针对国内市场的夹层基金,标志着夹层基金的探索期正式开始。这一时期,夹层基金的发起者通常为国外资本,比如投资汇发基金的西欧三家发展银行,日本的伊藤忠等机构。
2.扩张与兴起(2010-至今)
在国外机构试水夹层基金之后,2010年国内资本掀起了夹层基金设立的浪潮,国开金融、中信产业基金、光大控股等纷纷设立旗下夹层基金,同期设立夹层基金的还有鼎晖投资和弘毅投资等专门的股权投资机构。目前鼎晖和光大控股两家夹层基金分别累计募集资金接近92亿元和70亿元。这些指标标志着中国国内资本投资夹层基金正在逐步兴起。
3.发展现状和空间
据投中研究院不完全统计,目前夹层基金占全部股权基金的占比在10%-15%左右,这一份额较2013年已有上升,但距离欧美发达经济体的30%占比仍有一定的差距。在夹层基金的投资工具和投资行业上也不够丰富,国内夹层基金投资工具目前以可转债和“债权+认股权证”为主,债权性投资占比大于股权性投资。投资行业以房地产、传统产业为起点,扩展到了基础设施建设和跨境并购业务。
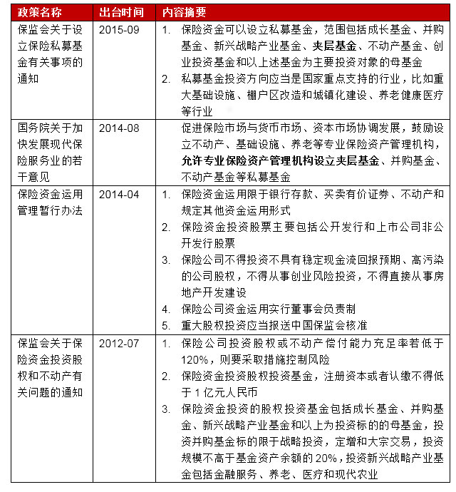
虽然有很多地方有待完善,但夹层基金仍旧是一个具有投资潜力的领域。由于房地产业融资渠道有限、国内基建投资需求旺盛、并购贷款制度不完善等因素的作用,国内投资机构对夹层基金在地产、基建和并购领域运作的前景持续看好。按照保监会2014年《关于加强和改进保险资金运用比例监管的通知》,保险资金运用于权益类资产投资比重不得超过30%,理论上目前保险资金投资夹层基金的上限可达到38486亿元。根据2014年的《国务院关于加快发展现代保险服务业的若干意见》(简写为《国十条》,下文同)中第十四条明确指出:“允许专业保险资产管理机构设立夹层基金。并购基金、不动产基金等私募基金”。这一意见的出台加快了保险资金投资夹层基金的步伐。除《国十条》外,目前保险领域和夹层基金相关政策参见下表:
据投中研究院访谈了解的情况,目前国内运作较大的基金已经有近10家保险公司出资作为基金的LP(Limited partner, 有限合伙人),因为在所有投资工具中,夹层基金投资一般用于并购重组和危机投资,所选择标的一般处于成熟阶段。结合必要的风险控制手段,夹层基金相对于期货和传统的PE、VC工具而言风险更低。是一种收益和风险程度居中的投资工具,在可变现能力上则不如证券和货币工具,理论上适合保险公司投资期长,风险要求高的投资逻辑。所以可以预见,随着社会资金对夹层基金的进一步了解,保险资金投资夹层基金的规模具有持续扩张的区间,例如鼎晖夹层基金四期的17家机构投资者中,有10家均为保险公司,出资比重超过了全部机构投资者的70%。
二、夹层基金在国外发展现状
根据美国金融咨询机构Preqin提供的数据显示,2015年全球夹层基金达到了2008年金融危机后募资金额的新高,为200.1亿美元,募资达到了目标金额的106%。完成募资并进入封闭期的基金数目也仅次于2013年的42支,共有40支基金完成了募资。这两项数据均说明夹层基金进入到一个新的发展周期。
详细来说,海外夹层基金的募集呈现了规模扩张和资金集中于大机构投资者两种趋势。2015年夹层基金约占全球发生募资的私募股权基金数目的3%,虽然占比不大,但平均募资金额达到了5.02亿美元,高于2014年的3.08亿美元。2015年完成募资的夹层基金中,规模最大的一只为高盛夹层基金6期,达到了80亿美元。高盛、高桥资本、新月资本等规模最大的五家夹层基金募资额占据了2015年全年募资额的70%,说明夹层基金是一个资金高度集中的投资领域。
募集频率来看,新基金占比较多,募集时间变短。2015年夹层基金的募集时间平均为18个月,比2014年平均减少2个月。从募集次数看,48%的夹层基金为二期募集,28%的夹层基金为首次募集,说明近两年夹层基金的新进入者较多,反映了投资者对于这一类金融工具持乐观的预期。
投资方面,海外夹层基金投资偏好于传统行业,据统计,61%的夹层基金投资于工业,其次是商业和服务业、医疗健康产业。能源和房地产业是投资较少的领域,仅有不到30%的夹层基金对能源业和房地产业具有偏好。从投资的目的上分析,接近90%的夹层基金关注于企业收购领域,接下来是企业扩张和企业合并,选择作为退市私有化用途的夹层基金仅有16%。行业和投资目的的两项数据表明,海外夹层基金依旧着力于传统行业的产能扩张和资本重组,这和夹层基金最初的投资用途--为杠杆收购提供资金具有内在的一致性。从投资的回报和风险维度衡量,夹层基金和直接贷款、母基金的风险收益水平相当,在收益上低于次级贷款和私募基金,是一种收益稳健的投资工具。
地域分布上,欧洲夹层基金数量增加,但北美(美国和加拿大)依旧是夹层基金的主要分布局域。2008年金融危机之前,北美占据了84%的夹层基金募集金额,欧洲只占据10%。而到了2015年,北美份额减少至70%,欧洲占据了22%。但最大的5家夹层基金总部所在地均为美国,如图所示分别为高盛、ICG、新月资本、GSO和巴布森资本,说明北美在夹层基金这一领域内依旧是全球最活跃的地区。目前共有133家夹层基金在美国运营,这一数字是英国的7.4倍,法国的8.9倍。
总体而言,海外夹层基金在规模上和募集活跃度上均达到了金融危机以来的高点,美国和欧洲依旧是夹层基金最活跃的经济体,夹层基金在投资上除了考虑收益率,更加兼顾收益的安全性。
三、国内夹层基金运作特点分析
通过对国内外夹层基金发展现状的展示,不难发现国内的夹层基金在募投管退方面和国外大体相近,而在具体执行上各有不同之处,国内的夹层基金在募投管退方面的特点可以归纳为三点:更多利用自有基金,更多利用自有平台协同投资,更多关注投后企业的信用状况,具体情况分析如下:
1.募资阶段
国内夹层基金募资来源和国外夹层基金相比,利用自有资金的情况更为多见。由于国内夹层基金发展尚处于兴起阶段,从认知度上还不能和成熟已久的股票、债权工具相比,所以在对募资的资金来源上,很多投资机构都选择了利用自有资金作为夹层基金的初始资金来源,待投资回报达成,知名度增加之后再吸引外部资金进入到夹层基金中。
由于国内各家投资机构夹层基金起步时间不同,自有资金在夹层基金募资所占的比重也有不同。据投中研究院不完全统计,目前自有资金占据了夹层基金募资金额的60%-80%左右。社会第三方资金大多来自政府设立平台、央企的财务公司、股权机构投资者、券商的直投部门、大型集团的自有资金和高校的捐助基金,也有一部分高净值私人客户参与了夹层基金的募资。保险公司在《国十条》发布之后也开始对夹层基金投资,《国十条》可以视作国务院对保险资产投资夹层基金的政策支持,在《国十条》出台之后相应的政策里针对夹层基金的条款逐渐出现,政策的放开可以有效增加保险资产管理的投资渠道和风险控制能力,因为夹层基金的风险和报酬水平均低于一般的股权投资,保险资金投资到夹层基金可以提高投资多样化,降低投资带来的非系统性风险。夹层基金本身的低风险也更能满足保险资金在管理方面的要求,不过从目前情况来看,保险公司对夹层基金的投资所占份额不大,往往集中在开展夹层基金较早的机构,这一领域还尚待开展。
新近开展的夹层基金则往往选择依靠所属集团提供的现金流开始第一期基金运作,作为试验运行,随着基金的回报实现和新基金运行的走上正轨,再逐步引入外部资金,一来可以扩大基金募资来源,二来通过增加社会资金的参与,增加夹层基金的影响力。
2.投资阶段
1)投资项目来源
目前国内的夹层基金项目更多依靠投资者内部发现,即利用各自的股权投资或者资产管理部门接触的项目开始投资。这是由于1) 很多夹层基金设立的初衷是给过往投资项目提供进一步资金供给,满足客户的需求而设立。比如国开金融的夹层基金设立的重要原因就是配合国开行,对之前的软贷款客户提供更多的资金支持。2)目前主要的夹层基金都有同集团内平行的PE、VC等投资机构,同一板块内各板块相互协作,满足项目方不同的需求。
有些夹层基金受制于平台分工而选择特定行业开展投资,比如国内某些夹层基金设立时因为同集团内有专门的房地产基金,便规定夹层基金不涉及这一行业。但从宏观角度来看,夹层基金对项目挑选没有明确的行业偏好。由于夹层基金属于国外股权投资的舶来产品,投资方式股债结合的特性导致了夹层投资管理人员的相对复杂性。通常夹层基金需要在短时间内做出投资判断,所以对平台的支持,团队人员的经历经验,资源和执行力均有较高的要求。
2)投资方式
众所周知,夹层基金一般是通过股权和债权的结合方式开展投资,具体而言常用的方式有可转债、优先股、次级债等工具。
可转债是一种特殊债券,其特殊性在于它可以在一定期间内根据约定条件,可以转换为被投企业的普通股,在资产负债表上体现为由负债转变为所有者权益,持有可转债的投资者既可以选择转换,也可以继续选择债券作为投资方式。可转债是国内夹层基金最常使用的投资方式之一。利用可转债工具投资的夹层基金,在投资之初会和被投资企业规定一个债转股转换价格,然后在IPO之前按照转换价格来计算债券行权之后的普通股份数,作为夹层基金IPO中可以获得的股份。
优先股则是在企业清偿顺序中优先于普通股,滞后于债权工具的投资方式,夹层基金一般收取固定股息并且不参与企业运营决策,对于夹层基金而言可以获得固定的收益,对于债务人则可以消除股权的稀释作用。优先股投资在公司分配利润时获得固定股息率的利润,而且先于普通股股东获得股利。对于被投企业而言,优先股不需偿还本金,对公司的财务压力小于可转债。
次级债也是一种特殊债权工具,次级债的“次级”是指它的清偿顺序要低于有担保的债权工具。这一点和优先股类似,不同的是,次级债清偿顺序优先于优先股,是一种投资风险小于优先股的工具,选择次级债投资虽然收益小于优先股,但是大于普通的债券,符合夹层基金对于给投资安全性和收益率的平衡需求。
基于以上几种工具的组合,夹层基金可以实现固定收益、固定+浮动的收益、股利分红等类型收益。对于涉及到上市和并购重组的投资项目,如果不能在投资期限内成功上市或并购完成,则需要被投资者支付本金和一定额度的补偿金。固定收益一般通过发放资产抵押贷款,三方担保等方式实现投资。是目前最为常见的一种投资模式。由固定收益模式衍生,夹层基金还产生了固定收益+超额收益的投资模式,比如股权加债权模式,可以保证在实现保底收益的同时享有公司未来的经营成果,达到了固定收益和超额收益的双赢。
相比于债权投资,偏股权投资由于风险溢价因素更高,可以让投资者获得更多的回报,夹层基金在使用股权工具时往往会和被投项目签署股权回购、资产抵押等协议,让收益的安全性得到保障。
需要指出的是,由于发展的时间较短,优先股、次级债等标准化的金融工具尚未成为国内夹层投资的主流方式,尤其是针对中小型公司的夹层投资。在某些国内夹层投资案例中,关于清偿顺序的先后、收益分配的先后、转股权等事项会以合同条款的形式来约定。这在一定程度上提高了交易成本。
3)投资用途
夹层基金一般用于解决企业扩张产能的融资需求,或者向MBO(Management buyout 管理层收购)和LBO(Leverage buyout 杠杆收购)提供资金来源,夹层基金需要根据企业的需求,灵活使用资本结构为企业提供资金,比如投资者为获得持股权而在收购中为交易对手提供过桥贷款,如果被投资企业担心因股权稀释带来丧失所有权风险,投资方可以将投资方式变更为股权债权相结合的方式,通过增加债权投资比重减少单一股权投资带来的所有权变动风险。采用过桥贷款投资的夹层基金往往要求并购方在交易完成后尽快还款,因为期限和无需抵押的特点可以获得较高的回报。夹层基金的另一种用途为不良资产的投资,即协助收购现金流断裂项目,收购完成后按照事先约定的价格转让出去。不良资产的投资还包括参与银行的不良资产基金投资,比如鼎晖夹层基金中就包括了此类投资。在不良资产的投资中,夹层基金一般充当不良资产的购买方,在购买完成之后对标的进行分拆打包出售,通过交易溢价获得回报。
4)投资行业
目前国内夹层基金的投资集中于市场热点和较为成熟的行业,比如医疗健康、新型能源和半导体、基础建设和房地产等行业。TMT行业的成熟公司也属于夹层基金投资的热门,而初创类的公司除外。夹层基金投资者在关注行业的时候除了要考虑项目的成长性,还更多关注行业的信用情况和现金流。债权工具比重越大,夹层基金越关注项目的现金流稳定性,因为这直接关系到企业的偿债能力。处于成熟期的企业在管理和运营上更加正规,制度上更加完善,可以满足夹层基金对于偿债能力的要求,医疗健康和新能源行业本身存在的技术壁垒则可以在满足偿债稳定性的同时提供回报的成长性。
3.管理阶段
夹层基金的投后管理上和PE、VC有类似之处,即都需要对被投企业的管理运营状况进行监控,提供建议优化企业的运营和价值。比如对具有成熟业务的企业进行利润率计算等业绩指标监控,对积极开拓市场的公司进行销售额增长等成长性指标监控,对公司战略和业务定位进行管理指标监控,对于资金使用情况进行财务指标监控。除此之外,夹层基金管理者还要对于被投资企业履约情形、相关企业新闻、产业的动向和政府政策等进行了解,这些都与一般的投后管理工作类似。
夹层基金投后管理区别于PE、VC的不同之处在于,夹层基金还需要对被投企业进行信用跟踪。相比于传统PE、VC行业关注于企业的管理和运营,夹层基金更关注于企业的现金流是否充足,企业的持续经营能力是否得到保证,尤其是偏债权投资更加注意企业的负债水平和偿债能力。
在基金的风险管理方面,投资者优先考虑资金能否安全退出,所以首先需要了解被投资项目的背景和经营风格,对被投资项目的潜在风险进行评估。其次要关注资金用途是否和企业的发展方向、战略相一致,有些夹层基金还可以将投资风险按照债权和股权风险进行划分,通过股权质押、资产抵押或者担保方式进行风险转移。
4.退出阶段
夹层基金的退出方案和基金投资工具密切相关,大体上可以划分为债权工具和股权工具退出两类。二者退出条件不同,其中债权工具更为直接,只要债务人按期还本付息即可退出。股权工具退出则要考虑企业所处股价区间、所处行业动态的影响。但一般退出的时间都要短于普通的VC、PE投资,通常从募资完成到退出需要持续三年左右时间。比如鼎晖的夹层基金二期和三期在基金期限上设定为四年,其中前三年为投资期,最后一年设定为退出期。一村资本的夹层基金二期和三期均为三年投资期限,满期之后通常以债务人还债和股权转让作为退出的主要方式。债务工具如果不能满足按时还本付息的要求,投资人会要求被投资项目以抵押资产或担保方偿付。
债权方式投资的夹层基金退出的时间较为固定,尤其是以提供企业并购过桥贷款为目的的投资,投资者会提前和被投资企业确定还款的时间。另外债权方式也存在债转股类型,这种通常是投资方比较看好被投资企业的未来发展时发生。另一方面,偏股权方式投资的夹层基金则要考虑退出期间的股价,尽可能在股价处于高点时出售或者转让,以获得更多的市场溢价。
四、国内代表案例分析
1. 鼎晖夹层基金
鼎晖是国内发展较早、规模较大的私募股权投资机构,且一直致力于国际化发展,鼎晖为了完善自身资产配置并且和国际夹层基金发展接轨,于2011年正式建立了夹层基金。夹层基金作为鼎晖管理基金的一部分,属于起步较晚,但发展较快的一类基金。
鼎晖夹层基金在建立之初资金大部分来自于高净值人群,但随着基金发展,在募资方向主动转向机构客户,例如第四期基金全部由机构出资人出资,共有17家机构投资人完成了本只基金的出资,其中有10家保险公司,包括了中国人保、工银安盛和华泰保险等公司。机构LP的增加配合了投资期限的延长。第一支基金由于规模较小募集速度较快,第二至第四期基金募集时间则延长至半年至一年。因为政策鼓励保险机构丰富资产配置,保险资金进入夹层基金对募资机构化是一个利好消息,保险机构也可以从夹层基金中获得风险适中的收益,总体对夹层基金和保险机构都是一个双赢局面。
目前鼎晖夹层基金共有4支人民币基金和若干单项目投资计划,总体融资规模在92亿人民币左右。截止到2015年年底,夹层基金占鼎晖全部基金比重为4%,2016年至今这一比例仍有上升。
在募集策略上,鼎晖在夹层基金募集上采取了“小步快跑”的募集策略,一般情况下,一支夹层基金要募集到80%以上,才会开始募集新的夹层基金。夹层基金第一期规模较小,从第二期开始资金来源出现多元化,第三期基金有10亿元,其中5.5亿元来自两家险资背景机构。第四期募集由17家机构完成,共出资约35亿元,其中10家为险资背景机构。出资人有重复投资情况,比如某大学基金会目前已经连续投资了两期基金。从投资币种上来看,目前鼎晖的夹层基金只有人民币基金,由于海外市场的资金成本更低,鼎晖目前正在筹备美元夹层基金。
鼎晖的夹层基金投资一般做成“股权+债权”或者可转债等多种形式,这样的投资形式可以匹配出资人对于资金和控股权的权衡选择。在总体基金期限上,鼎晖夹层基金逐渐延长,从第一期的投资期2年到第二期的“投资期3年+退出期1年”,再到最近第四期的“投资期4年+退出期1年”。期限的变化反映了出资人的变化,从一开始的自然人客户逐步转向机构投资人为主,机构投资者往往更能接受长期回报。
从股权和债权工具的占比来看,鼎晖夹层基金中偏债务属性工具更多,占据了现有投资金额的50%以上,但是这一比例正在不断的下降。
在投资用途方面,鼎晖夹层基金重点配置于并购市场,特别是境内外并购重组和成长型性企业投资为产能扩张投资和产业链完善发起的并购行动。夹层基金投资的另一个方向是房地产业,这也是鼎晖最早发起的投资领域之一。除了并购和房地产业此之外,夹层基金目前还在布局特殊机会投资,如不良资产投资,已参与了银行的不良资产基金投资,这一领域是鼎晖未来的重点研究版块。
鼎晖挑选项目时,坚持无论是并购市场、成长型企业、房地产还是不良资产等投资领域,都需要项目具备可登记性、可流转性和价值属性这一标准,现金流稳定,退出保障性强以及“好人好事好条款”这些特点。
鼎晖夹层基金的决策流程采取投委会决策制,另有法律合规部和投后管理部作为协同部门。所有项目都是整个机构参与提建议,投资决策过程包括四次会议,第一次为项目筛选会,由夹层基金管理部门内部决策,其余三次则由夹层基金投委会负责。
团队成员构成上,鼎晖夹层基金投委会共有3人,夹层基金投资人员共有10人,投后人员共3人,另外还有重点为夹层基金服务的法务合规2人以及财务2人等。夹层基金的团队独立平行于既有的鼎晖PE和VC部门,全部由具有夹层基金相关从业经验的人构成。
项目层面的风控,主要是从两个维度把控。一方面是从管理项目的维度,保证退出的安全,夹层基金通常会要求介入董事会参与决策,不论是股权投资还是偏债权投资均有介入董事会要求,同时附加对重大经营决策的一票否决权。除此之外,基金管理者还会参与董事会管理、预算管理、印鉴管理、融资管理、节点管理等流程以及建立预警机制。另一方面是对公司治理的维度进行把控,主要是跟踪公司治理和业务发展。目前鼎晖夹层基金一期已实现完全退出,该基金在2014年完全退出,收益率在15%左右。夹层基金二期正在退出期,目前已退出93%。鼎晖夹层基金在投资期设置优先分配条款,如二期基金的优先分配是8.4%/年,四期基金的优先分配是8.4%/年,基金退出时还会有浮动收益。夹层基金收取的管理费用为基金管理金额的2.5%或2%。
夹层基金投资项目的退出节点一般通过提前协议确定,协议中通常也会包括退出的后续措施,当项目运作达到退出节点时,夹层基金管理层会再做评估,确认满足退出要求后进行后续操作。
案例总结:
鼎晖夹层基金是一个以社会LP特别是机构为资金来源,面向境内外并购重组、成长性企业投资、房地产投资投资和特殊机会投资的基金。投资工具包括股权和债权工具,根据标的企业的要求制定个性化的投资结构。在项目选择上看中行业项目的可登记性、可流转性、价值属性,现金流稳定和可保证退出性,风险上注重从管理项目和公司治理这两个维度,整体把控交易的风险。
2. 光大控股夹层基金
光大控股夹层基金最早是光大控股在香港离岸投资的平台,以光大控股资本金作为投资资金来源,2009年正式设立,以股债结合、风险可控和类股权的绝对回报为该基金的投资策略,以达到收益高、风险低和退出快的投资效果。光大控股夹层基金早期资金主要来源于自有资金,自2012年以后开始引入社会第三方资金。光大控股夹层基金操作上类似国际投行的特别机会投资部门(Special Situation Group),交易结构灵活。国内的LP都是机构投资人,以保险公司为主,且光大控股未来依旧以保险公司作为主要的LP来源。其余资金主要源自光大内部。
目前,光大控股总体夹层和结构性投资管理规模约70亿人民币等值。第三方基金方面,一开始对于社会化资金的募集具有实验性质,所以第一期募集的社会资金为8亿,预计二期基金将会募集到15亿左右。总体而言,光大控股的夹层投资和基金主要为追求回报多于追求规模。光大控股夹层基金采用混合的形式更多,目前70%的交易中有股权成分和债券成分,另外30%左右是纯股权投资。债权投资的交易结构约有十几种,通常光大控股夹层投资团队根据每一个企业去设计不同方案,比如股权加债权和过桥贷款。同时考虑交易涉及的币种,如有跨境交易则考虑美元基金交易结构。
在投资用途方面,光大控股夹层基金用于目标企业的跨境并购比较多,操作上更多的偏向特别机会。从挑选项目和方法上更接近于PE,但是在交易结构上比较灵活。另外还有涉及到行业整合的项目,由于经济增速缓慢,分散行业需要进行整合。夹层基金会帮助一些企业进行产业链和行业整合并购,或者注资被投企业实现市场份额的上升,提高行业的效率。光大控股夹层基金主要针对有稳定需求、与经济周期关联度不高的行业(比如成熟而有稳定需求的医疗产品、教育等)进行投资。同时成熟期的企业,以及现金流的可预性高、企业家市场信誉良好、有高度专业管理水平的企业为主要目标。另外,由于光大控股房地产有专门的基金管理,所以夹层基金目前不涉及地产领域的投资。
投资项目挑选根据行业深度、标的企业的股权价值和现金流进行判断,和一般的夹层基金只注重企业资产不同,投资周期也更长,一般在两年左右。目前光大控股夹层基金管理团队有11人,均出身于外资投行和大型PE基金,从业人员的背景控制了操作风险。如果只是债权工具涉及的投后管理工作相对会小一些,反之,股权工具需要的投后工作更多。
从项目风险控制角度上看,光大控股夹层基金采用的是Top-down的管理方式,注重项目总风险。而不将风险进行债权和股权部分的拆分。在本金得到保障的前提下追求最高回报。因为交易结构不能将投资的所有风险都消除,所以对于交易对手的判断决定了风控效果的好坏,而这就需要对交易背景和对手的行事风格进行了解。
投资团队目前已经投资23个项目,目前没有亏损,成功率达到100%。同时,所有15个2010至2013年的项目都已经完全退出或上市,并得到36% IRR的回报,已经收回的退出金额已经得到投资金额的119%。
夹层基金退出期限比一般的PE要短,这是因为夹层债权工具的高成本决定的,基本上投资到期之后最多做一次展期。因为夹层基金的成本高,对于企业而言不可能对这种高成本资金具有长期需求,否则说明该企业具有很高的信用风险,而高信用风险的企业不会得到光大控股夹层基金的注资。债权工具的退出通常都以贷款到期还款为止。而股权工具持续至公司上市或并购,光大控股夹层基金将会把股权工具在市场上转让。转让的时机需要根据市场周期进行判断,但光大控股夹层基金不倾向于长期持有投资。退出方式上总体而言,IPO数量不多,主要以股权转让和贷款到期还款、交易对手回购为退出主流。
光大控股夹层基金是一个以自有基金+少量社会LP为资金来源,面向成熟期、弱周期性行业投资的基金。投资工具包括股权债权工具,根据标的企业的要求制定个性化的投资结构,目的是促成行业整合和跨境并购交易,并为标的企业提供全方位的投融资方案。在项目选择上看中行业项目的现金流和收益,风险上注重交易对手的选择,整体把控交易的风险。
3. 一村资本夹层基金
一村资本于2015年正式开始设立标准化夹层基金,在此之前,也设计过类夹层基金产品,其夹层基金建立主要原因有两点,一方面是其自身并购业务中会涉及到筹集资本问题,另一方面是资金需求端的客户对此类产品抱有兴趣。所以一村资本的夹层基金初始设立就服务于之前所投项目,以并购为主要投资运作方向。资金的来源主要是来自股权投资机构投资者、券商直投部、大型企业的自有资金,此外还有高净值客户参与,其中大型企业的自有资金是夹层基金的优质资金来源。
从规模来讲,机构投资者和券商直投部以及大型企业的出资额占基金总体份额大致相等,是夹层基金的两个主要资金源头。高净值客户占基金总体相对少一些,从夹层基金的募资趋势来看,企业自有资金越来越多。而且在标准化夹层基金的资金来源中,多个出资人都参投了多期基金。但是,截止到目前,一村资本的夹层基金LP中并没有险资类客户参与,这主要受限于当前优质的产品和项目较少带来的资金需求不足,但整个夹层基金市场需求潜力较大,所以一村夹层基金对于开拓险资客户还有待观察。
目前一村资本的夹层基金都是人民币基金。其中标准化夹层基金共有3支,总规模在4亿元左右,非标准的类夹层基金规模在6亿元左右。 一村资本在管基金的总体规模在30亿元左右,其中夹层基金(包括标准化夹层基金和类夹层基金)10亿元左右,占整体管理基金的33%左右。
在一村资本的夹层基金管理团队中,大部分管理人员都具有股权投资从业经验,所以整体的投资思路也是从股权到债权的思路,即先从股权投资切入,然后再考虑债权类相关投资。一村资本的夹层基金也主要是围绕之前所投项目而设立的,以并购为主。
投资标准上,早期夹层基金所参与的项目来源大多都是一村资本自身所接触的项目。目前,一村资本更希望开展外部项目,更倾向于在并购和股权投资业务中去发掘夹层基金的投资项目。当前的夹层基金参与的更多的是与新兴产业、上市公司、股权投资相关的产业,主要包括TMT、大健康、新能源、半导体等产业,但一村夹层基金并不涉及到房地产投资,目前的三只标准化夹层基金主要项目均为大健康医疗产业。另外,一村资本的夹层基金在选择投资的项目时,首先注重交易对手的成长性,其次才会关注交易对手的信用情况,这也与其投资思路相吻合。
一村夹层基金投后管理主要包括对日常的公司管理跟踪、企业新闻跟踪、业绩发展跟踪,这些都与正常的股权投资的投后管理工作类似,除此之外,还会有对借款主体的信用跟踪,这也是标准夹层基金投后管理的一个特点。一村夹层基金的风险控制首先是关注企业发展状况、融资人特点和资金用途是否符合此前项目声称的发展方向,这类似于股权投资的评价方式,然后再关注债权的情况,必要时需要第三方专业人士参与尽职调查,如法务等外部尽调入场合作。
目前一村夹层的投资状况如下所示:夹层基金一期投资期限为1年,目前已经退出,年化收益率在25%左右。夹层基金二期投资期限为3年,目前处于存续期间,固定年化收益率12%加上浮动年化收益率,具体浮动收益率与项目收益相关。夹层基金三期投资期限为3年,目前处于存续期间,固定年化收益率12%加上浮动年化收益率,具体浮动收益率与项目收益相关。非标准类夹层基金投资期限不固定,累计达到的年化收益率在20%左右,其退出期限通常和并购交易完成相关。
基金管理费与普通的私募股权管理大致相同,基本的管理费为1.5%,但是会有项目利润的额外收益。在退出上,一村资本标准夹层基金期一期和类夹层基金都是以债务人到期还款的方式退出项目的。而夹层基金二期和夹层基金三期的项目退出都会涉及股权交易行为的完成。也正是因为夹层基金产品都是有固定期限的,所以在到期之后就会以借款人还款或者卖出股票的方式退出,主要的退出考虑因素还是以夹层基金到达投资期限为主。
一村资本的夹层基金是一个以社会LP为资金来源,面向新兴产业、上市公司、股权投资相关的产业投资的基金。投资工具包括股权债权工具,根据标的企业的发展状况制定投资结构,目的是满足自投项目的并购需求,促成行业整合并购交易。在项目选择上看中行业项目的成长性和征信状况,风险上注重交易对手的发展状况和资金用途,整体把控交易的风险。
4. 国金鼎兴夹层基金
国金鼎兴夹层基金设立基于三重因素,首先由于近年来并购市场火热,公司整体看好并购市场,设立夹层基金可以为并购方提供更多元的的资金渠道;其次,公司作为国金证券的直投子公司,与投行服务的客户可以有一个很好的互动,拥有比较丰富的上市公司资源作为项目储备;另外,成立夹层基金也为国金证券的投行并购业务起到了重要的辅助作用。
目前国金鼎兴夹层基金的资金来源多为财富管理公司,比如大唐、中融、诺亚财富等。国金鼎兴已完成两期各15亿的并购基金募集,从目前运行的两期并购基金来看,重复出资的投资人比例很高,显示了投资人对于国金鼎兴投资团队的能力的信任。
夹层基金的投资期目前相对其他股权投资来说较短,为1-2年左右。一般来说夹层基金的投资期在一年左右,每一期接近完成80%以后就会开始为下一期基金的募集做准备。夹层基金关注的项目从行业上来说更偏向高速成长行业,投资行业较为分散,项目来源主要还是依托投行部门丰富的上市公司资源。投资项目的标准方面,国金鼎兴夹层基金投资项目时首先关注的是该并购交易是否能顺利完成,其次为是否能为并购交易设立较好的风控防范措施,最后是该并购交易是否能有效的提升上市公司的盈利质量。
作为国金鼎兴并购夹层基金最关注的方面之一,投资标的的投后管理工作主要关注项目本身的成长性是否达到投资时的预期,借助国金鼎兴的投后管理能力帮助被投企业更好的成长,这需要考虑到内部整合、科学管理制度、财务规划等因素。
目前国金鼎兴夹层基金一期已经进入封闭退出期,预计年化收益在15%以上,二期仍处于投资期。夹层基金的退出主要通过并购方式,管理方主要考虑项目的估值水平是否满足基金的收益要求,是否适合置换上市公司股票,以及考虑整个投资组合的成长性等方面。
国金鼎兴夹层基金是一个以社会LP,特别是个人投资人作为出资来源,关注高成长型企业并购的基金。投资工具包括股权和债权工具。在项目选择上看中热点行业项目、考量标的企业的成长性、并购交易的可完成性,整体把控交易的风险。
研究垂询
付晓旭 Fox Fu 分析师
Email:fox.fu@chinaventure.com.cn
媒体垂询
李晓雅 Amy 媒介主管
Email: Amy.li@chinaventure.com.cn
关于投中研究院
投中研究院隶属于投中信息,致力于围绕中国股权投资市场开展资本研究、产业研究、投资咨询等业务,通过精准数据挖掘及行业深度洞察,为客户提供最具价值的一站式研究支持与咨询服务。
关于投中信息
投中信息【证券代码:835562】业务始于2005年,正式成立于2008年,是中国领先的股权投资市场专业服务机构。通过十余年专业领域的深入研究与广泛合作,投中信息积累了深厚的技术基础和人才优势,并凭借优秀的专业能力赢得了中国私募股权基金管理人的长期信任,在行业内拥有大量的数据存量和客户资源。
投中信息旗下涵盖投In、投Way、投Win、投Wow四大解决方案。通过全面的产品体系,传递及时、准确的股权交易数据与情报;为企业提供专业的股权投资行业研究与业务实践咨询服务;并为机构出资人提供全面的投资咨询顾问业务,有效进行资产配置;帮助投资机构进行深度品牌管理与营销传播工作。
引用说明
本文由投中信息公开对媒体发布,如蒙引用,请注明:投中信息。并请将样刊两份寄至:
地址:北京市东城区东直门南大街11号中汇广场A座7层 100007
收件人:李晓雅
第一时间获取股权投资行业新鲜资讯和深度商业分析,请在微信公众账号中搜索投中网,或用手机扫描左侧二维码,即可获得投中网每日精华内容推送。
创新经济的智识、洞见和未来
投资人都在用的数据专家
2016年中国夹层基金专题研究报告
海外夹层基金投资偏好于传统行业。
一、夹层基金在国内发展状况
自2005年汇发基金一期成立开始,中国夹层基金迄今已走过了11年的发展历程。这11年的历程如果以2010年国内资本大规模设立夹层基金为节点,可大体上分为两个阶段。前一个阶段是夹层基金在中国的草创与探索,后一个阶段则是夹层基金的扩张与兴起。
1.草创与探索(2005-2010)
2005年被认为是中国夹层基金兴起元年,在这一年,国内第一支夹层基金汇发基金成立。该基金由德国发展银行、法国发展银行和荷兰发展银行成立,募集金额为1亿美元。该基金主要采取可转债方式投资于食品农业、制造业和新能源业的中小企业,满足其产业扩张带来的资金需求。同年年底另一支夹层基金联华信托的“联信·宝利7号”成立,则是夹层基金投资房地产市场的开始。可以说,传统制造业和房地产业是国内夹层基金开展最早的行业。此后亚洲夹层资本等业纷纷成立了针对国内市场的夹层基金,标志着夹层基金的探索期正式开始。这一时期,夹层基金的发起者通常为国外资本,比如投资汇发基金的西欧三家发展银行,日本的伊藤忠等机构。
2.扩张与兴起(2010-至今)
在国外机构试水夹层基金之后,2010年国内资本掀起了夹层基金设立的浪潮,国开金融、中信产业基金、光大控股等纷纷设立旗下夹层基金,同期设立夹层基金的还有鼎晖投资和弘毅投资等专门的股权投资机构。目前鼎晖和光大控股两家夹层基金分别累计募集资金接近92亿元和70亿元。这些指标标志着中国国内资本投资夹层基金正在逐步兴起。
3.发展现状和空间
据投中研究院不完全统计,目前夹层基金占全部股权基金的占比在10%-15%左右,这一份额较2013年已有上升,但距离欧美发达经济体的30%占比仍有一定的差距。在夹层基金的投资工具和投资行业上也不够丰富,国内夹层基金投资工具目前以可转债和“债权+认股权证”为主,债权性投资占比大于股权性投资。投资行业以房地产、传统产业为起点,扩展到了基础设施建设和跨境并购业务。
虽然有很多地方有待完善,但夹层基金仍旧是一个具有投资潜力的领域。由于房地产业融资渠道有限、国内基建投资需求旺盛、并购贷款制度不完善等因素的作用,国内投资机构对夹层基金在地产、基建和并购领域运作的前景持续看好。按照保监会2014年《关于加强和改进保险资金运用比例监管的通知》,保险资金运用于权益类资产投资比重不得超过30%,理论上目前保险资金投资夹层基金的上限可达到38486亿元。根据2014年的《国务院关于加快发展现代保险服务业的若干意见》(简写为《国十条》,下文同)中第十四条明确指出:“允许专业保险资产管理机构设立夹层基金。并购基金、不动产基金等私募基金”。这一意见的出台加快了保险资金投资夹层基金的步伐。除《国十条》外,目前保险领域和夹层基金相关政策参见下表:
据投中研究院访谈了解的情况,目前国内运作较大的基金已经有近10家保险公司出资作为基金的LP(Limited partner, 有限合伙人),因为在所有投资工具中,夹层基金投资一般用于并购重组和危机投资,所选择标的一般处于成熟阶段。结合必要的风险控制手段,夹层基金相对于期货和传统的PE、VC工具而言风险更低。是一种收益和风险程度居中的投资工具,在可变现能力上则不如证券和货币工具,理论上适合保险公司投资期长,风险要求高的投资逻辑。所以可以预见,随着社会资金对夹层基金的进一步了解,保险资金投资夹层基金的规模具有持续扩张的区间,例如鼎晖夹层基金四期的17家机构投资者中,有10家均为保险公司,出资比重超过了全部机构投资者的70%。
二、夹层基金在国外发展现状
根据美国金融咨询机构Preqin提供的数据显示,2015年全球夹层基金达到了2008年金融危机后募资金额的新高,为200.1亿美元,募资达到了目标金额的106%。完成募资并进入封闭期的基金数目也仅次于2013年的42支,共有40支基金完成了募资。这两项数据均说明夹层基金进入到一个新的发展周期。
详细来说,海外夹层基金的募集呈现了规模扩张和资金集中于大机构投资者两种趋势。2015年夹层基金约占全球发生募资的私募股权基金数目的3%,虽然占比不大,但平均募资金额达到了5.02亿美元,高于2014年的3.08亿美元。2015年完成募资的夹层基金中,规模最大的一只为高盛夹层基金6期,达到了80亿美元。高盛、高桥资本、新月资本等规模最大的五家夹层基金募资额占据了2015年全年募资额的70%,说明夹层基金是一个资金高度集中的投资领域。
募集频率来看,新基金占比较多,募集时间变短。2015年夹层基金的募集时间平均为18个月,比2014年平均减少2个月。从募集次数看,48%的夹层基金为二期募集,28%的夹层基金为首次募集,说明近两年夹层基金的新进入者较多,反映了投资者对于这一类金融工具持乐观的预期。
投资方面,海外夹层基金投资偏好于传统行业,据统计,61%的夹层基金投资于工业,其次是商业和服务业、医疗健康产业。能源和房地产业是投资较少的领域,仅有不到30%的夹层基金对能源业和房地产业具有偏好。从投资的目的上分析,接近90%的夹层基金关注于企业收购领域,接下来是企业扩张和企业合并,选择作为退市私有化用途的夹层基金仅有16%。行业和投资目的的两项数据表明,海外夹层基金依旧着力于传统行业的产能扩张和资本重组,这和夹层基金最初的投资用途--为杠杆收购提供资金具有内在的一致性。从投资的回报和风险维度衡量,夹层基金和直接贷款、母基金的风险收益水平相当,在收益上低于次级贷款和私募基金,是一种收益稳健的投资工具。
地域分布上,欧洲夹层基金数量增加,但北美(美国和加拿大)依旧是夹层基金的主要分布局域。2008年金融危机之前,北美占据了84%的夹层基金募集金额,欧洲只占据10%。而到了2015年,北美份额减少至70%,欧洲占据了22%。但最大的5家夹层基金总部所在地均为美国,如图所示分别为高盛、ICG、新月资本、GSO和巴布森资本,说明北美在夹层基金这一领域内依旧是全球最活跃的地区。目前共有133家夹层基金在美国运营,这一数字是英国的7.4倍,法国的8.9倍。
总体而言,海外夹层基金在规模上和募集活跃度上均达到了金融危机以来的高点,美国和欧洲依旧是夹层基金最活跃的经济体,夹层基金在投资上除了考虑收益率,更加兼顾收益的安全性。
三、国内夹层基金运作特点分析
通过对国内外夹层基金发展现状的展示,不难发现国内的夹层基金在募投管退方面和国外大体相近,而在具体执行上各有不同之处,国内的夹层基金在募投管退方面的特点可以归纳为三点:更多利用自有基金,更多利用自有平台协同投资,更多关注投后企业的信用状况,具体情况分析如下:
1.募资阶段
国内夹层基金募资来源和国外夹层基金相比,利用自有资金的情况更为多见。由于国内夹层基金发展尚处于兴起阶段,从认知度上还不能和成熟已久的股票、债权工具相比,所以在对募资的资金来源上,很多投资机构都选择了利用自有资金作为夹层基金的初始资金来源,待投资回报达成,知名度增加之后再吸引外部资金进入到夹层基金中。
由于国内各家投资机构夹层基金起步时间不同,自有资金在夹层基金募资所占的比重也有不同。据投中研究院不完全统计,目前自有资金占据了夹层基金募资金额的60%-80%左右。社会第三方资金大多来自政府设立平台、央企的财务公司、股权机构投资者、券商的直投部门、大型集团的自有资金和高校的捐助基金,也有一部分高净值私人客户参与了夹层基金的募资。保险公司在《国十条》发布之后也开始对夹层基金投资,《国十条》可以视作国务院对保险资产投资夹层基金的政策支持,在《国十条》出台之后相应的政策里针对夹层基金的条款逐渐出现,政策的放开可以有效增加保险资产管理的投资渠道和风险控制能力,因为夹层基金的风险和报酬水平均低于一般的股权投资,保险资金投资到夹层基金可以提高投资多样化,降低投资带来的非系统性风险。夹层基金本身的低风险也更能满足保险资金在管理方面的要求,不过从目前情况来看,保险公司对夹层基金的投资所占份额不大,往往集中在开展夹层基金较早的机构,这一领域还尚待开展。
新近开展的夹层基金则往往选择依靠所属集团提供的现金流开始第一期基金运作,作为试验运行,随着基金的回报实现和新基金运行的走上正轨,再逐步引入外部资金,一来可以扩大基金募资来源,二来通过增加社会资金的参与,增加夹层基金的影响力。
2.投资阶段
1)投资项目来源
目前国内的夹层基金项目更多依靠投资者内部发现,即利用各自的股权投资或者资产管理部门接触的项目开始投资。这是由于1) 很多夹层基金设立的初衷是给过往投资项目提供进一步资金供给,满足客户的需求而设立。比如国开金融的夹层基金设立的重要原因就是配合国开行,对之前的软贷款客户提供更多的资金支持。2)目前主要的夹层基金都有同集团内平行的PE、VC等投资机构,同一板块内各板块相互协作,满足项目方不同的需求。
有些夹层基金受制于平台分工而选择特定行业开展投资,比如国内某些夹层基金设立时因为同集团内有专门的房地产基金,便规定夹层基金不涉及这一行业。但从宏观角度来看,夹层基金对项目挑选没有明确的行业偏好。由于夹层基金属于国外股权投资的舶来产品,投资方式股债结合的特性导致了夹层投资管理人员的相对复杂性。通常夹层基金需要在短时间内做出投资判断,所以对平台的支持,团队人员的经历经验,资源和执行力均有较高的要求。
2)投资方式
众所周知,夹层基金一般是通过股权和债权的结合方式开展投资,具体而言常用的方式有可转债、优先股、次级债等工具。
可转债是一种特殊债券,其特殊性在于它可以在一定期间内根据约定条件,可以转换为被投企业的普通股,在资产负债表上体现为由负债转变为所有者权益,持有可转债的投资者既可以选择转换,也可以继续选择债券作为投资方式。可转债是国内夹层基金最常使用的投资方式之一。利用可转债工具投资的夹层基金,在投资之初会和被投资企业规定一个债转股转换价格,然后在IPO之前按照转换价格来计算债券行权之后的普通股份数,作为夹层基金IPO中可以获得的股份。
优先股则是在企业清偿顺序中优先于普通股,滞后于债权工具的投资方式,夹层基金一般收取固定股息并且不参与企业运营决策,对于夹层基金而言可以获得固定的收益,对于债务人则可以消除股权的稀释作用。优先股投资在公司分配利润时获得固定股息率的利润,而且先于普通股股东获得股利。对于被投企业而言,优先股不需偿还本金,对公司的财务压力小于可转债。
次级债也是一种特殊债权工具,次级债的“次级”是指它的清偿顺序要低于有担保的债权工具。这一点和优先股类似,不同的是,次级债清偿顺序优先于优先股,是一种投资风险小于优先股的工具,选择次级债投资虽然收益小于优先股,但是大于普通的债券,符合夹层基金对于给投资安全性和收益率的平衡需求。
基于以上几种工具的组合,夹层基金可以实现固定收益、固定+浮动的收益、股利分红等类型收益。对于涉及到上市和并购重组的投资项目,如果不能在投资期限内成功上市或并购完成,则需要被投资者支付本金和一定额度的补偿金。固定收益一般通过发放资产抵押贷款,三方担保等方式实现投资。是目前最为常见的一种投资模式。由固定收益模式衍生,夹层基金还产生了固定收益+超额收益的投资模式,比如股权加债权模式,可以保证在实现保底收益的同时享有公司未来的经营成果,达到了固定收益和超额收益的双赢。
相比于债权投资,偏股权投资由于风险溢价因素更高,可以让投资者获得更多的回报,夹层基金在使用股权工具时往往会和被投项目签署股权回购、资产抵押等协议,让收益的安全性得到保障。
需要指出的是,由于发展的时间较短,优先股、次级债等标准化的金融工具尚未成为国内夹层投资的主流方式,尤其是针对中小型公司的夹层投资。在某些国内夹层投资案例中,关于清偿顺序的先后、收益分配的先后、转股权等事项会以合同条款的形式来约定。这在一定程度上提高了交易成本。
3)投资用途
夹层基金一般用于解决企业扩张产能的融资需求,或者向MBO(Management buyout 管理层收购)和LBO(Leverage buyout 杠杆收购)提供资金来源,夹层基金需要根据企业的需求,灵活使用资本结构为企业提供资金,比如投资者为获得持股权而在收购中为交易对手提供过桥贷款,如果被投资企业担心因股权稀释带来丧失所有权风险,投资方可以将投资方式变更为股权债权相结合的方式,通过增加债权投资比重减少单一股权投资带来的所有权变动风险。采用过桥贷款投资的夹层基金往往要求并购方在交易完成后尽快还款,因为期限和无需抵押的特点可以获得较高的回报。夹层基金的另一种用途为不良资产的投资,即协助收购现金流断裂项目,收购完成后按照事先约定的价格转让出去。不良资产的投资还包括参与银行的不良资产基金投资,比如鼎晖夹层基金中就包括了此类投资。在不良资产的投资中,夹层基金一般充当不良资产的购买方,在购买完成之后对标的进行分拆打包出售,通过交易溢价获得回报。
4)投资行业
目前国内夹层基金的投资集中于市场热点和较为成熟的行业,比如医疗健康、新型能源和半导体、基础建设和房地产等行业。TMT行业的成熟公司也属于夹层基金投资的热门,而初创类的公司除外。夹层基金投资者在关注行业的时候除了要考虑项目的成长性,还更多关注行业的信用情况和现金流。债权工具比重越大,夹层基金越关注项目的现金流稳定性,因为这直接关系到企业的偿债能力。处于成熟期的企业在管理和运营上更加正规,制度上更加完善,可以满足夹层基金对于偿债能力的要求,医疗健康和新能源行业本身存在的技术壁垒则可以在满足偿债稳定性的同时提供回报的成长性。
3.管理阶段
夹层基金的投后管理上和PE、VC有类似之处,即都需要对被投企业的管理运营状况进行监控,提供建议优化企业的运营和价值。比如对具有成熟业务的企业进行利润率计算等业绩指标监控,对积极开拓市场的公司进行销售额增长等成长性指标监控,对公司战略和业务定位进行管理指标监控,对于资金使用情况进行财务指标监控。除此之外,夹层基金管理者还要对于被投资企业履约情形、相关企业新闻、产业的动向和政府政策等进行了解,这些都与一般的投后管理工作类似。
夹层基金投后管理区别于PE、VC的不同之处在于,夹层基金还需要对被投企业进行信用跟踪。相比于传统PE、VC行业关注于企业的管理和运营,夹层基金更关注于企业的现金流是否充足,企业的持续经营能力是否得到保证,尤其是偏债权投资更加注意企业的负债水平和偿债能力。
在基金的风险管理方面,投资者优先考虑资金能否安全退出,所以首先需要了解被投资项目的背景和经营风格,对被投资项目的潜在风险进行评估。其次要关注资金用途是否和企业的发展方向、战略相一致,有些夹层基金还可以将投资风险按照债权和股权风险进行划分,通过股权质押、资产抵押或者担保方式进行风险转移。
4.退出阶段
夹层基金的退出方案和基金投资工具密切相关,大体上可以划分为债权工具和股权工具退出两类。二者退出条件不同,其中债权工具更为直接,只要债务人按期还本付息即可退出。股权工具退出则要考虑企业所处股价区间、所处行业动态的影响。但一般退出的时间都要短于普通的VC、PE投资,通常从募资完成到退出需要持续三年左右时间。比如鼎晖的夹层基金二期和三期在基金期限上设定为四年,其中前三年为投资期,最后一年设定为退出期。一村资本的夹层基金二期和三期均为三年投资期限,满期之后通常以债务人还债和股权转让作为退出的主要方式。债务工具如果不能满足按时还本付息的要求,投资人会要求被投资项目以抵押资产或担保方偿付。
债权方式投资的夹层基金退出的时间较为固定,尤其是以提供企业并购过桥贷款为目的的投资,投资者会提前和被投资企业确定还款的时间。另外债权方式也存在债转股类型,这种通常是投资方比较看好被投资企业的未来发展时发生。另一方面,偏股权方式投资的夹层基金则要考虑退出期间的股价,尽可能在股价处于高点时出售或者转让,以获得更多的市场溢价。
四、国内代表案例分析
1. 鼎晖夹层基金
鼎晖是国内发展较早、规模较大的私募股权投资机构,且一直致力于国际化发展,鼎晖为了完善自身资产配置并且和国际夹层基金发展接轨,于2011年正式建立了夹层基金。夹层基金作为鼎晖管理基金的一部分,属于起步较晚,但发展较快的一类基金。
鼎晖夹层基金在建立之初资金大部分来自于高净值人群,但随着基金发展,在募资方向主动转向机构客户,例如第四期基金全部由机构出资人出资,共有17家机构投资人完成了本只基金的出资,其中有10家保险公司,包括了中国人保、工银安盛和华泰保险等公司。机构LP的增加配合了投资期限的延长。第一支基金由于规模较小募集速度较快,第二至第四期基金募集时间则延长至半年至一年。因为政策鼓励保险机构丰富资产配置,保险资金进入夹层基金对募资机构化是一个利好消息,保险机构也可以从夹层基金中获得风险适中的收益,总体对夹层基金和保险机构都是一个双赢局面。
目前鼎晖夹层基金共有4支人民币基金和若干单项目投资计划,总体融资规模在92亿人民币左右。截止到2015年年底,夹层基金占鼎晖全部基金比重为4%,2016年至今这一比例仍有上升。
在募集策略上,鼎晖在夹层基金募集上采取了“小步快跑”的募集策略,一般情况下,一支夹层基金要募集到80%以上,才会开始募集新的夹层基金。夹层基金第一期规模较小,从第二期开始资金来源出现多元化,第三期基金有10亿元,其中5.5亿元来自两家险资背景机构。第四期募集由17家机构完成,共出资约35亿元,其中10家为险资背景机构。出资人有重复投资情况,比如某大学基金会目前已经连续投资了两期基金。从投资币种上来看,目前鼎晖的夹层基金只有人民币基金,由于海外市场的资金成本更低,鼎晖目前正在筹备美元夹层基金。
鼎晖的夹层基金投资一般做成“股权+债权”或者可转债等多种形式,这样的投资形式可以匹配出资人对于资金和控股权的权衡选择。在总体基金期限上,鼎晖夹层基金逐渐延长,从第一期的投资期2年到第二期的“投资期3年+退出期1年”,再到最近第四期的“投资期4年+退出期1年”。期限的变化反映了出资人的变化,从一开始的自然人客户逐步转向机构投资人为主,机构投资者往往更能接受长期回报。
从股权和债权工具的占比来看,鼎晖夹层基金中偏债务属性工具更多,占据了现有投资金额的50%以上,但是这一比例正在不断的下降。
在投资用途方面,鼎晖夹层基金重点配置于并购市场,特别是境内外并购重组和成长型性企业投资为产能扩张投资和产业链完善发起的并购行动。夹层基金投资的另一个方向是房地产业,这也是鼎晖最早发起的投资领域之一。除了并购和房地产业此之外,夹层基金目前还在布局特殊机会投资,如不良资产投资,已参与了银行的不良资产基金投资,这一领域是鼎晖未来的重点研究版块。
鼎晖挑选项目时,坚持无论是并购市场、成长型企业、房地产还是不良资产等投资领域,都需要项目具备可登记性、可流转性和价值属性这一标准,现金流稳定,退出保障性强以及“好人好事好条款”这些特点。
鼎晖夹层基金的决策流程采取投委会决策制,另有法律合规部和投后管理部作为协同部门。所有项目都是整个机构参与提建议,投资决策过程包括四次会议,第一次为项目筛选会,由夹层基金管理部门内部决策,其余三次则由夹层基金投委会负责。
团队成员构成上,鼎晖夹层基金投委会共有3人,夹层基金投资人员共有10人,投后人员共3人,另外还有重点为夹层基金服务的法务合规2人以及财务2人等。夹层基金的团队独立平行于既有的鼎晖PE和VC部门,全部由具有夹层基金相关从业经验的人构成。
项目层面的风控,主要是从两个维度把控。一方面是从管理项目的维度,保证退出的安全,夹层基金通常会要求介入董事会参与决策,不论是股权投资还是偏债权投资均有介入董事会要求,同时附加对重大经营决策的一票否决权。除此之外,基金管理者还会参与董事会管理、预算管理、印鉴管理、融资管理、节点管理等流程以及建立预警机制。另一方面是对公司治理的维度进行把控,主要是跟踪公司治理和业务发展。目前鼎晖夹层基金一期已实现完全退出,该基金在2014年完全退出,收益率在15%左右。夹层基金二期正在退出期,目前已退出93%。鼎晖夹层基金在投资期设置优先分配条款,如二期基金的优先分配是8.4%/年,四期基金的优先分配是8.4%/年,基金退出时还会有浮动收益。夹层基金收取的管理费用为基金管理金额的2.5%或2%。
夹层基金投资项目的退出节点一般通过提前协议确定,协议中通常也会包括退出的后续措施,当项目运作达到退出节点时,夹层基金管理层会再做评估,确认满足退出要求后进行后续操作。
案例总结:
鼎晖夹层基金是一个以社会LP特别是机构为资金来源,面向境内外并购重组、成长性企业投资、房地产投资投资和特殊机会投资的基金。投资工具包括股权和债权工具,根据标的企业的要求制定个性化的投资结构。在项目选择上看中行业项目的可登记性、可流转性、价值属性,现金流稳定和可保证退出性,风险上注重从管理项目和公司治理这两个维度,整体把控交易的风险。
2. 光大控股夹层基金
光大控股夹层基金最早是光大控股在香港离岸投资的平台,以光大控股资本金作为投资资金来源,2009年正式设立,以股债结合、风险可控和类股权的绝对回报为该基金的投资策略,以达到收益高、风险低和退出快的投资效果。光大控股夹层基金早期资金主要来源于自有资金,自2012年以后开始引入社会第三方资金。光大控股夹层基金操作上类似国际投行的特别机会投资部门(Special Situation Group),交易结构灵活。国内的LP都是机构投资人,以保险公司为主,且光大控股未来依旧以保险公司作为主要的LP来源。其余资金主要源自光大内部。
目前,光大控股总体夹层和结构性投资管理规模约70亿人民币等值。第三方基金方面,一开始对于社会化资金的募集具有实验性质,所以第一期募集的社会资金为8亿,预计二期基金将会募集到15亿左右。总体而言,光大控股的夹层投资和基金主要为追求回报多于追求规模。光大控股夹层基金采用混合的形式更多,目前70%的交易中有股权成分和债券成分,另外30%左右是纯股权投资。债权投资的交易结构约有十几种,通常光大控股夹层投资团队根据每一个企业去设计不同方案,比如股权加债权和过桥贷款。同时考虑交易涉及的币种,如有跨境交易则考虑美元基金交易结构。
在投资用途方面,光大控股夹层基金用于目标企业的跨境并购比较多,操作上更多的偏向特别机会。从挑选项目和方法上更接近于PE,但是在交易结构上比较灵活。另外还有涉及到行业整合的项目,由于经济增速缓慢,分散行业需要进行整合。夹层基金会帮助一些企业进行产业链和行业整合并购,或者注资被投企业实现市场份额的上升,提高行业的效率。光大控股夹层基金主要针对有稳定需求、与经济周期关联度不高的行业(比如成熟而有稳定需求的医疗产品、教育等)进行投资。同时成熟期的企业,以及现金流的可预性高、企业家市场信誉良好、有高度专业管理水平的企业为主要目标。另外,由于光大控股房地产有专门的基金管理,所以夹层基金目前不涉及地产领域的投资。
投资项目挑选根据行业深度、标的企业的股权价值和现金流进行判断,和一般的夹层基金只注重企业资产不同,投资周期也更长,一般在两年左右。目前光大控股夹层基金管理团队有11人,均出身于外资投行和大型PE基金,从业人员的背景控制了操作风险。如果只是债权工具涉及的投后管理工作相对会小一些,反之,股权工具需要的投后工作更多。
从项目风险控制角度上看,光大控股夹层基金采用的是Top-down的管理方式,注重项目总风险。而不将风险进行债权和股权部分的拆分。在本金得到保障的前提下追求最高回报。因为交易结构不能将投资的所有风险都消除,所以对于交易对手的判断决定了风控效果的好坏,而这就需要对交易背景和对手的行事风格进行了解。
投资团队目前已经投资23个项目,目前没有亏损,成功率达到100%。同时,所有15个2010至2013年的项目都已经完全退出或上市,并得到36% IRR的回报,已经收回的退出金额已经得到投资金额的119%。
夹层基金退出期限比一般的PE要短,这是因为夹层债权工具的高成本决定的,基本上投资到期之后最多做一次展期。因为夹层基金的成本高,对于企业而言不可能对这种高成本资金具有长期需求,否则说明该企业具有很高的信用风险,而高信用风险的企业不会得到光大控股夹层基金的注资。债权工具的退出通常都以贷款到期还款为止。而股权工具持续至公司上市或并购,光大控股夹层基金将会把股权工具在市场上转让。转让的时机需要根据市场周期进行判断,但光大控股夹层基金不倾向于长期持有投资。退出方式上总体而言,IPO数量不多,主要以股权转让和贷款到期还款、交易对手回购为退出主流。
案例总结:
光大控股夹层基金是一个以自有基金+少量社会LP为资金来源,面向成熟期、弱周期性行业投资的基金。投资工具包括股权债权工具,根据标的企业的要求制定个性化的投资结构,目的是促成行业整合和跨境并购交易,并为标的企业提供全方位的投融资方案。在项目选择上看中行业项目的现金流和收益,风险上注重交易对手的选择,整体把控交易的风险。
3. 一村资本夹层基金
一村资本于2015年正式开始设立标准化夹层基金,在此之前,也设计过类夹层基金产品,其夹层基金建立主要原因有两点,一方面是其自身并购业务中会涉及到筹集资本问题,另一方面是资金需求端的客户对此类产品抱有兴趣。所以一村资本的夹层基金初始设立就服务于之前所投项目,以并购为主要投资运作方向。资金的来源主要是来自股权投资机构投资者、券商直投部、大型企业的自有资金,此外还有高净值客户参与,其中大型企业的自有资金是夹层基金的优质资金来源。
从规模来讲,机构投资者和券商直投部以及大型企业的出资额占基金总体份额大致相等,是夹层基金的两个主要资金源头。高净值客户占基金总体相对少一些,从夹层基金的募资趋势来看,企业自有资金越来越多。而且在标准化夹层基金的资金来源中,多个出资人都参投了多期基金。但是,截止到目前,一村资本的夹层基金LP中并没有险资类客户参与,这主要受限于当前优质的产品和项目较少带来的资金需求不足,但整个夹层基金市场需求潜力较大,所以一村夹层基金对于开拓险资客户还有待观察。
目前一村资本的夹层基金都是人民币基金。其中标准化夹层基金共有3支,总规模在4亿元左右,非标准的类夹层基金规模在6亿元左右。 一村资本在管基金的总体规模在30亿元左右,其中夹层基金(包括标准化夹层基金和类夹层基金)10亿元左右,占整体管理基金的33%左右。
在一村资本的夹层基金管理团队中,大部分管理人员都具有股权投资从业经验,所以整体的投资思路也是从股权到债权的思路,即先从股权投资切入,然后再考虑债权类相关投资。一村资本的夹层基金也主要是围绕之前所投项目而设立的,以并购为主。
投资标准上,早期夹层基金所参与的项目来源大多都是一村资本自身所接触的项目。目前,一村资本更希望开展外部项目,更倾向于在并购和股权投资业务中去发掘夹层基金的投资项目。当前的夹层基金参与的更多的是与新兴产业、上市公司、股权投资相关的产业,主要包括TMT、大健康、新能源、半导体等产业,但一村夹层基金并不涉及到房地产投资,目前的三只标准化夹层基金主要项目均为大健康医疗产业。另外,一村资本的夹层基金在选择投资的项目时,首先注重交易对手的成长性,其次才会关注交易对手的信用情况,这也与其投资思路相吻合。
一村夹层基金投后管理主要包括对日常的公司管理跟踪、企业新闻跟踪、业绩发展跟踪,这些都与正常的股权投资的投后管理工作类似,除此之外,还会有对借款主体的信用跟踪,这也是标准夹层基金投后管理的一个特点。一村夹层基金的风险控制首先是关注企业发展状况、融资人特点和资金用途是否符合此前项目声称的发展方向,这类似于股权投资的评价方式,然后再关注债权的情况,必要时需要第三方专业人士参与尽职调查,如法务等外部尽调入场合作。
目前一村夹层的投资状况如下所示:夹层基金一期投资期限为1年,目前已经退出,年化收益率在25%左右。夹层基金二期投资期限为3年,目前处于存续期间,固定年化收益率12%加上浮动年化收益率,具体浮动收益率与项目收益相关。夹层基金三期投资期限为3年,目前处于存续期间,固定年化收益率12%加上浮动年化收益率,具体浮动收益率与项目收益相关。非标准类夹层基金投资期限不固定,累计达到的年化收益率在20%左右,其退出期限通常和并购交易完成相关。
基金管理费与普通的私募股权管理大致相同,基本的管理费为1.5%,但是会有项目利润的额外收益。在退出上,一村资本标准夹层基金期一期和类夹层基金都是以债务人到期还款的方式退出项目的。而夹层基金二期和夹层基金三期的项目退出都会涉及股权交易行为的完成。也正是因为夹层基金产品都是有固定期限的,所以在到期之后就会以借款人还款或者卖出股票的方式退出,主要的退出考虑因素还是以夹层基金到达投资期限为主。
案例总结:
一村资本的夹层基金是一个以社会LP为资金来源,面向新兴产业、上市公司、股权投资相关的产业投资的基金。投资工具包括股权债权工具,根据标的企业的发展状况制定投资结构,目的是满足自投项目的并购需求,促成行业整合并购交易。在项目选择上看中行业项目的成长性和征信状况,风险上注重交易对手的发展状况和资金用途,整体把控交易的风险。
4. 国金鼎兴夹层基金
国金鼎兴夹层基金设立基于三重因素,首先由于近年来并购市场火热,公司整体看好并购市场,设立夹层基金可以为并购方提供更多元的的资金渠道;其次,公司作为国金证券的直投子公司,与投行服务的客户可以有一个很好的互动,拥有比较丰富的上市公司资源作为项目储备;另外,成立夹层基金也为国金证券的投行并购业务起到了重要的辅助作用。
目前国金鼎兴夹层基金的资金来源多为财富管理公司,比如大唐、中融、诺亚财富等。国金鼎兴已完成两期各15亿的并购基金募集,从目前运行的两期并购基金来看,重复出资的投资人比例很高,显示了投资人对于国金鼎兴投资团队的能力的信任。
夹层基金的投资期目前相对其他股权投资来说较短,为1-2年左右。一般来说夹层基金的投资期在一年左右,每一期接近完成80%以后就会开始为下一期基金的募集做准备。夹层基金关注的项目从行业上来说更偏向高速成长行业,投资行业较为分散,项目来源主要还是依托投行部门丰富的上市公司资源。投资项目的标准方面,国金鼎兴夹层基金投资项目时首先关注的是该并购交易是否能顺利完成,其次为是否能为并购交易设立较好的风控防范措施,最后是该并购交易是否能有效的提升上市公司的盈利质量。
作为国金鼎兴并购夹层基金最关注的方面之一,投资标的的投后管理工作主要关注项目本身的成长性是否达到投资时的预期,借助国金鼎兴的投后管理能力帮助被投企业更好的成长,这需要考虑到内部整合、科学管理制度、财务规划等因素。
目前国金鼎兴夹层基金一期已经进入封闭退出期,预计年化收益在15%以上,二期仍处于投资期。夹层基金的退出主要通过并购方式,管理方主要考虑项目的估值水平是否满足基金的收益要求,是否适合置换上市公司股票,以及考虑整个投资组合的成长性等方面。
案例总结:
国金鼎兴夹层基金是一个以社会LP,特别是个人投资人作为出资来源,关注高成长型企业并购的基金。投资工具包括股权和债权工具。在项目选择上看中热点行业项目、考量标的企业的成长性、并购交易的可完成性,整体把控交易的风险。
研究垂询
付晓旭 Fox Fu 分析师
Email:fox.fu@chinaventure.com.cn
媒体垂询
李晓雅 Amy 媒介主管
Email: Amy.li@chinaventure.com.cn
关于投中研究院
投中研究院隶属于投中信息,致力于围绕中国股权投资市场开展资本研究、产业研究、投资咨询等业务,通过精准数据挖掘及行业深度洞察,为客户提供最具价值的一站式研究支持与咨询服务。
关于投中信息
投中信息【证券代码:835562】业务始于2005年,正式成立于2008年,是中国领先的股权投资市场专业服务机构。通过十余年专业领域的深入研究与广泛合作,投中信息积累了深厚的技术基础和人才优势,并凭借优秀的专业能力赢得了中国私募股权基金管理人的长期信任,在行业内拥有大量的数据存量和客户资源。
投中信息旗下涵盖投In、投Way、投Win、投Wow四大解决方案。通过全面的产品体系,传递及时、准确的股权交易数据与情报;为企业提供专业的股权投资行业研究与业务实践咨询服务;并为机构出资人提供全面的投资咨询顾问业务,有效进行资产配置;帮助投资机构进行深度品牌管理与营销传播工作。
引用说明
本文由投中信息公开对媒体发布,如蒙引用,请注明:投中信息。并请将样刊两份寄至:
地址:北京市东城区东直门南大街11号中汇广场A座7层 100007
收件人:李晓雅
第一时间获取股权投资行业新鲜资讯和深度商业分析,请在微信公众账号中搜索投中网,或用手机扫描左侧二维码,即可获得投中网每日精华内容推送。