投中网
搜索
登录 | 注册

2016年私募股权投资基金LP研究报告

投中研究院  |   杨恒     2016-07-11 12:00:05

在漫长的岁月中,基金会在不断研究新形势中提出新的工作重点…

调查研究目的

随着政策环境和资本市场的不断发展,中国私募股权行业正在朝着一个更加成熟、完善的方向发展。相较国外大学捐赠基金、养老金、家族基金、母基金等较成熟的美元VC/PE出资者,国内的全国社保基金、保险、政府引导基金等随着一系列相关政策的实施,也正在私募股权投资领域崛起与迅速发展中,逐渐成为重要的人民币VC/PE出资者。

就VC/PE整体募资角度而言,出资人的占比分布不均匀,机构投资者,尤其是企业投资者依旧是市场上最活跃的出资人,在出资人的数量占比中占据了大半的比例。而欧美市场中较为成熟的机构投资者,在本土LP市场中占比依然较低,但是存在着很大的发展空间。投中研究院相信,随着不断地探索尝试以及政策的不断放开,私募股权投资基金LP一定会有着美好的前景。

调查研究方法

本报告编写团队历经一个月,对在投中信息旗下金融数据产品CVSource收录的大量LP信息资料基础上、活跃于中国大陆市场、有投资记录的LP进行了问卷调研,有效问卷回收率为85%左右。

数据来源

本次调研之数据主要通过问卷形式获得,并结合投中信息旗下金融数据产品CVSource掌握数据。

目录

第一部分

中国LP调查统计分析... 1

1.2016年中国LP市场综述... 1

2.2015年中国LP调查发现... 3

2.1 LP投资态度... 3

2.2 LP投资理念... 4

2.3 LP投资回报... 10

2.4 LP群体发展... 12

第二部分

中国本土LP分类解析... 15

1.全国社保基金... 15

1.1 全国社保基金概述... 15

1.2 社保基金投资概况... 16

2.保险资金... 17

2.1 保险资金资产配置概述... 17

2.2 险资投资PE政策不断放开... 18

2.3 险资投资PE趋势:政策宽松,加大配置... 19

3. 政府引导基金... 20

3.1 政府引导基金概述... 20

3.2 政府引导基金的投资方式... 23

3.3 政府引导基金的发展判断... 23

4. 上市公司... 24

4.1 企业投资者概述... 24

4.2 “上市公司+PE”式产业基金发展概况... 24

4.3 “上市公司+PE”式产业基金的发展判断... 25

5. FOFs. 26

5.1 FOFs概述... 26

5.2 我国 FOFs发展现状... 27

6. 高校教育基金会... 28

6.1 我国高校教育基金的现状... 28

6.2 我国高校教育基金的发展判断... 29

7. 个人投资者... 30

7.1 我国高净值投资者现状... 30

7.2 我国高净值投资者发展判断... 31

第三部分

海外机构LP分类解析... 32

1. 大学捐赠基金... 32

1.1 美国大学捐赠基金发展现状... 32

1.2 哈佛大学捐赠基金... 32

1.3 耶鲁捐赠基金... 33

2. 养老金... 35

2.1 加州公务员退休基金(CalPERS)... 35

2.2 加州教师退休基金(CalSTRS)... 37

3. 家族基金... 38

3.1 卡内基基金会(Carnegie

Corporation of New York)... 38

4. FOFs. 39

4.1 FOFs发展概况... 39

第一部分

中国LP调查统计分析

1.2016年中国LP市场综述

截至2016年6月,投中信息旗下CVSource共收录8787家LP数据,根据数据组成统计分析,企业投资者依然是目前创业投资及私募股权投资基金募资的主要来源(见图1)。VC/PE投资机构(VC/PE机构的出资为基金认缴份额,下同。)列第二位,政府机构为第三位。与2015年相比,2016年中国LP市场企业投资者所占比例基本持平,由56%升至57%。此外,VC/PE投资机构、政府机构以及银行保险信托机构的占比也与2015年基本持平。

图1 :2016年中国股权投资市场LP类型分布(数量占比)

在境内LP群体中,企业投资者占比达61%,但高于境外LP群体中企业投资者占比;排名第二位的是VC/PE投资机构,占比达17%;其后为政府机构,占比达10%。境内LP类型分布情况与2015年相比,企业投资者占比下降1个百分点,VC/PE机构占比下降2个百分点,政府机构占比与去年持平,企业投资者依旧占据了大半的比例,而养老金、家族基金、保险、捐助基金等欧美市场成熟的机构投资者,在本土LP市场中占比依然较低,难成主流。

而在境外LP群体中,尽管企业投资者同样为数量最多的LP类型,但其占比仅有26%,相比本土LP群体类型分布,该占比低35个百分点;相比之下,银行保险信托、FOF、公共养老金、资产管理公司等机构占比明显高于本土LP,体现出了境外LP市场中机构投资者较为成熟的状态(见图2、图3)。

整体来看,通过对比2015年及2016年LP分布数据,中国LP市场不同类型参与主体数量占比基本趋于稳定,但其中显现出的中、外资LP类型差异明显。尽管在过去的几年间政府机构占比增加迅速并且市场上涌现出了一些新的合格机构投资者,但是从数量与占比来看,企业投资者依旧一枝独秀。

图2 :2016年中国股权投资市场境内LP类型分布(数量占比)


图3: 2016年中国股权投资市场境外LP类型分布(数量占比)

2.2015年中国LP调查发现

2.1 LP投资态度

2.1.1私募股权投资比重整调意向

我国私募股权投资市场继续保持繁荣景象。根据投中研究院调研显示,约57%的机构将继续保持其私募股权投资在投资组合中的所占比例,这一占比较去年上升了23个百分点。而相比去年22%的机构有降低这一比重的意愿而言,今年这一占比仅为4%。据投中研究院观察,越来越多的机构愿意保持住其私募股权投资在整体投资组合中的比例,造成这一现象的原因大致如下:

一,国家相关政策的出台与实施。2015年年底,国务院常务会议审议通过了《关于进一步显著提高直接融资比重优化金融结构的实施意见》,明确了2016年发展资本市场5项重点工作,开展私募股权融资试点是其中一项;2016年的全国两会,也充分肯定了私募股权融资的地位。

二,在“万众创新”背景下新经济活跃度提高,LP机构表现积极,私募股权交易数量与金额节节攀升,呈现一片繁荣景象。

三,高科技与消费相关行业的蓬勃发展带动了相关投资行业并购的发展,致使股权投资火爆异常。


图4:2016年中国私募股权投资配置比重调整意愿

2.1.2 私募股权投资权重

对于在投资组合中中国私募股权投资权重方面,74%的LP机构认为这一占比应为20%及以上,22%的LP机构认为这一占比应为15%-19%,而4%的LP机构认为这一占比应为10%-14%。投中研究院认为,2015年中国资本市场经历了狂欢的盛夏也度过了萧瑟的寒冬,随着国内行业监管政策的逐步成熟,股权投资市场日趋规范,2016年私募股权投资行业伴随着国家的利好政策,外加行业适度宽松的监管环境,行业发展欣欣向荣。


图5:对2016年投资组合中中国私募股权投资权重的判断

2.2 LP投资理念

2.2.1 中国市场投资基金意向

投中信息调研结果显示,创业投资基金、天使基金、成长基金为2016年中国最具退出前景的基金。投中研究院认为,第一,LP机构普遍倾向于将资金投入早期与成长期基金从而提前锁定项目来取得优厚的回报;第二,目前私募股权投资行业发展日益成熟,LP投资团队的素质、投资策略、风险把控体系都得到了进一步的完善,能够花费大量精力筛选出真正有爆发力的项目,投资步伐愈发稳健。另外,并购基金的火爆增长也预测其将成为2016年具有退出潜力的基金。投中研究院认为造成并购市场尤其是海外并购市场火爆的原因大致如下:第一,通过并购可以使机构迅速获得技术、知识产权和先进生产能力;第二,通过并购可以进军当地市场,为目标市场的开拓与发展奠定基础;第三,海外,尤其是美国,并购交易倍数低于中国,跨境并购可以以较低的价格获得同类型标的资产;第四,从二级市场来看,并购市场能够给予一些诸如高新技术、消费领域企业更高的成长溢价,高市值打开更大的资本运作空间。


图6:对2016年中国基金退出前景判断

2.2.2 中国市场基金的存续期

据投中信息调研数据预测,2016年约61%的机构在私募股权投资市场的存续期为7-8年;约29%的机构的存续期为5-6年;4年以下存续期的机构占比约为8%。投中研究院认为,相较去年数据,LP对于基金的存续期要求更加放宽,显示出LP作为出资人投资更加理性化、追逐更加有价值、长远利益的投资。LP更加愿意能够参与到周期更长、投资回报更加稳健、规模更加庞大的长期投资中。


图7:对2016年中国私募股权投资市场基金存续期判断

2.2.3 中国市场基金的管理费率

根据投中信息调研数据显示,对于中国市场基金的管理费率,预测约56%的LP机构倾向2%-2.4%,这一数据较去年相比有所下滑;约32%的LP机构所能接受的基金管理费率为1.5%-1.9%,这一数据较去年相比增幅较大。投中研究院认为,理论上,基金管理规模与基金管理费应当成反比,正常的基金管理费率应当为2%左右,投中信息本次调研数据显示出LP机构所能接受的基金管理费率在1.5%-1.9%之间占比增大,在2%-2.4%之间占比减小,显示出LP机构更加认可稳定与正常的费率区间。


图8:中国市场基金的管理费率

2.2.4中国市场基金的优先回报率

根据投中信息调研问卷显示,约71%的LP机构倾向于5%-14%的优先回报率,这一占比相较去年84%有所下降;而倾向于15%-19%的优先回报率的LP占比为8%,倾向于20%-24%的优先回报率的LP占比为17%,这两项占比均比去年的4%与8%有所增加,且幅度明显。投中研究院认为,对于不同的私募股权投资市场基金优先回报率的偏好,显示出了LP机构对于其在投资市场的预期收益的不同,总体来说,多数LP机构希望能够在合理的区间范围内增加其优先回报率。


图9:对2016年中国私募股权投资市场基金优先回报率判断

2.2.5 中国市场基金投资主题偏好

根据投中信息调研数据预测,智能硬件、移动医疗和物联网等投资主题在2016年最受中国基金的青睐。投中研究院认为,智能硬件、移动医疗及物联网领域是长尾市场,产品种类纷繁复杂,增长迅速、广阔的发展空间令人翘首以望,各大机构都希望能够占得先机分得一杯美羹;而伴随着去年的股灾、A股IPO暂停、新三板监管更加严格等因素,去年并购、新三板以及定增主题在今年数据占比下滑明显,不再占有统治地位。


图10:对2016年中国基金退出前景判断

2.2.6 评估基金指标

根据投中信息调研数据显示,GP团队素质依旧是评估基金的最重要的指标;其次是投资团队过往业绩以及风险控制和投资策略。相比去年调研结果,风险控制这一因素占比提升显著。投中研究院认为,LP作为出资者除了锁定优厚的回报外,更加注重基金对于风险的把控能力,显示出其投资更加成熟与理性化。


图11:对2016年中国基金评估指标判断

2.2.7 LP在基金管理中扮演角色

对于LP在基金中所扮演的角色,据投中信息调研数据进行推测, 约50%的投资人倾向于进行适当比例的跟投,只有少量约8%的LP表示不会进行跟投。投中研究院分析,LP在作为出资人的同时,还是很希望GP能够提供更多的跟投机会,直接参与到投资当中,提前获取优质项目资源,锁定回报。


图12:LP在基金管理中所扮演的角色

2.2.8 拟投资人民币基金类型

对于LP拟投资人民币基金类型,投中信息调研数据显示约69%的LP机构倾向于“中资知名机构后续成立的人民币基金”,约54%的LP机构倾向于“知名投资人独立创建的人民币基金”,42%的LP机构则倾向于“外资知名机构新成立的人民币基金”;而相较去年数据,行业企业主导成立的产业投资基金不再占据主导地位。投中研究院认为导致这一现象的原因大致如下:一,LP更加注重“品牌”效应,在选择基金类型的时候,更加倾向于知名机构后续成立的基金;二,相比外资,LP更加注重“本土”基金,内资背景基金会更加受到投资机构的关注,投中研究院认为,本土人民币基金的投资风格与本土LP更加契合,且基金退出周期更能体现LP需求。


图13:拟投资人民币基金类型

2.3 LP投资回报

2.3.1 2016年中国市场基金IRR

与2015年相比,2016年预期内部收益率波动明显,但区间在20%-24%的占比上升明显。投中研究院认为,一, 私募股权投资行业在进行了又一年的发展后,市场体系更加完善,投资氛围更加活跃,投资回报更具有竞争力;二,多数机构随着团队素质不断提升、投资策略日愈成熟化,风险把控能力不断提高,更加有能力在激烈的市场竞争中为LP不断获取更高的额的收益。


图14:2016年中国市场基金IRR

2.3.2 中国市场基金退出前景判断

今年LP对未来的退出前景态度依旧保持乐观。投中研究院认为其原因大致如下:

一,在“双创”、“四众”的大环境、大背景下,经过2014年的投资增长期,2015年投资市场依旧火热,且投资阶段愈加前移。另外国企改革,新三板分层方案的出炉、中概股及海外VIE公司回归等也成为推动2015年股权投资市场快速发展的主要因素。

二,伴随着良好政策,新三板发展迅猛,“十三五”规划草案拟删除“设立战略新兴产业板”,此前意向登陆战略新兴板企业转投新三板;证监会对VIE企业通过IPO、并购重组回归A股市场可能产生的影响进行分析,新三板成为中概股回归的唯一选择;PE机构参与探讨做市事宜,将利好丰富三板做市商类型、提高市场流动性。

三,随着大数据、移动医疗、互联网金融和智能硬件的火爆发展,越来越成为投资人关注的主题,并将其作为首要选择。从整体来看,可投资方向变多致使风险在一定程度上得到了分散与降低。


图15:对2016年中国基金退出前景判断

2.3.3 中国PE二级市场参与意愿

据投中信息调研数据可看出,约三成的受访LP有兴趣接手已投资基金或其他基金的LP转让的更多份额,并且没有任何受访LP“已参与出售基金份额的转让交易”。投中研究院分析认为,目前实际参与PE基金二级市场交易的LP仍占少数。由于基金份额估值定价困难、市场信息流通不顺、GP积极性不高等因素,导致了PE基金二级市场参与意愿普遍偏低这一现象。


图16:对2016年参与中国PE二级市场意愿判断

2.4 LP群体发展

2.4.1 中国市场LP发展障碍

据投中信息调研数据显示,中国市场LP发展所面临的最大阻碍是“缺少市场化运作的FOF”,相较去年的最大障碍“本土LP普遍缺少私募股权投资经验”,经过一年时间,我国LP市场得到进一步发展,私募股权投资日愈成熟。但是对于本土LP投资更多以短期收益为导向,价值投资、资产配置的理念与市场化运作的FOF数量与质量仍有待提高。

其次,LP对于GP的甄选和风险控制能力、合格本土LP机构的数量也是LP倍加关注的地方。不过随着市场化运作的FOF的涌现以及政策法律环境的成熟,上述因素所产生的阻碍正在一点点缩小。


图17:对2016年中国市场LP发展障碍判断

2.4.2 中国市场LP群体哪些获得更好发展

据投中信息调研数据显示,2016年母基金、上市公司、政府引导基金最具发展前景。投中研究院认为原因大致如下:

一,母基金有着分散投资、降低风险的自身特质,在私募股权投资市场持续升温的背景下,越来越多的机构愿意与母基金进行合作。与母基金合作成为一种最主流的方式。

二,“上市公司+PE”这一模式同时解决了上市公司通过并购实现产业整合的意愿和PE投资项目退出的困境,拓宽了退出渠道,优化了退出质量。在2016年关注度继续得到提升。

三,近年来,国家接连出台相应政策,大力扶植地方性经济发展、人才输送、科技捕获,积极培养政府引导性基金的发展,引导基金势必将成为日后GP寻找优质机构投资者的重要目标之一。

图18:对2016年中国市场LP群体发展前景判断

第二部分 中国本土LP分类解析

1.全国社保基金

养老金、保险基金有着资金量大、资金期限长的特点,适合进行长期投资,因此可作为PE基金理想中的LP,而有全国社保基金作为PE基金的出资人,也可以有力的提高PE机构的影响力与知名度,对其以后的募资与投资都会带来非常积极的影响。

1.1 全国社保基金概述

全国社会保障基金是中央政府集中的社会保障资金,是中国国家重要的战略储备,主要用于弥补今后人口老龄化高峰时期的社会保障需要。全国社会保障基金理事会为国务院直属正部级事业单位,是负责管理运营全国社会保障基金的独立法人机构。2000年8月,党中央、国务院决定建立“全国社会保障基金”,同时设立“全国社会保障基金理事会”,负责管理运营全国社会保障基金。2010年10月28日第十一届全国人民代表大会常务委员会第十七次会议通过的《中华人民共和国社会保险法》第七十一条规定:国家设立全国社会保障基金,由中央财政预算拨款以及国务院批准的其他方式筹集的资金构成,用于社会保障支出的补充、调剂。全国社会保障基金由全国社会保障基金管理运营机构负责管理运营,在保证安全的前提下实现保值增值。

截至2015年末,全国社保基金会管理的资产总额19,138亿元。自成立至2015年末,基金累计投资收益额7,908亿元,年均投资收益率8.82%。

截至2015年末,全国社保基金会管理的基金权益为17,968.05亿元,其中,全国社保基金15,085.92亿元,8个试点省(区、市)做实个人账户资金1,149.25亿元,以及广东和山东省委托资金1,732.88亿元。

图19:社保基金会管理资产类别

1.2 社保基金投资概况

从2004年社保基金初次尝试投资基金至2008年国务院批准全国社保基金投资经发改委批准的产业基金和在发改委备案的市场化股权投资基金,总体投资比例不超过全国社保基金总资产(按成本计)的10%,再到如今,社保基金在基金投资方面的尝试已有十余年的时间。政策在不断地完善,并且投资也带来了非常可观的回报。

图20:社保基金投资收益情况

截至2015年底,全国社保基金会管理的资产总额为19,138亿元。因此,理论上社保基金可以拿出约1,914亿元来投资股权投资基金。事实上,虽然社保基金在2008年后加大了对股权投资基金的配置力度,然而从目前来看社保基金对PE机构投资的金额远小于理论可投资金额。

社保基金是社会保险基金、社会统筹基金、个人账户基金(基本养老保险体系中个人账户上的基金)、企业年金(企业补充保障基金)和全国社会保障基金的统称,它是全国社会保障基金理事会管理的,由国有股减持划入资金及股权资产、中央财政拨入资金、经国务院批准以其他方式筹集的资金及其投资收益形成的由中央政府集中的社会保障基金。其具有资金量大、期限长、流动性低的特点,因此也是私募股权基金理想的机构投资者。并且保险资金投资私募股权基金正处于政策不断完善、监管不断加强、更加深入市场化的过程中。

2.1 保险资金资产配置概述

作为资本市场的重要组成部分,近十年,得益于中国宏观经济的快速发展以及保险业制度的一系列创新,中国保险业获得快速地发展。根据保监会披露的《2016年1-4月保险统计数据报告》,截至2016年4月末,保险公司总资产13.80万亿元,较年初增11.65%。其中,产险公司总资产2.09万亿元,寿险公司总资产11.39万亿元,再保险公司总资产0.32万亿元,资产管理公司总资产0.04万亿元。

图21:中国保险行业总资产规模发展概况


图22:中国保险行业资产配置概况

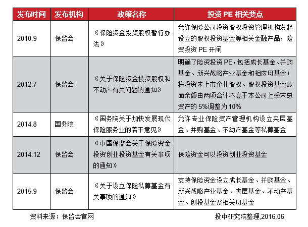
2.2 险资投资PE政策不断放开

2010年9月,保监会发布《保险资金投资股权暂行办法》,允许保险公司投资股权投资管理机构发起设立的股权投资基金等相关金融产品。保险资金投资PE首度开闸。

与保险资金运用整体的监管政策类似,保险投资PE的监管也是一个逐步放开、不断市场化的过程。


表1:保险投资私募股权基金政策概览

根据《保险资金投资股权暂行办法》和《关于保险资金投资股权和不动产有关问题的通知》,保险资金在投资股权投资基金时,保险资金投资股权投资基金的投资规模不高于该基金资产余额的20%。对基金管理机构资格的规定,主要包括如下几点:

(1)注册资本或者认缴资本不低于1亿元人民币;

(2)管理资产余额不低于30亿元;

(3)拥有不少于10名具有股权投资和相关经验的专业人员,已完成退出项目不少于3个;

(4)募集或者认缴资金规模不低于5亿元;

(5)保险资金投资的股权投资基金,非保险类金融机构及其子公司不得实际控制该基金的管理运营,或者不得持有该基金的普通合伙权益。

根据《中国保监会关于保险资金投资创业投资基金有关事项的通知》, VC母基金首次被纳入险资可投资范畴。与保险资金投资股权投资基金类似,保险资金投资单只创业投资基金的余额也不超过基金募集规模的20%。其他对基金管理机构资格的规定,主要包括:

(1)具有5年以上创业投资管理经验,累计管理创业投资资产规模不低于10亿元;

(2)拥有不少于5名专业投资人员,成功退出的创业投资项目合计不少于10个;

(3)保险资金投资的创业投资基金,应当不是基金管理机构管理的首只创业投资基金;

(4)单只基金募集规模不超过5亿元;

(5)单只基金投资单一创业企业股权的余额不超过基金募集规模的10%;

2.3 险资投资PE趋势:政策宽松,加大配置

险资在目前发展来看,得到了国家政策上的鼓励。新“国十条”中提出:一,鼓励保险资金通过股权、债权、基金、资产证券化等形式支持新兴产业的发展,支持重大民生工程和国家工程的建设;二,“放开前段,管住后端” 监管理念的落实,不断放宽投资领域和方式等前端限制,把监管重点放在后端:包括细化保险风险、市场风险、信用风险的定量资本要求,以及增加包括操作风险、流动性风险在内的定性监管。从以上条例可看出,险资投资在“国十条”背景下运用空间得到了拓宽,但同时针对险资投资的风险把控方面也做出了更加严格的规范。

另就投资方向来看,险资加大了对私募股权(PE)的投资配置力度,尤其是面对我国宏观经济增速放缓、利率下行等问题。

3. 政府引导基金

2002年,中关村创业投资引导资金的成立标志着我国政府引导基金发展的开端。从2005 年,在国务院十部委联合发布的《创业投资企业管理暂行办法》中第一次出现引导基金的概念;到 2008 年,国家发改委联合财政部、商务部共同出台《关于创业投资引导基金规范设立与运作的指导意见》,第一次对引导基金的概念进行了详细的定义;再到 2010 年,《政府性基金管理暂行办法》的印发;以及在 2015 年财政部颁布的《政府投资基金暂行管理办法》等,都对我国政府引导基金的发展进行了不断地规范。

今天来讲,毫无疑问,政府引导基金已经成为国内人民币基金的重要LP,不但成为主打国资旗号的基金出资人,市场化募资的机构也开始不断争取与引导基金的合作,凸显出我国政府引导基金在同类出资人中竞争优势。

3.1 政府引导基金概述

2008年由国家发改委、财政部和商务部联合发布的《关于创业投资引导基金规范设立与运作的指导意见》(以下简称《指导意见》)中指出:“创业投资引导基金(以下简称“引导基金”)是指由政府设立并按市场化方式运作的政策性基金,主要通过扶持创业投资企业发展,引导社会资金进入创业投资领域。引导基金本身不直接从事创业投资业务。”

从广义上来说,引导基金是由政府设立的政策性基金,政府产业引导基金、创业投资引导基金以及科技型中小企业创新基金等都属于引导基金。狭义上的引导基金主要是指政府创业投资引导基金。

根据《指导意见》的要求,引导基金应具备以下三个特点:

第一, 非营利性。引导基金是不以营利为目的的政策性基金,并非商业性基金;

第二, 不直接参与创业投资。引导基金“主要通过扶持创业投资企业发展,引导社会资金进入创业投资领域”,其本身并不直接参与创业投资;

第三, 市场化、有偿方式运作。引导基金应按照市场化的有偿方式运作,而不是通过政府拨款、贴息等无偿方式运作。

从发展历程来看,中国创业投资引导基金的发展经历了探索起步(2002年-2006年)、快速发展(2007年-2008年),以及规范化设立与运作(2009年至今)的三个历史阶段。

2008年-2011年,我国先后发布《关于创业投资引导基金规范设立与运作的指导意见》《科技型中小企业创业投资引导基金股权投资收入收缴暂行办法》和《新兴产业创投计划参股创业投资基金管理暂行办法》。这三个文件的颁布,为引导基金的设立和运行提供了实质性的法律指导。全国各地政府迅速的做出了反应和对策,不但很快设立了一批地方引导基金,还相应地制定了一系列地方实施办法,引导基金进入一个繁荣时期。

随着一系列国家利好政策的出台,我国政府引导基金也从之前的缓慢增长开始呈现出全国遍地开花的井喷之势。在政府引导基金迅猛发展的当下,政府引导基金不再仅局限于作为撬动社会资本、扩大财政的杠杆,开始更多的着眼于其作为杠杆的效果如何。在2015年财政部颁布的《政府投资基金暂行管理办法》等,都对我国政府引导基金的发展进行了不断地规范。


图23:截止2015年中国政府引导基金发展情况

从国内成立的引导基金分布来看,华北地区累计成立156支引导基金,目标设立规模高达到6425.4亿元,无论是数量还是目标规模,华北地区均跃居各地区之首;其次,华东地区和华南地区引导基金的设立也较为积极活跃,基金数量分别为131支和58支,基金规模分别为911.5亿元和943.4亿元;另外值得一提的是华中地区和西北地区,两个地区整体的基金数量并不多,但地区基金规模均过千亿元,这主要依赖于地区内单支大规模引导基金的成立,如华中地区2000亿规模的湖北长江经济带产业基金的成立和西北地区1000亿规模的新疆维吾尔自治区PPP政府引导基金的成立。

从政府引导基金的设立情况来看,各地区都在如火如荼地设立引导基金。2015年新增引导基金数量最多的为华北地区,这一井喷式的爆发也使华北地区超越华东成为引导基金设立最多的地区;而作为引导基金设立最为密集的华东地区放缓了设立的脚步,虽然华东地区在2015年新增引导基金数量共计32支,位列本年新增引导基金数量第二名,但其增速相比于其他地区已大幅下降,仅为32.2%;作为政府引导基金起步较晚的中西部地区,近一年来也发展迅猛,不断出现较大规模的引导基金,希望撬动更多的社会资本涌入当地,带动本地区的经济发展。


表2:截至 2015 年底全国政府引导基金地域分布

图24:截至2015年底全国政府引导基金地域分布(数量)


图25:截至2015年底全国政府引导基金地域分布(规模)

3.2 政府引导基金的投资方式

目前来说,我国引导基金的主要运作模式有参股设立子基金、跟进投资、风险补助、融资担保及投资保障等。

一,参股设立子基金,此方式为与投资机构共同发起设立子基金,并对目标企业进行股权投资,最后依照投资约定退出。

二,跟进投资,类似于股权投资机构跟投的方式,对已被投资机构所投资的企业,引导基金进行跟投。

三,风险补助,政府引导基金对已投资于初创期科技型中小企业的创业投资机构给予一定的补助。

四,融资担保,即对历史信用良好的创投企业采取提供融资担保的方式,支持其通过债权融资增强投资能力。而判断其历史信用则根据信贷征信机构所提供的信用报告。

五,投资保障, 指创业投资机构将正在进行高新技术研发,有投资潜力的初创期科技型中小企业确定为“辅导企业”后,政府引导基金对辅导企业给予奖励。

3.3 政府引导基金的发展判断

经过14年的快速发展,我国政府引导基金在制度建设和基金运作方面日益规范和完善。尤其是在16年初至今的半年来,政府引导基金大批涌入股权投资市场当中,体量和规模均得到了空前的提升。针对这一现象,投中研究院认为:

一,在“大众创业、万众创新”的背景下,新兴产业机构如雨后春笋般涌现出来,而政府引导基金对于新兴机构的运作即可以满足新兴机构对于募资端的需求,又可以通过对科技型机构的投资将先进的技术与高素质的人才吸纳到当地,带动当地的发展。政府引导基金得到了充分的发展。

二,政府引导基金的发展放大了资金层面,政府引导基金的资金投入规模变大,并且同时可以有效调动其他基金的参与,活跃了整个创投圈的气氛,政府引导基金作为权益类投资市场的重要出资人,积极地带动了权益类投资的发展。

在接下来的道路中,在全面深化改革和深入市场化的大背景下,政府引导基金势必会朝着更加深入市场化的方向发展。

4. 上市公司

4.1 企业投资者概述

企业投资者是中国本土LP的主要组成部分,也是最活跃的参与者。截至2016年6月,投中信息下CVSource共收录8787家LP数据,根据数据组成统计分析,企业投资者在境内LP群体中占比达61%,这一占比与去年相比下滑1%,但依然是目前创业投资及私募股权投资基金募资的主要来源。

4.2 “上市公司+PE”式产业基金发展概况

“上市公司+PE”式产业基金,是指A股上市公司与PE共同成立基金(基金形式主要为有限合伙企业,同时还有部分有限责任公司或者资产管理计划),用于对新兴行业或者固定项目进行股权投资,基金退出方式主要包括上市公司收购、IPO、股权转让、股权回购等多种方式。大体上讲,上市公司参与外部的PE基金有两种形势:一,上市公司主导并通过旗下的投资平台进行资源整合,或是以基金管理人或普通合伙人的方式成为基金的核心管理者,而外部的PE机构也会以资金等形式参与;二,外部PE主导,即成立的基金管理人或者普通合伙人为PE机构而并非上市公司,但上市公司仍出资并享有投资项目并入上市公司的优先权,PE机构则充当资源整合的作用。


表3:上市公司+PE模式发展现状


图26:上市公司参与产业基金数量分布

据投中研究院统计,上市公司+PE这种模式创立于在2011年硅谷天堂与大康牧业的合作中。此后,这种新兴模式被越来越多的机构所模仿,并在2014年与2015年达到了高潮与井喷。从2014年至今,通过“上市公司+PE”模式设立的基金案例超过了250个,基金总规模达2000亿元。然而该模式在2015年经历了井喷现象之后,2016年明显该模式的发展缓慢,并且随之产生的是一系列的问题:如

一,“上市公司+PE”模式第一案例硅谷天堂与大康牧业的合作于2015年10月后宣告破产,最终硅谷天堂要求大康牧业完成对武汉和祥牧业发展有限公司91.63%的股份收购,并支付给硅谷天堂6141.87万元收购款,22.69万利息以及484.74万元利润分红损失。

二,在“上市公司+PE”案例中,约有半数以上在首次公告后带来股价上涨效应后,此后再无下文。

4.3 “上市公司+PE”式产业基金的发展判断

“上市公司+PE”作为一种新兴的,并且经历了由胜而衰的模式,作为市场的一种创新方式,可以实现上市公司与PE机构双方资源互补,帮助上市公司搜寻项目进行产业并购、PE机构获利、刺激资本市场的发展等等。但与此同时所迸发出的负面影响,尤其在监管层眼中的内幕交易、市场操纵等行为也是不容忽视的。投中研究院认为导致这些问题的原因大致如下:

一,上市公司所合作的PE机构能力弱,无法充分整合外部的项目和资金资源,由于PE机构还同时掌管着其它基金,所以缺乏专职的团队管理。

二,根本利益问题。上市公司与PE机构在合作中,往往起初双方站在收购标的的出发点,有着相同的目标与利益;然而接下来的过程中,PE机构希望溢价出售标的,而上市公司希望低价收购,此时存在对价现象。由于希望低价收购标的,部分上市公司会在收购的前一年对业绩进行处理,到第二年再对业绩进行释放,此做法则会触犯PE机构的利益。

三,本身运作模式对于项目收购操作性不大,尤其体现在并购方面。上市公司直接对项目进行收购是最好的方式,而通过先由基金公司投资再由上市公司收购这一过程会非常繁琐,过程中也容易出现问题。

四,动机与初衷不一。一些上市公司之所以进行“上市公司+PE”这种模式更多的是为了借产业并购的名义从而进行市值管理、内幕交易以及操纵股价,因此会广泛的引发争议。

作为一种新兴模式,“上市公司+PE”的并购重组产业模式还未成熟,在该模式从初期走向更加成熟的过程中,监管制度的完善非常重要,如此该模式将逐步走向成熟之路并且使企业投资者依旧成为独占鳌头的有限合伙人。

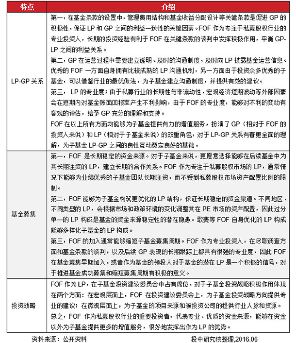
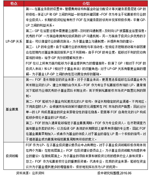
5. FOFs

5.1 FOFs概述

母基金(Fund of Funds, FOFs),是一种以投资基金为标的的基金。FOFs通过对私募股权基金进行组合投资而实现间接投资于企业。在私募股权基金投资产业链中,FOFs相当于LP与GP之间的桥梁:对于LP来说,FOFs是GP,作为基金管理者;对于GP来讲,FOFs是LP,作为基金的出资人、受益人。


表4:FOFs要素介绍

5.2 我国 FOFs发展现状

我国FOFs自上世纪90年代的探索起步,后来经历快速发展阶段。如今,伴随着私募股权基金的快速发展,我国FOFs产业链也日益完善,行业参与者明显增多,已经步入规范运作的阶段。据投中研究院收集整理资料,目前市场上约200家FOFs,而其中中资或有中资背景的FOFs约占比81%,而外资背景的FOFs约占19%。

图27:上市公司参与产业基金数量分布

而从具体数据来看,我国FOFs的成立数量与募资规模大体呈逐年增长趋势,尤其是在2015年和2016年1-5月,成立数量与募资规模均为之前几年的数倍。投中研究院认为导致这一现象的原因是因为:一,伴随着市场上基金管理团队人员的不断壮大、水平更具专业性;二,我国FOFs发展已经初具规模,具备低资金高回报、投资灵活化、募资通道畅通、风险分散等特点。


图28:我国FOFs发展情况

6. 高校教育基金会

6.1 我国高校教育基金的现状

高校教育基金会是由高校成立的依法盈利组织,属于非公募性质的基金。其资金主要来源于社会捐赠、政府拨款,用途主要为高等教育支出,包括学生奖学金、兴建实验室和教学大楼、科研经费等。

高校教育基金会的支出具有持续不断的特点,由于其收入主要来自于社会捐赠或政府拨款,因此具备不稳定性。故可持续运作成为高校教育基金所面临的首要问题。

我国高校教育基金会共有五种运作形式:一,市场运作型,如清华大学、北京大学教育基金会;二,行政管理型,如浙江大学教育基金会;三,委员会型,如南京大学教育发展基金会;四,海外拓展型,如上海交通大学教育基金会;五,行业依靠型,如中国矿业大学、石油大学教育基金会。

相比欧美国家,我国高校教育基金的发展起步比较晚,1990年左右开始进入迅速成长期。2004年国务院颁布实施的《基金会管理条例》作出了指导、规定。条例称基金会应当按照合法、安全及有效的原则实现经济的保值、增值。目前我国部分高效已经尝试股票、证券、国债以及股权投资等。从发展规模来看,2014年清华大学、北京大学以及浙江大学教育基金会分别以43.89亿元、34.68亿元以及13.66亿元名列前三;从投资收益来看,清华大学、北京大学和中国人民大学教育基金会分别以2.92亿元、2.15亿元和0.65亿元名列前三。

图29:我国高校教育发展基金发展情况

图30:我国高校教育发展基金投资收益情况

6.2 我国高校教育基金的发展判断

目前,我国已有高校教育基金会在尝试投资VC/PE。如清华大学教育基金会向南华创业投资基金投资2000万元。2009年11月,启迪创投与清华大学教育基金会签约,成为国内首家获得大学捐赠基金注资的创投机构,启迪创投也顺势成为首个国内大学基金会控股的创投。


表5:高校教育基金会投资VC/PE列表

总体来说,我国高校教育基金在VC/PE领域投资的尝试规模并不大。投中研究院认为,一,我国教育基金仍存在资金规模较小,因此发展会很受束缚,尤其是在VC/PE投资方面的发展。二,相较国外高校教育基金通常会设立专门的公司或者机构以及团队来管理运作基金,行政化的管理方式使我国高校教育基金缺少灵活性,与市场接轨较少。因此,高校教育基金的发展,尤其是在VC/PE领域的仍需克服种种障碍,从而成为日后有潜力的机构投资人。

7. 个人投资者

7.1 我国高净值投资者现状

私募股权投资基金在进行募资的时候,通常将目标锁定在机构投资者这一优质的出资人上面,但是市面上的机构投资者往往有限,而受基金管理人所青睐的另一优质募资对象——高净值个人投资者则成为私募股权投资基金募资时的重要对象。

根据BCG出版的《2020中国资产管理模型》,高净值个人仍是中坚力量。从发展机遇来看,2015年中国高净值家庭(可投资资产规模在人民币600万元以上)户数为200万左右,2020年预计将上升至350万户。这类客户通常为企业主、职业经理人、专业投资人以及文体明星等,特点为单位财富高,投资经验较丰富,投资行为与机构投资者趋同。


图31:中国高净值家庭预测

7.2 我国高净值投资者发展判断

从客户群体特点来看,高净值个人在进行投资时,往往会比较复杂,因为其要求相较于机构投资人而言略多,具体表现为:一,在投资时需要兼顾分散风险、保值增值的原则;二,定制化服务需求高,通常需要综合服务。高净值个人的投资种类在近年的发展中逐渐由传统的地产信托、储蓄、固定收益产品、金融衍生品向VCPE领域转变,并日益多元化。

第三部分 海外机构LP分类解析

1. 大学捐赠基金

1.1 美国大学捐赠基金发展现状

大学基金会的特点为以捐赠为主,其发展起源于欧美,其中又以美国的大学捐赠基金发展最为典型。投中研究院认为这是因为:一,美国大学基金会资金规模较高,捐赠基金在高校教育基金中占有较高的比重,因此其发展受资金条件约束小;二,美国大学基金会通常成立有专门的公司或机构并且聘请专业人员来负责基金的管理运作,基金运作有活力,并且根据市场化进行多元投资;三,美国大学基金会投资收益已成为教育基金会资金的重要来源,教育基金投资运营的模式已趋成熟。


图32:2015年美国大学捐赠基金规模排名

1.2 哈佛大学捐赠基金

根据哈佛大学捐赠基金最新年报显示,截至目前其规模已达到376亿美元,在2014年7月1日至2015年6月30日这一财年, 其回报率为5.8%。

在本财年中私募股权投资的回报为11.8%,而其中一个VC项目的回报率高达29.6%。大多数风险投资合伙人都有着出色的业绩,尤其是投资在科技与生物技术领域的项目。

表6:哈佛大学捐赠基金2015年投资回报

策略投资组合是一个由哈佛管理公司与董事会为符合哈佛大学需求而制定的由不同资产组成的长期目标投资组合。哈佛管理公司董事会与管理层协同合作使得策略投资组合的资产分配实现三个目标:投资组合增长、充足流动性和适度地风险管理。2016财年哈佛大学捐赠基金的投资组合策略如下图所示,从表中可得出,配置在私募股权方向的投资比重为13%—23%,为所有投资组合中占比最多的一项。


表7:2016财年资产类别范围

1.3 耶鲁捐赠基金

耶鲁大学捐赠基金在2015财年的整体回报为11.5%,投资收益共26亿美元。在过去十年间,耶鲁大学捐赠基金的资产规模从152亿美元增长至256亿美元。其投资表现优异,年度净十年投资回报为10%,大幅超出了预期与机构基金指数。

在过去十年中其支出从5.67亿美元增长至11亿美元,年增长率为6.7%。预计下个财年,支出将会增长至12亿美元,为预期收入的34%。


图33:2011-2015年耶鲁捐赠基金投资组合比重

1.3.1 耶鲁捐赠基金VC投资组合

VC投资的目标是将初创公司发展成为可观的、盈利性的企业,并且为它们提供融资与企业建设支持。风险投资先鉴别并且支持前景可观的企业或者初创型公司,成功的风险投资能从支持创新性和有发展潜力的初创公司中获取惊人的回报。

耶鲁大学捐赠基金是第一批加入风险投资的机构投资者,并在1976年做出了首次尝试。耶鲁大学捐赠基金以合伙人的形式与美国最知名的VC机构Andreessen Horowitz、Benchmark、Greylock Partners以及中国和印度的机构共同参加。

耶鲁大学捐赠基金风险投资管理者帮助创立了一些世界级的公司。在20世纪70、80年代,耶鲁大学捐赠基金参与了一系列技术公司如Compaq Computer、Oracle、

Genentech、Dell Computer和Amgen公司的创立。在飞速发展的90年代投资了Amazon.com、Google、Yahoo!、Cisco Systems、Red Hat和Juniper Networks等知名公司。耶鲁大学捐赠基金近期在Facebook、LinkedIn、Twitter、Uber、Pinterest、Snapchat、AirBnB、JD.com和Snapdeal的投资揭示了其风险资本家的本垒打潜力,如:大学捐赠基金于LinkedIn的270万美元的投资在其2011年上市后得到了8440万美元的回报。

自1976年成立后,耶鲁大学捐赠基金的风险投资组合就得到了33.8%的年度回报。在过去十年里,每年的年回报率为18.0%,这超出了标普500指数10.1%。耶鲁大学捐赠基金风险投资的成功之处在于其与每位出色的投资经理都有着长期合作的关系。

耶鲁大学捐赠基金的风险投资总经理在得到机会去接触初创型公司并进行投资后取得了优异的投资回报。耶鲁大学捐赠基金在风险投资组合中的投资比重高于其他大学捐赠基金在风险投资组合中的投资比重约4.6%,在风险率37.8%的背景下其预期收益率为16.0%。

耶鲁大学捐赠基金的风险投资组合被誉为是教育机构界投资典范,并经常被当作是其他投资人的投资模型看待。耶鲁大学捐赠基金的投资经理们内心强大、有凝聚力,团队有野性,具有鉴别天才企业家并且支持其初创公司的能力。耶鲁大学捐赠基金在风险投资中广泛的投资经验与经历为投资经理们提供了宽泛的人脉资源、敏锐的市场知识和广泛的投资网。在过去的20年里,风险投资项目收益非常显著。


图34:2015年耶鲁捐赠基金投资组合比重

2. 养老金

2.1 加州公务员退休基金(CalPERS)

2.1.1 CalPERS概况

加州公务员退休基金(CalPERS)是美国最大的公共养老金,在加州的经济体系中扮演重要的角色,为超过180万公务员、退休人员、以及他们的家庭和超过3000名雇主提供退休与医疗福利。

根据2015年财报,截至2015年6月30日,CalPERS资产规模已达3019亿美元,比上财年增长1%。在CalPERS的投资组合中的9.2%,共计278亿美元投资在加州。从2014年6月30日至2015年6月30日,CalPERS的加州投资项目组合的市值上涨了8.2%。


表8:2015年CalPERS投资组合比重

2.1.2 CalPERS投资概况

CalPERS作为显著的投资者活跃在位于加州的各行业企业中。未上市公司相比上市公司大体来讲规模略小并且需要用资金来支持其增长,无论是通过商业化新技术、业务扩展还是通过并购或是上市。

CalPERS通过有限合伙或混合基金的形式投资于未上市公司,投资周期通常为10年左右并且指派有专业的管理者进行管理。管理者也就是所谓的普通合伙人,是作为出资投资者和需要资金的项目的中间桥梁。

截至2015年6月30日,CalPERS私募股权投资组合项目中的公司在全美共有19.1万名员工,其他与CalPERS一起投资于加州项目的有限合伙人大约注资有510亿美元。共有326支第三方基金投资于CalPERS资产中总部位于加州的公司,41%是被位于加州的普通合伙人管理。

CalPERS私募股权投资通过将资产部署在传统的缺乏机构私募股权投资的地区获取了丰厚的利益。私募股权投资一直在硅谷地区较为火爆,加州地区95%的私募股权投资皆发生在此。

图35:2015年CalPERS在加州投资

图36:2015年CalPERS在加州投资组合占比

2.2 加州教师退休基金(CalSTRS)

2.2.1 CalSTRS概况

加州教师退休基金(CalSTRS)成立于1913年,是世界上最大的教育者养老基金,截至2015年6月30日共有净资产1888亿美元。

在2015年9月,CalSTRS投委会针对投资资产类别制定并实施了一个新的政策,其首要目标为实施能为CalSTRS所有投资组合提供长久多样性的投资策略;第二目标为实施能够抵御通胀并且在合理和谨慎的风险下能够取得高回报的投资策略。新的政策也允许通胀敏感资产类别超过基础设施和全球通胀挂钩的证券从而瞄向一个范围更加广泛的通胀挂钩的债券和证券类型。因此,通胀敏感团队将会和创新与风险团队在接下来几年中紧密合作,从而来评估相关性、波动性、潜在的风险和各种通胀挂钩的正在孵化中或者已在通胀敏感投资组合审查中的投资策略回报。

2.1.2 CalSTRS投资概况

CalSTRS的近期私募股权投资组合包括有限合伙承诺、协同投资和二级交易。它是一种全球性投资组合包括美资基金中81%的投资组合项目,由117位管理者管理。选择依据是根据合伙人的投资经验、管理团队稳定性、过往投资业绩。

部分私募股权投资组合的策略专注于新生投资经理、投资于不景气的市场。专注投资于美国内部城市或其它不景气的市场的基金, CalSTRS制定出了一套与Bank of America Merrill Lynch合作的策略,CalSTRS也同时与Muller and Monroe Asset Management, LLC展开合作投资在其专注于新兴投资管理企业的混合基金。


图37:2015年CalSTRS投资组合占比

3. 家族基金

3.1 卡内基基金会(Carnegie Corporation of New York)

1911年,美国工业巨头安德鲁·卡内基在纽约注册成立卡内基基金会。基金会宗旨是“增进和传播知识,并促进美国和曾经是英联邦海外成员的某些国家之间的了解。”1919年卡内基逝世前,他本人任基金会董事长兼会长,个人的意图起主导作用。

在漫长的岁月中,基金会在不断研究新形势中提出新的工作重点。20世纪60年代之前,贯穿始终的是教育,60年代至80年代倾向于平等和改良。80年代以后的几大目标是:避免核战争,改善美苏关系;教育全体美国人,特别是青年,以适应一个以科技为基础的社会;防治各种对儿童和青少年的伤害,包括吸毒、酗酒和少女怀孕等社会问题;在第三世界培训和开发人力资源。

卡内基基金会2014年投资组合比重如下表所示,基金会与杠杆收购和风险投资经理进行密切合作从而得到了丰厚的年度投资回报,一度超越了剑桥协会私募股权指数和剑桥协会风险投资指数。投资经理的选择依据是通过他们是否具备能够在低效率市场上仍然能够增加投资价值的出色能力进行筛选的。

表9:2014年卡内基基金会投资组合

图38:2014年卡内基基金会投资组合比重

4. FOFs

4.1 FOFs发展概况

在海外的VC/PE中,FOFs是重要的机构出资人。FOFs由于可以进行成熟、专业地全球化、多元化资产配置,分散地域和政治风险,从而成为基金会、养老金等机构重要的投资对象。


表10:FOFs发展现状

自2005年起,随着中国私募股权投资市场的快速崛起,海外FOFs也开始关注中国市场的投资机会。一些大型的全球多元化资产配置的海外FOFs开始陆续投资中国市场,并在中国设立代表处,成为中国早期美元VC/PE的重要机构出资人,投资地域主要是以中国以及亚洲为主,小部分FOFs依旧会将投资范围布局全球。

研究垂询

杨恒

Harry Yang

分析师

Tel:+86-10-59799690-1036

Email:harry@chinaventure.com.cn

媒体垂询

张馨月 

Yedda Zhang

媒介

Tel:+86-10-59799690-638

Email:yedda@chinaventure.com.cn

关于投中研究院

投中研究院隶属于投中信息,致力于围绕中国股权投资市场开展资本研究、产业研究、投资咨询等业务,通过精准数据挖掘及行业深度洞察,为客户提供最具价值的一站式研究支持与咨询服务。

关于投中信息

投中信息【证券代码:835562】 业务始于2005年,正式成立于2008年,是中国领先的股权投资市场专业服务机构。通过十余年专业领域的深入研究与广泛合作,投中信息积累了深厚的技术基础和人才优势,并凭借优秀的专业能力赢得了中国私募股权基金管理人的长期信任,在行业内拥有大量的数据存量和客户资源。

投中信息旗下涵盖投In、投Way、投Win、投Wow四大解决方案。通过全面的产品体系,传递及时、准确的股权交易数据与情报; 为企业提供专业的股权投资行业研究与业务实践咨询服务;并为机构出资人提供全面的投资咨询顾问业务,有效进行资产配置; 帮助投资机构进行深度品牌管理与营销传播工作。

引用说明

本文由投中信息公开对媒体发布,如蒙引用,请注明:投中信息。并请将样刊两份寄至:

地址:北京市东城区东直门南大街11号中汇广场A座7层 100007

收件人:张馨月

第一时间获取股权投资行业新鲜资讯和深度商业分析,请在微信公众账号中搜索投中网,或用手机扫描左侧二维码,即可获得投中网每日精华内容推送。

联系我们 欢迎投稿
  • 投中网
  • CVS投中数据
  1. 创新经济的
    智识、洞见和未来

  2. 投资人都在用的
    数据专家

返回顶部